
良辰美景夜未央
华灯初上
暮色降临
夜晚从不缺少故事
在底蕴深厚的西安更是如此

近年来,西安市着眼国际消费中心城市、国家文化和旅游消费示范城市培育建设目标,依托商业综合体、购物中心、示范步行街、特色街区、高能级景区为载体,通过打造夜经济新业态、新场景、新产品,突出文商旅融合特色,涌现出了一批多元化夜间消费聚集区、夜间消费地标和场景,“夜西安”品牌逐渐在全国引领潮流。

由“夜生活”
衍生而出“夜间经济”
已成为衡量城市繁荣生活舒适度
与便利度的重要指标之一
2019年,西安被评为“中国夜经济十强城市”,2020年入选“全国夜经济影响力十强城市”,2021年在全国的夜游目的地TOP10中西安位列第五,并位列北方城市之首,2022年西安夜游热度冲到全国第一!“长安十二时辰”“盛唐密盒”等沉浸式唐潮夜游,更是成为年度新晋顶流,吸引了大量的海内外游客,成为西安夜游新名片。
2023年中国城市夜间经济发展峰会
于6月29日晚在西安举办
同时启动为期两个月的
西安市“长安夜·夜未央”夜间消费季活动
活动将持续到8月31日

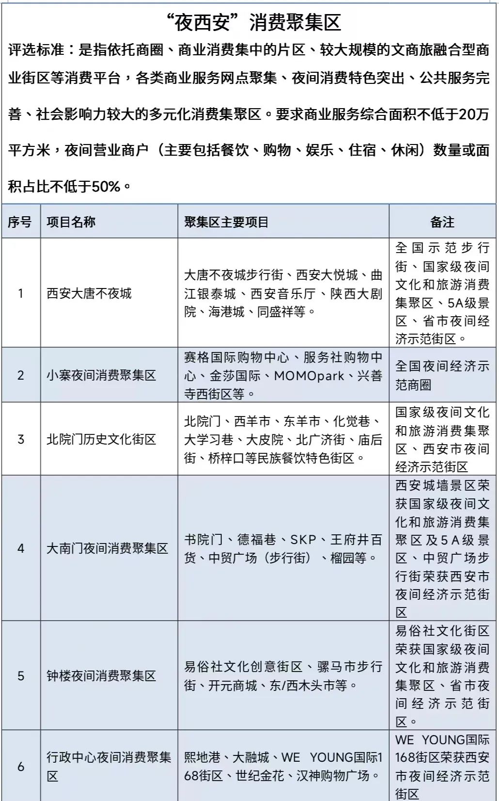
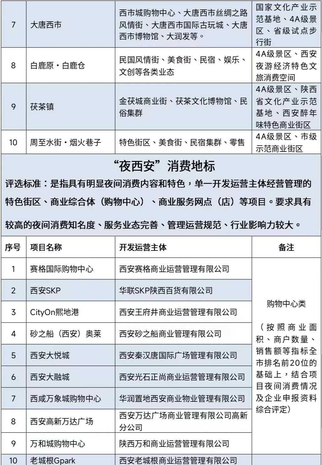
活动同时,西安市商务局公布了首批10个夜间消费聚集区、26个夜间消费地标、100个夜间消费网红打卡点,统一编撰成 《西安夜间消费攻略》和《西安夜间消费手绘地图》, 为广大市民游客提供富有内涵的消费指南,进一步激发夜间消费热情。
《西安夜间消费攻略》
消费聚集区、地标、网红打卡点
完整名单
(向上滑动查看更多)






《西安夜间消费手绘地图》

与此同时
“长安夜·我的夜”第四届夜游嘉年华
火热启动
点亮夏日夜经济


西安市文化和旅游局策划推出了“夜游、夜演、夜娱、夜憩、夜食、夜购、夜市、夜练、夜读、夜宿”10个业态525个夜游目的地,通过丰富内容供给,壮大新业态;打造了1条“古都华韵”特别推荐线路,和20条区县精品夜游线路,盘活区县既有资源,推出新产品;围绕“有礼、有味、有景、有情、有料、有才”推出6大主题85项夜游活动,以群众需求牵引政府供给,做实新消费。


小布注意到
有七个文旅集聚区
获评为
“陕西省夜间文化和旅游消费集聚区”
TA们专属的夜游魅力
藏不住啦

“长安夜·我的夜”第四届夜游嘉年华活动现场,宣读了获评的“陕西省夜间文化和旅游消费集聚区”名单,分别是 白鹿原影视城景区、嘉会坊、华清宫旅游景区、大唐芙蓉园景区、西安电影圈子·西影电影产业集聚区、乐华城·国际欢乐度假区、永兴坊景区。

来吧!
跟小布一起
解锁西安夜游的多重玩法
总有一款适合你
01 .
夜演
精彩演艺让夜晚更有戏

白鹿原影视城景区

全沉浸梦幻山谷光影秀
《夜谭·白鹿原》
融合自然景观、特效装置、科技手段为一体
为游客朋友
打造震撼视觉效果
共赴一场
奇妙的光影之旅


依托白鹿原影视城的自然地形风貌,以陈忠实先生小说《白鹿原》进行艺术创作,《夜谭·白鹿原》以白鹿精灵传说和白灵的传奇故事为设计灵感,以白鹿原独特的台塬、山谷、湖面、树林为画布,以声、光、水、雾、电和多媒体投影为画笔,组成国内最先进的“光影+演艺+艺术装置”立体融合的沉浸式艺术空间。

华清宫旅游景区

中国首部大型实景历史舞剧
《长恨歌》
是一场
极具文化内涵的旅游演艺
集山水风光、大唐气象、古典乐舞于一体
带领观众
穿越时空
领略千古绝唱的爱情传奇


以白居易传世名篇《长恨歌》为蓝本,充分发掘景区资源,采用高科技舞美灯光,将历史故事与实景演出相结合,《长恨歌》自2006年开启首场公演以来,17年间常演常新,创造了超高人气,被全国游客称赞为“中国最美舞剧”,被官方评为文旅融合典范,成为来西安游玩必看的精品演出,取得了经济效益、文化效益和社会效益,成为西安文化旅游金字招牌,更是文旅融合发展的经典范例。
大唐芙蓉园景区

光影为笔、夜色为幕
勾勒出
大唐芙蓉园璀璨繁华的景致
流光溢彩
点缀着亭台楼阁、湖光山色
显示出一派
盛世帝王气象

《寻梦芙蓉里》大唐仕女空间站
通过四大空间场景的
调度转换
带领观众体验
行进式多动线互动演出

超时空唐乐舞剧
《梦回大唐》黄金版
深度演绎一个千回百转的盛世大唐


水幕、光影、歌舞、游船
……
大型水舞光影秀《大唐追梦》
带你游船寻梦
在流动的视觉盛宴中
邂逅盛唐之美
02 .
夜游
品质街区 让夜晚更沉浸

嘉会坊

(资料图)
嘉会坊,围绕国际化、时尚化、智慧化,以 “国际化活力第三空间”为定位,持续打造双创新生态,以“科创+文创+商业+文旅”融合为发展特色,坚持以人为本的理念,打造特色鲜明的创新街区。

(资料图)
嘉会坊楼体灯光秀
带来“4D沉浸式”光影新体验
“夜游嘉年华”“国际音乐啤酒节”
“Maker上星计划”
……
丰富多彩的夜生活
让这里
成为年轻人潮玩夜游胜地

通过活力社*交群**流、智能信息交互、潮流生活方式三大核心体系,以氛围升级、消费升级、活动升级,成为文化时尚美丽街区、西安夜游生活体验区,为市民游客呈现出多元融合的特色文旅体验。
西安电影圈子·西影电影产业集聚区

用光影点亮城市“夜”态
探索文旅融合
激活特色鲜明的
夜间文化旅游
消费场景体验


夜游、夜宴、夜娱、电影、音乐、艺术
……
丰富多彩的“夜西影”活动
满足市民对于
夜晚生活“烟火气”的向往
打造潮流艺术集散地
为城市
注入文艺与活力
乐华城·国际欢乐度假区

夜晚的乐华城
看、玩、逛、吃一站齐备
别有一番滋味



30多项大型游乐设备
88℃温泉乐园
夜场回归
电音、激光、造浪
……
告别酷暑
开启夏夜玩水狂欢模式
03 .
夜食
舌尖醇享 让夜晚更治愈

华灯新上
卸去了一天的疲惫
这里有酒、有味、有故事
这里是永兴坊


这里汇集了陕西各地特色美食,有着明清风格的传统建筑群,还是关中民俗文化体验区、省级“非遗”聚集地,逛永兴坊,沉浸式体验一把“非遗”的魅力。

烟火气浓郁
此起彼伏的吆喝声
游玩观赏的嬉笑声
勾画出
长安的璀璨夜色
不可辜负
这样的城市烟火气
这样多元的夜生活体验方式
就是我们
爱上西安的原因



无边夜色风华起
万般好景在长安
夜游西安
感受这座千年古城的另一面
越夜越精彩
文:王梦凡丨图:记者 王健 窦翊明丨编辑:宽宽 千树丨校对:张立丨审核:韩东辰 陈颖丨部分图片来源 白鹿原影视城、华清宫景区、大唐芙蓉园、西安创业咖啡街区、雁塔旅游、西咸新区泾河新城、永兴坊等公众号 网络 转载请注明出处 责编:王远之