开学在即,准大一们已经在陆续准备各种物品了。而部分同学一直在纠结要不要转户口?转户口要准备什么材料?走什么流程?
现在让小编跟你说说高校新生转户口这件事。首先呢,小编整理了部分高校转户口流程,大家可以先看看。
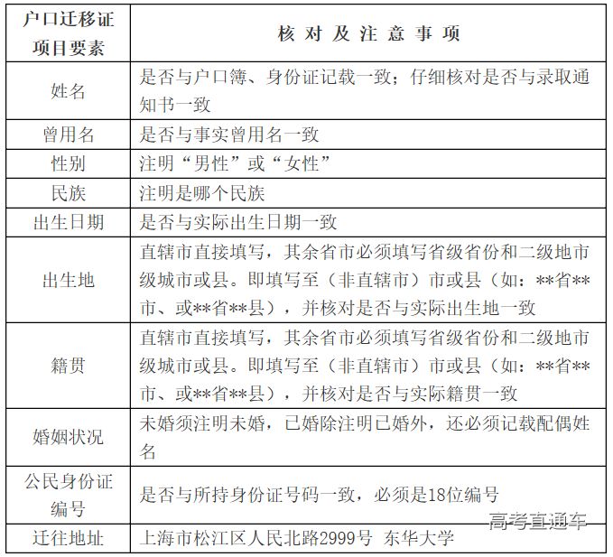
高校转户口流程
中国人民公安大学
北京地区的新生不迁移户口,其他省、自治区、直辖市的新生可以不迁户口,如迁户口必须在报到之日向所属学院提交《户口迁移证》,逾期将视为自动放弃,不予办理相关手续。《户口迁移证》应注意以下几点:
1、根据北京市户口管理规定,填写户口迁移证必须字迹工整,按要求逐项填写,每项必须完整,不得留有空项。户口迁移证、居民身份证、录取通知书中姓名、身份证号等相关内容必须一致,且不得涂改。
2、出生年月日要清晰可见,如涂改须加盖派出所公章。
3、出生地与籍贯要精确到地级以下行政区(市、盟、县等)。
4、“身份证编码”一栏,必须填写本人身份证号码,未编号码不予迁入(居民身份证号码要清楚可见,不清楚的要附身份证复印件)。
5、户口迁移证必须加盖公安派出所公章(迁出地派出所应在户口迁移证右下角盖章)。
6、迁往地址为北京市西城区木樨地南里1栋119号。
7、在户口迁移证左上角用铅笔注明所学专业名称,本人血型、身高以及户籍类型(农或非农)。
8、由于落户办理时间周期较长,建议身份证有效期不满一年的,在当地换领新身份证后再办理户口迁移。
9、对开出的“户口迁移证”,本人应逐项核对,发现不符,及时更正,否则会影响落户手续的办理。
10、申请保留入学资格的新生,不予办理户口迁移手续。
11、《户口迁移证》签发日期须为8月30日以前。
厦门大学
1.厦门大学学生户籍由厦门市公安局大学路派出所负责管辖。
2.被录取为全日制非定向类别的新生,可根据所在省份的规定和自己的意愿决定是否办理户口迁移手续。如果要办理户口迁移;
(1)省外新生凭《录取通知书》中的“注册联”到原派出所办理户口迁移手续,并自带户口迁移证;
(2)省内新生不开具户口迁移证,由大学路派出所办理户口网上迁移手续。
3.新生到校后由学院统一办理转接手续,具体办理事项由派出所统一通知。
4.学生入学期间均可办理户口迁移手续。
5.户口迁入地地址:福建省厦门市思明区思明南路422号。
南方医科大学
广州市籍新生不予办理户口迁移;其他新生是否办理户口迁移,自行决定。请决定办理户口迁移的新生特别注意:外省学生《户口迁移证》上的“籍贯”、“出生地”两栏,必须填写至xx省xx县(市),直辖市必须填写至xx市xx区,否则不予办理;广东省内无需办理《户口迁移证》,可直接到学校办理。户口迁移地址:广州市白云区沙太南路1063号南方医科大学(因户口落户过程较长,如在半年内需使用户籍的同学,请谨慎办理)。报到后将《户口迁移证》交给学院辅导员。
深圳大学
●户籍为深圳市外的新生,可自愿选择是否办理户口迁移手续。按有关规定,如入学时不迁移户口,在读期间,学校将不再办理户口迁移手续。
凡要求办理户口迁移的新生,须持《录取通知书》原件到户籍所在地派出所办理《户口迁移证》。
【户口迁入地址:深圳市南山区南海大道3688号,管辖派出所:粤海派出所】
●深圳市户籍新生无需办理户口迁移手续。
●华侨与港澳台地区学生、*疆新**少数民族预科生(含南疆单列计划)和*疆新**喀什地区定向生不迁移户口。
●需要办理户口迁移的新生,到校之日起即可到深圳大学保卫部户证科交验相关户籍材料(见附件1,宜在迎新周内交验完毕),迎新现场不接收。
请有需要的新生于2019年9月30日前办理迁移户口的相关手续,逾期不予办理。
(后海校区:乔梧阁一楼,咨询电话:0755-26534963)
(西丽校区:综合服务大厅二楼户证窗口20号,电话:0755-86549436)
●由于新生入户时间较长,新生落完户后才可办理深圳市身份证,所以请各位迁移户口的同学留意自己身份证的有效期,身份证即将过期的同学请在户籍地派出所提前换发身份证,以免影响身份证的正常使用。
【注1:请同学去当地派出所在办理迁移证时不要把身份证剪角,以免办理不了银行卡及学校校园卡等事项】
【注2:办理入户和新身份证时间约8个月,请新生务必按时交齐所有材料】
广东工业大学
新生可自愿选择是否将户口迁入我校,不迁入我校的不用办理《户口迁移证》。选择将户口迁入我校的新生,在入学报到前,凭《录取通知书》到户籍所在地派出所办理《户口迁移证》。
大学城校区迁往地址请写明 “广东省广州市广东工业大学”或“广东省广州市番禺区大学城外环西路100号广东工业大学”,户籍所在地派出所为“小谷围派出所”。
龙洞校区迁往地址请写明 “广东省广州市广东工业大学”或“广东省广州市天河区迎龙路161号广东工业大学”,户籍所在地派出所为“龙洞街派出所”。
东风路校区迁往地址请写明 “广东省广州市越秀区东风东路729号大院广东工业大学”,户籍所在地派出所为“黄花岗派出所”。
番禺校区迁往地址请写明 “广东省广州市广东工业大学”或“广东省广州市番禺区市广路11号广东工业大学”,户籍所在地派出所为“钟村派出所”。
温馨提示
1.《户口迁移证》上的各项内容必须填写清楚:《户口迁移证》上的姓名须与《录取通知书》、《居民身份证》上的一致;《户口迁移证》上的身份证号码须与《居民身份证》上的一致;出生地、籍贯栏应详细到具体“××省××市”或“××省××县”;《户口迁移证》证上须盖上迁出地派出所户口专用章。
2.《户口迁移证》的内容不得有任何更改痕迹。如发现与上述内容中任何一项要求不符的,都必须回原派出所重新签发《户口迁移证》。
3.入学后,按通知要求提交《户口迁移证》原件及《录取通知书》、身份证复印件各一份。(注:二代身份证复印须正、反面复印在一张A4纸上,在纸的右下角注明本人的专业班级、手机号码、身高、血型,血型不清楚的写“不明”)
4. 被录取为定向、非全日制研究生(如:工商管理硕士(MBA)、工程管理硕士(MEM)、项目管理专业硕士等)的,一般不调入档案、户口、*党**组织关系,不安排住宿(脱产学习者除外)。若需调入档案、户口、*党**组织关系、住宿,须向学校提出申请,经同意后方可调入。
其他注意事项

广东金融学院
根据公安部户籍管理改革精神,大学生入学前可根据个人意愿决定是否迁移户口,不迁户口对就业没有影响。凡需迁移户口的新生,最迟须在2019年9月30日之前将《户口迁移证》、录取通知书复印件 交到学校保卫处户政室,过期一律不予办理
注意事项:
1. 凭《录取通知书》《户口簿》到原户籍所在地派出所办理户口迁移手续,《户口迁移证》必须加盖当地派出所的户口专用章
2.《户口迁移证》中的姓名、性别、身份证号码、出生地、籍贯栏字迹要清晰规范,《户口迁移证》上的“姓名”要与《录取通知书》上的“姓名”相符;出生地和籍贯栏要填写到市、区(县)
3. 户口迁入地址:广州市天河区迎福路527号广东金融学院
4. 新生报到时,凡迁移户口的新生,须将以下材料交到保卫处报到现场:(1)《户口迁移证》(迁移证左上角用铅笔注明身高、血型)(2)录取通知书复印件(A4纸)
特别提示:根据广东省高等学校毕业生就业指导中心相关规定,户口与档案派遣地址必须一致,我们建议同学们无特殊情况,应在规定时间内将户口迁入学校,方便就业手续的办理。
广东外语外贸大学
根据广东省公安厅、广东省招生委员会办公室《关于普通高等、中专学校新生户口迁移问题的紧急通知》(广公(户)字[2003]186号)文件精神, 考取普通高等学校、普通中等专业学校的学生,入学时“可以自愿选择是否办理户口迁移手续”。现将新生户口迁移的有关事项说明如下:
一、选择把户口迁入学校集体户的新生,持《录取通知书》到户口所在地公安部门办理《户口迁移证》(迁往地址:北校区[白云山校区]为:广东省广州市白云区白云大道北二号;南校区[大学城校区]为:广东省广州市大学城外环东路178号),并注意核对以下内容:
1.《户口迁移证》必须用电脑打印,且字样清晰可辨。不能打印改由手工填写的,必须另附户口所在地公安部门出具的加盖有“户口专用章”的书面证明。
2.《户口迁移证》上的姓名、性别、民族、出生日期、出生地、籍贯、公民身份证编号栏的内容必须填写,不能空缺;出生地和籍贯栏的内容必须写清楚“XX省XX市”或“XX省XX县”而不能只填“XX省”。
3.凡入学前未办理过居民身份证的学生,必须在《户口迁移证》上注明。
4.《户口迁移证》、《录取通知书》、居民身份证上的姓名、性别、身份证号码、出生日期栏的内容必须一致。
5.《户口迁移证》的右下方必须清晰地盖有公安部门户口专用章(其它政府、机关公章无效),且《户口迁移证》上必须有骑缝章。
6.《户口迁移证》上的任何项目不能涂改(涂改后加盖公章照样无效)。
如发现与上述任何一种要求不符的,必须退回重新办理,且须在半个月之内重新提交到学校保卫处,逾期公安部门将不予办理入户手续。
二、入学报到时,迁移户口的新生备齐相关资料交至报到现场保卫处的接收*口办户理**点:①《户口迁移证》;②《录取通知书》复印件1份(A4纸复印);③身份证正反面复印件1份(A4纸复印)。
三、迁移户口的新生,如需更换广州市身份证,学校保卫处将根据辖区公安部门的要求另行通知。
四、有关学生集体户口问题的说明
1.新生自报到之日起一个月内(因特殊情况申请延迟者,需经保卫处批准),必须将《户口迁移证》交给保卫处,如逾期不交则视作本人自动放弃迁入我校学生集体户口的权利。
2.选择户口不迁来学校的学生,根据公安部的相关规定,在校期间可持户口簿、二代居民身份证以及就读院校出具的在学证明,向广州市公安机关出入境管理机构申办出入境证件及签注。
3.选择户口迁来学校的学生,在校期间,除退学、开除学籍等原因外,中途不能办理户口迁出。根据省教育厅、省公安厅、省人力资源和社会保障厅《关于实行广东省普通高等学校毕业生就业择业期政策(试行)的通知》(粤教毕【2019】3号)文件精神,入学时已将户口迁入学校的毕业生,在毕业时领取《户口迁移证》,毕业生凭毕业证、户口迁移证将户口迁回生源地或拟就业地。
4.迁来学校的学生户口由学校保卫处统一管理,学生若有需要,可凭有效证件到学校保卫处综合科借用或者复印。
5.学校保卫处咨询电话:020-36207167(北校区)、020-39328020(南校区);办公时间:星期一至星期五上午:8:30--12:00 ,下午:14:00--17:10,寒暑假工作时间以实际安排为准。
华东理工大学
1.凡是上海生源的新生户口一概不转入学校。上海市农村户口的新生在取得学籍后到所在学院办理“农转非”证明。
2.北京生源的新生户口不需转入学校。
3.生源地和户籍地不一致的新生,户口不能转入学校。
4.外省(自治区、直辖市)生源的新生户口迁入可以自愿选择。办理户口迁入学校的新生必须在两个月内迁入,由学校统一管理;超过两个月不办理户口迁入的新生在校期间一律不再给予办理,其若需办理户籍证明,必须回户籍所在地办理。
5.《户口迁移证》上姓名、出生年月、身份证号与身份证要相符;出生地、籍贯要填写到二级市/县(××省××市/县)。迁移证上当地“公安局、派出所”图章必须清晰。
6.《户口迁移证》上的迁入地址为“上海市徐汇区梅陇路130号”或“华东理工大学”。
7.《户口迁移证》右上角由新生用铅笔填写以下信息:“学院、身高、血型、学号、联系电话”。
8.外省(自治区、直辖市)办理户口迁移手续的新生,报到当天持本人第二代身份证原件、正反面复印件和户口迁移证到保卫处户籍受理点办理落户手续。报到当天未办理的,一周内到奉贤校区保卫处办理。一周后仍未办理的,持身份证和户口迁移证到长桥新村派出所(上海市徐汇区龙川路66号)办理照片采集,然后将照片采集单、户口迁移证、身份证复印件(正反面)交至徐汇校区保卫处户籍室(上海市徐汇区梅陇路130号)办理落户手续。
合肥工业大学
根据国家有关规定,新生入学户口迁移遵循自愿原则。
(一)选择将户口迁入学校的安徽省省外新生,凭《录取通知书》到迁出地派出所开具《户口迁移证》,仔细核对《户口迁移证》相关信息:
1、户口迁移地址:安徽省合肥市包河区屯溪路193号或安徽省合肥市合肥工业大学。
2、《户口迁移证》、身份证、录取通知书上的姓名和身份证号必须保持一致。
3、《户口迁移证》上的姓名、性别、民族、出生日期、身份证号、出生地、籍贯、婚姻状况、迁移原因、原住址、迁往地址等项目要齐,出生地、籍贯必须具体到:××省××市或×x省××县。
4、《户口迁移证》右下角必须加盖迁出地派出所的户口专用章,且盖章要清晰。《户口迁移证》上的内容一律不能涂改,否则公安部门将不予办理入户手续。
(二)户口迁入学校的新生报到时须提交以下材料:
1、安徽省省外新生:
(1)一张一寸彩色照片;
(2)录取通知书复印件;
(3)身份证复印件;
(4)《户口迁移证》原件,并在迁移证空白处用铅笔注明本人身高、血型、联系电话。
2、安徽省省内新生:
(1)户口本原件及户口本首页和本人页复印件;
(2)录取通知书复印件;
(3)身份证复印件;
(4)个人落户申请表请在保卫办公室(*党**委保卫部、人武部)网站*载下**专区*载下**填写。
(三)非特殊情况,学生在校期间,不得迁移户口。
户口迁移咨询电话:0551-62901161
东华大学
(1)上海生源新生不迁户口(包括户籍在外地,参加上海市高考的学生)。属本市农业户口的新生入学后二个月内可以办理农转非手续。具体操作办法届时另行通知。
(2)非上海生源新生户口是否将户口迁至学校遵循自愿原则(友情提醒:凡就读期间需要办理出国、考驾照、考会计证等需要校方出具户籍证明的各项事务,建议将户口迁入学校,否则在上海办理相关手续会比较繁琐)。若将户口迁至学校的,户口迁移证在入学教育期间由辅导员统一安排收取。户口迁移证的右上角注明本人所在学院和身高、本人联系电话。户口迁入只受理当年新生,且于2019年9月30日截止。当年新生在截止日之前未将户口迁至学校者,此后不再办理户口迁入,户口迁入学校后,在读期间不办理迁出。
办理户口迁移证须知

注:①户口迁移证必须计算机打印,手填无效;其右下角日期处,必须有原迁出派出所的公章。
②请办理户口迁移证的同学仔细核对以上项目要素,如与实际情况不符、项目要素缺漏等情况,请及时与开具《户口迁移证》的公安派出所联系更正。
③户口迁移证上须注明户口性质(不分农业与非农业的省份除外),户口性质指农业或非农业。
④因为户口迁移证的有效期为一个月,同时为防止丢失,请尽量在报到前一周办理户口迁移证。
(3)本人身份证。身份证遗失或无身份证者,须持有“户口迁移证”出具单位出具的遗失或无证证明。户口迁移证、身份证、录取通知书的姓名须一致。
集美大学
如需办理户口迁移,应注意以下几点:
(1)新生根据本人意愿选择是否将户口迁往学校学生集体户。
(2)福建省内生源选择将户口迁往学校学生集体户的,不提交《户口迁移证》,由学院统一登记造册加盖公章后,提交校保卫处户籍室,户籍室根据名单在新生录取花名册中注明,送交学村派出所统一办理;省外生源选择户口迁移的,须提交《户口迁移证》。
(3)户口迁移证的姓名必须与录取通知书、身份证完全一致(不得使用别名、曾用名、同音字或更改姓名),否则不能落户。户口迁移证上若有涂改之处,必须加盖户籍所在地派出所的户口校对章。户口迁移证上的字面必须清晰,民族一栏不得空缺;出生地、籍贯一栏必须分别填写到省、市(县),直辖市必须填写到市、区(县)。
(4)办理落户时必须提交18位号码的公民身份证。对未办理居民身份证的、或已办理但未领到身份证的、或身份证遗失的,必须到当地派出所开具相关证明,并提交相关材料。
(5)迁入地址填写:福建省厦门市集美区银江路183号或福建省厦门市集美大学。所属派出所填写:集美学村派出所。
(6)新生办理落户截止日期为当年的12月31日,跨年的一律不予办理。办理户口迁入的新生入学后,必须于10月底前将入户所需的相关材料交本学院的辅导员,逾期未交或不按要求提交相关材料的,由学生本人自行负责。
(7)学校统一办理新生落户。10月底前必须提交的落户材料:入学通知书(第二联)、户口迁移证、身份证原件和《人口信息采集表》。(表格于集美大学保卫处网页*载下**,相关的人口信息应填写完整)。
(8)子女、亲属等户口随迁一律不办理;严禁“双重户口”,迁出地的户口必须注销,方可落户学校;户籍与学籍的姓名和身份信息必须一致;落户后必须按要求换领厦门当地新身份证;学生毕业后必须在当年将户口迁出学校。
(9)学生在校期间,按公安机关要求统一办理暂住人口登记(厦门籍生源、境外籍生源和户口迁进学校的除外)。
(10)未迁户口的学生在校期间,若身份证遗失的,可向当地派出所报警挂失,回户籍所在地申请补办。
福建师范大学
新生根据个人意愿决定是否办理户口迁移手续,如需办理者:
(1)福建省内户口报到时需携带身份证、户口页及户口首页各复印一份。
(2)福建省外户口报到时应携带个人户口迁移证,户口迁移证中迁往地址一栏按以下内容填写:①旗山校区报到者:福建省闽侯县上街镇学府南路8号;②仓山校区报到者:福建省福州市仓山区上三路32号。
迁移证不得涂改,如涂改必须在涂改处加盖所在派出所户口专用章。迁移户口时间截至2019年9月30日。户口一经迁入,在学期间不予办理迁出手续。
南昌大学
一)办理户口迁移采取自愿原则,从外省将户口迁入学校的新生,凭入学通知书到原籍派出所开具 《 户口迁移证 》 ,持《户口迁移证 》原件、入学通知书原件及复印件、身份证复印件、身份证照片等材料到学校办理落户手续;从本省将户口迁入学校的新生持户口原件、入学通知书、身份证等材料到学校办理落户手续(办理落户具体时间、材料及程序开学后另行通知),其要求是:
1 .《 户口迁移证 》 必须是公安部统一制发的防伪新迁移证,字迹清楚,涂改无效;
2 .《 户口迁移证 》 上的姓名必须与入学通知书上的姓名一致,且注明本人的身份证号码;
3 .《 户口迁移证 》 必须机打,手写无效;
4 .《 户口迁移证 》的籍贯、出生地必须注明到省、市、或县;
5 .所持 《 户口迁移证 》 应有当地派出所户口专用章,章印清楚,模糊无效。
二)户口落户地址
1.软件学院新生落户地址:南昌大学、江西省南昌市南京东路 235 号塘山派出所;(户籍管辖单位:南昌市公安局青山湖分局塘山派出所)
2.其他学院新生落户地址:南昌大学、江西省南昌市学府大道 999 号红角洲派出所。(户籍管辖单位:南昌市公安局红谷滩分局红角洲派出所 )
三)公安户政部门不接收老生户口的落户申谓,凡需将户口迁入学校的新生,请务必在入学报到时办理好户口迁移手续,并在开学后将落户材料交所在班级辅导员,由班级辅导员统一上交校保卫处户籍科办理。
太原理工大学
根据国家有关规定,按照户口迁移自愿的原则,由新生自主决定是否办理户口迁移手续。
户口迁移证需用电脑打印,内容要清晰,出生地和籍贯栏不得空缺,并且要精确至省市、区或县;我校一年级实行大类培养,因此,大部分专业的一年级新生进入基础学院(录取通知书中注明录取到基础学院),部分未实行大类培养的专业进入各专业学院(录取通知书中注明录取到专业学院)。录取到基础学院的机械设计制造及其自动化、车辆工程、机械电子工程、工程力学、材料成型及控制工程、金属材料工程、材料科学与工程、冶金工程、电气工程及其自动化、能源与动力工程、自动化、水利水电工程、农业水利工程、水文与水资源工程、化学工程与工艺、精细化工、应用化学、过程装备与控制工程、采矿工程、安全工程、应用技术与管理、资源勘查工程、地质工程、测绘工程、矿物加工工程、城市地下空间工程专业,以及录取到土木工程学院的土木工程、道路桥梁与渡河工程、建筑环境与能源应用工程专业,建筑学院的建筑学、城乡规划、工业设计专业,国际教育交流学院的汉语国际教育专业,高水平运动队的 2019级新生户籍迁移地址:太原理工大学山西省太原市万柏林区千峰派出所。其余专业的 2019级新生户籍迁移地址:山西省晋中市榆次区大学街 209 号太原理工大学。
仲恺农业工程学院
根据上级有关部门规定,新生入学时可以自愿选择是否办理户口迁移手续。
1. 户口需要迁移到本校的新生,请在入学报到前持《录取通知书》、居民身份证、户口簿等资料到户籍所在地派出所办理《户口迁移证》。报到时,将《户口迁移证》原件及居民身份证复印件、录取通知书复印件各1份交到所录取学院报到处,由学院统一移交学校保卫处办理入户手续。
2. 户口迁移截止时间:2019年10月11日。逾期不再受理。
3. 注意事项:《户口迁移证》中迁移地址一栏必须为“广州市海珠区东沙街24号大院”;请认真核对迁移证的个人信息是否有误,“籍贯”、“出生地”是否详细(必须具体至市/县一级),派出所公章是否模糊,若发现以上问题应及时联系当地派出所更正。
4.学校保卫处综合科办公地点:海珠校区行政楼404室;咨询电话:020-89003924(正常上班时间)。
江南大学
根据自愿原则,新生自行决定是否迁移户口,有意在校期间应征入伍者, 户口必须迁至学校。办理迁移手续需凭《录取通知书》到户口所属派出所开具“户口迁移证”,姓名必须与录取通知书一致,且身份证号、出生地、籍贯和婚否等各项内容清晰完整。入学后,将“户口迁移证”交至所属学院,由学校统一办理落户手续,过期不再受理户口迁移事宜。迁移地址:江苏省无锡市滨湖区蠡湖大道 1800 号。
武汉理工大学
自愿将户口迁入学校的,请按下列要求办理户口迁移:
1. 办理户口迁移必须使用公安部统一印制2015年以后带有防伪标志的《户口迁移证》
2.《户口迁移证》上的姓名、身份证号必须与《录取通知书》上的一致。
3.《户口迁移证》必须打印。各项目栏要求填写完整、清楚,不得遗漏。涂改处须加盖户口更正专用章。
4.《户口迁移证》必须加盖户口专用章,并加盖农业或非农业户口印章或随机打印(已取消户口分类的地区,可以不加盖农业或非农业户口印章)。
5. 新生《户口迁移证》须由迁出地派出所填写身份证编码;已发身份证的,身份证原件中的姓名、民族、出生日期、身份证编码与《户口迁移证》必须一致。
6. 武汉市行政区域内的新生,如需将户口迁入学校,请直接携带《居民户口簿》。研究生新生携带《武汉市常住人口登记表》到学校办理。
7. 新生户口迁移手续在军训期间以学院为单位统一办理。办理时,学生须持本人《户口迁移证》(武汉市新生持《居民户口簿》研究生持《常住人口登记表》)、新生《录取通知书》、身份证及复印件(粘贴于《录取通知书》上)、一寸白底免冠彩色照片两张。不迁移户口的学生,请本人在《录取通知书》上签字声明,并注明所属院系及班级,由本人交学校保卫处治安科户政室。
8. 新生户口迁入地址:湖北省武汉市洪山区珞狮路122号或武汉理工大学。
转户口的利弊
户口迁移的好处
一、有利于未来的职业发展
在一些大城市在招聘时有些用人单位要求应聘者拥有本地户口,特别是报考国家公务员或事业单位,有无本地户籍在报考时是重要的竞争优势。在大学期间,本地户口也便于寻找兼职等工作机会。
二、有利于及时办理个人证件
如果大学所在地离家较远,那迁移户口后方便在大学时办理一些重要的个人证件,例如遗*身失**份证的补办、出国签证护照的办理、考取驾照时无需办理居住证,省去许多舟车劳顿之苦。
三、有利于享受一些城市配套服务
户口对于学业来说没有太大影响,但是若毕业后准备在学校所在城市长期发展,户口问题就与购房、购车、子女入学、养老等城市配套服务一一挂钩。特别是北上广深这些人口密集的特大城市,有无本地户籍对于你的生活来说至关重要。
户口迁移的坏处
一、加大毕业时的就业压力
新生入校户口迁移是集体户口,在你毕业离校时未找到可接收户口人事档案的用人单位,学校可代为保管(一般是两年)。
若两年后还未找到可接收户口人事档案的用人单位的同学,学校会将户口迁移回生源地。
基于此政策,你在大学毕业前需找好可接收人事档案的用人单位,否则会加大了自身的就业压力。
二、无法恢复为农村户籍
回到开篇的问题:大学是北京的,迁到北京,不就是北京户口了吗?多好啊!
并不是这样,等你大学四年毕业户口在学校的学生,要么落户到就业单位所在地,要么待业,户口仍迁回原籍。
对于本身是农村户口的同学来说,迁移户口可能得不偿失。将户籍迁移至学校所在地变成城镇户口容易,可将户籍从学校所在地迁移回生源地恢复成农村户口可就难上加难。
根据现今的户籍制度,你从高校所在地迁移回的城镇户口是无法按照原户籍落户,需按城镇户口单独落户。
考虑到现今很多农村户口的补贴政策及整体经济效益,拥有农村户口的同学需要慎重考虑。
三、无法享受生源地的福利
对于来自一些经济欠发达地区的同学,地方政府对于大学生会有适当的补贴和福利待遇,若回生源地就业,在工资上也会适当倾斜。
若迁移户口至高校所在地将无法享受生源地的福利或补贴。
迁移户口注意事项
如果经过慎重考虑,决定要迁移户口,那么这些事项要注意!
