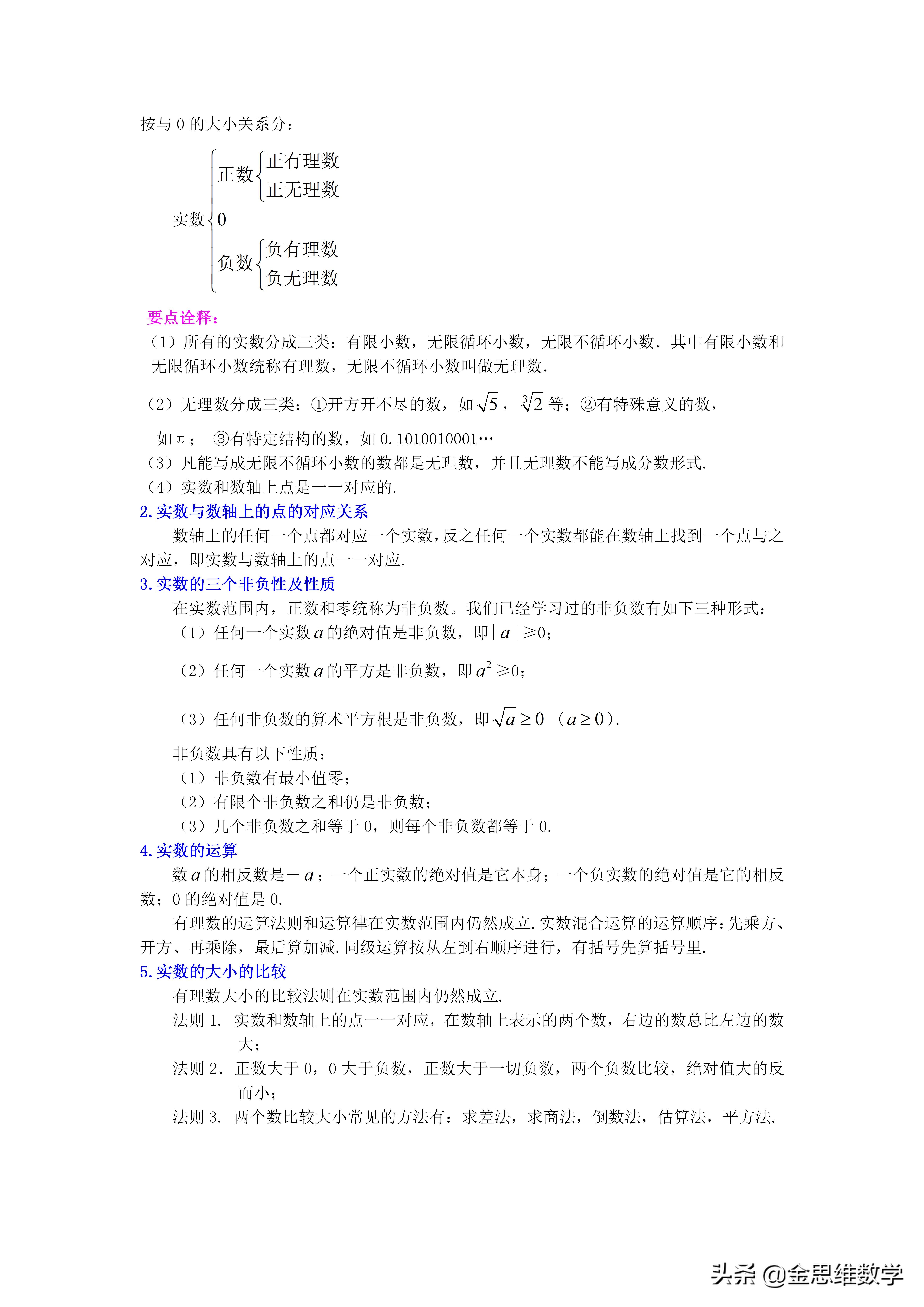
初中数学系统同步讲义——实数章节讲义(教师版)
今天分享其中的实数章节内容,包括平方根、算数平方根、立方根、实数分类计算等内容,一起来学习吧,全套word可打印编辑#数学资料##电子版资料#






















#开学季#又是一年开学季,随着双减的不断落地,许多家长也在调整对于孩子的辅导方案,如果孩子有充足的时间来学习,不妨多花一些时间,毕竟中考的50%录取比例不是闹着玩的,不能等到中考照妖镜的时候为时已晚,如果有关于学习资料方面的需求以及初中数学一对一辅导的问题可以点击我都头像私信我哦。
每天提供优质的学习干货,对于初中数学有深入的研究。入驻头条3年已经陆续分享了上千个学习资料及视频教学,家有初中生的可以关注一下我,有关孩子学习的问题可以及时交流[鼓掌]