一、 多点布局,稳步增长
(一)德邦股份基本情况
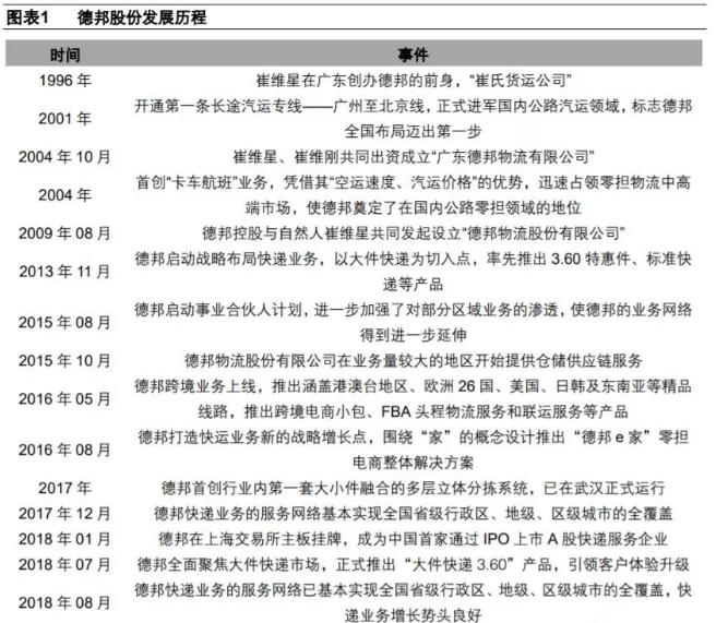
德邦股份成立于2009年,凭借其坚实的网络基础、强大的人才储备、深刻的市场洞悉,德邦为客户创造了多元、灵活、高效的物流选择,是国内领先的公路快运与快递服务提供商。

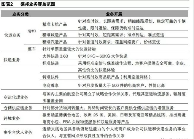
德邦股份主要产品线包括公路快运业务、快递业务和其他业务,其他业务主要包括仓储供应链业务、航空货运代理业务及其他物流相关业务。

其中,零担业务是德邦传统公路快运业务,近年来其营业收入占比均保持最高。但是,随着德邦大力发展快递业务,德邦快递业务收入占比逐年提升,到2017年,占比已达到34%。
2018年1月,德邦成为国内首家通过IPO上市的快递物流企业,正式登陆资本市场,并募集资金4.84亿元。截至2018年9月底,德邦股份实际控制人为崔维星,第一大股东系宁波梅山保税港区德邦投资控股股份有限公司,持股比例为71.99%。

(二)财务状况良好,业绩稳步增长
2018年前三季度,德邦股份总资产为85.8亿元,同比增长41.15%,公司归属于上市公司股东的净资产为37.8亿元,同比增长31.16%,主要得益于德邦2018年利润规模的扩大。业绩增长的同时带来了良好的现金流,此外,德邦资产负债率保持稳定。
德邦物流网络区域从集中于华南地区到向华东、华北、华中、东北、西北及西南等地区进行全国性扩散。2014年初至2017年德邦营业部数量从4335个增长至5278个,线路数量从596条增长至1370条,运输线路遍布全国,使各地经营网点及分拨中心实现高效连接,规模效应显现,业务量持续保持高速增长。
2014-2017年间,德邦运输货物总重量分别为528.8万吨、732.3万吨、1039.1万吨和1093.0万吨,2018上半年,德邦业务件量达到1.9亿票,同比增长45.8%。从营业收入来看,2010-2017年复合增长率达34.0%,2018年前三季度,德邦实现营业收入160.5亿元,同比增长9.6%。
2015年8月,为了能够更加有效地覆盖业务区域,实现运输网络的广泛延伸,同时有效降低公司新设网点建设以及运营所发生的成本,德邦正式启动了“事业合伙人计划”。
“德邦事业合伙人”不是一般的加盟制,而是在德邦自身网络体系覆盖不到的地方或者做的不够好的地方开放加盟,邀请当地具备物流配送能力的个人或商户成为公司的事业合伙人,与公司的直营网点形成良性互补的合作关系。针对合伙人,德邦仍然按照直营网络的管理模式对合伙人进行管理,确保公司的核心竞争力。
“德邦事业合伙人”开展业务的模式共有三种类型:
第一种:合伙人直接面对客户开展业务,向客户收取全部服务费,按照约定计费规则,向德邦物流支付中转运输费和派送费;第二种:德邦委托合伙人派送,按照约定计费规则向合伙人支付派送费;第三种:始发合伙人向客户收取全部服务费,向德邦物流支付中转运输费,向到达合伙人结算派送费(通过德邦PTP系统完成)。
截至2018年6月,德邦的网点共计10641个,其中直营网点6016个,事业合伙人网点4625个,已基本实现全国省级行政区、地级、区级城市的全覆盖,其中乡镇覆盖率达到90.7%。此外,来自事业合伙人模式的收入规模逐年提升,截至2017年三季度,德邦事业合伙人计划实现收入达3.90亿元,占德邦总营业收入的2.66%。
由于德邦业务规模的持续扩大,效率稳步提升,成本管控措施的有效实施,公司利润也实现大幅增长。2018年前三季度,公司实现归母净利润4.59亿元,同比增长28.3%,2010-2017年复合增长率为21.6%。
二、 快运业务:行业龙头,深耕多年
(一)强化高端快运业务,精细化运输网络
2014年至2017年,德邦的公路快运业务年运输货量和年运输票数稳步提升,具体来看,2014年至2016年,德邦分别实现快运业务年运输货量513.79万吨、678.31万吨和909.56万吨,复合增长率为20.97%;快运业务年运输票数分别为3894.15万票、3937.57万票和4141.18万票;2017年1至9月,德邦实现快运业务运输货量655.76万吨,实现快运业务运输票数2944.43万票。(注:德邦股份自2017年第四季度起未公布快运业务运输货量、快运业务运输票数等分项数据,故本次分析采用2017年前三季度数据。)
从收入和利润的角度,2012年至2017年,德邦零担业务实现收入稳步增长,2017年德邦零担业务收入达114.8亿元,较2016年同期增长7.5%。此外,2014年至2017年9月,德邦零担业务利润保持稳定,2015-2016年出现小幅下滑,主要由于德邦开始推广大票零担业务,且当时折扣力度较大的原因。
在具体营运模式上,为满足客户对运输时效的不同需求,德邦按照提供货物运输服务的时效性、货运运输距离等不同标准,将公路快运中的零担业务产品分为精准卡航业务(高时效长距离)、精准城运业务(高时效短距离)和精准汽运业务(普通时效)。

作为德邦公路快运业务中起价和单价较高的精准卡航/城运业务,其在德邦业务结构中的占比较高,2014年至2017年1-9月,德邦精准卡航/城运的收入占零担业务比例分别达到68.4%、68.6%、67.5%和68.1%,业务量(票数)占零担业务比例分别为63.7%、62.9%、64.9%和 66.5%。
形成上述趋势主要与近几年德邦发展高端公路快运业务定位有关,德邦为了强化高端品牌建设,通过优先满足高端产品服务需求、加大卡航/城运业务投入以及宣传力度等措施,促进了高端产品收入占比维持相对较高水平。当然,精准汽运作为覆盖不同客户群体需求的重要服务产品,也保持稳定增长。

德邦的精准卡航/城运业务盈利能力优势明显,其自2014年以来利润占零担业务比重均超过80%。2017年1-9月,德邦精准卡航、城运业务毛利率达26.4%,而精准汽运业务毛利率仅为6.8%。目前,国内零担企业业务更类似德邦精准汽运业务。
(二)零担市场规模万亿,深耕多年居龙头
据了解,公路零担物流一般占公路运输规模的25%~30%,考虑零担运送主要为公路运送,所以我们大致测算,零担物流市场规模在1.3万亿~1.8万亿,与第三方咨询机构鲸略咨询给出的市场规模预测基本吻合。
据运联研究院数据显示,2017年零担企业CR3为1.6%,CR5为2.06%,CR10为2.86%,CR30为4.13%。2017年零担企业前三十强营收门槛为4.2亿元,较16年的3.4亿元有明显提升,但仍处于较低水平,零担营收过100亿的企业只有德邦一家,过30亿的仅有四家,与超万亿的市场规模相比微不足道。
从这个角度看,零担市场的集中度看似极低,容易造成零担行业壁垒较低的错觉。但是我们认为,应该从更加细分的角度来看待这一问题,我们把整个零担市场分为专线、区域网络及全国网络这三个层次的细分市场,需要指出的是,区域性网络公司和专线型公司想要做全国性的布局,是比较困难的。
对于德邦,根据我们的了解和披露的信息,显然是属于全国性网络这一类别。那么全国性网络的市场规模多大呢?在2017年零担重货行业收入排行榜中,德邦零担业务高居榜首,相较于排名第二的安能物流(56.7亿元)、排名第三的顺丰重货(44.0亿元),德邦股份领先优势明显,排名第十的是远成快运(19.5 亿元)。我们这里粗略认为,再低于19.5亿元规模的企业无法称之为全国性网络。

那么前十大零担重货行业的收入规模总和应该基本可代表全国性网络的市场规模,经计算,大概为400亿元的规模。如果综合考虑其他排名靠后的企业,我们假设在500亿元的规模,那么德邦股份在零担这一领域的市场份额在20%左右。如果再考虑收入计量模式的不同(德邦是直营制企业,全流程计收入,壹米滴答这类企业偏联盟形式运作,收入计量方式完全不同),德邦股份的市场份额可能在10%-15%左右。
三、 快递业务:聚焦大件,蓝海市场
(一)聚焦大件快递市场,未来发展空间巨大
大件快递一般指重量在3kg至100kg的快递包裹,具有运输商品附加值高、体积大、运输难度高、仓配一体化要求高、服务链条长等特点,其配送要求较一般零担和整车运输高,因此导致很多物流企业不愿承运此类大件订单。同时,由于大件快递提成无明显优势,客户服务体验较差等原因,共同导致了大件快递市场仍存在一定“大件歧视”。
对此,德邦于2018年7月,率先推出3.60特惠件、标准快递等产品,提供3kg-60kg大件的快递服务,除了主打大件快递单纯的特定重量产品差异化,德邦还提供40kg免费上楼,60kg包接包送的服务,并且对外承诺专业做大件,无论淡旺季,都持续提供稳定的大件服务,旨在为所有用户提供一体化的大件快递解决方案,真正消除“大件歧视”。
相较其它快递快运公司针对大件产品推出的业务特点,德邦大件快递在业务区域、末端服务、配送费用等方面均具有一定优势。

在大件快递运费和时效方面,我们对比了顺丰快递和中通快递针对3kg、5kg、7kg、10kg、30kg和50kg快递给出的运费和时效水平发现,德邦3.60大件运费价格均低于同行公司,且时效均保持在2天内。
德邦精准的大件快递定位和优质的服务带来了高于同行的品牌溢价,2018年上半年,德邦实现快递业务票均收入25.68元,高于行业的平均水平。
德邦快递之所以能成为变革大件快递的合适选手,与其自成立以来的大件基因和网络优势、人力优势关系密切。德邦作为快运行业内的标杆企业,深耕零担运输多年,通过在网络布局、市场渠道、服务体验、精益管理和运营模式等五大方面的持续投入,在大件和重货运输方面已形成了先进的管理经验和与之匹配的物流网络、信息管理系统。也是这些优势共同在起作用,使得德邦快递增速明显。
相较而言,对于没有大件基因的快递公司,想要涉足大件快递领域,劣势相对明显,我们认为,或需要探索较长时间。
随着消费升级的发展,电商产品渗透率在逐步深化,大件商品(大家电、家具、建材、运动器材和卫浴等)物流逐渐迎来发展的春天。


(二)扭亏转盈,德邦快递业务高速发展
德邦自2013年11月开始战略布局快递业务,以大件快递(货物重量在3kg-30kg的快递产品)为切入点,发展至今,德邦持续提升快递的网络和时效能力,其快递市场份额稳步提升。如今,德邦快递业务的服务网络已基本实现全国省级行政区、地级、区级城市的全覆盖。
2014年至2017年,德邦快递业务收入占比分别达到4.7%、13.7%、24.1%和34.0%,增长势头良好,近三年复合增长率97.58%。其中,2018年上半年,德邦实现快递件量1.74亿票,同比增长54.40%;快递收入44.55亿元,同比增长58.65%。随着业务逐渐发展,快递已成为德邦收入的重要贡献部分。

德邦2014年至2015年快递业务处于发展初期,为提高市场占有率对部分客户推出优惠活动,折扣力度增加,因此其快递业务利润较低,处于亏损状态。但自2016年起,德邦快递业务转亏为盈,毛利率持续增加,于2017年提高至5.5%。我们认为,随着电商的高速发展,我国快递行业仍将保持着较高的增长速度,也将为德邦未来快递业务的发展提供良好空间。
四、 推行员工持股计划,彰显发展信心
德邦于2018年9月发布了第一期员工持股计划,拟在股东大会审议通过后的6个月内,通过二级市场购买取得并持有德邦股份股票。德邦员工持股计划设立时资金总额不超过2.2亿元,参与对象主要为德邦公司的董监高管理人员、公司及控股子公司其他员工。

截至2019年1月18日,公司第一期员工持股计划已在二级市场累计买入本公司股票6,353,888 股,占总股本的0.66%,成交均价为人民币17.343元/股,成交金额约为人民币1.1亿元。
来源/平安证券