
目录
01 报告概览
02 OA类厂商-用户实名口碑排行
03 OA类产品-用户实名口碑对比
04 主流OA产品简介
05 OA常用功能
06 算法说明
07 联系选型宝
01 报告概览
一、报告亮点
这是一份完全由用户实名点评生成的OA系统选型报告。
报告由选型宝发布,选型宝是中国著名的CIO选型经验交流社区。
本报告,将对主流的OA厂商及产品进行实名口碑分析。
本报告所比较的OA厂商及产品,均面向付费产品,以帮助CIO解决采购决策问题。
本报告信息源,来自于783条选型宝社区用户对OA类产品的实名点评。
所有厂商排名及产品分析结论,均利用AI自动计算得来,没有商业化因素。
二、选型宝是谁
选型宝是一个面向CIO人群的实名选型经验交流社区,CIO根据自己的使用情况对厂商和产品进行点评,目前已经积累上万条实名点评。
选型宝网址:www.xuanxingbao.com
三、本报告的主要内容有哪些?
本报告的内容主要包括5个部分:
1、OA类厂商口碑排名
基于用户真实的点评,选型宝发布了OA厂商实名口碑象限图。
最终:泛微、致远、蓝凌、云之家、通达、HCL、金和网络、华为、华天动力、慧点科技、道一云等11家厂商入选OA实名口碑领导者象限。

需要说明的是,选型宝发布的“OA厂商实名口碑象限图” 完全基于用户真实点评,从点评量(反应市场占有率)、口碑值(反应口碑美誉度)两个维度,对厂商进行分析,希望完全基于用户点评,真实反映市场占有率、美誉度,借助用户的声音,帮助CIO找到真正有帮助的产品。
2、主流OA类产品对比
本部分内容中,我们选出了四款主流OA产品,进行横比,包括泛微协同管理应用平台e-cology,致远A8协同管理软件,蓝凌EKP、云之家。
在阅读了上百份CIO的选型报告后,我们建立了一个相对完整的产品对比框架。
这个产品对比框架,既包括产品评分层面的,也包括厂商实力层面的。
产品评分层面的比较,包括功能、性能、易于使用、成本四个维度大类的12个专业维度的比较, 基于我们的AI算法,我们将自动根据点评,计算每个产品的每个专业维度的好评率、差评率。
厂商实力层面的比较,包括了CIO在选型中关注的厂商的各种角度:基本信息(注册时间、注册资本等)、财务实力、人员规模、研发实力、服务能力、实施能力、客户情况等七个维度大类的20余个专业维度。

由于报告篇幅有限,本报告只选择了四款款产品进行比较,您可以通过登录选型宝官网,搜索OA,并且勾选自己想采购的产品,进行产品的比较,定制自己的专属选型报告。
3、OA产品简介
本部分内容中,我们提供了11款主流OA产品的简介,包括产品介绍,点评构成,专向指标,对应厂商的信息,方便您迅速了解产品。
由于报告篇幅有限,本报告只能提供部分OA产品的简介,您可以通过定制自己的专属报告获取感兴趣的OA产品的简介。
4、OA常用功能
本部分内容中,我们对OA进行定义,并对OA常用功能进行整理,帮助您迅速了解什么是OA。
5、算法说明
本部分内容中,我们给出了企业软件决策模型的说明,并且给出了厂商排名的计算依据。
四、怎样定制您自己的专属选型报告?
欢迎登录选型宝官网(www.xuanxingbao.com)PC站,按类别搜索后,勾选您需要对比的产品,即可生成一份完全为您定制的选型报告。
五、部分贡献点评的专家
部分撰写点评的专家如下(排名不分先后):








02 OA类厂商-用户实名口碑排行
基于用户真实的点评,我们把OA类厂商分成领导者、挑战者和其他厂商,并形成选型宝OA厂商口碑象限图,以帮助用户发现OA类的主流厂商。
总体的分析方法,我们是从点评量(反应市场占有率)、口碑值(反应口碑美誉度)两个维度,对厂商进行分析。
根据以上方法,我们对99家OA类厂商进行了筛选,其中领导者厂商有11家,挑战者厂商有10家,其他厂商有78家。
对于领导者厂商,我们提供按点评量、按口碑值两个维度的排名。
一、OA厂商口碑象限图
在选型宝的OA厂商口碑象限图中,横轴是点评量,代表了市占率,纵轴是口碑值,代表了用户满意。
选型宝的OA厂商口碑象限分成领导者象限和挑战者象限,领导者象限中聚集了11家领导者厂商,挑战者象限中聚集了10家挑战者厂商。

二、OA类厂商-领导者
OA类厂商的领导者厂商总共11家,下面我们分别按照点评量和口碑值进行排序:
1、按点评量排序

2、按口碑值排序

3、获取OA领导者厂商联系方式

三、OA类厂商-挑战者
OA类厂商的挑战者厂商总共10家,下面我们按照点评量进行排序,由于点评量比较少,数据仅供参考:

03 OA类产品-用户实名口碑对比
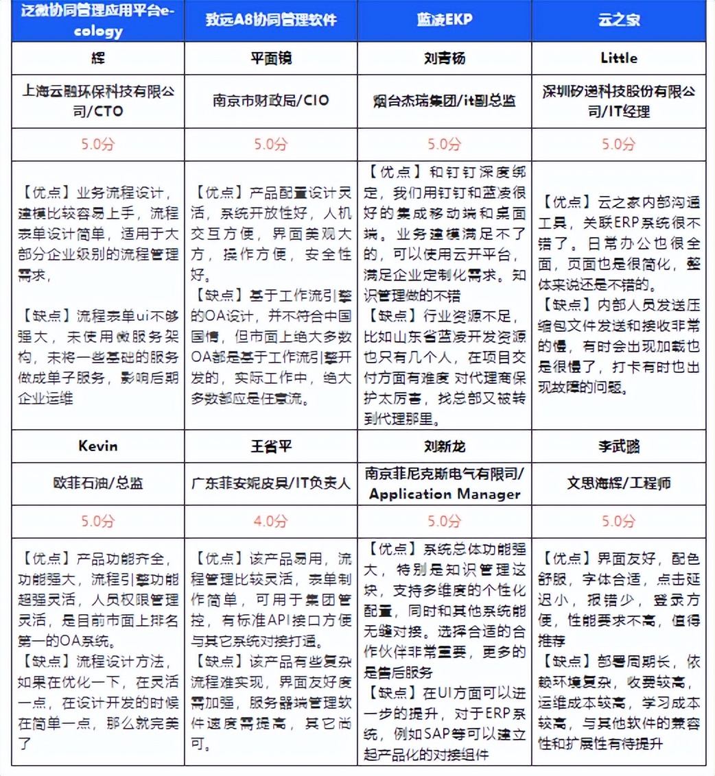
根据点评量和口碑值,我们选出了泛微协同管理应用平台e-cology,致远A8协同管理软件,蓝凌EKP,云之家这4款产品进行对比。
我们的对比维度,是系统研究了2000条用户点评,并借鉴了上百个CIO的真实选型报告的基础上,建立一个产品对比框架。
这个比较框架,既包括产品层面的,也包括厂商层面的。
产品层面的比较,包括功能、性能、易于使用、成本四个维度大类的12个专业维度的比较,基于我们的AI算法,我们将自动根据点评,计算每个产品的每个专业维度的好评率、差评率。
厂商层面的比较,包含了CIO在选型中关注的厂商的各种角度,包括:基本信息(注册时间、注册资本等)、财务实力、人员规模、研发能力、服务能力、实施能力、客户情况等七个维度大类的20余个专业维度。
由于报告篇幅有限,本报告只选择了4款产品进行比较,您可以通过登录选型宝官网,搜索OA,并且勾选自己想采购的产品,进行产品对比后,定制自己的专属报告。





04 主流OA产品简介
为了让您快速了解主流厂商的主流产品,我们选出了11个产品进行介绍。
一、泛微协同管理应用平台e-cology
4.2分 (142条点评)
泛微e-cology是泛微旗下面向大中型组织的OA平台,采用私有化部署的方式,灵活的后台配置,轻松应对组织不断变化的管理需求,依托全新的设计理念和管理思想,为大中型组织构建全新的高效协同办公环境。

泛微基本信息

泛微公司实力


二、致远A8协同管理软件
4.2分 (60条点评)
致远A8协同管理软件是致远旗下面向集团化、国际化、产业链和大型组织机构、涉外工作组织及组织群,针对其组织范围内外协作应用设计的集团化管控和业务管控的一体化门户平台和工作入口。

致远基本信息

致远公司实力


三、蓝凌EKP
4.3分 (25条点评)
蓝凌EKP由深圳市蓝凌软件股份有限公司自主研发,是一款全程在线数字化OA,应用于大中型企业在线化办公,包含流程管理、知识管理、会议管理、公文管理、任务管理及督办管理等100个功能模块。

蓝凌基本信息

蓝凌公司实力


四、云之家
4.1分 (21条点评)
云之家是金蝶云之家旗下中国企业移动互联网领域的领导品牌。它通过移动办公与团队协作APP应用,打破部门壁垒与地域限制,凝聚企业共识,激发员工创新,提高协作效率。云之家产品以组织、消息、社交为核心,通过应用中心接入第三方合作伙伴,向企业与用户提供丰富的移动办公应用,同时可连接企业现有业务(ERP),帮助企业/团队打破部门与地域限制,提高沟通与协作效率,帮助中国企业快速实现移动化转型。

云之家基本信息

云之家公司实力


五、通达OA协同办公软件
3.9分 (18条点评)
通达OA(Office Anywhere)是由北京通达信科科技有限公司自主研发的协同办公自动化软件,是与中国企业管理实践相结合形成的综合管理办公平台。通达OA为各行业不同规模的众多用户提供信息化管理能力,包括流程审批、行政办公、日常事务、数据统计分析、即时通讯、移动办公等,帮助广大用户降低沟通和管理成本,提升生产和决策效率。

通达基本信息

通达公司实力


六、HCL Domino(原 IBM Lotus Domino)
3.6分 (10条点评)
HCL Domino就是以前的IBM Lotus Domino,2018年被HCL收购,改名HCL Domino。Lotus 是一款协同办公软件,其Domino产品是当今业界实际上的群件标准,在协作平台市场上占据了绝对优势。多年来,国内利用Lotus Domino软件平台开发的企事业单位办公自动化系统遍布各个行业。

HCL基本信息

HCL公司实力


七、金和C6协同管理平台
3.9分 (7条点评)
金和C6协同管理平台是金和网络旗下以"精确管理思想"为灵魂,围绕“企业协同四层次理论”模型,并紧紧抓住现代企业管理的六个核心要素:文化 Culture、 沟通 Communication 、 协作Collaboration 、创新 Creation、 控制 Control、中心 Center,而构建了结构化的、灵活集成的、动态响应的、面向企业运营管理的智慧协同应用管理平台。

金和基本信息

金和公司实力


八、华为云WeLink
4.6分 (5条点评)
华为云WeLink ( HUAWEI CLOUDWeLink),是企业数字化转型的联接器,源自华为19万员工的数字化办公实践,支持iOS、Android、Windows、MACOS四大系统,融合即时通讯、企业邮箱、视频会议、音视频通话、直播、云笔记、云空间、企业OA、考勤打卡、待办审批等服务,打造新一代智能工作平台、远程办公平台、移动办公平台、协同办公软件,高效连接企业的团队、业务、知识、设备,助力企业数字化转型,提升企业办公效率,降低运营成本。

华为基本信息

华为公司实力


九、华天动力OA
3.8分 (5条点评)
华天动力OA是华天动力旗下以技术领先著称的协同软件产品,拥有领先业界的三大核心技术:协同平台、工作流和智能报表,是业内唯一实现协同工具软件、协同应用软件、协同平台融合的协同软件产品,也是业内唯一所有版本统一平台、统一服务、统一升级的协同软件产品。

华天动力基本信息

华天动力公司实力


十、慧点WE.Office协同办公平台
4.3分 (4条点评)
慧点WE.Office协同办公平台是慧点Indi.Office集团型企业协同办公系统的进化版,是慧点科技协同应用的核心解决方案。WE.Office以数字化加速组织的管控闭环,赋能管理者,让管理更规范;以人的体验为中心实现连接、协作、融合,为组织用户打造一站式办公新体验,赋能用户,让工作更便捷;以数字化运营的平台级技术架构,打造协同管控厚平台,赋能组织信息技术应用创新。

慧点科技基本信息

慧点科技公司实力


十一、道一云OA
4.3分 (3条点评)
道一云OA是广东道一信息技术股份有限公司旗下移动互联时代的一站式智能OA,让工作更高效,管理更智慧。通过道一云OA,可实现会议室预定、新闻公告通知与审核、报销与费用成本控制、用车与车辆管理、请假与出差审批、员工考勤管理等功能。

道一云基本信息

道一云公司实力


05 OA常用功能
一、什么是OA?
OA是Office Automation的简写,就是办公自动化。所谓OA系统就是用网络和OA软件构建的一个单位内部办公平台,用于辅助办公。OA系统的使用门槛非常低,通过OA办公系统实现多人、多部门、跨地域的协同办公模式,使日常许多通过手工完成的事情,被计算机和网络提供的功能所代替。
二、 OA的主要功能

06 算法说明
一、企业软件选型决策模型
CIO进行选型的时候,往往需要考察两个对象,第一个对象是产品本身,第二个是产品背后的厂商。
在考察产品时,CIO主要关注产品功能是否满足需求、性能是否稳定、是否易于使用、易于扩展等。
在考察厂商时,注重关注厂商实力,例如在本行业有没有案例、实施能力强不强、售后服务能力跟不跟得上(尤其是客户所在区域的实施及售后能力)、财务是否稳健、规模是否足够大、能不能长期合作等。
在阅读了数千条来自选型宝的CIO点评、参考数百份CIO的选型报告后,我们建立一个相对完整的选型决策模型,分别按照产品和厂商两个对象,归纳出11个维度大类和33个决策维度,具体模型如下:

接下来,我们将对其中的主要维度进行解释:
(一)产品层面的维度
产品层面的维度包括了功能类维度,性能类维度,易于使用性维度,成本类维度4个大类。产品层面的决策维度都是来自于CIO的点评。
1、功能类维度
功能类的维度包括功能、易配置性、定制开发3个维度。

(1)功能
功能是什么?首先要回到“企业到底为什么要买软件?”这个问题上,企业购买软件的目的,一定是为了“创造业务价值”,这种价值包括:提高效率、降低成本、增加收入、加强管控等。
功能是满足企业处理业务的基本需要,是构成企业购买软件的基本理由,一般要考虑到:使用者(哪些部门、哪些人)、使用场景、使用流程等要素,即要“让业务跑起来”。
通过阅读CIO的点评,我们发现,关于功能,CIO关注的几个方面:
1)与业务场景相关的——具体使用功能
例如,CIO在点评中会直接提到“财务管理”、“物流管理”、“库存管理”、“费用管理”、“查询”、“事务处理”、“分析处理”等关键词,这些都与软件的实际使用的业务场景相关。
2)与管理相关的功能
除了处理业务,CIO也会关注与管理相关的功能,例如CIO会在点评中提到“审批”、“管理模式”、“权限”等关键词,意味着关注与管理相关的功能,毕竟“落地管理策略”是很多系统上线的重要目的。
3)功能的全面性与精细度
除了具体的业务和管理功能,CIO也会概括性的关注软件功能的总体能力。例如,CIO在点评中会提到“大而全”、“精细度”等,指软件全面而准确的满足业务需要的能力。
4)软件的本地化程度(针对国外软件)
例如,CIO在点评中会直接提到“财务管理”、“物流管理”、“库存管理”、“费用管理”、“查询”、“事务处理”、“分析处理”等关键词,这些都与软件的实际使用的业务场景相关。
5)移动化能力(针对有移动场景的软件)
有移动端使用场景的产品,CIO也会关注软件在移动端完成业务的能力,例如点评中会提到“移动”、“APP”等关键词。
(2)易配置性
软件买来就能用,这当然最好不过了,但是往往标准化软件与企业个性化需求之间,存在一些差距。
这时,为了满足企业个性化需求,通常有两种路径:配置和定制开发。
原则上,如果能通过配置实现,一定不轻易启动定制开发。因为,通过配置实现个性化需求,意味着:实施阶段,可以让项目更快上线,降低实施的风险;上线以后,更容易应对未来的业务变化。
透过用户点评,我们可以看到厂商提高软件配置能力的几种途径:
1)提供流程、表单、组织、权限、模板的自定义能力
很多软件会提供流程、表单、组织、权限、模板、界面的自定义能力,以满足用户的个性化需求。
CIO在点评中,如果提到“配置”、“设置”、“模板”等关键词,意味着关注软件的配置能力。
在点评中,如果提到“灵活”、“个性化”等关键词,意味着CIO对该软件的配置能力,给予好评;如果提到“死板”、“呆板”等关键词,往往意味着,对软件的配置能力,不是很满意。
2)激励用户上传组件、模板,提升软件的配置能力
有些软件厂商会建立用户社区,激励现有用户上传组件、分析模板等,提升软件配置能力。
3)提供PASS平台、低代码平台,提升软件的配置能力
一些软件厂商会通过提供PASS平台,或者低代码、零代码的工具,提升软件配置能力;针对类似的情况,用户在点评中往往会提到“PASS”、“低代码”、“零代码”、“Low-Code”等关键词。
(3)定制开发能力
除了通过配置满足用户个性化需求,用户也比较关注通过定制开发、二次开发等方式,满足个性化需求的能力。
好的系统,一般有定义良好的开发接口,支持甲方自主开发,且不影响原有系统的稳定和升级。
表现在点评层面,关注此类特征的CIO,往往会在点评中提到“二开”、“二次开发”、“客制化”、“定制开发”等关键词。
2、性能类维度
功能满足的是软件“跑通业务”的基本能力,性能则关于到用户的体验,尤其是在大数据量、高并发的情况下。
由于涉及到业务部门或者最终用户体验、客户满意度等问题,在选型中,产品性能也受到CIO们的重点关注。
功能类的维度包括:

(4)稳定性
这里的稳定性,是指软件保证服务不中断的能力,对于IT基础架构类的产品,有时厂商会提供可用性的承诺,例如4个9或者5个9,对于一些应用软件来说,厂商未必会提供可用性指标的数据。
CIO会关注服务的可保障能力,并且,从主观感受上更愿意称之为“稳定性”,在点评中,出现“宕机”、“故障”、“出错”、“连不上”,意味着CIO对产品的稳定性,做出了不好的评价。
(5)性能
性能的好坏,决定了在高并发的情况下,产品是否还能正常使用。
CIO们在点评中,提到“并发”、“负载”、“速度”、或者具体的数据量级,如“亿条数据”、“千万条数据”,表示是对产品性能的关注;有时CIO也会用“流畅”、“慢”、“卡顿”等关键词来表达对产品性能的直观感受。
(6)安全性
对于一些关键业务系统来说,CIO非常关注软件的安全性,主要是数据不丢失、不篡改、不泄露等。
体现在点评中,CIO提到“保密性”、“保密性”、“保护措施”、“泄露”等关键词,意味着用户对该产品的安全性进行了评价。
3、易于使用类维度
随着企业软件消费化趋势的普及,软件 “是否易于使用”在选型中的重要性在日益提高。
一套不方便让业务部门使用的软件,可能引发业务部门的*制抵**,而导致项目失败;一套不方便维护的软件,可以导致IT部门的人力被锁定,而无法专注在业务创新上。
因此,是否易于使用,也越来越受到CIO们的关注。
易于使用性维度包括:

(7)易操作性
这里的易操作性,一般是指业务部门(或者最终用户)使用过程中,对软件的体验和感受的评价。
从点评中,可以看到CIO人群对于软件易操作性非常关注,因此有非常多的关键词,都指向用户对软件易操作性的评价。
这些关键词包括:界面、易用、上手、学习成本、外形、交互人性化、方便、体验、繁琐、页面、UI、友好、拖拉、可视化、设计风格、美观、简洁、展现、外观、便捷、掌握 、复杂、入门....
(8)兼容性
数字化走到今天,企业或多或少都会有一些历史业务系统,因此新上业务系统,必须考虑是否易于与历史系统集成与兼容。
例如上办公类的系统,要考虑与企业微信、钉钉、飞书、泛微等系统的集成与兼容;上AIOps平台,要考虑与历史运维监控工具的集成、上DevOps平台,要考虑与历史开发工具的集成等等。
体现在点评中,CIO提到“集成”、“兼容”、“开放”、“对接”、“接口”、“衔接”等关键词,通常是对该产品的“兼容性”作出了评价。
(9)可扩展性
可扩展性是指软件应对业务快变化的能力,对于有明显峰值的业务场景,或者是有可能爆发式增长的业务场景,软件的可扩展性非常关键。
例如类似互联网业态的场景下,数据库产品的选型,必须考虑产品的扩展方式,是横向扩展还是纵向扩展。以发展的眼光,确保业务数据量的爆发性增长的情况下,产品能从容应对。
当CIO在点评中,提到“扩展” 、“拓展”、“可扩容”、“弹性” 、“伸缩性”这些关键词时,意味着关注此产品的可扩展性。
(10)易维护性
系统上线并不代表项目的成功,顶多只能算是系统产生价值的起点。通常,业务部门只负责软件的使用,IT部门则要负责起软件的管理和维护工作,例如组织、人员、流程、表单、界面、权限的定义和分配,基础数据的维护、底层计算资源的管理等等。
关注软件的易维护性,意味着CIO关注软件上线以后,IT部门需要投入的管理和运维资源。
当CIO在点评中,提到以下关键词,往往意味着CIO关注了此软件的易维护性,这些词包括:维护、运维、管理控制台、可管理性、管理员、统一管理、 维护人员、易管理、调试等。
4、成本类维度
成本是软件选型中,必须要考虑的维度。
成本类维度包括:

(11)购买价格
购买价格是指购买软件(或者云服务)所需要付出的直接成本,不同的软件,有不同的报价方式,例如按功能报价、按用户数报价、按增值服务报价等。
在CIO点评中,如果提到以下关键词,意味着对软件或云服务的价格,给予了评价,这些关键词包括:费用、成本、性价比、贵、单价、投资、便宜、用户数等。
(12)建设成本
建设成本是指把软件用起来所发生的成本,包括实施成本、部署软件所需要的计算、存储、网络等IT硬件或者云服务的成本。
关注建设成本的CIO,会在点评中,提到以下关键词:硬件要求、网络要求 、吃硬件、吃内存、硬件投资、部署环境、软硬件整体成本、存储空间...
(二)厂商层面的维度
厂商层面的维度包括七大类的维度:实施能力类维度、售后服务类维度、公司基本资料、财务实力、人员规模、研发能力、客户情况等。厂商层面的决策维度部分来自于CIO点评,部分来自于厂商的关键信息。
1、公司基本资料
公司的基本资料包括:

(13)公司名称
公司名称是公司最基础的信息。
(14)公司总部地址
公司总部地址有时候可以展示出公司的实力,尤其是研发实力。
(15)公司成立时间
公司成立时间是CIO的重点考核指标,公司成立时间的早晚,往往意味着公司的实力的强弱,成立早的公司意味着已经有了一群稳定的客户和案例。
2、公司财务实力
对于CIO来说,供应商的财务实力非常重要,如果财务实力不强,供应商很难提供持续的服务。
公司的财务实力包括:
(16)公司注册资本
注册资本高的企业往往有比较强的财务实力。
(17)是否上市
一家公司如果上市了,意味着有比较强的财务实力,并且有机会增发配股提升注册资本。
(18)营收情况
营收和利润高的企业,往往有比较强的财务实力。
(19)融资情况
融资高的企业也是不断增加注册资本,提升财务实力的重要手段。
3、人员规模
对于CIO来说,人员规模是重的考核指标,人员规模大的企业往往能够提供比较好的服务。
人员规模包括:

(20)员工人数
员工人数是人员规模的直接表现。
4、研发实力
对于CIO来说,供应商最重要的就是研发实力,研发实力强的企业往往能够做出优秀好用的产品。
研发实力包括:

(21)CMMI认证
CMMI认证是企业开发能力的重要指标。
(22)ISO9001认证
ISO9001是企业产品质量的重要保证。
(23)研发人员规模
研发人员规模是另外一个衡量企业研发实力的重要指标。
5、客户情况
对于CIO来说,供应商的客户情况也是重要的评估方式,如果一个供应商有很多客户,或者有很多500的大客户,都是实力很强的表现。
客户情况包括:

(24)客户总规模
客户总规模是企业实力的象征。
(25)世界500强客户量
世界500强客户量代表了企业在全球高端用户心目中的位置。
(26)中国500强客户量
中国500强客户代表了企业在国内高端用户心目中的位置。
厂商实力的数据可以在选型宝的PC站中进行查询。
6、实施能力类维度
项目实施的好不好,直接关系到项目的成败,一套不容易部署的软件,可能让老板或者业务部门失去耐心,造成上线失败。
实施能力类维度包括:

(27)实施人员规模
实施人员规模是厂商实施能力的直接体现,实施人员规模越大的厂商,可以帮助企业更迅速的上线。
(28)实施部署满意度
实施部署反应的是 “软件易于上线”的能力,通常可以通过实施周期、实施成本等反应。
但是,实施部署绝对不是一个简单的成本维度,随着商业环境的快速变化,对于软件上线时间,老板和业务部门变得越来越没有耐心,越来越需要IT快速应对业务的变化。
当CIO在点评中提到如下关键词,意味着他们正在关注软件的实施部署,这些关键词包括:部署、实施、安装 、开箱即用、即插即用等。
07、售后服务类维度
售后服务是CIO极为关注的一个维度,即便是产品完美无缺,如果售后服务不到位,也足够让CIO行使一票否决权,因为他们会顾虑后续使用中,服务支持无法保障的问题。
售后服务类维度包括:

(29)服务网点数量
对于售后服务,有些厂商自建服务网点,客户有任何问题都可以通过服务网点联系厂商,解决问题,服务网点的数量决定了厂商是否可以快速响应客户的需求。
(30)经销商数量
由于自建服务网点的成本较高,有些厂商采用经销商的方式提供售后服务,只要经销商经过厂商培训能够满足售后要求,就能给附近的客户提供服务,经销商数量也是厂商快速响应客户需求的重要因素。
对于售后服务,不同的厂商有不同的做法,有些厂商选择自建服务网点,有些厂商选择经销商,无论是服务网点还是经销商,都是为了给客户提供更好的服务能力,所以服务网点数量和经销商数量是售后服务中非常重要的两个维度。
(31)响应速度满意度
响应速度是指客户在产品使用过程中,如果发生问题,厂商能否快速响应,帮助客户迅速解决问题。
当CIO在点评中提到如下关键词,意味着他们正在关注厂商的快速响应,这些关键词包括:日常使用、更新、迭代、支持、售后、运维、保修、升级、响应...
(32)服务态度满意度
服务态度是指客户在使用中,如果碰到问题,厂商的服务态度如何。
当CIO在点评中提到如下关键词,意味着他们正在关注厂商的服务态度,这些关键词包括:态度、客服、服务、诚意、客户成功、支持力度等。
(33)资料文档社区
资料文档社区是指厂商给客户提供的资料、文档、培训、社区等服务,主要评估厂商的培训体系、官网内容的丰富度、资料和文档的丰富性、及时性,用户社区的活跃度等方面。
当CIO在点评中提到如下关键词,意味着他们正在关注厂商的资料文档社区,这些关键词包括:培训、指导手册、学习资料、文档、社区、官网资料、中英文资料、指导、案例、操作说明等。
(三)如何应用维度进行决策
选型宝中的维度数据,要么由用户点评产生,要么来自于公开数据,选型宝不对这些维度做任何评级。
您通过这些维度进行决策的时候,只需要对每个产品维度进行横向对比,就可以选出最佳产品。
对于厂商关键信息的维度,如实施人员规模,服务网点数量,经销商数量,厂商能力和资质等关键信息都是量化的数据,您可以直接对比。
对于点评产生的维度,我们对每条点评进行人工评审,看看优点中点评了哪些维度,缺点中点评了哪些维度,计算出维度的好评率,差评率,您只要对点评维度的好评率差评率进行对比就可以判断该产品该维度的情况。
好评率、差评率计算方法如下:
1、维度的点评人数
统计每个维度在优点中被点评的数量和在缺点中被点评的数量,两个数量的和即为该维度的点评人数。
2、好评率
把某个维度在优点中被点评的数量除以该维度的点评人数,即为该维度的好评率。
3、差评率
把某个维度在缺点中被点评的数量除以该维度的点评人数,即为该维度的差评率。
二、厂商排名计算依据
厂商排名、领导者厂商的确定,完全根据有价值点评的相关数据,自动计算而来,非人工干预,确保客观公正。
1、领导者厂商
显示该类别下,有价值点评的点评总量不低于3条(大于等于),且按有价值点评的数量排名在前15位(含15位)的厂商。
2、挑战者厂商
显示该类别下,有价值点评的点评总量低于3条;或者不低于3条,但按有价值点评的数量排名在16位(含16位)以后的厂商。
3、其他厂商
无有价值点评的厂商
07 联系选型宝
一、关于选型宝
选型宝为企业IT采购决策者提供一种全新的服务——“实名IT选型经验交流社区”,用户只需要注册一张名片、点评一个产品,就能看到所有人的实名点评,还能按产品找到用过的人,跟他们聊一聊,问问真实情况。
二、联系选型宝
