在前一段日子里,vivo官方发出公告称,将在未来两个月的时间里,给旗下的七款机型进行系统升级,升级至Funtouch OS 3.1。本次更新最大的改进就是升级安卓 7.1 系统底层适配。官方把发布出来的机型都从Android6.0直接升级到Android7.1,其中升级的机型还包括一些比较老的机型,vivo的这个公告可谓是非常的有良心啊,在新机型升级的同时,也给老机型进行了升级。而对于Android版本的手机来说,不少的手机厂商在系统更新的Android版本都是雷声大,雨点小膜更新,仅仅是修复了一些BUG,版本的更新也没有太大的变动,vivo这次的更新却非常值得赞扬,不仅给旗下手机直接做出升级,还能让旧款的机型升级。

本次有七款进行能够进行升级,能够升级的机型包括了中高端 手机X9、X9Plus和Xplay6,也包括了较为旧款的X7、X7Plus、Xplay5A与Xplay5S。其中vivo中高端的机型能够通过在线升级的方式获得最新的系统升级,而较为旧款的机型则要通过论坛发放的更新包或者等待官方正式更新包进行更新,而且本次升级是需要手动*载下**更新包完成升级,并不是自动更新的。

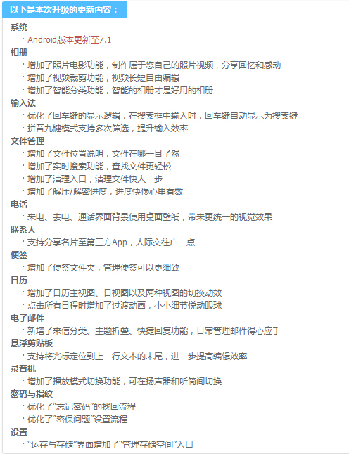
vivo本次系统升级的具体内容包括系统、输入法、文件管理、密码与指纹等功能。官方还表示,X9、X9Plus、Xplay6这三款中高端机型所推送的公测版还需要进行测试和优化,也就是说以并不是所有的用户都能接收到公测版的推送,而官方的推送是通过随机推送的方式推送出去,所以只有部分的用户能够接收到推送。而X7、X7Plus、Xplay5A、Xplay5S这四款已经开始适配了,但是适配的难度会高一点,所以版本发布的时间会相对晚一点,需要到8月中旬才能进行更新。希望各位等待新版本的用户理解。如果对公测版已经饥渴难耐的用户可以通过论坛的公告进行报名申请,也可以给vivo的官方提优化的建议。

小结:在国内许多厂商推出不痛不痒的更新版本下,vivo还能做出如此良心的版本升级,可谓是国产的良心。而现在vivo只对七款机型进行升级,这便说明了这只是一个开头,喜欢vivo后续能给旗下所有的机型进行版本升级。