关于光伏话题,很多电源工程师工作中会遇到不同的问题。其实找到问题的根源,才能对症下药。下面给大家分享几篇不错的文章,供大家学习~
光伏微逆变电路的逆变全桥典型拓扑分析
逆变部分主要是一个全桥拓扑,全桥电路是连接在反激变换器输出端的,而且全桥电路针对反激变换器输出的整流电压,对它进行展开变换,用于控制到电网的功率流向。
图1为全桥展开电路的MOSFET的隔离驱动电路,下面电路用到了MCP14E4-E/SN这个双输出驱动芯片。

图1 全桥展开电路的驱动电路

图2 全桥展开电路的驱动电路隔离部分
接下来我们重点介绍一下这个驱动电路的特点和功能。为了保持控制器和高压交流电路之间的电气隔离,门级驱动变压器用于驱动高边和低边的MOSFET, 这里采用高频228kHz,固定占空比50%的驱动信号来驱动 门级变压器 ,为了避免门级驱动变压器磁饱和,陶瓷电容在串联回路上,放在驱动IC输出和门级驱动变压器之间,这些电容除去了直流偏置分量,将使用6V驱动信号驱动MOSFET.
在驱动变压器输出端是低通滤波器,产生纯DC电压以2倍母线频率驱动全桥的MOSFET,为了减小器件开关损耗,所以MOSFET开关是在电压或电流的过零点处切换。这里说一下门级放电的特别之处,光耦跨过全桥MOSFET的门源级,去建立一个快速的放电路径,当MOSFET关断的时候,如果没有这个光耦放电路径,唯一给门级电压放电的通路就是门源级下拉电阻,全桥展开电路显示在图3所示。

图3 全桥展开电路结构
这里可以看到门级驱动通过驱动变压器进行隔离驱动,而同时通过光耦隔离电路产生门级快速放电通路。
全桥展开电路的运行波形显示于图4,在一个AC半周期,PWM3H开关,驱动一个展开电路的桥臂,Q2和Q5,当AC电压接近0时,PWM3H不工作,光耦使能OPTO_DRV1, 在另一个AC半周期,PWM3L驱动MOSFET Q3和Q4,工作原理类似。从图示上看当在AC电压开始阶段,PWM波形是使能的,输出电压从0开始。

图4 逆变电路驱动波形
由于输出交流电压,EMI电路是必不可少的部分。这里有一个EMI滤波器连接到全桥展开电路输出端。具体而言,EMI滤波器由共模电感L6, 共模电容C48, C52, 差模滤波器C51和L4, L7组成。滤波器使用现成的器件的合适降额来设计,在EMI滤波器输出是一个430V的压敏电阻,跨过L和N端起到保护的作用,主要是瞬态电压尖峰保护的作用,在压敏电阻之后是两个保险丝,一个在AC的L线路径上,另一个是在N线路径上,最后一个元件串联在保险丝上是一个铁氧体磁珠,接下来是输出端连接器,铁氧体磁珠帮助抑制高频分量。EMI滤波器的电路图如图5所示……
原文链接:https://www.dianyuan.com/eestar/article-6025.html
光伏微逆变器应用中的拓扑及工作原理分析
一.反激变换器的应用概要分析
反激变换器一般用于较小功率的降压应用,典型来说低于几百瓦左右,它具有较低的输出电流。在光伏微逆变器应用中,反激变换器作为单极拓扑,它可以把20V-45VDC的PV电池电压,升压到一个对应AC整流后的输出电压,同时通过变压器将PV电池和电网隔离开。正激变换器同样可以升压PV电池电压,并提供隔离,但是其元件数目会多一些。
基于电路简单的优势,选择反激变换器作为微逆变器的主拓扑,但是不可忽略其相应的担心,就是漏感能量的处理。具体来说,当反激MOSFET关断时,有较大的能量留在磁芯中,它不能传递到副边,这个能量导致一个大的电压峰值,加在反激主MOSFET漏极上。传统的电阻,电容,二极管吸收电路(RCD吸收电路)可以加在变压器的原边抑制MOSFET尖峰电压,但是其具有副作用就是,将这个能量只能耗散为热损失。
光伏微逆变器引入了一个有源箝位电路,它本质上是无损吸收电路,漏感尖峰被箝位电容箝位,这些残存能量存储在箝位电容中,这个能量之后就会被电路传递到副边,重新利用这部分能量供给负载。如果正确的设计,有源箝位电路也可以对反激MOSFET提供ZVS开关,减小开关损耗和提升效率。

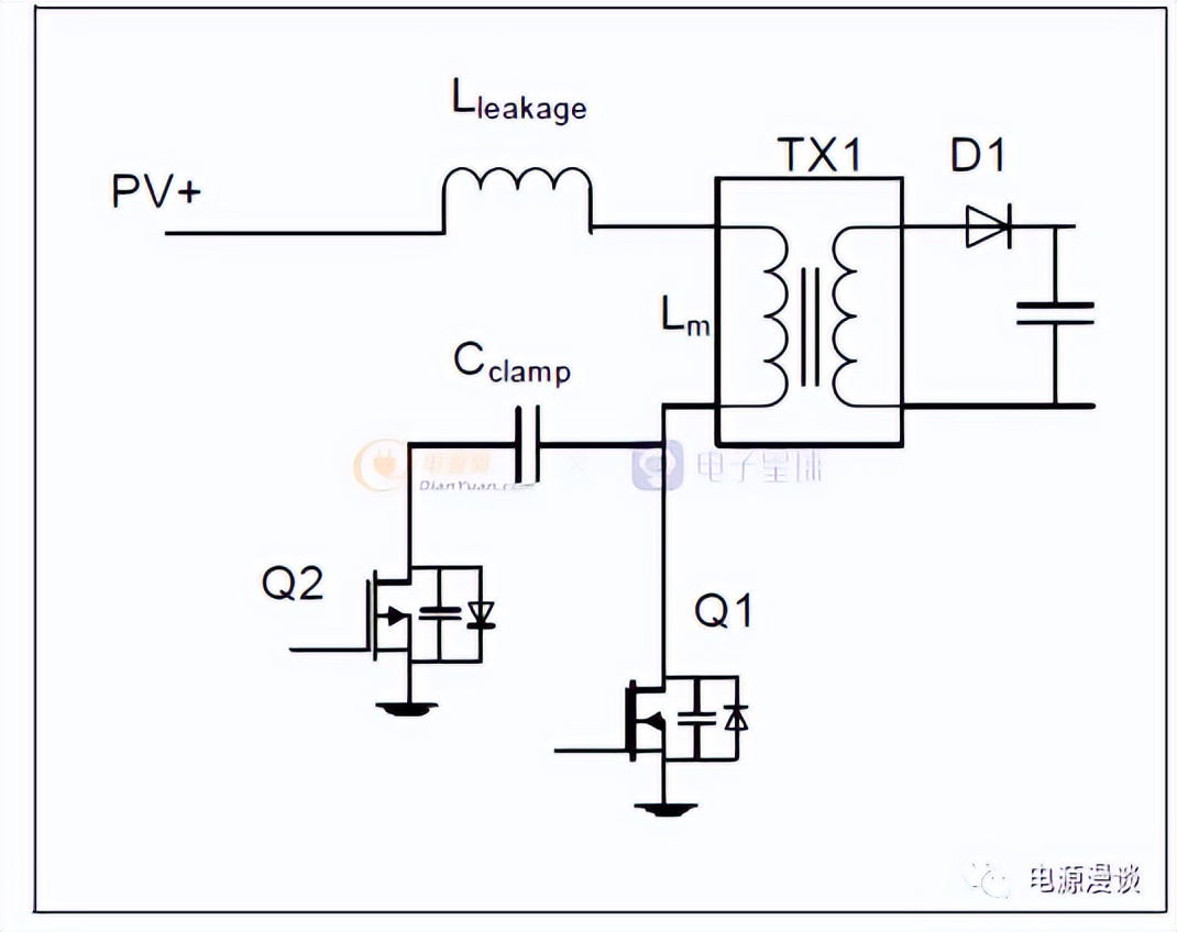
图1 单相的有源箝位反激变换器简图
图1为有源箝位反激变换器的单相结构,其中漏电感显示为一个独立元件显示出来,但是实际上它可以认为是集成到主变压器中的,Q1为反激主控MOSFET.如果箝位MOSFET Q2跨过变压器绕组的话,就必须使用高边驱动电路,这里,PMOS Q2的使用可以避免使用高边驱动电路。

图2 有源箝位反激驱动电路
对于驱动电路来说,如图2所示,一个关键问题是驱动PMOS的电路如何设计,为了驱动PMOS需要一个负电压,放在PMOS的门级和源极。门级驱动器MCP14E4的输出是一个具有一定占空比的方波,幅值为12V,其中门级驱动器的输入信号PWM1H和PWM1L是来自控制器的输出信号,一个小陶瓷电容0.1uF放置在PMOS驱动的串联回路上,用于去除直流偏置。
在占空比50%时,方波幅值将为6V到-6V之间,增加一个二极管D22,放在电容后,阳极接到电容,阴极接到地,二极管将箝位正电压到0.7V,则驱动信号幅值被箝位到负电压,图3显示出两个MOSFET的门级驱动波形.

图3 有源箝位反激的典型运行波形
二.有源箝位反激变换器的运行原理分析
光伏微逆变器参考设计用一个交错有源箝位反激变换器实施,交错拓扑可以均流输入输出电流,可以实现低的铜损和铁损,电流均流后输出二极管导通损耗可以减小,可以帮助提升总体效率。
这里还有两个另外的原因去实施交错设计,如减小输出电流纹波,帮助减小THD,因为输入电流纹波同时也减小了,所以可以改善输入bulk电容的寿命……
原文链接:https://www.dianyuan.com/eestar/article-6024.html
2.3kV IGBT7模块助力1500V光伏逆变器
大功率光伏电站是未来清洁能源的重要组成部分,其功率等级也随着用电需求的增加越来越大。本文利用最新的IGBT7大功率PrimePACK™模块,开发了适用于目前1500VDC光伏系统的解决方案,具有业界最高的功率密度。
01三电平在光伏系统中的应用
光伏逆变器注重效率的要求,因此三电平电路在这个应用中光伏采用。而1500VDC光伏系统需要功率半导体器件满足低宇宙射线失效率,因此用1200V耐压等级的模块去拼接NPC1型三电平已经成为目前大功率光伏逆变器最常见的解决方案[1][2]。
这种NPC1的方案也存在一些问题。如在系统需要无功功率运行状态下(PF<1),负载电流需要通过长回路进行换流(如图1),这时的环路电感甚至可以>100nH,从而引发关断电压尖峰等问题。如果为解决这个问题而使用较大的门极电阻,又会造成开关损耗增加,效率降低的问题。

图1. NPC1三电平拓扑的长换流路径
在1000VDC光伏系统的时代,NPC2拓扑曾被广泛采用。这种拓扑比NPC1省去了两个钳位二极管,控制也相对简单且同样有较高的效率。但是由于该拓扑中的两个竖管需要承受整个母线电压,所以需要解决高压下宇宙射线失效率的问题,这也是NPC2三电平结构没有从1000VDC系统直接过渡到1500VDC系统的最主要原因。
02光伏逆变器的大功率IGBT7模块灵活解决
本文提出的解决方案基于两种PrimePACK™ IGBT模块,半桥模块采用2300V电压等级的TRENCHSTOP™ IGBT7模块,横管采用共集电极的1200V电压等级模块,同样采用基于微沟槽栅(MPT)的TRENCHSTOP™ IGBT7技术。如图2所示。

图2. 基于IGBT7模块的解决方案
采用这两种模块的方案考虑到了1500VDC下的宇宙射线失效问题,并且可以做到目前业界最高的功率密度。半桥模块从上一代模块(FF1800R17IP5)1700V的电压等级增加到2300V,但是额定电流保持1800A不变;横管模块跟同样电压等级的上一代模块(FF1800R12IE5)相比,电流提升了33%,从1800A增加到2400A。
这两种最新的功率模块可以在光伏系统中采用不同的组合形式来实现不同功率等级的输出:只采用半桥模块的2L两电平拓扑;一个半桥模块加一个横管组成的NPC2拓扑(图2);两个半桥模块并联(2*1800A)加一个横管组合的NPC2拓扑。
03光伏逆变器系统低杂感设计
如何减小回路电感是逆变器系统设计的关键问题。为此本文的方案从功率器件到系统母排设计都做了考虑。
对于横管共集电极模块的设计,在一个封装中的双向开关器件实现了很低的杂感设计。如下图3所示,模块中成对母排中电流方向相反,从而最大限度降低模块中的杂散电感。模块的主功率端子采用正负交替排列的方式,四对母排的设计也同时兼顾了电流输出能力……
原文链接:https://www.dianyuan.com/eestar/article-3033.html
三相光伏并网逆变器
光伏发电具有众多的优点,如安装简易,维护简单,使用寿命长,能量来源广泛。同时,光伏发电系统白天光照时间发电的特性,非常有利于调节电力系统的用电峰值。当光伏发电系统作为分布式发电系统使用时,还可以降低线路上的传输损耗,提高局部用户用电的可靠性。最为重要的是,光伏发电所利用的太阳能,是真正意义上的取之不尽,用之不竭的可再生能源,也是最为清洁的能源之一。正是出于这些优点,光伏发电系统正越来越受到各方面的重视。
太阳能发电只有进入电力系统规模应用,才能真正对于缓解能源紧张和抑制环境污染起到积极的作用,所以本次分享介绍一下三相光伏并网逆变器。
本文选用的是三相、两级式、无变压器、电压源型逆变器进行介绍。前级是DC/DC变换器,主要完成最大功率追踪,后级式DC/AC变换器,完成逆变并网。其电路拓扑如下:

在单相光伏并网逆变器时介绍过电池板模型,本次不再赘述。在MPPT方面,单相光伏并网逆变器采用的方法为扰动观测法,本次对导纳增量法进行简单介绍。
由太阳能电池的P-V特性曲线可以看出,在最大功率点处有dP/dV=0,即d(VI)/dV=0。通过简单的数学推导可以得出在最大功率点处有以下等式成立:

将此式作为判定太阳能电池是否工作在最大功率点的依据,画出在I-V特性曲线上最大功率点两侧对应的dI/d V与-I/V的关系图为:

由图可以看出,当太阳能电池的工作点不在dI/dV=-I/V直线上时,可以通过判断dI/dV与-I/V之间的大小关系来确定太阳能电池的输出端口电压是处在[0,v1]区间还是[v1,v2]区间,进而可以通过调节开关管的占空比来使得太阳能电池的输出端口电压往最大功率点电压v1点处调节,使得调节后的太阳能电池能工作在最大功率点。控制流程图如下图所示:

采用导纳增量法具有以下特点:
(1)制效果好。由于导纳增量法的判断依据是基于太阳能电池自身的物理特性曲线,因此对太阳能电池最大功率点的判断不受系统外部电路的影响,避免了由于功率时间曲线可能为非单极值曲线而造成的最大功率点误判;
(2)控制稳定度高。导纳增量法在跟踪到系统的最大功率点后不存在对太阳能电池输出端口电压的持续扰动,因此在稳态时不存在功率的波动问题,控制系统具有较高的稳定度。
(3)由于导纳增量法在进行控制判断时需要进行较多的运算判断,控制算法相对较复杂,对控制系统要求较高。
(4)导纳增量法的判断依据是太阳能电池的自身物理特性曲线,由于P-V曲线为一单峰曲线,不会因外界环境条件以及时间变化而改变其单峰曲线的属性,因此采用导纳增量法进行最大功率跟踪时并无原理性误差,为一个较理想的MPPT跟踪方法。
在逆变器并网控制方面,双闭环控制模式具有响应速度快,超调量小等特点。双闭环控制,即电压外环和电流内环控制,如下图所示……
原文链接:https://www.dianyuan.com/eestar/article-2668.html
单相光伏并网逆变器
能源是人类生存和活动的物质基础,是现代工业化社会的血液。随着工业的进步,人类对能源的需求与日俱增。在能源短缺的背景之下,光伏发电因其具有可再生性、绿色环保、分布广泛、不需要长距离传输等优点得到了广泛关注。
光伏并网逆变器拓扑结构有多种分类方式:按直流侧性质分为电压型逆变器和电流型逆变器;按交流电压相数分为单相并网逆变器和三相并网逆变器;按隔离类型分为无变压器隔离、带工频变压器隔离和带高频变压器隔离;按功率变换级数分为单级式、两级式和多级逆变器。
以上各类逆变器根据应用场合不同,采用不同的拓扑结构,本文选用的是单相、两级式、无变压器、电压源型逆变器进行介绍。前级是DC/DC变换器,主要完成最大功率追踪,后级式DC/AC变换器,完成逆变并网。其电路拓扑如下:

根据光伏电池工作原理,可以将光伏电池等效如下图所示。模型由理想电流源Iph 、结电容Cd、反并联二极管D 、串联电阻Rs和Rsh构成。理想电流源的电流Iph是电池的短路电流,其大小受日照强度和环境温度的影响。

根据电路理论的知识,可以得到光伏电池的I-V特性方程为:

上式中A表示二极管影响因子,K表示波耳兹曼常数,T为光伏组件温度,用绝对温度表示,Io是反向饱和电流。表达式中有多个参数,且参数随环境变化而变化,和供应商提供的参数也不相匹配,不利于工程上应用。为了方便建立光伏电池仿真模型,对式做以下两点假设:
(1)Rsh非常大,忽略(V+RsI)/Rsh项;
(2)Rs远小于二极管正向导通电阻,假设有Isc=Iph。
同时,有两个条件成立:
1.开路时有I=0,V=Voc;
2.在最大功率点有I=Im,V=Vm。
基于以上几点,令C1Isc=I0,C2Voc=nkT/q,则有

在最大功率点处,

解得


在电池参数Isc、Voc、Im、Vm 已知时,C1、C2为常数。可以根据参考日照强度Sref和电池温度Tref时的Isc、Voc、Im、Vm来推算新日照强度S和新电池温度T时的I-V曲线。


由以上的分析可知,光伏电池的输出特性曲线呈非线性,且特性随着光照、温度的变化而变化。因而需要实时跟踪光伏电池的最大功率点,使其在不同的负载和外界环境下,都能最大限度输出能量,这就是最大功率跟踪算法(MPPT)。常用的MPPT算法有:固定电压法,间歇扫描法,扰动观测法,电导增量法以及基于这几种方法的衍生算法。以上几种算法比较常见,本次不做一一介绍,只对本仿真采用的方法进行介绍。
本仿真采用扰动观测法,扰动观测法的原理是在每一个控制周期对电池电压进行扰动,根据 dp/ dv 的正负判断下一次的扰动方向。当前功率大于前一周期的功率时,说明扰动方向正确,给以相同方向的扰动;当前功率小于前一周期的功率时,说明扰动方向错误,给以相反方向的扰动……
原文链接:https://www.dianyuan.com/eestar/article-2579.html
更多精彩内容,尽在电子星球 APP(https://www.eestar.com/)
六篇技术文章,让你秒懂电容的脾气秉性
七篇DIY技术文章献给你,让你脑洞全开
五篇文章帮你开启DSP的学习思路
汇总篇:关于PID知识,重点在此