
疫情防控
近 期 疫 情 防 控
公 众 健 康 提 示

近期,国内局地发生聚集性疫情和散发病例,存在一定传播风险。为有效防止疫情蔓延,山东省疾病预防控制中心发布疫情防控公众健康提示:
一、对7天内有高风险区旅居史的人员,采取7天集中隔离医学观察;对7天内有中风险区旅居史的人员,采取7天居家隔离医学观察,如不具备居家隔离医学观察条件,采取集中隔离医学观察。
二、7天内有中高风险区所在县(市、区、旗)的其他低风险区旅居史人员入鲁返鲁后,3天内开展2次核酸检测(间隔24小时),做好健康监测。
三、对尚未公布中高风险区但7天内发生社会面疫情的地区,参照中风险区执行。
四、近期有外出旅行史的人员,请密切关注疫情发生地区公布的病例和无症状感染者流调轨迹信息及中高风险区信息。有涉疫风险的人员要立即向社区(村)、住宿宾馆和单位报告,配合落实隔离医学观察。
五、发热病人、健康码“黄码”等人员要履行个人防护责任,主动配合健康监测和核酸检测,在未排除感染风险前不出行。
六、建议出行前提前通过中国政府网及国务院客户端小程序查询目的地的最新疫情防控政策,主动配合当地疫情防控措施,途中做好个人防护。
七、严格落实“戴口罩、勤洗手、常测温、少聚集”等个人防护措施,养成良好的个人卫生习惯。一旦出现发热、咳嗽、乏力等症状,立即到医疗机构发热门诊就诊,尽量避免乘坐公共交通工具。
八、建议符合条件的公众全程接种新冠病毒疫苗,提倡完成全程免疫满6个月的公众进行加强免疫。










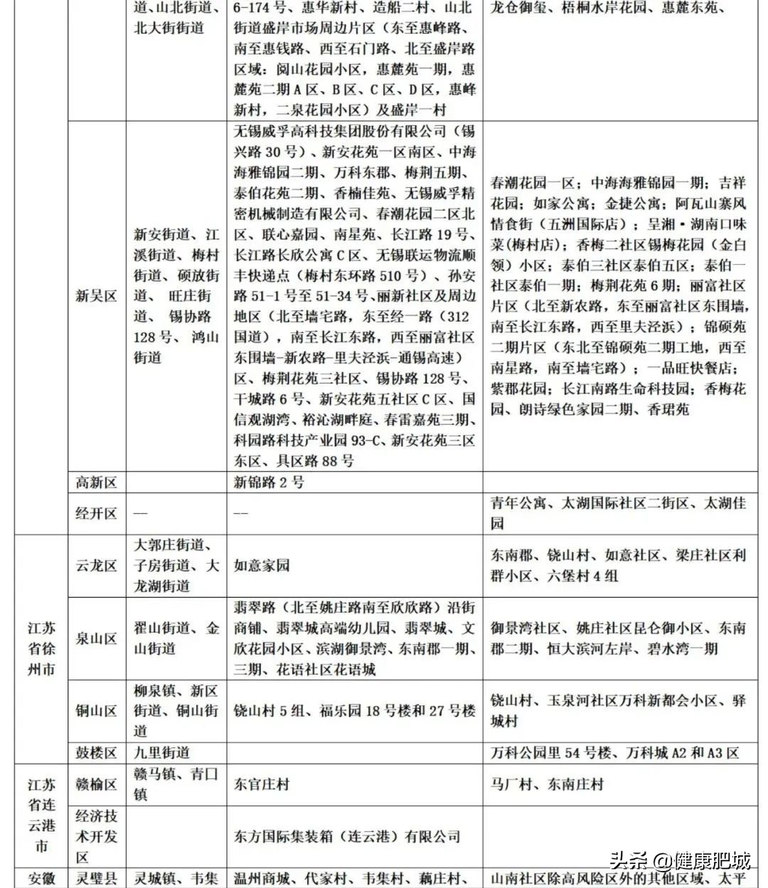
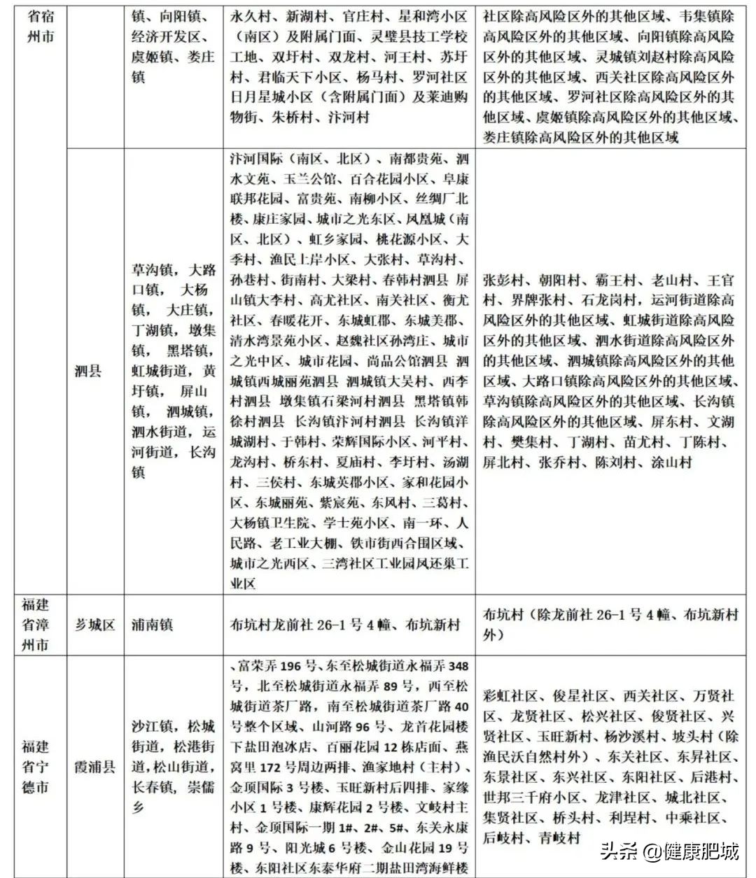
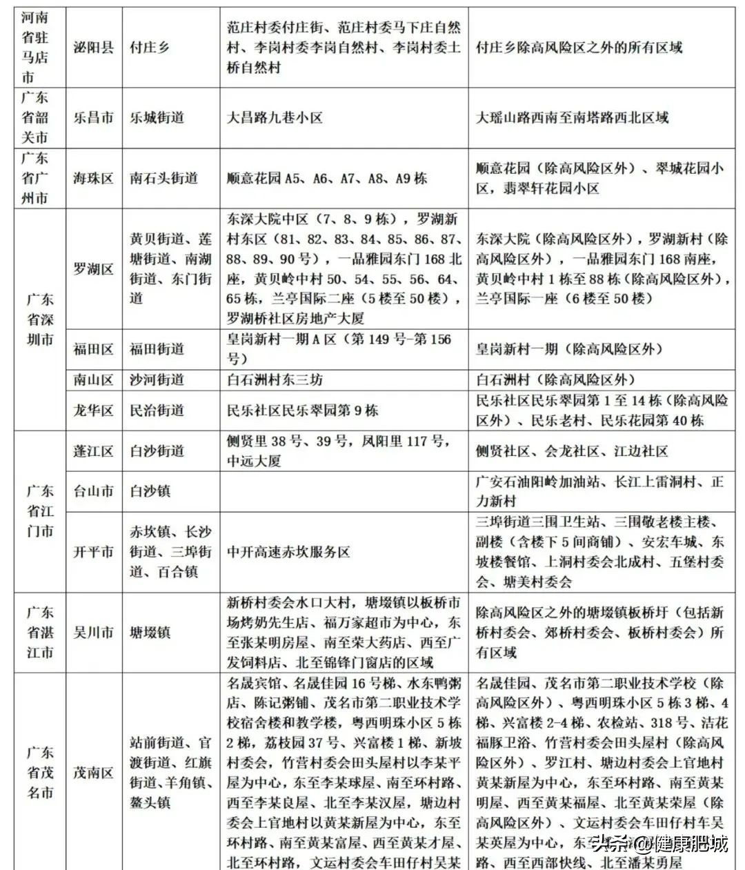
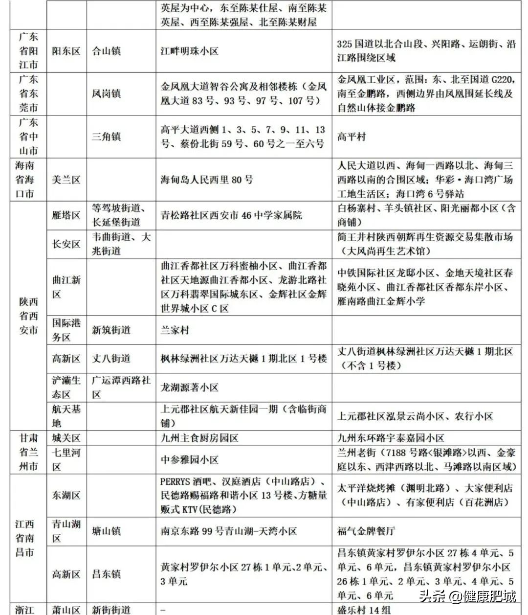
备注:中高风险地区根据国务院客户端查询,其他疫情风险区域根据网络数据整理(近期新增感染者较多的地区)。
7月9日公布的感染者主要活动轨迹

(根据网络转载资料整理,请以当地实际情况为准)
第一部分:曾乘坐的交通工具
火 车

7月
4日
车 次: G1583
座 次: 未公布
起止点: 上海虹桥-南昌站
7月
7日
车 次: D6529
座 次: 1号车厢
起止点: 南昌-莆田
第二部分:经停地点和场所
临沂市
时间 主要场所和交通工具
居住地(工作地)
大山路中国体育用品城1号楼“琅琊体育”、临西十路与聚财二路交会“金旺宾馆”
6月
21日
广缘物流25号“华中快运”
6月
23日
凯歌文化城“翰文书店”
6月
24日
临西九路与聚才二路交会“独一味大包子”、凯歌文化城内“杨吕超市”
6月
25日
临西九路与聚才二路交会“大馅水饺油饼母鸡汤店”、“杨吕超市”
6月
29日
金旺宾馆楼下沿街“小笼包店”、兰山区临西十路与聚财二路交会“米豆记甏肉快餐”、兰山区兰山街道临西十路新天源国际物流园B区南门“天润超市”、临西十二路宜居花园小区东门南边“潘洋超市”
6月
30日
大山路金兰物流基地西南侧“清源菜馆”、大山路金兰物流基地南侧“王姐炸串”、“独一味大包子”、兰山街道“杜家朱许集市”、奥龙服装城“大风车欧韩服装”、兰华国际家具城“诚信源家具”
7月
1日
“独一味大包子”、“杨吕超市”、“大馅水饺油饼母鸡汤店”、兰山区临西九路育才小学、临西九路与育才路交会西“亿豪窗帘布艺(供应早餐)”
7月
2日
“独一味大包子”、杜家朱许附近“鸡蛋灌饼”、临西十二路张家朱许小区东50米“鲜肉汤包”、杜家朱许农贸
7月
3日
大山路金兰物流基地南侧“王姐炸串”、“独一味大包子”、“大馅水饺油饼母鸡汤店”、临沂第五中学
7月
4日
大山路金兰物流基地南侧“王姐炸串”、“大馅水饺油饼母鸡汤店”、义堂镇大坞埠湖村“聚点超市”、双岭路与临西十二路交会处“张二老笨鸡饭店”
7月
5日
大山路金兰物流基地西南侧“清源菜馆”、临西十路与聚财二路交会“兰州拉面”、“杜家朱许集”
7月
6日
琅琊王路沟上农贸市场“小汪鲜面条加工店”、琅琊王路与聚财三路交会“九州超市”
上海市松江区
时间 主要场所和交通工具
居住地(工作地)
车墩镇大官塘路180弄松南城善德苑
活动
轨迹
松江区银圩路26弄爱尚佳生活超市、漕粮路199号嘉隆坊尚优超市
上海市 闵行区
时间 主要场所和交通工具
活动
轨迹
闵行区七莘路3333号万科城市花园、莘松路58号1层老盛兴汤包馆(莘庄店)
南昌市
时间 主要场所和交通工具
7月
6日
中山路perrys酒吧、太平洋烧烤摊、汉庭酒店(中山路店、高新区罗伊尔小区、高新区小舒服采耳馆
7月
7日
民德路方糖 KTV、民德路协和小区、渊明路天地英雄网咖、东湖区民德路摩尔造型(理发店)附近友家便利店、摩尔造型(理发店)、8神台球馆、京东镇丰源天域小区、南京东路99号天湾小区、东湖区子固路石记东北烤肉店、西湖区建设西路88号汉唐小馆门口、南京东路99号天湾小区、西西里跳舞俱乐部、辰色酒馆(中山路店)、汉庭酒店(中山路店)、高新罗伊尔小区
7月
8日
民德路协和小区、万达星城东区颐园北区、洪城时代广场、万达星城东区颐园北区、新建区绿地中央公园、摩尔造型(理发店)、渊明路天地英雄网咖、友家便利店、上海北路麦当劳、瑞幸咖啡、金域名都便民点、南京东路99号天湾小区、京东镇丰源天域小区、北京宾馆附近福气金牌餐厅、青云谱区鸿鹏福邸、青云谱区楞上花园、高新区罗伊尔小区
7月
9日
洪城时代广场北门
江门市
时间 主要场所和交通工具
7月
5日
中开高速赤坎服务区双向通道
7月
6日
中开高速赤坎服务区双向通道、百合镇儒东村委会汤西村、中国农业银行开平赤坎支行、长沙街道和诚车行、百合镇上洞村委会北成村
7月
7日
中开高速赤坎服务区双向通道、百合镇上洞村委会北成村
7月
8日
中开高速赤坎服务区双向通道、三埠街道三围村委会卫生站
7月
9日
中开高速赤坎服务区双向通道
驻马店市
时间 主要场所和交通工具
居住地(工作地)
泌阳县付庄乡李岗村委李岗自然村、付庄乡金歌汇KTV
7月
2日
春水镇木子理发店二楼
7月
3日
驻马店市森林公园附近茶叶市场荣美减肥国际、雪松路蓝鲸酒店西边魏姐春饼、荣美减肥国际
7月
4日
付庄乡卫生院旁包子店、金歌汇KTV
7月
5日
春水镇木子理发店二楼、金歌汇KTV、付庄乡卫生院旁包子店
7月
6日
春水木子理发店二楼、金歌汇KTV、付庄乡卫生院旁包子店
7月
7日
付庄街、金歌汇KTV、付庄老家面馆、付庄圆通快递
莆田市
时间 主要场所和交通工具
居住地(工作地)
仙游县郊尾镇三埔村圣岭街
7月
7日
莆田动车站广场、城厢区万达三楼黄鹤楼餐厅、仙游县郊尾镇三埔村圣岭街1063号烧烤摊、城厢区万达金街天佑药店、仙游县郊尾镇三埔村金起点批发小卖部
7月
8日
城厢区霞林美宜佳便利店(星领会生活广场),城厢区霞林联创路易酒吧、成效过去月塘街森林活杀鸡、城厢区南门水之梦休闲酒店
长按下方图片,可进行同行密接人员自查

长按下方图片,可进行疫情风险等级查询
