软件文档获取请转发+关注。
第一章 引言
1 编写目的
为明确软件需求、安排项目规划与进度、组织软件开发与测试,撰写本文档。
2 软件需求分析理论
软件需求分析(Software Reguirement Analysis)是研究用户需求得到的东西,完全理解用户对软件需求的完整功能,确认用户软件功能需求,建立可确认的、可验证的一个基本依据。
软件需求分析是一个项目的开端,也是项目实施最重要的关键点。据有关的机构分析结果表明,设计的软件产品存在不完整性、不正确性等问题80%以上是需求分析错误所导致的,而且由于需求分析错误造成根本性的功能问题尤为突出。因此,一个项目的成功软件需求分析是关键的一步。
3 软件需求分析目标
软件需求分析的主要实现目标:
1) 对实现软件的功能做全面的描述,帮助用户判断实现功能的正确性、一致性和完整性,促使用户在软件设计启动之前周密地、全面地思考软件需求;
2) 了解和描述软件实现所需的全部信息,为软件设计、确认和验证提供一个基准;
3) 为软件管理人员进行软件成本计价和编制软件开发计划书提供依据;
需求分析的具体内容可以归纳为六个方面:软件的功能需求,软件与硬件或其他外部系统接口,软件的非功能性需求,软件的反向需求,软件设计和实现上的限制,阅读支持信息。
软件需求分析应尽量提供软件实现功能需求的全部信息,使得软件设计人员和软件测试人员不再需要需求方的接触。这就要求软件需求分析内容应正确、完整、一致和可验证。此外,为保证软件设计质量,便于软件功能的休整和验证,软件需求表达无岔意性,具有可追踪性和可修改性。
4 参考文献
1. 《软件工程基础》 赵一丁 北京邮电大学出版社
2. 《软件需求》 劳森 (作者), 刘晓晖 (译者) 电子工业出版社
3. 《软件需求工程:原理和方法》 金芝,刘璘,金英 科学出版社
4. 《实用软件工程》第三版 殷人昆 清华大学出版社
5. 《电子政务发展需求与效益分析》 朱建明 经济科学出版社
6. 《电子政务信息系统的规划与建设》 田景熙,洪琢 人民邮电出版社
7. 《电子政务信息公平研究》 唐思慧 世界图书出版公司
8. 《电子政务系统的需求分析》 甘明鑫,曹菁 机械工业出版社
第二章 需求概述
1. 项目背景
为进一步实现“政务公开”的要求,同时方便各类政务信息能准确、安全、快速的发布到指定的移动终端上,同时提升XXX移动办公效率,解决领导外出时能方便安全的批阅公文,收发邮件以及查询通信录等应用。基于中国电信3G高速网络,采用手机适配技术实现移动办公应用,并通过PKI/CA、VPDN、APN等信息安全技术保证移动办公的安全性。只要在WCDMA、 3G网络覆盖的地方,用户都可以通过手机高速、稳定、安全的访问OA办文、邮件、人事管理等办公系统,随时随地处理公文、收发邮件、查询信息。
系统设计采用全新的设计理念实现随时随地、零距离、安全稳定的信息化办公。做到4A(Any where/Any time/Any data/Any device)办公,通过移动终端设备,打破时空的局限实现轻松办公。使用户能利用各种移间与空间的限制,随时随地、自由便利地办公。

4A办公
2. 需求概述
【对软件需求做一个简介,包括:
1. 本产品的开发意图、应用目标及作用范围。
2.主要功能、处理流程、数据流程。
4.说明本产品与其他相关产品的关系,是独立产品还是一个较大产品的组成部分。可以用表示外部接口和数据流的系统高层次图,或者方框图说明。】
3. 条件与限制(可选)
【说明本软件在实现时所必须满足的条件和所受的限制,并给出相应的原因。
必须满足的条件包括输入数据的范围以及格式。
所受的限制包括软件环境、硬件环境等方面的内容。例如:必须使用或者避免的特定技术、工具、编程语言和数据库;企业策略、政府法规或工业标准;硬件限制,例如定时需求或存储器限制;经费限制、开发期限;项目对外部因素存在的依赖。例如其它项目开发的组件。等等】
4. 系统结构
移动OA系统可规划为一个四层的安全控制域,网络安全设计以各域的工作特点为依据进行设计。
1.终端用户层:作为系统向各种手机终端提供展现层,手机用户通过安装客户端程序实现移动办公,目前支持市面上各种主流终端的使用。
2.运营商服务层:各电信运营商(移动/电信/联通)提供的无线网络环境层,支持GSM、GPRS、CDMA、WCDMA、3G、WIFI等各种无线网络环境,对于移动网络需要同时支持CMNET与CMWAP。
3.业务逻辑层:系统核心业务处理层,主要支撑系统与外部业务系统、手机终端的数据请求处理,实现信息移动化,包括基础服务支撑、业务解析运行引擎、终端访问安全管理、通用组件,以及系统管理功能。
4.外部系统层:系统与外部接入系统的适配层,主要的外部接入系统包括办公自动化系统(OA系统)及其他IT应用系统。

移动OA结构图
5. 网络拓扑图结构

移动OA网络拓扑结构图
移动OA网络拓扑划分层次来描述,共分为:
终端侧:发起网络请求的终端设备和软件。
网络侧:运营商的网络。
机房侧:进行移动化IT系统和管理通信设备的移动OA服务器。
第三章 系统功能需求
1. 移动办公系统升级改造需求
XXX在2007年及建设好基于windows mobile的移动办公系统,并在2010年将该系统扩展至ios系统,为保证系统建设一致性,本次系统建设要求在原有的移动办公系统上增加相应的适配软件模块,要求支持苹果IOS 4.0、Android 2.0及微软WindowsMobile 6.1以上移动终端操作系统;
本次系统升级改造后要求在苹果IOS 4.0、Android 2.0及微软WindowsMobile 6.1以上多种智能终端操作系统上实现原有的移动办公系统上的所有流程,具体见下表:


ü 界面显示要求
ü 待办公文列表
待办公文列表采用两行显示
第一行:公文速级(Icon)、业务种类、接收时间
第二行:公文标题
ü 待办公文列表排序
按业务种类排序(按待办公文类型来排)
按速级排序(特急、急件、平件三种)
接收时间排序
ü 公文详细信息界面元素
收文
来文单位、紧急程度、标题、内容摘要、意见
外发文
主办单位、主送单位、抄送单位、事由(标题)、紧急程度、拟稿人、密级、意见
内办文
主办单位、主送单位、抄送单位、事由、紧急程度、拟稿人、密级、历史意见
督办
事项名称、承办部门、会办部门、密级、紧急程度、督字、号、督办类别、要求完成时间、历史意见
ü 网站信息审批
主办单位、拟稿人、事由(标题)、历史意见
ü 会议申请
召开时间、会议地点、议题、申请部门、申请时间、参加人员、意见
l 正文和附件文件类型
公文正文的文件类型为Tif、 Doc和ceb
公文附件的文件类型无限制,其中Office系列、图片格式、Tif可直接在手机端浏览
提供公文附件*载下**功能
超过5M的文件将提供*载下**功能但不能在手机端直接预览。
ü 意见录入
用户可直接输入意见或从常用词条中选择,包括公用词条和个人词条
l 审批意见发送
文秘处长、领导批示、承办、会办等环节会用到移动办公审批。
审批意见的发送首先选择环节,环节的排序顺序与OA中一致,当用户要选择N个下一关环节(1≤N≤4个)时,用户通过多级下拉框联动菜单来实现,当上一级菜单选择后,下一级菜单会自动过滤不可选的环节或自动选择必选环节。
当审批意见发送至默认环节默认人员时,将不再出现环节选择和人员选择界面,该意见将被直接发送。
环节选择完成后,用户可以分别对每个环节选择人员(含组)
人员选择完成后,用户即可发送审批意见。
ü 移动邮件
l 实现方式
移动办公平台通过Pop3/Smtp访问信息办邮件服务器
l 功能需求
提供邮件收取、查看列表、查看内容、查看附件、邮件发送、邮件转发、邮件回复、邮件删除(不同步删除OA邮件)功能
ü 会议管理
l 手机端操作流程
登录→会议列表→会议详情
l 会议列表
会议列表包括内部会议和外出会议
会议列表无权限控制,对所有用户均可见
会议列表采用两行显示:
Ø 第一行:会议标题
Ø 第二行:会议时间,会议地点
会议列表只采用会议时间排序(由新到旧,只显示一周,可查询上周及下周)
l 会议详情
会议详情界面元素:
开会日期、地点、会议名称、参加人员、组织者或部门、创建时间
ü 通知通告
l 手机端操作流程
登录→通知通告列表→通知通告详情
l 通知通告列表
通知通告列表采用两行显示:
第一行:通知通告标题
第二行:发布时间
会议列表只采用发布时间排序(由新到旧)
l 通知通告详情
通知通告详情界面元素与OA中一致
通知通告可能含附件,附件类型无限制,其中Office系列、图片格式、Tif可直接在手机端浏览。
提供附件*载下**功能。
超过5M的附件将提供*载下**功能但不能在手机端直接预览。
ü 通讯录管理
通讯录管理采用树形结构展现,只按部门进行分类。
通讯录个人信息元素:姓名、办公电话、手机号码、电子邮件、备注
通讯录人员在OA增加、删除、修改、调动人员时,会与OA通讯录保持一致。
管理员可在移动办公平台Web管理页面上启用/停用用户。
2. 车辆管理模块升级改造需求
车辆管理系统是基于B/S架构的新型车辆管理平台,它适用于各政府机构及其下属单位,利用信息技术跟踪车辆的采购、检验、调拨、保养、维修、报废等环节,并提供完整的车辆统计报表和强大的数据分析功能。规范政府机构车辆管理工作,改进车辆内部调拨、车辆维护等流程,显著提高管理水平和经济效益。
ü 系统功能架构

系统功能架构
ü 网络拓扑结构

车辆管理网络结构
车辆管理服务器及数据库与OA服务器及数据库部署在同一局域网内,通过系统接口,实现与OA系统的统一登陆认证。
3. 电子公文预览需求
本着对电子公文交换及认证平台和现有移动办公系统进行最小改动的原则,采用在两个系统之间搭建一个中间层组件,该中间层组件主要实现以下功能:
1、把现有移动办公访问电子公文的请求进行重定向转移到访问该中间层;
2、把电子公文交换及认证平台中的电子公文转换成现有移动办公系统能识别的格式(一般为扫描件格式);
3、把转换后的文件格式以文件流的形式返回到移动终端进行显示。
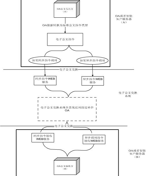
ü 电子公文交换网络

交换网络结构图
OA 交换:即各单位 OA 上部署的交换系统,同时也是本项目电子公文交换系统。该系统主要负责为OA 提供电子公文交换的收发文以及相关子服务,属于OA 的子系统,通过OA 前置的Web Service 接口与自身的Web Service[7,8]接口互联以实现对交换网络挂的接,因此并不属于交换网络的核心组件。
OA 前置:即为 OA 交换提供直接通讯服务的交换系统。该系统仅负责为所连接的 OA 交换提供数据传输服务,其一端通过Web Service 与OA 交换连接,另一端则通过消息队列以及Web Service 两类接口与交换接口连接,属于交换网络的边缘组件。
交换接口:即核心交换系统所提供的外接接口系统。该接口连接的两端都同时拥有消息队列(异步交换)或是 Web Service(同步交换)两类接口,其一端与一定区域的 OA 前置通过相连,并为这些 OA 前置提供交换服务以及核心查询服务,另一端则与核心交换相连。交换接口的存在不仅可以保护核心交换不被暴露,同时也可以减轻核心交换的网络压力,属于交换网络的核心组件。
交换核心:即整个交换网络的核心交换系统。该系统为交换网络提供交换路由服务、交换单位管理、交换人员管理、交换跟踪服务、交换指令分析应答服务、交换数据分解合并服务、核心传输服务以及CA 的加解密、数字签名验证等服务。
CA 认证系统:该系统为各单位提供数字签名服务以及数据的加解密服务。该系统仅与核心交换系统相连,所有与CA 认证系统的通讯都必须经由交换网络传送。
ü 电子公文交换流程

电子公文交换流程
电子公文交换的流程可以分为交换数据的生成、数据的签名加密、数据的传输、数据的验签解密、数据入库五个主要步骤。整个交换流程细述如下:
1、OA 端在需要发送电子公文的时候,通过自己的电子公文交换系统(OA 交换)生成原始的交换对象,OA 交换则通过 CA[15-18]认证系统对该交换对象里的有效数据进行数字签名,并对需要加密的数据区域进行加密。在得到加密后的交换对象后就可以生成交换的XML,并通过Web Service 接口向OA 前置提交该交换数据。
2、OA 前置在收到 XML 后,根据调用类型(同步调用或是异步调用),以相应的交换通道(消息队列或 Web Service)向交换接口提交交换数据,交换接口根据接收的数据,转给交换核心去处理。
3、交换核心在收到交换数据后,分析交换路由,并将密文解成明文。然后将交换数据分成N 份(N=接收单位各数),依次以不同的单位进行数据加密后,将各单位的交换数据向相应的交换接口转发。
4、交换接口在收到交换核心来的数据后,将指定单位的数据发往指定的OA 前置。 OA 前置通过Web Service 最终提交给OA 交换。
以上 4 步即实现了从 OA1 到其他 OA 的公文交换过程,但是这样的交换并不能让 OA1 知道自己的交换是否已送到目标单位、目标单位是否能看到该交换件了。所以在上述的4 个步骤之后,还有交换系统的回执过程:
5、OA 前置在成功提交数据给OA 交换后,会自动反方向的发送一个交换送达的回执。这样,最初的发送方便可以通过这个交换送达的回执知道哪些单位已成功送达。而如果整个交换过程中有任一环节出现问题,那么它的前一个系统则会自动反向发送一个交换失败的回执。
6、即使我们能够知道哪些单位已经送达,哪些单位交换失败了,但我们无法确认这些已送达的单位中,对方的工作人员是否一定可以看到该公文。所以,OA 交换解析了收到的来文并将之入库后,会自动向原发文单位发送一个成功解析入库的回执;而如果解析失败、解密失败、验签失败或是入库失败,则都会向原发文单位发送一个解析失败的回执。
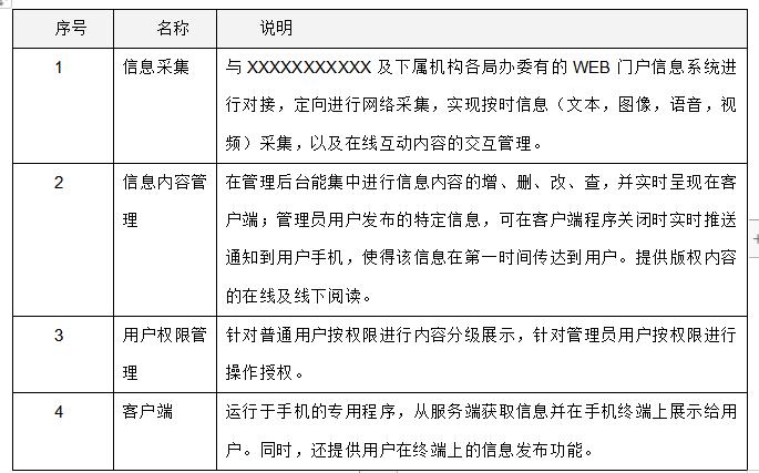
4. 政务信息管理系统平台功能需求
政务信息管理系统平台是在XXXXXXXXXXX及下属机构各局办委已有的WEB门户基础上,重新开发一套基于各类智能终端上的信息展示应用,系统主要由四大部分组成:前端信息采集、信息内容管理、用户权限管理与客户端四大部分的功能:

同时,XXXXXXXXXXX等管理用户通过管理门户,可以定制个性化手机端显示界面,建立个性化内容频道,包括智能Wizard工具、内容管理、应用发布、统计分析等模块。
l 智能Wizard工具
智能Wizard工具,为平台配置功能使用的快捷入口,可以让初次使用的用户简单快捷地进行政务信息管理系统平台的配置和管理。
管理用户初次进入平台时候,第一步先需要进行界面配置,第二步为配置数据,第三步确认无误后,将提交发布。
l 内容管理
频道管理:主要管理软件的频道,设置每个频道的标题、样式、图标、数据源。
内容管理:主要监控同步后的数据。
用户管理:管理授权访问的频道的用户管理。
反馈跟踪:管理跟进用户的反馈数据。
数据手工同步:设置频道数据源后,平台会定时进行数据同步。也可以在这里进行手工同步。
l 应用发布
应用设置:设置软件的名称、图标、界面配置。
应用发布:进行应用发布和根据应用发布的状态。
l 统计分析
用户访问报表:以在指定时间范围、指定时间周期、维度、统计数据进行用户访问的报表生成。
频道访问报表:以在指定时间范围、指定时间周期、统计数据进行频道访问的报表生成。
内容访问报表:以在指定时间范围、统计数据进行内容访问排行的报表生成。
此外,政务信息管理系统平台还需支持丰富的数据源,作为中间件,政务信息管理系统平台能够支持的数据源,决定了其能力的强弱。
平台至少应该支持以下数据源类型:
l 数据库
需要提供数据库信息,需要内置接口程序
l RSS内容源
企业需提供标准RSS Feed数据源
l 网站抓取
只需要有网站即可,快速简单,企业无需修改统一移动化接口
l WebService
提供标准的WebService数据接口。
第四章 软硬件或其他外部系统接口需求
1. 用户界面
用户界面是程序中用户能看见并与之交互作用的部分,设计一个好的用户界面是非常重要的,本设计将为用户提供美观,大方,直观,操作简单的具备WINDOW 风格的用户界面。
【描述用户界面方面的需求,包括:
本软件的人机界面风格;屏幕布局或解决方案的限制;将出现在每个屏幕的标准按钮、功能或导航链接(例如一个帮助按钮);快捷键;错误信息显示标准,等等;】
2. 硬件需求
移动终端硬件配置应遵循如下原则:具有高的可靠性,可用性和安全性。
【描述系统中软件和硬件每一接口的特征。这种描述可能包括支持的硬件类型、软硬件之间的交流的数据和控制信息的性质以及使用的通信协议。】
3. 网络需求
由于广州市科信与信息化局目前使用的是中国电信的WCDMA 3G网络来承载各类移动信息管理系统,因此本次政务信息管理系统要求终端也支持中国电信3G、无线网络制式。
由运营商直接将专线接入至用户单位机房,避免业务数据经过Internet所造成的风险。
同时,由于移动OA既需要与移动网络连接,以提供移动客户端接入,又需要接驳入用户单位的内网办公系统以获得相关的办公数据,因而需要通过边界防火墙,其可以有效地限制移动网络侧只能访问移动办公服务器的相应端口,可以较为有效的避免因移动网络与用户单位办公网络相连所带来的威胁。
由用户向运营商申请专门的手机号码,保证除了用户单位所预先设定的手机号之外其他手机号无法接入后台服务器。移动OA新开通用户需要先将该用户的手机号加入网关信任域中,才能使用户开通移动办公服务。
4. 接口需求
系统建设采用先进的成熟技术,建立严密、体系化的系统管理、应用平台,应具有良好的分层设计,整体系统扩充性能良好,能够根据业务的发展或变更,在保持现有业务处理不受影响的前提下,具有持续扩充功能、适度变化的能力。系统提供Web Services 接口,通过SOAP可以方便的与客户现用系统进行集成,交换的文件信息采用规范的XML格式,可以很方便地与其他系统进行信息交换,以满足信息化不断发展和系统集成需要。
【描述该产品与其他外部组件(由名字和版本识别)的接口,包括数据库、操作系统、工具、库和集成的商业组件等。对于每个需要的软件,应提供:
1.接口名称
2.规格说明
3. 版本号】
5. 通信需求
系统采用http ssl通信安全或加密、数据传输速率和同步通信机制。对于客户端与服务器交互的数据,使用安全套接子层(SSL,SSL加密传输主要是针对WEB的数据传输,基于重要信息的传输安全考虑而设计的。)进行信息交换,并在客户移动终端和服务器之间重要的信息的交换。
在移动终端和移动终端支撑平台之间接驳移动网络时,系统为普通接入移动OA的用户提供了可选的高强度的DES64位数据加密体制,通过SSL跟业务系统接入。
【描述与产品所使用的通信功能相关的,包括电子、Web浏览器、网络通信标准或协议及电子表格等等。定义了相关的消息格式。规定通信安全或加密问题、数据传输速率和同步通信机制。】
6. 运行环境
苹果IOS 4.0、Android 2.0及微软Windows Mobile 6.1以上多种智能终端。
建议:Coolpad N930.
1.硬件环境:
【详细列出本软件运行时所必须的最低硬件配置、推荐硬件配置(如主机、显示器、外部设备等)以及其它特殊设备。】
2.软件环境:
【如操作系统、网络软件、数据库系统以及其它特殊软件要求。】
第五章 其他非功能需求
1. 性能需求
Ø 处理能力
系统处理*力主能**要考虑系统能承载的最大并发用户数,按照实际情况的规划,系统至少能承载的最大并发用户数要求达到400。
Ø 响应时间
为了能够快捷地提供查询服务,系统应该能够快速地响应查询请求。用户最终得到结果的响应时间除了与系统响应速度有关外,还与网络状况有关。以提出的是对WEB查询页面查询响应速度的需求:

注:简单查询是指涉及单个条件的严格匹配查询;复杂查询是指涉及多个条件,或者使用模糊匹配的查询及统计;查询高峰指并发用户高于系统支持最大并发用户的60%时。
2. 安全设施需求
系统在设计开发时,充分考虑用户的具体情况及使用操作,不但要理论上可行,更重要的是实际上可用,更好地适应用户需求。同时要把故障率降到最低,确保系统稳定可靠,系统具有高MBTF(平均无故障时间) 和低MTBR(平均无故障率),系统提供了容错设计,有故障检测和恢复手段。能在网络、硬件或系统出现故障时,提供不同级别的容灾服务。系统涉及到的各种数据关系到各部门的利益和系统的正常运行。系统平台通过严格的流程与权限控制,做到严格审核与分配系统权限,严禁未经许可的用户访问和操作。同时由于系统的运行环境是分布式的,我们将采取有效、严格的软件防护(防病毒软件)与硬件防护(硬件防火墙)措施相结合预防外界用户对系统的攻击与破坏。
另外系统建立了健全的备份和灾难恢复机制,系统文件、应用服务的配置文件及二次开发代码文件都需要做一个全备份,然后每天做一次增量备份,并进行异地存储,分别存放在移动机房和其他机房。
3. 安全性需求
Ø 网络安全
电信专线与边界防火墙接入保证了网络安全。
Ø 应用系统安全
系统在移动终端和移动终端支撑平台之间接驳移动网络时,系统为普通接入移动OA的用户提供了可选的高强度的DES64位数据加密体制。为了防止非法用户直接打开数据库查询平台关键敏感数据,平台通过3DES或MD5对该部分数据进行加密,如用户密码、手机号码、终端IMEI(MEID)等,将采用MD5加密存储。一般的移动信息系统均是用户名密码的认证体系,本系统通过与运营商和手机等移动终端制造商的底层合作,能够实现用户账户、手机号(需要运营商的配合做)、手机设备号的三重绑定。即使有人获知了正确的用户名和密码,也必须使用特定的唯一的手机号、唯一的移动终端设备才能登录。
Ø 数据传输安全
传输的数据都采用高强度的加密算法加密(DES),使得数据即使泄漏、被截获后,也无法识别相关的数据内容,确保数据安全。对于客户端与服务器交互的数据,使用安全套接子层(SSL,SSL加密传输主要是针对WEB的数据传输,基于重要信息的传输安全考虑而设计的。)进行信息交换,并在客户移动终端和服务器之间重要的信息的交换。
4. 扩展性需求
系统建设采用先进的成熟技术,建立严密、体系化的系统管理、应用平台,应具有良好的分层设计,整体系统扩充性能良好,能够根据业务的发展或变更,在保持现有业务处理不受影响的前提下,具有持续扩充功能、适度变化的能力。
5. 可移植性需求
……………………