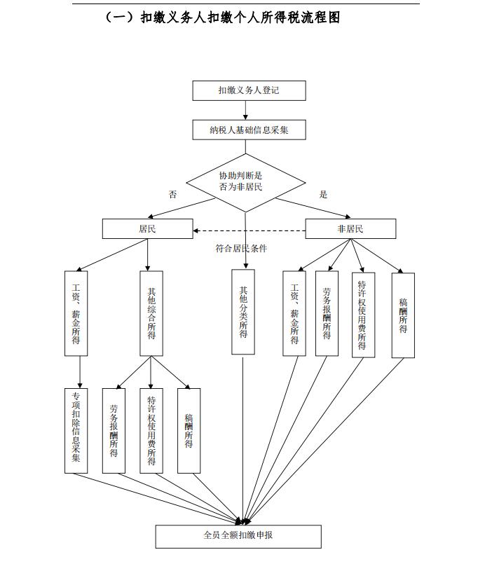
2019 年 1 月 1 日后,综合与分类相结合的个人所得税制正式实施。与分类税制相比,新税制将居民个人工资、薪金所得,劳务报酬所得,稿酬所得,特许权使用费所得纳入综合所得,由扣缴义务人按月或者按次预扣预缴税款。年度终了后纳税人进行汇算清缴,税款多退少补。同时,新增子女教育、继续教育、大病医疗、住房*款贷**利息或者住房租金、赡养老人六项与民生密切相关的专项附加扣除。
为帮助扣缴义务人及时准确、高效有序的履行法定扣缴义务,本指引从扣缴义务人视角出发,按照“扣缴义务人登记—人员基础信息采集—居民纳税人身份判断—专项附加扣除信息收集—税款计算—扣缴申报表填写”的序时操作流程,区分不同类型纳税人、不同所得项目等情形,重点讲解“工资、薪金所得税款计算”与“专项附加扣除办理”等事项。









由于篇幅原因,无法在这里将资料为大家一一呈现
想要免费*载下**完整版,点击下方“了解更多”或“私信”小编!
若您还需要什么HR干货资料,也可私信我们,小跃优先为大家收集整理!