域名对于一个网站来说至关重要,域名选择也是一个建设一个网站的第一步!

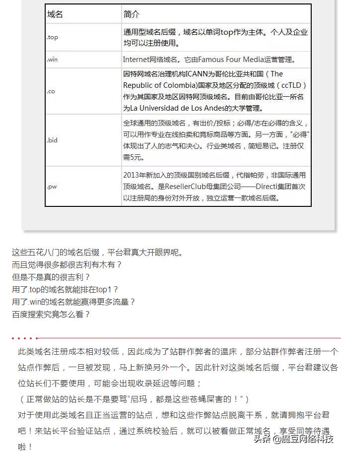
百度官方明确指出,PW等域名注册成本较低,成为了站群作弊者的温床,百度会对这些域名建设的网站格外严格,可能会出现收录延迟等问题。

域名选择应该从下面几点出发:
优先考虑品牌
真正的好域名都不会在域名中包含关键词,就好比“百度”这个词,它和搜索引擎毫无字面的关系,却是国内第一大搜索引擎的域名。在某种意义上说,品牌名称与行业产品名称相距越远越好,大部分互联网公司的品牌都是硬性产生的,品牌名称一旦确定,域名就会随之确定。真正的要想做好一个大型站点的话,域名里面都不会包含关键词。这样选择的域名有利于网站后期业务的推广,可以试想如果百度域名选择sousuo.com这样的关键词,是不是就意味着这个品牌就定位到了搜索,其他业务开展起来相对比较尴尬!
域名的续费周期
域名的续费周期可以影响到网站的排名,逻辑上来讲一个站长给网站续费的周期越长,那么就说明他对网站越关注,不可能把这样子的域名来做一些垃圾站点。所以说域名的时间越长,那么站点的质量也就越高!当然这个并没有得到百度搜索引擎官方的认可,但是在大量的站群操作中可以看出,续费周期对网站排名有一定的影响作用,建议将需要做SEO的网站域名续费至少2年以上。
域名的后缀
“物以稀为贵”这句俗语在域名选择的时候也同样适用,很多域名都是可以随便注册的,但是有一部分域名天生就会有高权重。就好比.edu/.gov这两种后缀的域名,只有符合注册条件才可以注册,搜索引擎会给予排名优势,毕竟这些站点很少能被用来做垃圾站点。在SEO行业中,大部分人都认为这两种网站是最好的外链,因为这些站点通常质量都很高。
在实际操作中建议域名选择的顺序是COM>CN>COM.CN>NET,外贸网站不要考虑CN或者COM.CN域名。
域名的出生时间
现在一款老的域名价格不菲,域名越是注册的早,排名也就越有利。很多站长都喜欢购买老域名来做网站优化。老域名做大部分关键词都有很大的优势,但是老域名价格都不菲!还有选择老域名一定要注意域名是否之前建设过灰色行业的网站,是否被杀毒软件屏蔽。
首次收录时间
域名第一次被搜索引擎收录也是非常重要的。有的老域名没有解析,搜索引擎就没有收录任何内容,这与那些早就被收录的老域名相比就相差很多了。虽然不能确定搜索引擎会在什么时候收录网站域名,但是可以使用互联网档案馆查询网站的历史内容,时间可能不是很精准,但是有很重要的参考性。
域名里包含关键词
关于根据关键词来进行域名选择,这里主要适用于大部分的英文站点。这一点是搜索引擎排名比较重要的因素,关键词形式的域名本身就含有排名效果,其他SEOER或者用户转载文章时就相当于无形之中做了锚文本。中文网站域名里包含关键词也对SEO有积极的作用,但是因为中文全拼会导致域名非常长,这对于用户记忆是非常不利的,因此在单站操作的时候我们尽量不要选择这种方法,但是在站群操作的时候这种方法还是非常推荐的。
不要使用连词符
很多SEOER会问,以前不是很流行用连词符来注册域名么?目前情况下,一旦一个URL里面包含太多的连词符就会给用户带来坏的印象,很多垃圾网站就是连词符过多。我们很少看到大型站点的域名里面含有连词符,搜索引擎对多个连词符的URL也比较敏感,虽然不会导致网站降权,但是可能你网站的权重就比那些不含连词符域名的网站来的低了!
域名的注册信息
很多站长都喜欢匿名注册域名,这很容易让人联想到你的站点是一个见不得人的站点。一个正常的网站最好还是使用真实的注册信息来注册,这会让搜索引擎对你有一个好印象,也会让用户对你的网站产生好感。
域名的长短很重要
比较短的域名方便用户记忆、书写、传播,它带来的好处往往会超过其他类型的域名。如果你非要域名短而且还要包含网站关键词的话,那么往往会事与愿违。现在这种域名基本上是可遇不可求了。
域名是否有备案
这方面对搜索引擎排名并没有明显影响。但是不排除以后随着搜索引擎算法更新会增加这方面的要求。如果无备案域名 ,在国内的空间里是无法使用的,只能放在国外的服务器空间里使用。当然如果网站用户都是国内的,那么空间用国内的,网站访问速度会相对比较快,这对SEO也是很有帮助的。
选择一个好的域名注册商
这是影响域名解析的稳定性、速度、安全以及隐私保护等方面的重要前提,最近出现过一次大范围的域名泛解析攻击,导致很多网站排名受到影响。而这就是因为域名的安全解析方面不够好导致的。
域名是一个网站的窗口,建设网站之初在域名选择上一定要慎之又慎!虽然百度站长平台推出了网站改版工具,可以在后期更换域名,但是经过测试,即便是这样更换域名,网站的权重也会掉20%左右,并且需要1-3个月的周期,这个周期中收录都会出现停滞!所以,域名选择在一开始就要做好,否则会带来很多不必要的麻烦!