身边很多人做生意,一是找个人流量大的商业街,租个店面,雇个店员,然后就开始卖。二是最近有个品牌的奶茶非常火,我加盟一个。三是隔壁老王家的二舅他侄子开了个什么店,生意非常火,我也照着弄一个。99%的人做生意无非这3种情况。结果可想而知99.99%的人死的非常惨。



如果你打算开店做生意,不论是自己开店,加盟品牌,照搬网红店或自己创立一个品牌,这些不同的玩法,该如何选呢?这就要引出一个概念,叫做商业模式。




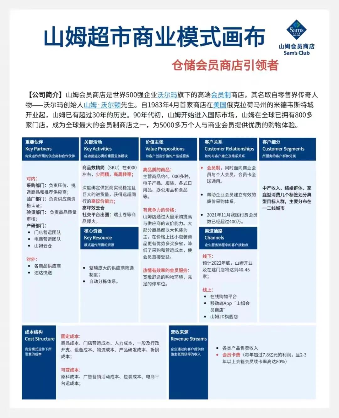
什么叫商业模式?一句话,三个问题:卖什么?卖给谁?怎么赚钱?




给大家安利一个我自己用的非常非常好用的工具:商业模式画布。




如果你有打算将来创业做生意的,那么这个工具可以帮我们更好的选择什么生意,适合自己也知道怎么去开始。




如果你已经开始了,那么这个工具可以帮我们看到问题到底出在哪儿,然后有的放矢的去解决。