作者:中山大学孙逸仙纪念医院 黄霄霄 陈楚雄
冠心病是中老年人最常见的心脏疾病之一,冠心病又叫冠状动脉性心脏病,其病因是由于血脂代谢异常,胆固醇和甘油三酯等逐渐沉积于血管壁上形成动脉粥样硬化斑块,或由于冠状动脉痉挛,导致心脏冠状动脉管腔变窄,造成心肌缺血、缺氧或坏死。
世界卫生组织将冠心病分为5大类:无症状心肌缺血(隐匿性冠心病)、心绞痛、心肌梗死、缺血性心肌病和猝死5种临床类型。
近年来临床趋向于将冠心病分为急性冠状动脉综合征和慢性冠心病,前者包括不稳定性心绞痛、心肌梗死以及心源性猝死;后者包括稳定性心绞痛、无症状心肌缺血、缺血性心肌病和冠状动脉正常的心绞痛(如X综合征)
心脏作为一个泵血的肌性动力器官,本身也需要足够的营养和能源,冠脉循环是供给心脏营养的血管系统。当动脉硬化发展到一定程度,冠状动脉狭窄逐渐加重,限制流入心肌的血流,心脏得不到足够的氧气供给,就会发生胸部不适,即心绞痛。冠状动脉管腔狭窄<50%时,心肌供血一般不受影响,管腔狭窄50%~70%时,静息时心肌供血不受影响,在运动或者激动时,心脏耗氧量增加,可引发心脏性暂时性供血不足,引起慢性稳定性心绞痛。不稳定型心绞痛是指介于稳定型心绞痛和急性心肌梗死之间的一组临床心绞痛综合征,与稳定型心绞痛相比其疼痛发作程度更重,发作时间更长,发作频率也较高,往往服用硝酸甘油难以缓解。如果冠状动脉突然阻塞,常常导致急性心肌梗死,冠心病患者特别是已经发生心肌梗死的患者,可能会伴随有心力衰竭或心律失常。
冠心病的发生和发展涉及多种因素,其中有不可控制的因素如年龄、性别、遗传等;也有可以控制的因素,如高血压、高脂血症、高血糖、肥胖、吸烟、缺少体力活动、心理精神因素等,这些因素都是冠心病发生的重大推力,冠心病的一级预防正是针对这些可以控制的危险因素采取积极的预防措施。冠心病的二级预防的目的是改善症状、防止病情进展,其预防的“ABCDE”方案如下。A:血管紧张素转化酶*制剂抑**(ACEI)和阿司匹林;B:β-受体阻滞剂和控制血压;C:戒烟和降胆固醇;D:控制饮食和治疗糖尿病;E:运动和健康教育。
冠心病传统的诊断方法主要根据症状、心电图、血脂、运动负荷试验和心脏超声等作出诊断,但是敏感性和特异性不高,冠状动脉造影是目前诊断冠心病的金标准,它的检查创伤轻微,检查一般仅需10~20分钟,再根据血管情况选择进一步治疗方案。
冠心病的临床治疗主要包括三种治疗方案:药物治疗,介入治疗,心外科搭桥手术,其中的药物治疗是最基本的治疗。
那么治疗冠心病的常用药物都有哪些呢?
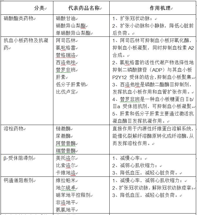
冠心病常用药物主要分为以下九类。


1、硝酸酯类药物是临床上使用时间最长的药物之一,其中硝酸甘油是稳定型心绞痛患者的常规缓解用药。对于急性心肌梗死及不稳定型心绞痛患者,先静脉给药,病情稳定、症状改善后改为口服或皮肤贴剂,疼痛症状完全消失后可以停药。硝酸酯类药物持续使用可发生耐药性,有效性下降,防止发生耐药的最有效方法是保持足够长(8~10小时)的无药期。硝酸酯制剂可与β-受体阻滞剂或钙通道阻断剂联合应用,比单独应用效果好。

2、抗血栓药物包括抗血小板和抗凝药物。抗血小板药物可以抑制血小板聚集,避免血栓形成而堵塞血管。阿司匹林为首选药物,所有冠心病患者没有禁忌症应该长期服用。阿司匹林的副作用是对胃肠道的刺激,胃肠道溃疡患者要慎用。不能耐受阿司匹林的患者可改用氯吡格雷或西洛他唑作为替代治疗。对于非ST段抬高型急性心肌梗死患者不论是否行介入治疗,小剂量阿司匹林和氯吡格雷联合应用为常规治疗,应联合应用12个月,对于植入支架的患者这种联合治疗时间可更长。抗凝药物通常用于不稳定型心绞痛和心肌梗死的急性期,以及介入治疗术中。

3、溶血栓药可溶解冠脉闭塞处已形成的血栓,开通血管,恢复血流,用于急性心肌梗死发作时。心电图出现典型ST段抬高表现的急性心肌梗死者,如无禁忌证,应立即进行溶栓治疗。而对于非ST段抬高型急性心肌梗死,溶栓治疗不仅无益反而有增加心肌梗死的风险。
4、β-受体阻滞剂既有抗心绞痛作用,又能预防心律失常,长期服用可显著降低心血管事件及死亡率。在无明显禁忌时,β受体阻滞剂是冠心病的一线用药。使用时从小剂量开始,逐级增加剂量,剂量应该以将心率降低到目标范围内。β受体阻滞剂禁忌和慎用的情况有哮喘、慢性气管炎、心动过缓、房室传导阻滞和心功能不全等。β-受体阻滞剂对变异型心绞痛的疗效有争议,一般不应用。

5、钙通道阻断剂可用于稳定型心绞痛的治疗和冠脉痉挛引起的心绞痛,是变异型心绞痛的首选药物;地尔硫卓和维拉帕米有减慢房室传导作用,因而不与β-受体阻滞剂联用,以免出现心动过缓、高度房室传导阻滞。

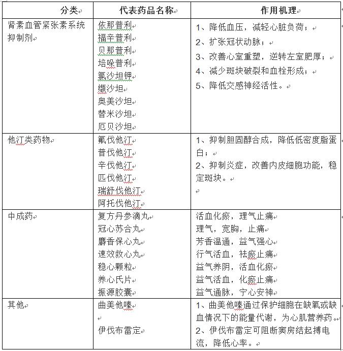
6、肾素血管紧张素系统*制剂抑**包括血管紧张素转换酶*制剂抑**(ACEI)、血管紧张素Ⅱ受体拮抗剂(ARB)可应用于已知冠心病患者的二级预防。对于急性心肌梗死或近期发生心肌梗死合并心功能不全的患者,或合并有糖尿病者,尤其应当使用此类药物。如出现明显的干咳副作用,可改用血管紧张素Ⅱ受体拮抗剂。用药过程中要注意防止血压偏低,肾衰竭、双侧肾动脉狭窄禁用。

7、他汀类药物:冠心病在改变生活习惯基础上给予他汀类药物,他汀类药物主要降低低密度脂蛋白胆固醇,建议目标为下降到80mg/dl或下降50%。最近研究表明,他汀类药物可以降低死亡率及发病率。

8、冠心病在中医可分为寒凝心脉型、气滞心胸型、痰浊闭阻型、淤血痹阻型、心阴亏虚型、心阳不振型等证型,中药选用须辨证施治,比如寒凝心脉型可选用冠心苏合丸、麝香保心丸,气滞心胸型可选用复方丹参滴丸,痰浊闭阻型可选择通心络胶囊,淤血痹阻型可选用血府逐瘀胶囊,心阴亏虚型可选用参松养心胶囊,心阳不振型可选用心宝丸、振源胶囊。
9、曲美他嗪为营养心肌药物,可作为传统治疗不能耐受或控制不佳的补充替代治疗;伊伐布雷定通过降低心率而发挥抗心绞痛作用,适用于β-受体阻滞剂和钙通道阻断剂不能耐受、无效或禁忌又需要控制窦性心率的患者。
冠心病是一种不可逆的慢性病,患者除了要长期遵医嘱服药,不可随意停药之外,平时还应该注意饮食清淡,低盐,低脂,低胆固醇等;生活作息方面应该保持心情平和,尽量做到不熬夜,不抽烟,不喝酒;避免剧烈运动,但是也需要适当的有氧运动,比如跑步,太极。
参考文献:
[1]国家卫生计生委合理用药专家委员会.冠心病合理用药指南[J]中国医学前沿杂志(电子版)2016,8(6):1
[2]章成国主编.动脉粥样硬化性血管疾病[M].人民卫生出版社.2015.253-265.