1665 年 5 月 20 日,这是数学史极具意义的一天,伟大的物理学家牛顿第一次提出“流数术”(微分法),而到了 1666 年 5 月又提出了“反流数术”(积分法),这标志着微积分的创立。而后来莱布尼茨也独立地创立了微积分理论,牛顿、莱布尼茨的微积分理论在数学史上具有重大的意义。

牛顿提出微积分主要还是为了解决以下问题:
1、已知物体运动的“距离——时间”函数关系求任意时刻的速度和加速度。“任一时刻”的时间间距是0,那么他的位移量也必然是0,这就出现了v=0/0的困难
2、求曲线的切线
3、求函数的最大、最小值
4、求曲线的长、曲线围出的面积、曲面围出的体积、物体的重心问题。
所以微积分主要存在这几个方面的内容,主要包括极限、微分学、积分学及其应用。微分学包括求导数的运算,是一套关于变化率的理论。它使得函数、速度、加速度和曲线的斜率等均可用一套通用的符号进行讨论;积分学包括求积分的运算,为定义和计算面积、体积等提供一套通用的方法。

牛顿微积分手稿
但是刚刚创立的微积分也存在着许多的缺陷,比如当时欧氏几何一统天下,牛顿也并没有摆脱欧氏的影响,微积分还处于依赖几何论证的基础上。

牛顿受笛卡尔解析几何影响很大
另外就是关于牛顿导数的定义并不太严密,比如说 x2 的导数,先将 x 取一个不为0的增量 Δx ,由 (x + Δx)^2 - x^2 ,得到 2xΔx + (Δx) ^2,后再被 Δx 除,得到 2x + Δx ,最后突然令 Δx = 0 ,求得导数为 2x 。我们知道这个结果是正确的,但是推导过程确实存在着明显的偷换假设的错误:在论证的前一部分假设Δx是不为0的,而在论证的后一部分又被取为0。那么到底是不是0呢?牛顿后来也未能自圆其说。
而这漏洞偏偏被基督教大主教乔治·贝克莱给发现了。要知道,在文艺复兴的影响下,自然科学逐步从中世纪的神学桎梏中解脱出来,欧洲逐渐走向科学大繁荣时代,宗教神学走向衰弱。

文艺复兴,绘画也由神性走向人性
基督教主教贝克莱一直心有不甘,想要反击,所以发现了微积分的漏洞之后,出自对科学的厌恶和对宗教的维护,他以“渺小的哲学家”之名出版了一本标题特别特别长的书《分析学家;或一篇致一位不信神数学家的论文,其中审查一下近代分析学的对象、原则及论断是不是比宗教的神秘、信仰的要点有更清晰的表达,或更明显的推理》。没有看错,这就是完整的书籍标题,你要是能把这标题背下来,算你狠。
在这本书里,贝克莱就抓住了牛顿微积分的把“无穷小量看作不为零的有限量而从等式两端消去,而有时却又令无穷小量为零而忽略不计”的漏洞进行攻击,借此想要复活上帝。贝克莱还把“微小增量”嘲讽的称之为“无穷小精灵”。
除了对无穷小量的批判,因为导数定义不严密问题,他在书中还大肆攻击流数(导数)
“已死的幽灵……能消化得了二阶、三阶流数的人,是不会因吞食了神学论点就呕吐的。”
“用忽略高阶无穷小而消除了原有的错误,是依靠双重的错误得到了虽然不科学却是正确的结果。”

贝克莱
由此,引发了数学史上的又一次危机,这是神学对科学的一次激烈反扑,贝克莱的话也被称为“贝克莱悖论”。贝克莱悖论可以表述为“无穷小量究竟是否为0”的问题:就无穷小量在当时实际应用而言,它必须既是0,又不是0.但从形式逻辑而言,这无疑是一个矛盾。
贝克莱的言论可以说在当时引起数学界一片混乱,贝克莱的攻击虽说出自维护神学的目的,但却真正抓住了牛顿理论中的缺陷,是切中要害的。不仅差点*翻推**了微积分理论,甚至要颠覆整个现有的数学体系。

这主要是因为其数学分析的严密性问题一直没有得到解决,当时的数学家还依赖于几何论证,缺乏完备的实数理论,无论是数学分析还是代数都笼罩于欧氏几何的阴霾中。
再加上当时受欧氏几何的束缚,本来就有许多数学家怀疑微积分的全部工作。比如和牛顿同时代的数学家罗尔就说:“微积分是巧妙的谬论的汇集”。甚至有数学家讽刺:“如果牛顿知道连续函数并不都是可导的,(如f(x)=|x|,在原点就不可导)那么微积分就不会诞生了”。

所以贝克莱的话一下就把这质疑的声浪给挑起来了。
牛顿在 1676 年写的论文《曲线的求积》和 1687 出版的物理学的圣经《自然哲学的数学原理》中,曾使用了“最初比与最终比”来解释这个悖论,力图避开实无限小量,并且试图重新解释无穷小增量单位“瞬”的概念重新说明,还使用了“最初比与最终比”来解释这个悖论,从实无限小量观点转向了极限观点。

牛顿提出的最初比与最终比方法
牛顿提出的最初比与最终比方法相当于求函数自变量和因变量变化之比的极限,为后来的极限理念奠定了基础。
但是他并没有解决贝克莱悖论,甚至带来了更多的混乱。
莱布尼兹曾试图用和无穷小量成比例的有限量的差分来代替无穷小量,但是他也没有找到从有限量过渡到无穷小量的桥梁。而他的追随者使用“无穷小的非0量”以求过关。但追究起来,也无非是“文字花招”。

两大天王都束手无策
到了牛顿和莱布尼茨去世也并没有解决这个问题,从而引发无数数学家前赴后继来修补微积分这座大厦所出现的漏洞,这中间,耗费了整整 150 年的时间。

第一个对微积分开始修补工作的是麦克劳林,他是牛顿的铁粉,堪称牛顿粉丝团团长,曾蒙牛顿的栽培,作为 18 世纪英国最具有影响力的数学家,他的人生目标是继承、捍卫、发展牛顿的学说而奋斗。
他 1742 年撰写的《流数论》以泰勒级数作为基本工具,是对牛顿的流数法作出符合逻辑的、系统解释的第一本书。此书之意是为牛顿流数法提供一个几何框架的,以答复贝克来大主教等人对牛顿的微积分学原理的攻击。他以熟练的几何方法和穷竭*论法**证了流数学说,还把级数作为求积分的方法,并独立于柯西以几何形式给出了无穷级数收敛的积分判别法。他得到数学分析中著名的麦克劳林级数展开式,并用待定系数法给予证明。不过因为当时还没有完备的实数理论,麦克劳林还是依赖于几何方法去修补,只是起到了对微积分的梳理作用,并没有真正解决微积分存在的漏洞。

第一个为补救第二次数学危机提出真正有见地的意见的是法国数学家达朗贝尔。他在1754年指出,必须用更可靠的理论去代替当时使用的粗糙的极限理论。但是他本人未能提供这样的理论。最早使微积分严格化的是拉格朗日。为了避免使用无穷小推理和当时还不明确的极限概念,拉格朗日曾试图把整个微积分建立在泰勒公式的基础上。但是,这样一来,考虑的函数范围太窄了,而且不用极限概念也无法讨论无穷级数的收敛问题,所以,拉格朗日的以幂级数为工具的代数方法也未能解决微积分的奠基问题。
这两个人的失败都是因为当时代数并没有从几何中独立出来,缺乏完备的实数理论系统作为支撑。

欧拉曾经写过《无穷分析引论》 这是他的划时代的代表作,是世界上第一部最系统的分析引论,也是第一部沟通微积分与初等数学的分析学著作。也是这本书,把微积分从几何中解放出来,而使它建立在算术和代数的基础上。这一步至少为基于实数系统的微积分的根本论证开辟了道路,比如定义正弦不再是线段长,而是纯代数定义。
但他坚决认为在求导数的运算中,其结果应该是0/0。他举例说,如果计算地球的数值,则一颗灰尘、甚至成千上万颗灰尘的误差都是可以忽略的。但是在微积分的运算中,“几何的严格性要求连这样小的误差也不能有。”

牛顿与欧拉关于导数运算上的跨世纪分歧,即使到如今依然没有一个满意的解释可以解决。欧拉认为导数的运算应该是一个确定的数值,但牛顿他们认为这应该是一个无穷小量,无限趋近0。
直到 1821 年,卓越的法国数学家A.L.柯西出版了著作《分析教程》中认识到函数不一定要有解析表达式;他抓住极限的概念,指出无穷小量和无穷大量都不是固定的量而是变量,无穷小量是以零为极限的变量,并且定义了导数和积分。成功的用现代极限理论来说明导数的本质。他将导数明确定义如下:

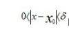
“现代分析学之父”魏尔斯特拉斯又用了“ε-δ”语言一举克服了“lim困难”,他将极限定义如下:设函数f(x)在x0的某个“去心领域”内有定义,则任意给定一个ε大于0,存在一个δ大于0,使得当

时,不等式

成立;则称A是函数f(x)当x趋近于x0时的极限,记成

威尔斯特拉斯消除了其中不确切的地方,给出现在通用的极限的定义,连续的定义,并把导数、积分严格地建立在极限的基础上。极限理论的创立使得微积分从此建立在一个严密的分析基础之上。
而这个时候,就只差一个完备的实数理论作为框架来,所以魏尔斯特拉斯等人发起了“分析算术化”运动。魏尔斯特拉斯认为实数是全部分析的本源。要使分析严格化,首先就要使实数系本身严格化。为此最可靠的办法是按照严密的推理将实数归结为整数(有理数)。这样,分析的所有概念便可由整数导出,使以往的漏洞和缺陷都能得以填补。这就是所谓“分析算术化”纲领。

在魏尔斯特拉斯“分析算术化”运动的引领下,戴德金、康托尔包括魏尔斯特拉斯都提出了自己的实数理论。
1872年,德国数学家戴德金从连续性的要求出发,用有理数的“分割”来定义无理数,并把实数理论建立在严格的科学基础上,他将一切有理数的集合划分为两个非空且不相交的子集A和A’,使得集合A中的每一个元素小于集合A’中的每一个元素。集合A称为划分的下组,集合A’称为划分的上组,并将这种划分记成A|A’。戴德金把这个划分定义为有理数的一个分割,在这里面,戴德金从有理数扩展到实数,建立起无理数理论及连续性的纯算术的定义。

戴德金分割定理推算过程
康托尔也通过有理数序列理论完成了同一目标,康托尔和戴德金都是将实数定义为有理数的某些类型的“集合”。戴德金方法可以称为序完备化方法,康托尔方法可以称为度量完备化方法。这些方法在近现代数学中都已成为典型的构造方法,被后人不断推广发展成为数学理论中的有力工具。

康托尔的有理数序列理论
维尔斯特拉斯发表了有界单调序列理论,有理数基本列是先假定实数的完备性,再根据有理数列的极限来定义有理数无理数。有很多有理数列,他们自己是基本列,但在有理数系内没有极限,所以有了定义:如果一基本列收敛到有理数时,则称它为有理基本列;如果一基本列不收敛到任何有理数或者收敛空了时,则称它为无理基本列。有理基本列定义的是有理数,无理基本列定义的是无理数。

有界单调序列理论求证过程
实数的这三大派理论证明了实数系的完备性。实数的定义及其完备性的确立标志着由魏尔斯特拉斯倡导的分析算术化运动大致宣告完成。这样长期以来围绕着实数概念的逻辑循环得以彻底消除。
完备的实数体系的建立,给数学分析提供了严密性,把微积分及其推广从对儿何概念、运动和直觉了解的完全依赖中解放出来。它既不依赖几何的含义,又避免用极限来定义无理数的逻辑错误。有了这些定义做基础,微积分中关于极限的基本定理的推导,才不会有理论上的循环。导数和积分从而可以直接在这些定义上建立起来,免去任何与感性认识联系的性质。几何概念是不能给出充分明白和精确的,这在微积分发展的漫长岁月的过程中已经被证明。因此,必要的严格性只有通过数的概念,并且在割断数的概念与儿何量观念的联系之后才能完全达到。

完备的实数体系
可以说,随着极限理论的提出和实数理论的完备,微积分其自身得到了不断的系统化,完整化,成为了18世纪数学世界的“霸主”。
而微积分的完备,也促进了物理学的大发展大繁荣,物理问题的表达一般都是用微分方程的形式。也迎来了科学的大发展大繁荣时代,一直持续了整整 200 多年,直到 20 世纪上个月,这 200 多年里,涌现了无数著名的数学家、科学家。他们把微积分应用于天文学、力学、光学、热学等各个领域,并获得了丰硕的成果。在数学本身又发展出了多元微分学、多重积分学、微分方程、无穷级数的理论、变分法,大大地扩展了数学研究的范围。比如最著名的要数最速降线问题。

微积分还推动了工业革命的发展,促进了社会生产力的提高,实现了社会文明的大进步,但是正如前面所说,牛顿和欧拉之间的隔空跨世纪论争的内容,还是没有完全解决,由微积分引发的数学漏洞还留有一个小孔等着等着人们将它补上。

希望那个人会是你们!