由于疫情,我们学校乃至全国的高中体育生,都没办法在校正常训练。这样体育生来说,无疑是一次巨大的考验。尤其对2020年高三年级的体考生来说,更是关系到备考升学,因为是高中三年最关键的一段时间。
对于其它年级的学生来说,尤其是高一刚刚训练的同学,刚度过一个宝贵的冬训期,来年开春后身体机能正处于一个爆发期,快速增长期,把握好了对学生的成绩提高,和学生的信心树立,都起到关键作用。而恰恰这段时间是疫情居家训练期间,所以由于这个年龄段的学生往往自治力较差,再加上手机电脑游戏的巨大吸引力,作息时间的不规律和混乱,造成对学生个人身体机能退化的影响是可想而知的!更为甚者,整个冬训开发出的身体潜能,都有可能付之东流,消失殆尽。所以根据我们学校要求,对学生要远程直播形式,布置训练计划,监督训练。最大限度的保证学生的体能恢复与提高!我担任着高一体育生的教练工作,分享给大家一些居家体育生训练的详细计划,有兴趣的同仁和学生可以关注私信我,我会发给你ppt版的训练计划。
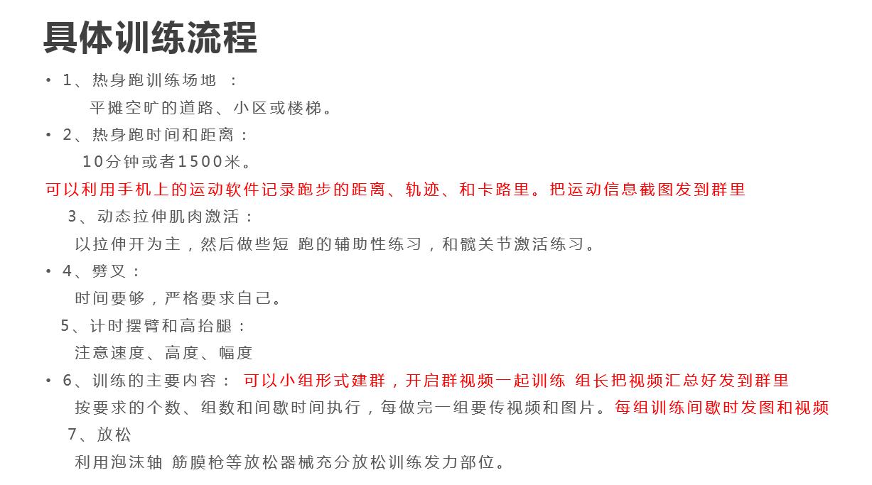
第一个月也是2月9号到3月9号 是恢复体能训练阶段。以徒手练习,核心 上肢 下肢力量 和爆发力为主。

先把第一天训练的要求与纪律提一下一下,





寒假的假期作业 有不少高一学生做不够个数 还是有点难度



第二天

把训练问题总结 提醒同学们总结


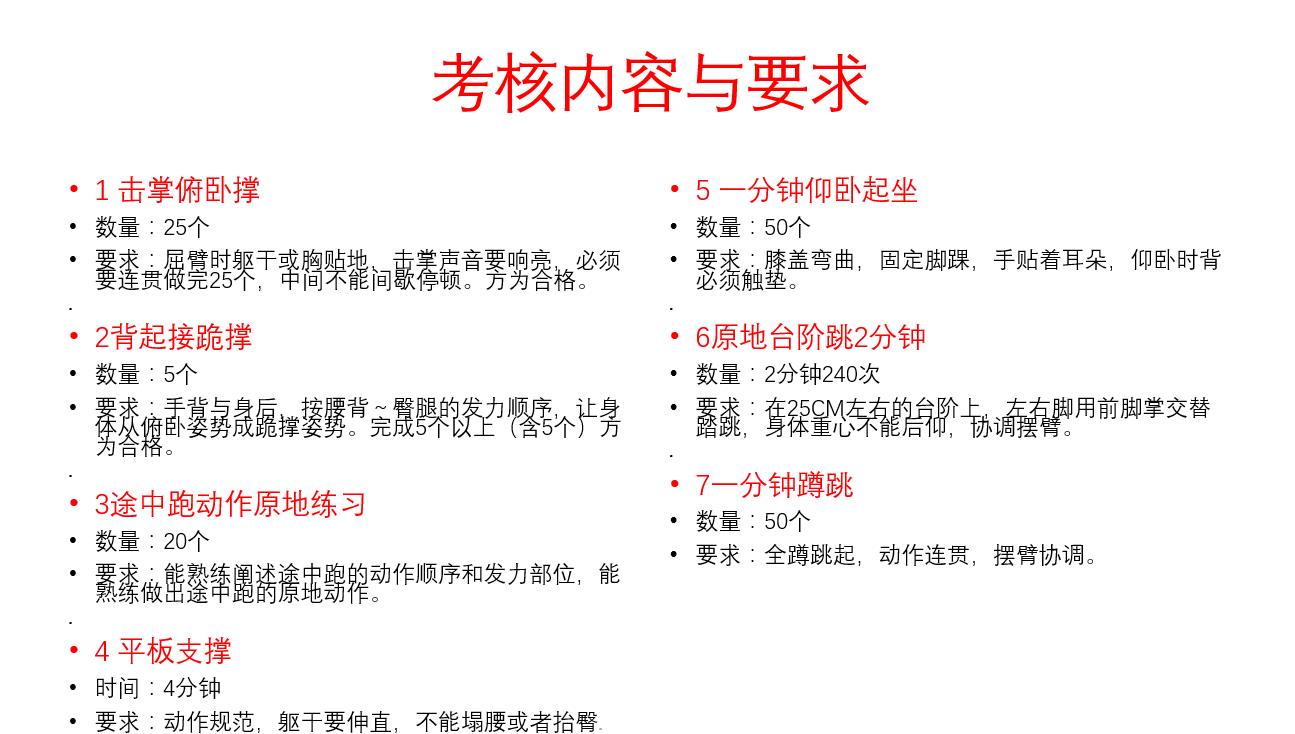
把近期的考核任务告知同学们 大家也可参考



个别的动图示范 动图哦在ppt可以*放播**
第三天



发一些费了不少心思和时间收集的动图,供大家参考!












个别动图展示
希望对正在家中训练的同学和老师有所帮助和参考,有更好的训练方法欢迎评论留言!
个人原创 资源搜集于网络,汇总不易,且看且珍惜!篇幅有限,有需要成套教学ppt的朋友可以留言 关注私信我,分享给大家。