北京药品医疗器械创新服务站(北站)
咨询安排
(2023年7月10日——7月14日)
一、咨询接待时间
9:30——17:00
二、咨询接待地址
北京市昌平区生命科学园路21号奥瑞金大厦南楼一层3号接待室。
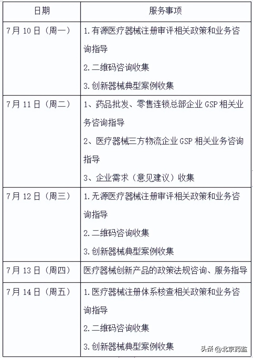
三、服务内容

四、咨询电话
58453788(药品)、58453799(医疗器械)

北京药品医疗器械创新服务站(南站)
咨询安排
(2023年7月10日——7月14日)
一、咨询接待时间
9:30——17:00
二、咨询接待地址
北京市大兴区荣华中路10号亦城国际中心裙楼一层。
三、服务内容

四、咨询电话
87162375

药品医疗器械咨询请扫描二维码
药品

医疗器械


供稿|北京市药监局