前言
继使用博通方案的AX6000规格的RAX80(评测链接)推出不久,网件发布了高通方案的AX6000规格的RAX120(官网链接)。Nighthawk夜鹰RAX120是NETGEAR首次采用5千兆端口的家用路由器,通过12条数据流连接能力实现2.4G 1200Mbps+5G 4800Mbps,性能十分强大。下面来看看它的表现

▲NightHawk夜鹰RAX120采用AX优化的64位2.2GHz四核处理器,能确保流畅的4K超高清流传输和游戏体验。另外,RAX120还支持新的WiFi安全协议—WPA3,可增强家庭网络的WiFi保护

▲NightHawk夜鹰RAX120技术规格
开箱

▲本次评测的是EUS版本,包装盒是和RAX80一样的蓝黑包装配色,左下角可以看到型号RAX120

▲右侧阐述了夜鹰RAX120的优点

▲夜鹰RAX120采用12条数据流 ,OFDMA技术、四核2.2GHz处理器,首次采用5GbE端口

▲包装盒内附件清单以及RAX120的技术规格

▲网件NETGEAR Logo,顶部的AX12很是显眼

▲拆开外包装,里面是白色的内包装盒

▲盒中所有附件

▲电源适配器主体部分倒是和国行PRS版本的RAX80一样,都是220-240V电压

▲只是插头不一样而已,插头可以更换,非常方便

▲电源适配器规格19V 3.16A

▲随机附送的超五类非屏蔽网线

▲顶盖上方是路由器的IO接口指示灯,中间接近下方的位置有两个按钮,上侧是WPS按钮,下侧是WiFi开关按钮。与RAX80不一样的是,WPS按钮和WiFi开关按钮也做成了指示灯,通电才会显示

▲可以透过金属网看到内部的散热风扇,风向朝外

▲夜鹰RAX120路由器正面,外形看起来像一艘飞船

▲天线所在的尾翼可以折叠。每侧的尾翼里都藏有四个高性能天线,通过4根馈线与底座中的PCB主板相连。尾翼部分通过金属铰链与底部相连,比较牢固

▲背部IO接口从左往右分别是LED灯开关,千兆LAN口四个(其中LAN1和LAN2支持端口聚合),千兆WAN口一个,5G/2.5G/1G WAN/LAN自适应端口一个,Reset按钮,USB3.0接口两个,电源开关,电源直流插孔

▲底部开孔有利于热量散出
小结:从外观来看,RAX120和RAX80非常的像,细看的话RAX120的正面要比RAX80显得更圆润一些。另外,网件RAX120也首次在家用路由器上引入了多千兆 5G/2.5G/1G 以太网端口,能比传统千兆端口的有线网速快五倍
拆解

▲拆除底盖,就能看到内部的PCB主板了

▲从外壳里拆出PCB主板,注意排线

▲PCB主板正面,覆盖正面的是一整块散热装甲,装甲中央有一个风扇辅助散热

▲风扇型号是EFB0505LA,厂商是台达电子。风扇规格5V 0.1A,轴承是滚珠,尺寸为50mmx50mmx10mm,最大转速3500RPM,最高风量7.5CFM,最大噪音18dB

▲去除散热装甲。这里和RAX80不一样的是,RAX120需要先拆掉风扇才能拿下散热装甲

▲卸下金属屏蔽盖后就能看到内部的芯片了

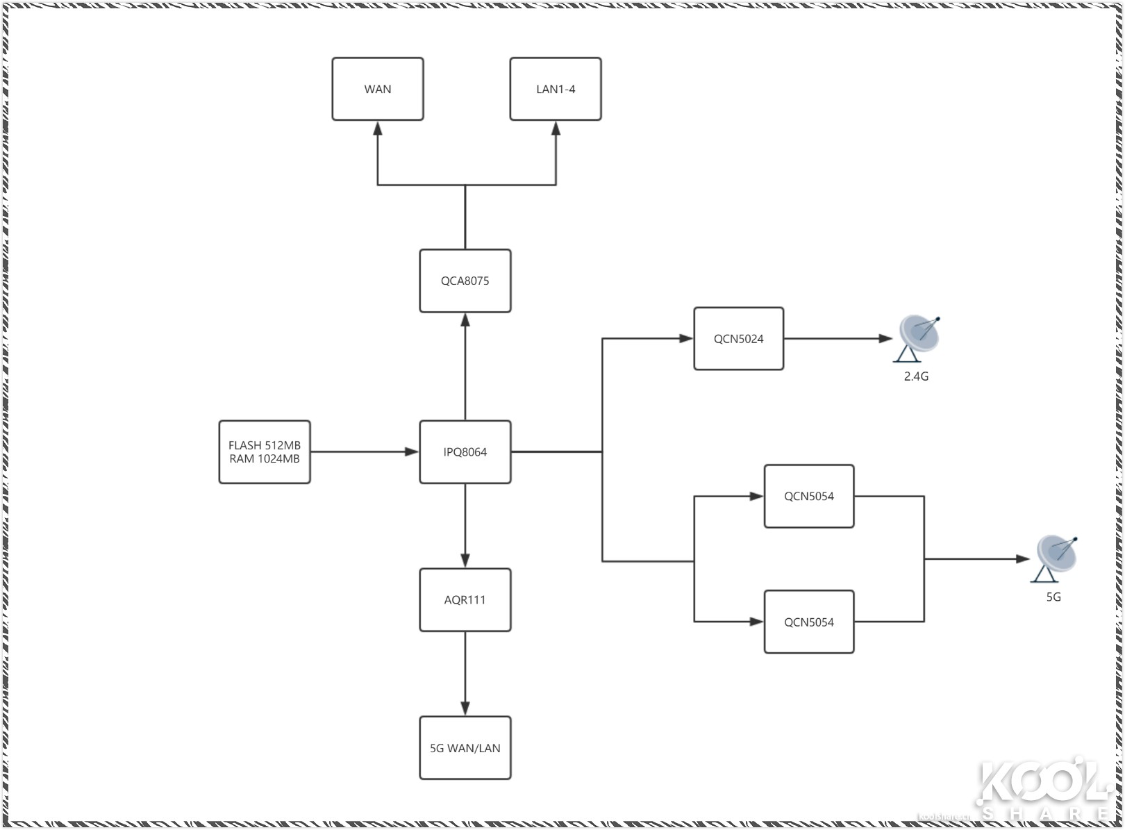
▲路由器的核心部分。RAX120采用高通IPQ8074四核心CPU,14nm工艺,2.2GHz主频。在它的上方是FLASH芯片—W29N04GZ,Flash芯片,来自Winbond,大小512MB。RAM芯片采用的是NT5CC256M16EP-EK,来自南亚,容量大小512MB,一共焊了两颗,共1GB。

▲PMP8074,CPU供电管理芯片,专门为IPQ8074供电提供支持

▲QCA8075,5口千兆PHY芯片

▲QCN5024,2.4G WLAN芯片,来自高通。支持4x4MIMO,支持802.11ax,最高速率为1200Mbps

▲QCN5054,5G WLAN芯片,支持802.11ax,来自高通。RAX120的5G部分采用了两块QCN5054,支持8x8 MU-MIMO,80MHz频宽,最高速率为4800Mbps。或者是4x4 MU-MIMO,160MHz频宽,最高速率为4800Mbps。

▲AQR111,5GbE PHY芯片,来自Aquantia

▲PCB主板背面,一块铝制挡板起到散热的作用

▲拆下铝制挡板

▲卸下金属屏蔽盖。PCB主板正面有芯片的区域,在PCB主板对应的背面全部做了金属盖屏蔽。四周的方形金属盖内是2.4G和5G的PA以及LNA

▲芯片简要示意图
小结:从拆解来看,网件RAX120采用高通IPQ8074+QCN5024+QCN5054 x2的硬件方案,5G WLAN部分通过两片QCN5054来达成8x8:8流。PCB主板上只要涉及到的芯片区域,无论正面还是背面全部用金属盖做了屏蔽。无线部分都有独立的外置功放电路PA和低噪声功放接收电路LNA,能够有效提升发射功率和降低噪声干扰。散热部分,给我的感觉就是用料扎实。正反面用于被动散热的铝制散热装甲以及主动散热的滚珠轴承风扇,都能很好的保证路由器在一个稳定的温度环境下工作
固件

▲固件主界面,左上角显示了固件版本

▲因特网设置部分,可以设置WAN口聚合,带宽翻倍。或者直接简单*力暴**的将5GbE端口设为WAN口

▲无线部分,地区可选,选择澳大利亚或者美国都可以获得最强的发射功率

▲选择启用AX。启用OFDMA, 使用OFDMA可更有效地定向WiFi流量,即使多台设备连接到网络,也能提高网络容量。还可以启用Smart Connect,将2.4G和5G的SSID合并为一

▲2.4G开启802.11ax后,最高速率可以到1147Mbps

▲5G开启802.11ax后,在8x8 MU-MIMO,80MHz频宽条件下,最高速率为4803Mbps。或者在4x4 MU-MIMO,160MHz频宽条件下,最高速率为4803Mbps

▲RAX120支持新的WiFi安全协议WPA3。新的WiFi安全协议可为您的家庭网络提供更强的加密、密码保护和更多的安防功能。当然了,路由器打开WPA3,也需要无线客户端支持WPA3才行

▲高级设置—无线设置中可以启用Mu-MIMO,PMF—Protected Management Frames:受保护的管理帧,802.11w标准,可防御特别针对WLAN管理帧的攻击,保证无线通信的安全性和稳定性

▲RAX120可以设定路由器模式,AP模式以及桥接模式

▲LED灯设置

▲RAX120的LAN1和LAN2支持端口聚合
小结:夜鹰RAX120路由固件采用和RAX80一样的黑白配色。WAN口支持聚合,可以提升Internet接入带宽,使得1000M宽带有了用武之地。RAX120上首次引入了5GbE端口,能比传统千兆端口的有线网速快五倍。网络附加存储 (NAS) 设备、交换机及其他能以 2.5Gbps和5Gbps速度运行的设备现在可以满负荷运行。除此之外,RAX120的LAN1和LAN2也支持端口聚合,在多用户和多客户端访问时,可以感受到端口聚合带来的性能提升。最后,固件中没有了Beamforming选项,是默认就保持了开启状态?
测试
测试平台硬件部分:
PC1 网卡:Intel i350t2v2,PCE-AC88,Intel AX200
PC2 网卡:Intel i350t2v2,PCE-AC88,Intel AX200
软件:
Windows 10 Pro安装所有必选补丁,关系系统防火墙
Endpoint 9.50
IxChariot 6.70
本次测试使用了如下测试脚本:
High_Performance_Throughput.scr。此脚本用于测试最大传输带宽
先来了解下路由测试结果几个相关名词:
Throughput,即路由吞吐量,表示路由每秒能处理的数据量。此数据越高越好
测试环境:
测试选择在家中,模拟大家日常使用的真实情况
说明:
使用V1.0.1.90固件,路由器开启WPA2加密

▲NAT单线程和十线程

▲LAN TO LAN单向单线程和十线程

▲LAN TO LAN双向单线程和十线程
4X4 80Mhz吞吐量测试。这里使用到的网卡是ASUS PCE-AC88和ASUS XG-C100C

▲拓扑图

▲5G TO LAN上行单线程和十线程

▲5G TO LAN双向单线程和十线程

▲5G TO LAN下行单线程和十线程

▲5G TO 5G单向单线程和十线程

▲5G TO 5G双向单线程和十线程
2X2 AX吞吐量测试。这里使用到的网卡是Intel AX200和ASUS XG-C100C

▲拓扑图

▲5G TO LAN上行单线程和十线程

▲5G TO LAN双向单线程和十线程

▲5G TO LAN下行单线程和十线程

▲5G TO 5G单向单线程和十线程

▲5G TO 5G双向单线程和十线程

▲数据汇总

▲图表汇总

▲RAX120与RAX80性能对比
小结:从吞吐量测试结果来看,RAX120的无线吞吐量在5GbE端口的加持下有了飞的提升,这是目前为止koolshare评测室测过的吞吐量最高的无线路由器。2x2 160Mhz 802.11ax下的吞吐量就这么惊人,4x4 160Mhz 802.11ax下的吞吐量只会更高。可惜没有配套的ax无线网卡,也没有第二台RAX120用来桥接,不然可以给大家看看4x4 160Mhz或者8x8 80Mhz下的吞吐量表现
USB3.0读写测试
将NTFS格式的EX1挂在USB 3.0接口下,测试RAX120的USB 3.0接口的读写速度

▲5G端口有线读取速度211MB/s

▲5G端口有线写入速度181MB/s

▲使用Intel AX200网卡,无线读取速度162MB/s

▲使用Intel AX200网卡,无线写入速度150MB/s

▲使用PCE-AC88网卡,无线读取速度83MB/s

▲使用PCE-AC88网卡,无线写入速度124MB/s
小结:夜鹰RAX120的USB3.0读写性能非常强悍,看来胶带屏蔽并没有对USB3.0性能产生太大的影响,而5GbE端口的引入,使得RAX120的USB3.0的读写性能再上一个台阶,将RAX120接上USB硬盘来作为临时的文件存储中心,也是个不错的选择
信号测试

▲测试环境为江苏电信百兆宽带,签约下行500M,上行50M

▲Speedtest测试

RAX120地区选择澳大利亚,所在位置已在上图标出,各房间大致面积说明
A:11平方米
B:15平方米
C:15平方米
D:40平方米
E:12平方米
F:5平方米(厕所区域,承重墙对信号质量的衰减有点厉害)
G:7.5平方米
测试工具为S10,测试软件为WiFiman和Speedtest。测试之前将RAX120重启一遍

▲1号位置处2.4G、5G信号强度以及Speedtest测试

▲2号位置处2.4G、5G信号强度以及Speedtest测试

▲3号位置处2.4G、5G信号强度以及Speedtest测试

▲4号位置处2.4G、5G信号强度以及Speedtest测试

▲5号位置处2.4G、5G信号强度以及Speedtest测试

▲6号位置处2.4G、5G信号强度以及Speedtest测试

▲7号位置处2.4G、5G信号强度以及Speedtest测试

▲数据汇总

▲图表汇总
小结:从信号测试数据来看,除了6号位置5G脱网,导致只能连接2.4G。其他区域均能达到300M以上的带宽,可见RAX120的高性能天线设计还是不错的,100多平的普通家庭使用足够
温度测试

▲室温在26.7度左右



▲RAX120在进行吞吐量测试时,表面温度最低处在37.9度左右,主要芯片区域温度在45.9度,温度最高处在52度左右



▲RAX120在进行吞吐量测试时,风扇转动主动散热,此时路由器表面温度最低处在35.8度左右,主要芯片区域温度在37.1度左右,温度最高处在48.1度左右
小结:在进行吞吐量测试时,风扇开启后对比开启之前,温度最高处降低4度左右,主要芯片区域温度降低接近9度,温度最低处也有2度左右的降幅。这个5cm的滚珠风扇能让芯片保持在40度以下的工作环境,可谓是功不可没
总结

▲网件RAX120采用高通IPQ8074+QCN5024+QCN5054 x2的硬件方案,做工扎实,散热优秀。无论是吞吐量测试还是USB3.0读写性能,网件RAX120都交出了自己优异的答案。因为RAX120内置的5cm风扇噪音只有18dB,几乎听不见,手头的设备已无法测量,测试已无意义。另外,RAX120在开启WPA3之后,会导致所有的无线客户端连接不上,应该是当前的无线客户端还不支持WPA3的缘故。总而言之,这是一款造型特别,性能强大的无线AX路由器,值得网络发烧友选择