
春节长假进入倒计时,
小编相信小伙伴们都在摩拳擦掌准备加入史上最大人口迁移活动。

既然长假充满了高速、访亲、庆祝等关键词,
那咱们还是得注意某些事情,毕竟欢乐祥和才是我们的追求。

天气出行
春节假期气温起伏大 大年初三寒潮又来
湖南省气象台预计,未来一周省内晴雨相间。
11至13日,全省以晴天到多云天气为主;
14日晚至15日,省内有一次降雨过程,以阴天有小雨为主;
16日短暂好转;17至20日又有一次降雨发生。
气温方面,11日冷空气过境气温略有下降;
12至16日,气温将逐步上升,14至17日湘中及以南部分地区最高气温将超过20℃;
18至20日省内有一次强冷空气影响,气温下降8-10℃,部分地区将出现寒潮。
大家是不是不能把这些日子跟农历对应上?
小编贴心送上一条日历对比图

高速免费
除夕至初六高速公路小型客车可免费通行

交通部公路局路网中心管理处副处长杨亮说,2018年春节全国收费公路小型客车的免费通行时间为2018年2月15日零时至2月21日24时。其中普通公路以车辆通过收费站的收费车道时间为准,高速公路以车辆驶离出口收费车道的时间为准。
当然并不是所有车辆都免费通行,小编提示大家,免费车辆为七座和七座以*载下**客车辆及允许在普通收费公路行驶的摩托车。行驶证标注为货车的小型面包车、座位八座以上的客运车辆不能享受到免费政策。
高速禁令
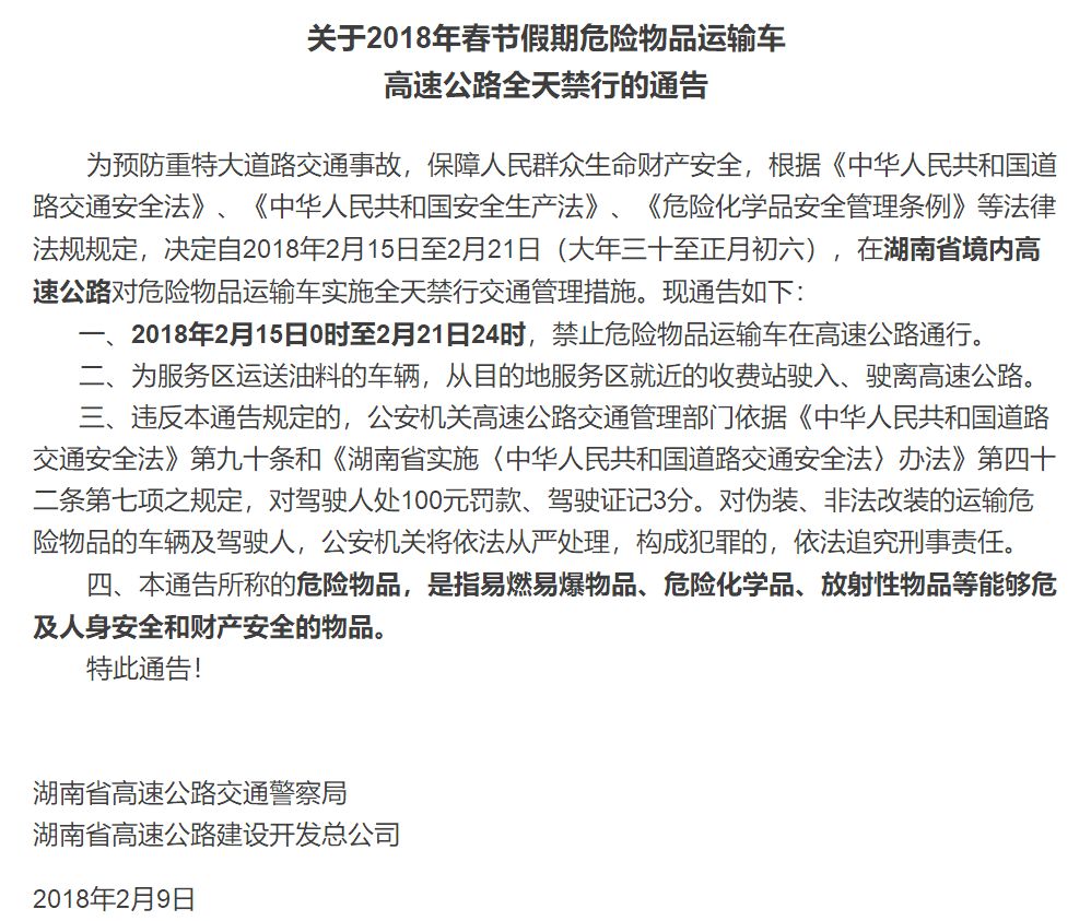
2018年春节假期危险物品运输车高速公路全天禁行

*花爆烟竹**
我省多地加大春节期间*花爆烟竹**禁限放力度

上面这个行为可得注意了,最好看清楚当地政府规定再搞。
常德市城区及各县(区)下发“禁燃令”,春节期间将重点督查防控,违规燃放*花爆烟竹**情节严重的要实施处罚。2月9日中午,常德市城区一居民家违规燃放*花爆烟竹**,被武陵区公安分局永安派出所联合处警防控一大队即时查处。现场收缴花炮10余筒,违规燃放人员彭某被处行政拘留5日的处罚。
长沙市发出《守护蓝天白云 文明低碳过年》的绿色春节倡议书,倡导市民不放或少放*花爆烟竹**,采用电子爆竹、喜庆音乐、鲜花等安全、环保、低碳方式欢度佳节。
湘潭市环保局联合市环保协会组织志愿者,走上街头,给社区居民、周边商户发放禁燃、禁烧通告,绿色春节挂历以及春联,引导广大市民绿色环*过保**新年。
株洲市1月31日出台了中心城区禁止和限制燃放*花爆烟竹**的规定。
衡阳公安、城管等部门将加大执法力度,禁止市民在城区划定的*花爆烟竹**禁止燃放区燃放*花爆烟竹**,否则将面临口头教育、现金罚款,甚至治安拘留等处罚。
邵阳市政府已出台《关于市城区全面禁止燃放*花爆烟竹**的通告》,对违规燃放*花爆烟竹**的单位处以1万元以上5万元以下的罚款;对个人处以100元以上2000元以下的罚款;涉嫌违法犯罪的,依程序追究法律责任。
快递物流
春节模式“不打烊”阵容扩大

好消息!过年也能照常买买买,多家快递宣称春节不打烊。
虽然很多公司放假,但作为快递界的“劳模”,邮政、顺丰会一如既往地“春节不打烊”。
如邮政春节期间大城市不放假,派送半天,县乡镇邮政网点自行安排放假,EMS则会将具体服务费用通过告客户书的形式发布。
顺丰近日则已发布春节服务公告,确保主要流向和重点城市的快件均保持正常时效。除此之外,顺丰将在春节期间对生鲜速配、大闸蟹专递等服务实行正常收寄。但将针对主要流向和部分重点城市的寄件收取附加服务费。
此外,天猫2018年“春节不打烊”从2月6日开始,持续到节后的2月21日。这期间,天猫的超市、家电、家居等多个品类,以及天猫国际都会坚持“商品照常买 物流照常送”。
职工福利
标准新变化,节日慰问品必须这样发
中华全国总工会制定《基层工会经费收支管理办法》(以下称《办法》),明确工会经费可用于职工集体福利支出。

《办法》明确:
基层工会逢年过节可以向全体会员发放节日慰问品。逢年过节的年节是指国家规定的法定节日 (即:新年、春节、 清明节、劳动节、端午节、中秋节和国庆节)和经自治区以上人民政府批准设立的少数民族节日。节日慰问品原则上为符合中国传
节日习惯的用品和职工群众必需的生活用品等,基层工会可结合实际采取便捷灵活的发放方式。
工会会员生日慰问可以发放生日蛋糕等实物慰问品,也可以发放指定蛋糕店的蛋糕券。
工会会员结婚生育时,可以给予一定金额的慰问品。工会会员生病住院、工会会员或其直系亲属去世时,可以给予一定金额的慰问金。
工会会员退休离岗,可以发放一定金额的纪念品。
祝大家过个欢乐祥和的春节!