
一把网(易知办解:第2期)以图文、案例的形式,带您了解IT办公工具与商业服务的用处所在。
易知办解:Draw.io
网址:http://t.cn/RcOZ8P4
标签类型:流程图制作工具、框架图工具、UML图工具等
使用群体:设计师、网页设计师
简介:Draw.io,是一个在线绘图制作平台,用户可以快速、自由的创建简单的图标、流程图、网页模版构架图、框架图等,通过浏览器Chrome插件就可以快速创建想要的效果图。 支持中文界面,它是一个在线的图表应用程序,使用的mxGraph的JavaScript库构建,实时协作和嵌入式部件共享,支持将流程图导出到很多格式,比如 pdf,svg,html等。
1. 先喵喵是啥样 ?
1.1 从模版快速启动
比如,今天你要画个泳道流程图,你可以点击模版,更换内容即可:

要不要这么方便?
当然,有些场景往往会从空白模版启动——因为更有想象力。
1.2 丰富的组件供你挑选使用
在页面左侧点击:More Shaps,可以从众多组件库里挑选。

还是找不到所需的组件怎么办?
你甚至还可以自己导入所需的组件:

2. 文件保存
Draw.io可以让我们保存文件到Dropbox,或者点击Command+s保存到本地,存储为XML文件。下次可以直接从XML文件打开哦。
3. 怎么方便使用draw.io呢?
你可以使用Chrome浏览器,安装扩展程序,从而方便的时候马上打开,点击Chrome浏览器的“应用”,若你已经安装,会看到draw.io:

如果没有安装,点击右下角的“Chrome网上应用店”

进入后搜索即可。
还有很多高级功能,有待探索,小伙伴们慢慢研究哈,期待你分享心得。
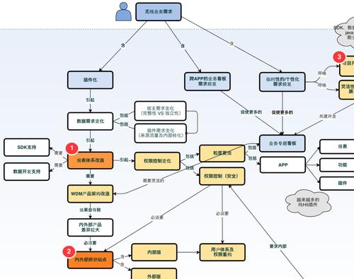
PS:以下这张图也是我两年前用该工具绘制的(因是过去项目已经不涉及风控,故大概看个样子):

draw.io 还支持将流程图导出到很多格式,比如 pdf,svg,html 等等。

对可视化感兴趣的伙伴可以关注LOFTER作者(Heidi格物志)。
-END-
注:我们都爱吐槽哥旗下产品,一把网(yibaribao)是一个IT办公软件与商业服务的数据库。