
2019年不少银行在信用卡方面都推出了新的政策,今天要来说的是积分方面,信用卡积分兑换优惠商品,服务等是一项比较常用的刷卡消费中获得返利的途径。
积分虽说一直贬值,但是既然有积分了还是要用的,随便换点商品也是好的。小崔今天就汇总了最新五大行的刷卡消费无积分MCC码,2019年了,卡友们刷卡消费时要了解一下,刷卡消费有积分可以换点年货喽。
工商银行
积分累积规则:
1美元=6.5元人民币,1欧元=8元人民币折算,中国工商银行保留根据汇率变化调整外币折算率的权利)。每消费人民币1元累积1分。其中,借记卡持卡人仅在中国工商银行POS商户进行消费交易时累积积分。
积分有效期
个人综合积分自积分采集之日起,有效期最长五年(以日历年度计算)。当年12月31日(含)前采集的积分记为第一年度积分,在第五年12月30日(含)之前兑换有效。逾期没有兑换的个人综合积分清零处理。
下列项目不予累积积分,如已累积的积分属于下列项目的将视为无效积分:
(1)包括但不限于房地产、汽车销售、批发、公立医院、公立学校、金融类、政府类、慈善、居民服务和非盈利性社会服务等低费率、零费率商户的消费;
(2)网上消费;
(3)通过第三方支付平台类商户刷卡消费;
(4)消费金额(含外币消费折算)不足1元的;
(5)支付循环信用利息、年费、滞纳金、分期付款手续费及依《牡丹信用卡领用合约(个人卡)》约定的其他各项手续费;
(6)通过代扣代缴方式支付的费用(含信用卡还款);
(7)因任何理由将刷卡购买的商品或服务退还、或因签购单争议、或其他原因而退还款项,中国工商银行将依照退还款项的金额撤销相应积分;
(8)凡属于下述商户类别的消费交易,均不参与积分累积活动。

注:所列商户类别代码(MCC)及名称参考中国银联相关规范并随之调整。
农业银行
积分累计规则
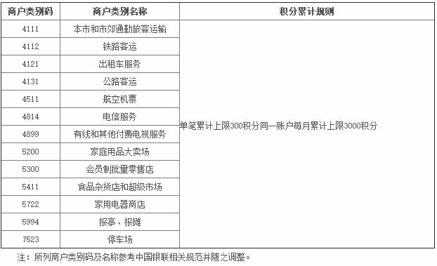
1、借记卡每消费人民币5元累计1个积分,不足5元不计积分,单笔最多累计300积分。信用卡每消费人民币1元累计1个积分、每消费1美元累计6个积分、每消费1欧元累计8个积分。
2、持卡人于下列指定类型商户(以商户类别码为准)完成的消费,单笔最多累计300积分,同一账户每月最多累计3000积分。详见下表:

积分有效期
2018年累积的积分将于2023年1月31日到期,2019年累积的积分将于2024年1月31日到期……以此类推。
下列项目不予累计积分:
(1)银行卡年费、利息及违约金、手续费及其他各类依据《中国农业银行金穗借记卡章程》、《中国农业银行金穗信用卡章程》及《中国农业银行金穗贷记卡领用合约(个人卡)》收取的费用等。
(2)银行卡持卡人在特殊类型商户完成的消费,包括但不限于房地产类、批发类、各种机动车、航空器及其零配件销售、租赁与维修、燃油销售、自动售油机、公共事业、政府服务、纳税、代扣代缴、慈善及社会公益、医疗机构、学校、儿童保育、农业服务、承包服务、园艺、电器零件与设备、供暖、清洁、直销、支付宝等类的商户消费。
(3)信用卡预借现金、透支取现等交易。
(4)中国农业银行规定的其它项目。详见《零星不累计积分商户列表》(注:该表内目前有17000+商户,详见农行官网),本商户列表信息将不定期调整,请以中国农业银行网站公布的信息为准。
中国银行
积分有效期
1.消费积分,除白金系列信用卡、无限信用卡、长城钻石信用卡、 长城世界之极信用卡、长城美国运通私人银行信用卡、全民健身卡外, 以一年为累计期(以每年 7 月 1 日起至下一年的 6 月 29 日为累计期), 累计的积分有效期最短为两年,所累计的积分于 24 个月后临近的 6 月 30 日 24 时到期清零。
(举例:2017 年 7 月 1 日-2018 年 6 月 29 日期间内产生的积分于 2020 年 6 月 30 日到期)。
2. 白金系列信用卡、无限信用卡、长城钻石信用卡、长城世界 之极信用卡、长城美国运通私人银行信用卡消费积分长期有效,全民 健身卡消费积分有效期为五年。
下列项目不予累计交易积分:
(1)中国银行信用卡章程或领用合约规定的各项利息和手续费用,包括但不限于信用卡年费、取现手续费、透支利息、违约金,以 及其他信用卡收费等;
(2)信用卡转账、取现、存(还)款、代扣款、代缴费、贷方 余额返还、手工压单交易;
(3)网上银行和电话银行支付等;
(4)低扣率或零扣率以及特殊类别的商户消费,包括但不限于 房地产、汽车销售、批发类交易、公立医院、公立学校、初级和高等学校、政府服务、慈善和公共事业、非盈利事业等行业的商户消费以 及金融和政府类支付交易(如保险、罚款、投资、保释金、纳税等), 以上信息将根据银联等相关机构的商户类型做出调整;
(5)收单机构根据中国银联等相关机构有关规范设置了特殊计费标识、优惠类及减免类或非标准计费的白名单的商户消费;
(6)通过第三方支付平台类商户刷卡的消费;
(7)商户类别的 MCC 码未在中国银联商户类别码中列明的商户消费;
(8)银联品牌信用卡通过境内线上交易的消费;

建设银行
积分的计算方式
综合积分为持卡人使用龙卡信用卡,每消费人民币1元积1分(按交易金额四舍五入取整);每消费美元1元积7分;持欧洲旅行卡消费1欧元积9分。
积分有效期
积分有效期为最长五年(以日历年度计算,含累计积分当年),每年1月1日至12月31日期间(即“第一年”)累计的积分于第五年12月31日到期,统一清零。
例:2017年1月1日-12月31日间累计的积分,于2021年12月31日到期,剩余积分自动清零,且不可再恢复。
下列项目不予计算积分:
1.支付循环信用利息,年费、违约金、分期付款手续费及其它各项费用,龙卡信用卡取现和还款;
2.通过代扣代缴方式支付相关费用的交易;
3.房产、汽车、批发、医院、学校以及慈善和社会服务等非盈利性行业的商户消费以及金融和政府类支付交易(如保险、投资、纳税、罚款);
4.购车分期、装修分期、车位分期、留学分期、教育分期、分期通、旅游分期、账单分期、消费分期业务;
5. 卓越商务卡-单位商务卡各类消费;
6. 银联确定的特殊计费类商户;
7.其他中国建设银行指定的不进行积分的交易或商户。
如由于商户未按照中国银联规定安装银行卡受理机具,导致不应积分的交易被计算了积分,中国建设银行有权扣除持卡人的该部分积分;
如因收单行或商户未按照中国银联的规定正确设置商户类别以致影响积分累计的,中国建设银行不承担相关责任。
中国建设银行有权审查持卡人获取积分交易的合法性、真实性和正当性,并要求持卡人提供POS签购单、购物发票等证明材料。如持卡人无法按期提供符合建行要求的证明材料,建行有权不授予持卡人积分、或采取扣回积分措施。


交通银行
积分有效期限
交通银行信用卡消费产生的积分有效期固定为24个月,积分将逐月过期,过期日为每个自然月月底。
(1)交通银行沃尔玛信用卡的积分有效期为12 个月,积分将逐月过期,过期日为每个自然月月底。(虽说沃尔玛卡10万积分无脑刷可以很容易凑够,并且可以兑换927.5元刷卡金,但是一年内只能兑换10万积分,超出部分只能作废!)
(2)交通银行东方航空信用卡、交通银行国航凤凰知音信用卡、交通银行乐购信用卡、交通银行卜蜂莲花信用卡、交通银行华润万家信用卡、交通银行华润苏果信用卡积分自动转化为联名方积分/里程,具体转换形式及积分有效期以交通银行信用卡网站各联名卡产品公布为准。
积分累积规则
使用交通银行信用卡签账消费,每消费人民币1元累积1分,每消费1美元累积7分,本规则规定的特定类型的交易和特定商户类别的签账消费不可累积积分。
下列项目不予累积积分:
(1)适用的信用卡章程或领用合约规定的各项利息和手续费用,包括但不限于信用卡年费、取现交易手续费、透支利息、违约金以及其他信用卡收费等。
(2)转账交易、取现交易、网上交易(但部分指定的网上交易可累积积分*)。
(3)适用银联特殊计费规则的商户(包括但不限于三农商户、县乡优惠商户等)交易。
(4)特定类别的签账消费,包括但不限于房地产;汽车销售;批发类交易;医院;初级和高等学校;大学、学院、专业学校;慈善和社会服务、非赢利事业;罚款;保释金和债券;纳税;政府服务;使领馆收费;政府*款贷**;以及附件一《不累积积分商户类别代码》中所列特定商户类别的签账消费。

注:商户类别以商户刷卡POS 机设定的商户类别码为准,若出现刷卡POS 消费商户类别与实际商户类别不符,请咨询商户及收单机构(即该POS 机布放银行或者其他机构),除交通银行本身过失造成的积分累积错误外,交通银行按照刷卡POS 单显示的商户类型给予积分。
以上信息将根据相关机构增减的商户类型不时做出调整,请以交通银行信用卡网站公布信息为准。
(5)交通银行另行指定的其他项目(详见官网《零星不累积交通银行信用卡积分商户列表》中所列具体商户的签账消费。本商户列表信息将不时做出调整,请以交通银行信用卡网站公布的信息为准)。
小崔想在最后重点说一下交通银行,很卡友总是抱怨交行信用卡额度低,但是很少人在意过交行积分价值。小崔统计过,无论是在买单吧上面购物,还是充话费等兑换,都是1万积分抵15元,在所有银行中算是比较高的。小崔经常用买单吧,充话费秒到,购物的话,物流很快,质量也不错。有兴趣的卡友自己可以体验下。
各大银行在下一盘大棋,借助卡友兑换信用卡积分,银行也在拓展自己电商的影响力,多多兑换,其实也是从侧面有助于信用卡提额。用人家的钱,多拍拍马屁没坏处。