今年以来,西安楼市急剧升温,买房客户热情大增,那么,你了解西安的买房政策和限购政策吗?
房博士对西安市最新买房政策和限购政策进行了汇总,欢迎扫描下方图中的二维码领取!
限购范围:
目前西安分为限购区域和非限购区域,划分如下:

限购区域:新城区、碑林区、莲湖区、雁塔区、灞桥区、未央区、长安区、高新区(不含托管的非限购区域)、经开区、曲江新区、浐灞生态区、航天基地、国际港务区、西咸新区沣东新城(不含上林街道);
非限购区域:沣东新城上林街道(含能源金贸区)、沣西新城、泾河新城、秦汉新城、空港新城、高陵、临潼、鄠邑、蓝田、周至、阎良。
购房资格:
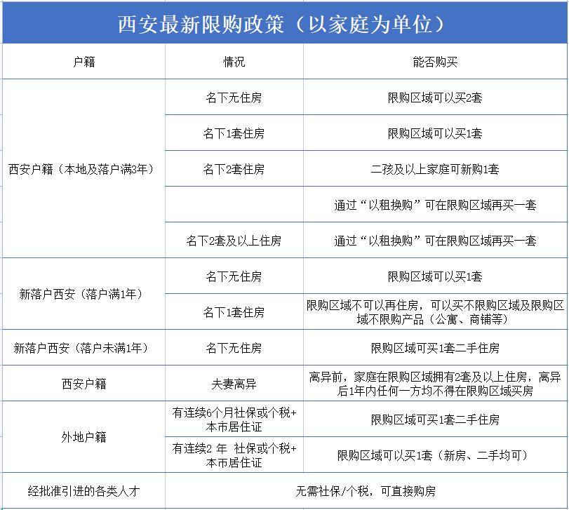
若想在西安限购区域内购房,买房人需要符合相应条件后方可购买。具体可查看下表,对号入座。:

注: 1、西安下辖11个区、2个县、7个开发区以及西咸新区均属于西安市户口。2、购房资格是以家庭为单位(家庭成员中1个有即可),18岁以上属于单个独立家庭。
落户政策:
若想在西安限购区域内购房,买房人需要符合相应条件后方可购买。具体可查看下表,对号入座。:

限售政策:
限售主要是针对二手房市场。在住房限购区域内:
1、新建商品房:商品房买卖合同网签备案满3年且已取得《不动产权证书》,或《不动产权证书》取得满2年,方可上市交易。
2、二手住房:《不动产权证书》取得满2年的方可上市交易。
首付比例及*款贷**政策:
若想在西安限购区域内购房,买房人需要符合相应条件后方可购买。具体可查看下表,对号入座。:
*款贷**买房是最为常见的买房方式,目前西安*款贷**买房最新政策如下:

注:目前在西安买房,首套房*款贷**结清的情况下,二套房可执行首套房政策。
众所周知,当前各地房贷利率主要采用的是 5年期LPR+加点 的形式。据了解,目前西安主流银行的 首套房利率集中在4.1%左右,但最近楼市回温,部分利率有所上涨,要想买房可要瞅准时机了。