去年广东选调生公告于10月19日发布公告,招1767人。不知道打算考选调生的同学都开始备考了吗?虽然目前公告还未发布,提前备考还是稳妥的。今天小编和大家说一说选调生与普通公务员相比有什么区别?
选调生是组织部门有计划地从高等院校选调品学兼优的应届大学本科以上毕业生及选拔具有2年以上基层工作经历的大学生‘村官’到基层工作,作为*党**政领导干部后备人选和县级以上*党**政机关高素质的工作人员人选进行重点培养。
简而言之,选调生就是储备干部,晋升上比普通公务员要好一些,一般本科毕业定科员,硕研定副科,博研定正科。
选调生也有公务员编制,
那么选调生和一般的公务员有什么区别呢?

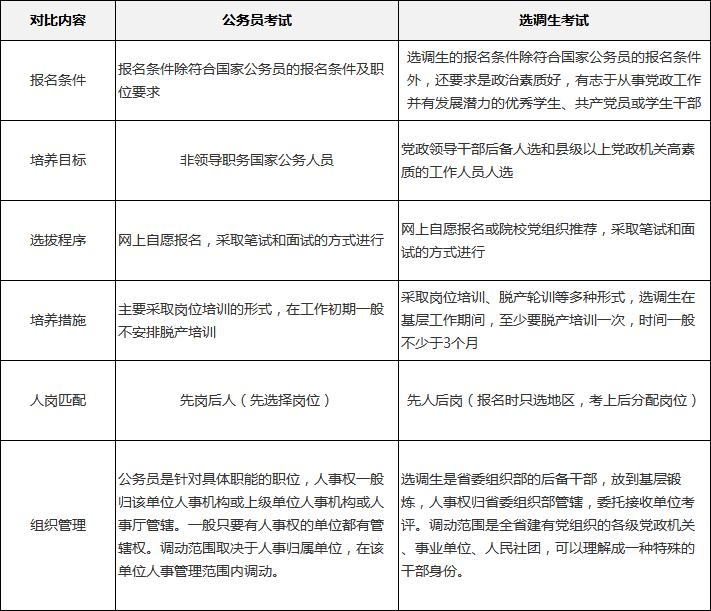
ps:以上对比分析基于全国招录情况
如果选调生的特殊身份还不能打动你,
那我们再来看看广东选调生的优势(定向选调)
01 竞争小
定向选调招录范围一般只针对双一流高校
相比非定向选调面向全国招录
竞争比大大减少
02 机会多
据中公教育统计19年全国共有34次对外公开的定向公告
定向次数多的高校应届生有19次考试机会。
03 起点高
定向选调的本科生一般安排在县级机关
定级高于非定向,待遇相对较高
硕士在市级机关,博士可以在省直机关,
在此期间安排两年基层挂职锻炼。
04 可跨省报考
定向选调生考试每年9月份开始出第一个公告,
应届大学生在毕业前可跨考多省,增加上岸机率。
例如清华大学应届生可跨考19个省份的定向选调生。
看完这篇文章,是不是发现选调生比普通公务员更好呢?国考报名马上截止,没有心仪岗位的同学可以报考选调生,毕竟应届生身份还是很有利的,要珍惜哦!