实践证明,尽管5G网络具有高宽带、低时延和海量介入的特性,当数据接入量达到峰值时,仍有几率发生流量负荷、数据错乱的事故。况且,如果要为不同的业务场景或企业搭建专门的5G网络,其所需的巨额投资并不是每一个投资方都能承受的。为此,把5G网络按照特性分类,并根据不同的业务场景“按需分配”,之间的网络各司其职、互不干扰,这种“5G分区”的运行思路逐渐成为业界共识。
就好比80%的用户在安装新电脑的时候,都会进行物理硬盘分区,划分成C盘、D盘、E盘;又像就像在公路的设计中,汽车道、自行车道、人行道泾渭分明;还像切吐司,按照每位食客的喜爱贩卖面包边缘或中心……5G网络也可以通过一种叫“网络切片”的技术,分为多个“按需服务”的虚拟专网(图1)。

5G网络切片是什么?
事实上, 5G网络共建共享的可行方案有四种,即大网、大网切片、专网(局域网)、专网专用(图2)。但出于效率、安全性、成本的全方位考量,网络切片成为业界的“团宠”。为它站台的有:3GPP、BBF、GSMA等标准组织;中国移动、联通,韩国KT、SK电信,日本KDDI 和NTT等网络运营商;以及爱立信、诺基亚、华为、中兴等终端设备商。

5G网络切片(Network Slicing)是一种构建分布式核心网络的技术,可以将一张5G物理网络划分成无数个符合细分需求的虚拟网络。它具备四个重要特征:虚拟化、按需定制、端到端、隔离性(图3)。

根据市场研究公司ABI Research预测,到2026年网络切片将为企业垂直市场创造660亿美元的价值,而网络切片将主要影响到制造、物流和运输等垂直行业。
虽然前景无限,但可惜的是,截至目前5G网络切片没有国际统一的标准和定义,各国的运营商都是根据当地行业的实际需求,使用不同的技术来切片,导致整体发展并不均衡。例如国际主流设备商已经完成了网络切片技术的能力测试;而国内将网路切片测试的重点放在了核心网切片能力的测试上。

那么,网络切片是5G时代的专属吗?
答案是否定的。从技术的角度来看,网络切片可被看作是一种通用的网络能力,这种能力并不专属于5G。早在2005年学术界就提出了网络切片的概念,只是此前的2G到4G网络对切片并无强烈的应用需求,也不完全具备基本的网络支持条件。而大众对与“网络切片”的名词,直至5G网络基本普及后才初步了解。时至今日,网络切片仍然面临异厂家网络切片互操作困难、5G网络切片端到端原型验证和应用示范缺乏、网络切片商业模式待定这三大挑战,需要产业链各方紧密合作。
5G网络如何“切”?
确切来说,5G网络切片是一个目标。而实现这个目标要通过多种具体的技术与硬件解决方案的配合。目前普遍的流程是:虚拟化、切分重组、运维及服务。

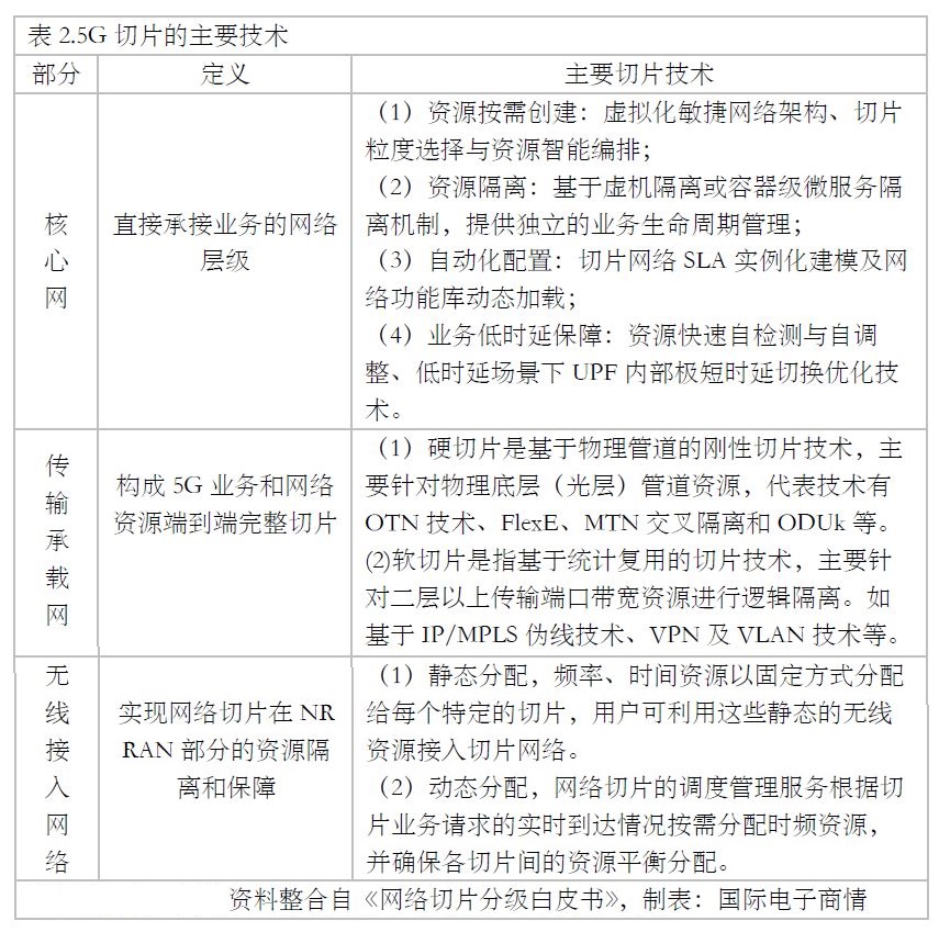
关键在第二环的切分重构上,不同特征的网络,所需的技术有着较大差别(表2)。例如无线侧主要通过虚拟化支持网络切片,承载网通过SDN支持网络切片,核心网通过服务化架构(SBA)支持网络切片。

以上讲的其实是切的准备工作,那究竟该怎么切下去呢?根据中兴通讯的资料(图5)显示,从运营商的角度说就是一个循环的编排部署,对应的功能实体有CSMF(通信服务管理功能)、NSMF(切片管理功能)、 NSSMF(子切片管理功能)和MANO(管理和编排)。

有点复杂,打个比方吧。整个网络切片可以理解为乐团。编曲者(对应NSMF/NSSMF)从乐器、音色等角度(对应用户需求)进行编排,并由乐团指挥(对应MANO)指挥不同的乐器(对应NFVI),演奏出一首乐曲。至于乐曲合不合心意,就需要进一步的反馈和运维。
5G网络切片带来哪些商机?
综上所述,网络切片是如此专业的细分技术,如何给电子行业带来商机呢?
第一,硬件部分。以近期已经通过测试的华为5G切片方案(表3)来看,首先要基于独立部署(SA),所需硬件包含无线5G AAU、BBU;承载网所需的SPN设备和IPRAN设备;此外还需要核心网和切片管理器的各类网元。

第二,商业模式。网络切片技术使得运营商从2G至4G时代的标准化“流量套餐”,扩展到各行各业的定制化“网络能力”或“服务”,这将是一个很大的业务变化。
中兴、华为均是“切片商品化”理念的推动者。中兴认为要将5G切片可定制、可交付、可测量、可计费。而华为也在2018年面向全球全面启动“切片商城”创新项目,促进5G切片商品化落地。
华为5G核心网产业发展总监杨晓华曾展望未来三种潜在的商业模式。第一种是“卖网络能力”或“卖服务”,这是标准的切片模式;第二种是混合租赁模式,也就是公专网结合的模式;第三种是切片托管模式,把5G专网托管给运营商进行运维管理和维护。
这三种模式均体现了:运营商的网络控制力逐渐变弱,用户的选择权利越来越大,甚至还会产生新的商业模式。
那么,国内何时能体验5G网络切片带来的便利?
实际上,目前已有个别落地案例,包括智慧港口、智慧医疗、智能制造、智慧警务等行业应用。
举个例子,今年4月珠海格力智能制造业务场景建成,中国联通、华为携手提供了端到端5G SA切片专网,实现了园区内5G终端到企业内网的时延从原来的20ms降低到9ms,降低了55%。又例如,7月刚交付的青岛5G智能电网项目一期工程,由国网青岛供电公司、中国电信青岛分公司和华为公司联合开发,采用端到端5G SA网络建设,把停电时间从分钟级缩短到秒级甚至毫秒级,并节省了80%的现场巡检人力物力。
如果是国内大范围应用,估计起码要到三年后。根据运营商对5G切片服务的分阶段部署:第一阶段(2018年-2021年),主要以eMBB商用为目标,可以实现端到端网络切片拉通,实现基本的运维监控;第二阶段(2021年-2023年),以eMBB+uRLLC商用为目标,实现网络切片的自动化、按需部署,实现完整的运维监控能力;第三阶段,2023年及以后,可以实现eMBB+uRLLC+mMTC商用,实现网络切片智能化部署,支持能力进一步开放。
值得一提的是,当下国内网络切片的产业链正在不断崛起。除了带头的三大运营商、华为和中兴以外,一部分上市的通讯企业已着手投入研发切片技术。例如:恒为科技多年前已投入和积累虚拟化相关技术,并正在开发面向5G的综合解决方案;华星创业、紫光股份、星网锐捷、光环新网等都有投入SDN、NFV等关键技术;通鼎互联拟4922万美元收购UTS公司26%的股权,UTS是全球典型基础设施供应商,拟退出切片分组网络产品;还有润建通信、罗伯特科、广东榕泰等企业都有公开表示,正在积极对接相关合作伙伴,并大力推进项目和应用的落地。