本文字数: 4259 字
阅读时间: 15分钟
互联网与移动互联网时代
1995年1月原邮电部电信总局在北京、上海设立的64k专线开通,开始面向社会提供互联网接入服务,中国的互联网时代正式拉开帷幕。 30多年间,从PC互联网到移动互联网,从2G发展到4G、5G,中国互联网行业发生了翻天覆地的变化。 但纵观整个互联网的历史,互联网行业始终在帮助人们以更高的效率满足自己的需求,不管是获取信息,获取商品/服务,还是与人建立联系。 如果深入到行业内部,我们能够观察到行业变迁背后产生了关键影响的一些理念和技术,比如搜索引擎的发展、web2.0的兴起、推荐算法的普及等等。 这些技术所塑造的搜索场景、社交场景和内容场景将会是我们理解互联网与移动互联网时代流量类型的切入点。
1
搜索流量
随着互联网硬件设施的建设,越来越多的人被接入了互联网,1997年到2001年网民数就从63万飙升到2250万。线上内容也迎来了第一次大爆发,内容量迅速从匮乏到充足到过剩;内容质量也参差不齐,既有正规化运作的门户网站,也有一个人一台电脑运营的个人网站。在这种背景下,搜索引擎横空出世。
搜索引擎
1997年拉里·佩奇和谢尔盖·布林基于PageRank技术开发了谷歌搜索引擎,致力于组织全球信息让人人皆可访问,如今谷歌搜索每天处理超过350亿次搜索请求,仍然是全球访客最多的网站。搜索引擎的兴起源于互联网发展所带来的信息过剩,它的价值在于提升优质信息的获取效率。最初人们可以通过在浏览器中输入网站地址来获取特定的页面,但随着网站和网页数量变多,这种方式变得不太现实。用户需要有一个信息的聚合点和筛选器,于是诞生了网址导航和搜索引擎这样的解决方案。
搜索引擎成为流量中心
搜索引擎成为了PC互联网时代的流量中心,第一次彻底改变了互联网的流量分发逻辑。人们在搜索框中输入关键词,以此传达了自己搜索的目的,也就是用户的信息需求。从信息论的角度看,当输入的关键词足够长、质量足够高,搜索引擎就能够从数十亿乃至千亿的网页中找到最匹配用户需求的那一个,并展示在搜索结果的第一个。

国内的搜索引擎市场也在类似的时间发展起来,并经历了一场跌宕起伏的竞争。1997年到1999年,网易、搜狐、新浪等门户网站相继推出搜索引擎服务,雅虎、谷歌也在1999年和2000年前后进入国内或推出中文版。百度在2000年1月成立并在2005年正式登陆纳斯达克,在当时的搜索市场份额超过45%。之后陆续有腾讯搜搜、网易有道搜索、微软必应、盘古搜索、即刻搜索、360搜索等上线,直到最近两年仍然有新玩家入场,但均没有改变百度的领先地位。根据市场调研机构 StatCounter的数据,2021 年百度市场份额在国内搜索引擎市场的份额为85.48%,遥遥领先于其他竞争对手,搜索引擎市场的格局相对稳定。
在web时代,以谷歌、雅虎和百度等为首的搜索引擎囊括了大约70%的流量。延续到移动互联网时代,用户的搜索场景转移到手机端,手机搜索用户的规模不断增长。2020年12月中国手机搜索引擎用户规模达到7.68亿,其中百度App月活跃用户数达5.44亿,日登录用户占比超70%。2021年12月,百度App月活增长到6.22亿,日登录用户占比达到82%。
搜索催生的商业机会
围绕用户的需求,搜索引擎能够联动多元化的内容、服务和场景,催生了一系列的商业机会。百度通过百度联盟整合了大量的个人站长,既丰富了自身搜索引擎的结果,也为站长们带去了流量和广告收入。2002年百度上线MP3功能,借助搜索流量成为PC时代最大的音乐收听入口,一度占据百度流量的1/3。
百度还围绕搜索需求不断完善知识垂类生态,将其看作百度搜索和信息流的护城河,先后推出了百度知道、百度百科、百度文库、百度经验、百度学术、宝宝知道等六个知识类产品。根据2019年百度知识峰会等官方数据,百度知识内容量远超10亿,日均搜索量达到15.4亿次,日服务用户超过2.3亿。百度也推出了智能音箱和智能助手,抓住家庭场景下的搜索入口,并推动用户的搜索方式从文字向语音和图像方向延伸,刷新了用户的信息获取体验。 2019年12月小度助手语音交互次数超过50亿次。
应用商店和应用搜索
在智能手机时代,App取代网页成为重要的内容和信息入口。根据工信部披露的数据,截至2021年底,我国国内市场上的App数量达到252万款,其中本土第三方应用商店App数量为117万款,苹果商店(中国区)App数量达到135万款。从应用分发总量来看,第三方应用市场在架应用的分发总量达到21072亿次,其中游戏类移动应用的*载下**量达3314亿次,日常工具类、音乐视频类、社交通讯类、生活服务类、新闻阅读类、系统工具类和电子商务类的*载下**量均超过了千亿次。
在这种背景下,承载App 分发能力的App store变成重要的流量入口,并带动App store的搜索能力成为各方努力争夺的资源。智能手机App store的模式最先由苹果公司在2008年7月10日推出,当时仅有约500款应用,但已经对人们使用智能手机乃至生活的方式产生了重大的影响。2010年苹果App store进入中国,之后搭载安卓系统的中国智能手机厂商和第三方公司也先后推出了自己的应用市场。百度在2013年斥资19亿美元收购了91无线,试图占据App分发的入口,成为当时中国互联网有史以来出价最高的一次收购。2020年游戏公司与主流安卓应用商店的收入分成之争,背后也是应用商店流量价值和内容流量价值之争的反映。
搜索引擎与货架电商
不止是线上信息变得丰富,人们也很自然地开始将线下的实物商品供给信息搬到线上。从2003年淘宝上线,2007年6月京东商城上线,到2009年平台型电商井喷式发展,越来越多的品类被线上化,从书籍、电器扩张到百货、服装、食品,乃至建材、家居、汽车。线上化交易缩短商品与消费者之间的距离,通过去除层层的渠道环节,降低了商品的销售价格,提升了商品的竞争力。近些年来不断有巨头和创业公司杀入的生鲜电商也可以看作是供应端从线下向线上迁移趋势的延续。 2021年6月每日优鲜和叮咚买菜分别在纳斯达克和纽交所上市,市值分别达到了22.74亿和55.39亿,这些在生鲜赛道上跑出的新上市公司通过前置仓模式缩短生鲜配送时间,为生鲜电商行业提供新的解法。 受到疫情等因素的推动,2021年11月线上零售占整体消费的比重已经达到35%(不算汽车消费),可见电商已经极大地改变了人们满足消费需求的方式
随着线上商品信息变得丰富,消费者也需要便捷高效的方式找到自己想要的商品,电商平台就此成为了商品信息的聚合器和筛选器。在货架电商“人找货”的逻辑下,用户大多具有相对明确的购物目标,即知道自己要解决什么问题或者要购买什么商品,这意味着用户可以通过关键词来查找商品。因此跟通用型的搜索引擎类似,电商平台内的搜索引擎也可以基于用户的搜索词辨识消费者的意图,将消费者需要的商品呈现在靠前的位置。此外,电商平台也可以结合用户过去的购买行为信息来更好地预测消费者的需求,进一步提高人-货匹配的准确性,通过不断优化搜索能力和搜索体验(例如加入更丰富的筛选条件等)提升消费者在平台内的转化率。
从上面的分析可以看出,货架电商的搜索引擎主要解决的是转化流量的问题,而没有解决吸引流量的问题,也就是如何激发用户的购物需求。货架电商流量获取的难题正是电商行业内平台间竞争和平台内运营的关键问题。为了获取流量供平台内部分配,淘宝、天猫、京东等平台会在站内组织大量的促销活动(如如今已经全民参与的双十一和618),在线下和其他平台投放大量广告。阿里巴巴屏蔽站外搜索引擎,持续投资并购各类流量平台,阿里妈妈业务通过生态合作伙伴的力量(如淘宝客)为平台进行引流,这背后都是货架电商对于流量的解法,而下文要提及的社交电商和内容电商可以看作是解决流量获取问题的新方案。
搜索引擎营销
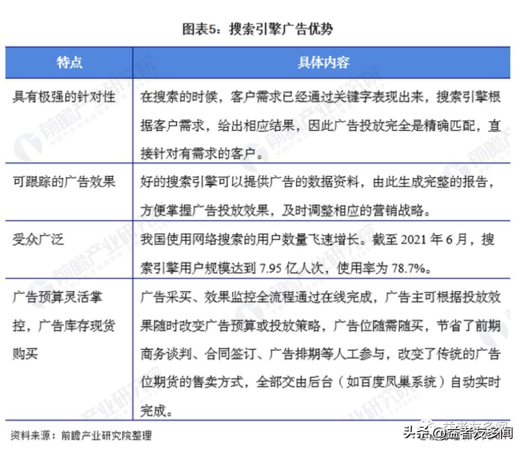
门户网站时代主要的广告形式是展示广告。展示广告与读者的意图大多并没有关系,无法真正吸引读者的注意,因此这类广告通常效果并不好,不能带来有价值的客户。在搜索场景下,广告的效果相比于展示广告获得了大幅的提升。用户在搜索框的输入提供了关于自己意图的信息,搜索引擎公司就能够很容易地确定哪个或哪些广告是与用户的需求高度匹配的,进而实现精准投放。
以谷歌为代表的公司,推出了按照点击次数付费的网络广告形式,企业可以通过付费、投放、购买关键词、购买位置,获取搜索引擎的流量。此后按效果付费和评估成为主流的营销广告模式。前瞻产业研究院将搜索引擎广告的优势总结为极强的针对性、可跟踪的广告效果、受众广泛和预算灵活等四个方面。
搜索引擎营销
搜索引擎营销(SEM)对应的是搜索结果中的竞价排名:品牌选择关键词并设计推广文案,通过支付推广费用在这些关键词的搜索结果中获得比较靠前的位置。如果用户点击,则品牌可以通过落地页来完成流量的承接。品牌可以通过优化词语的选择、文案创意、落地页设计和打开的效率等来提升流量的获取效率。
免费的获客方式也就是搜索引擎优化(SEO),企业研究搜索引擎自然结果(付费结果外的部分)的排序算法,然后通过调整自己的页面来适配排序算法,从而让自己的网站出现在排序中更靠前的位置。比如,当搜索引擎以网站被外部网站链接的数量作为网站质量的评价要素时,企业的网站就与其他网站进行链接互换引用,而当点击量在搜索排序中的权重更高时,企业的网站就采用机器点击来获得更高排名。
电商搜索广告
相关的营销技术和营销方式也延续到了电商的搜索广告。比如阿里妈妈推出了直通车推广功能,当商家购买的关键词与买家搜索的关键词匹配时商家的产品就有机会获得展示。
为了优化转化效果,阿里妈妈提供了不同的用户特征维度帮助商家筛选更精准的目标人群。商家可以选择阿里妈妈基于风格、人生阶段、购买力、兴趣偏好等维度圈定的特定人群包,也可以选择产生过浏览、浏览同行店铺、购买等特定店铺行为的人群包,还可以按照笔单价、性别、年龄、月均消费额度、天气等因素自主选择指定人群。为了进一步降低门槛,阿里妈妈还推出了智能推广功能,利用算法辅助商家自动匹配搜索流量。商家为了获得搜索流量,也会努力破解电商平台搜索排序的规则。比如我们能看到很多商家会在商品名称和介绍中增加大量的关键词,以此提高命中用户搜索词的概率。再比如,有些商家会采取刷单的方法来提高店铺的销量和评分信息,从而在搜索结果排名中获得靠前的位置。

来源:阿里妈妈官网
淘客体系
除了直接售卖搜索广告位,阿里妈妈还设计了外部流量置换搜索权重的规则和淘宝客的体系,从而实现了将外部流量引入淘内的目标。淘宝客从淘宝联盟获取商品代码并布置到想要推广的地方,买家通过推广链接进入卖家店铺完成购买后,淘宝客就可以得到由卖家支付的佣金。淘宝卖家则通过这种形式获得了店铺成交,提高了店铺的信用度、销量和评价,这使得自己的商品更可能在相关关键词的搜索结果中出现在靠前的位置,获得淘宝站内的免费流量并有资格报名淘内其他活动。
最早抓住淘宝流量红利的典型代表是曾经红极一时的淘品牌,比如韩都衣舍、三只松鼠、七格格、裂帛、御泥坊等。这些品牌在2007~2008年期间集中出现,他们最擅长的是网络营销,比如低价购买有价值的关键词或者判断消费趋势,因此能够低成本获取流量打造爆款产品实现快速增长。到2010年淘宝商城已经有80多家淘品牌,大部分年增长率超过了300%。2008年韩都衣舍成立,到2010年已经成为淘宝服饰类综合人气排名第一,2011年获得IDG千万美元的投资。2009年御泥坊全年销售额为430万,到2010年末接近了5000万元。
之后几年,传统品牌开始进入电商,并迅速占领了市场;2011~2012年淘宝代运营公司如壹网壹创等成立,帮助更多传统品牌入淘。强营销能力,但是在品牌力、产品力和供应链能力方面没有优势的淘品牌开始走下坡路。2013年双十一天猫女装中传统品牌与淘品牌在销量前十中各占5席,而到2015年销量前十中已经鲜见淘品牌了。