品牌化发展是现在很多企业尤为关注的方向。近期,中小企业品牌建设专研会大理品牌建设专场——大狮会大理行召开,聚焦大理的经济发展实际,以及大理企业在发展过程中所需要的战略规划、组织运营、品牌策划、营销策划等专业内容,此次进行了详细的研讨分析。
有这么几个普遍被问到的问题,也是大理企业在践行品牌化发展路线时都要遇到的,我们来介绍一下大理品牌策划公司有哪些,哪家好比较好,具体收费标准情况以及服务项目内容有哪些,大理品牌策划公司排名情况是根据策划公司的专业策划能力、战略水准、设计能力以及公司规模等综合实力排名的。
品牌化发展需要企业根据不同区域的经济状况和人文历史因地制宜。首先,我们来了解一下大理的产业发展情况。

首先说下绿色铝产业,依托鹤庆绿色铝产业基地建设,重点推进水电铝材一体化及其配套加工产业,延伸绿色铝材产业链,提高铝精深加工水平,推动绿色铝材集群化、全产业链式发展,成为云南绿色铝深加工重要产业基地。
绿色硅及新材料产业,结合全省硅光伏产业链发展缺失环节、薄弱环节,将祥云经济技术开发区打造具有国际影响力、辐射西南,面向南亚东南亚的千亿级绿色硅全产业链产业集群,成为全省重要的硅料及设备生产基地。
光伏产业,集中式光伏;分布式光伏发电。地热能产业重点开展以发电为目的中高温地热能资源勘查,通过示范项目建设,引进地热能企业,开展地热能发电。
乳产业大力推进标准化养殖基地建设;做大做强乳制品加工业;实施质量安全提升行动;推进种养殖循环配套发展。
核桃产业整合核桃资源优势,加强与农垦集团、京东科技的市场、技术优势相融合,运用互联网经营思维,推行“线上交易、线下交割”经营模式
旅游产业,着力推进重点旅游项目建设;做特旅游餐饮消费产业链;做优康养旅游产业链;做精文化创意消费产业链;做强婚旅节会活动产业链;做大旅游交通枢纽产业链。
基于以上内容,我们对今天的问题来进行详细解答。
一、云南大理品牌策划公司哪家好?
1.狮也咨询
官网:www.shiyezhongguo.com
狮也咨询,致力于为民族品牌及政府机构提供专业的战略规划与品牌建设服务。

狮也咨询有限公司专注企业战略咨询、品牌营销策划、数字化转型的全方位业务模式;服务体系涵盖企业全生命周期,从企业生命源头注入强大的品牌力量,系统性塑造企业竞争优势。
狮也咨询始终以市场与实效为根本,大胆务实地出谋划策,为客户提供远见卓识,帮助客户解决重要的发展问题。狮也咨询以卓越的专业实力坚定不移地致力于帮助客户寻找正确答案,在全新的商业环境下不断发展、创新,让愿景成为现实。

狮也咨询坚持“经世致用,知行合一”的战略原则,溯源中国传*战统**略智慧,结合优秀经营理念及新型技术,构建并不断完善符合企业发展规律的标准化服务体系,开创未来产业新秩序,持续成长为真正的中国品牌缔造者。
2.江湖制造
官网:www.shiyezhongguo.com

3.汉唐华狮
官网:www.shiyezhongguo.com

4.中国品牌博物馆
官网:www.chinabrandmuseum.com

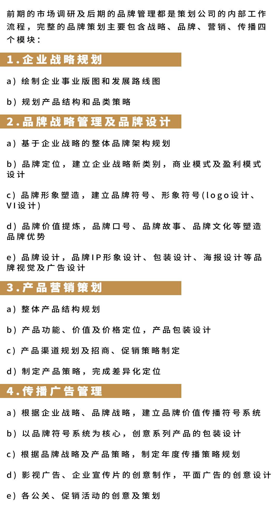
二、云南大理品牌策划公司主要服务内容有哪些?

三、云南大理品牌策划公司怎么收费?

最后,为了更好地进行大理的地域经济分析,真正做到因地制宜的品牌化发展,再来介绍一下的地理人文等情况。
大理白族自治州,得名于历史上的大理国,大理是白族文化的发祥地。首府驻大理市,是云南的16个地级行政区之一,大理白族自治州位于滇西,东连楚雄彝族自治州,西接保山地区,北与丽江地区毗邻,南和临沧、思茅地区接壤。横断山脉南端,是一个依山傍水的高原盆地。海拔2090米,东巡洱海,西及点苍山脉。大理白族自治州地处低纬高原,四季温差不大,干湿季分明,以低纬高原季风气候为主。
大理白族自治州是国家级文化生态保护区,境内以蝴蝶泉、苍山、洱海、大理古城、崇圣寺三塔等景点最有代表性。
大理历史悠久,是云南最早文化发祥地之一。据文献记载,4世纪白族祖先就在这里繁衍生息,散布了许多氏族部落,史书中称为“昆明之属”,他们创造了灿烂的新石器文化。白族先民早在4000多年前就在这里繁衍生息,是云南古代文明的发祥地。
大理是国家级历史文化名城、国家级风景名胜区和自然保护区,首批中国优秀旅游城市。全州主要有白、汉、回、彝、藏、傈僳等25个民族,白族占总人口的三分之一。大理市是以白族为主体的少数民族聚居区,早在三千多年前,洱海周围就居住着白族。
自古以来,大理就是滇西之通衢,博南古道、南方陆上丝绸之路必经之地,是沟通云南丽江、迪庆、德宏、保山、楚雄、临沧、思茅等8个地州的昆畹公路、滇藏公路的交汇点和物资集散地。现今已经成为连接滇西八地、州的交通枢纽和商贸、旅游、文化中心。

大理地处金沙江、澜沧江、怒江、红河四大江河流域,动植物资源种类繁多。州内有苍山和洱海;被誉为西南敦煌的剑川石宝山的唐代石窟,还有鸡足山、巍宝山,洱海源头有茈碧湖、温泉闻名中外。 “苍山不墨千秋画,洱海无弦万古琴。”大理有著名的雪月四景。以上是此次针对大理企业普遍较为关心的大理品牌策划公司相关问题的分享,如果你还有其他问题,涉及战略规划和品牌建设方面的都可以在评论区给我们留言。
#品牌策划公司##云南品牌策划公司##云南头条##大理头条#