国网淮南供电公司的研究人员辛永生、张震、樊荣、张莹,在 2016 年第 11 期《电气技术》杂志上撰文指出,由于高频开关整流模块体积小重量轻、效率高噪声低等优点,广泛的应用于变电站直流系统充电装置。充电装置通过多个整流模块并联,为蓄电池充电以及直流负载供电。正常运行时,由于充电装置负载率低,无法使各整流模块运行在较高的效率区间。
本文分析数字高频开关电源整流模块的原理和结构,针对 PLC 控制的直流系统,提出了一种整流模块热备份方式。该方式下 PLC 控制系统实时监测各整流模块状态,根据负荷情况启停模块数。在保证直流系统供电安全可靠前提下可以提高充电装置效率,延长模块使用寿命。现场实际应用表明,该整流模块热备份方式实现了预期目标。
变电站直流系统主要由交流输入及切换单元、充电装置、蓄电池组、直流回路及馈线、绝缘监测、调压装置、微机控制系统等几部分组成,为站内控制系统、继电保护、信号装置、自动装置及事故照明提供可靠的电源,在事故情况下通过蓄电池保证持续供电,对变电站安全运行至关重要。
直流系统中充电装置作为重要的一部分,实现系统最基本的AC/DC功能。直流系统设计阶段,出于对系统安全可靠性,后期扩容的考虑,整流模块额定电流按满足蓄电池均衡充电和经常性负荷的要求选取,而正常运行中充电装置大部分时间处于浮充状态,实际负载率较低,工作在效率较低的区间。
艾默生公司在通信电源应用中,提出一种节能休眠技术,控制实际工作的整流模块容量,从而使电源系统接近最佳效率点运行,降低系统能耗。该技术广泛应用于通信高频开关电源并有成熟的配套监控系统。
然而,电力行业鲜有该技术的应用与实践。本文主要分析数字整流模块的结构特点,针对基于西门子S7-200型PLC与触摸屏构成的直流控制系统,提出一种整流模块热备份的运行方式,实现对过冗余整流模块智能的休眠控制。
1 变电站直流系统配置及弊端
“两电两充”接线方式是由两组蓄电池配置两套充电装置,每组蓄电池及其充电装置分别接入相应的母线段,两组蓄电池的直流电源系统应满足在正常运行中两段母线切换时不中断供电的要求[1]。某220kV乙变电站直流系统情况如下。
系统配置二组额定容量为300Ah的免维护铅酸蓄电池和两套充电装置,每套充电装置由四台220V/20A整流模块并联。正常运行时,每段馈线负荷约在10A左右,蓄电池浮充电流约为0.3A左右。
正常方式下,存在以下弊端:
(1)正常运行时充电装置所有整流模块全部启动,整组设备负载率不到15%,模块自身损耗所占的比重大,导致充电装置的效率较低。
(2)负荷电流较小时,整流模块的均流性能较差,有模块带全部负载运行,有模块空载运行,影响整流模块的使用寿命。
(3)整流模块与控制系统没有通信接口。当一台模块损坏时报模块故障总告警,无法自动切换故障模块,遇见紧急情况时系统切除整组模块的交流电源,由蓄电池组来带全站负荷。假如蓄电池组运行年限长,蓄电池组容量低,难于满足现场要求。
(4)无法对整流模块进行实时监测,整流模块故障后才能通过直流监控系统发出故障信号,无法提前预警,电源可靠性较低。
2 数字整流模块原理
高频开关电源与传统相控电源相比,具有明显的优越性能。开关电源由交-直-交-直电路构成,电路内部采用工作频率较高的交流部分,大大减小了变压器和滤波器的体积和重量。除此之外,频率的提高有利于控制性能的提高。
因此,在数百千瓦以下功率范围内,高频开关电源逐步取代了了相控电源[2]。变电站充电装置大部分采用高频开关电源,许多厂家提供的设备具备通信接口,实现数字化。
图1所示为一种数字整流模块的原理图。模块主要包含输入电路、功率变换电路、输出电路。其中输入电路主要包含EMI、APFC和整流电路,功率变换电路主要包含逆变电路、高频变压电路,输出电路包括输出整流、滤波和输出EMI电路。
整流模块中DC/AC逆变和高频变电器电路为核心电路部分,逆变电路采用全控型功率开关器件,如GTR、MOSFET、IGBT等,并可以选择不同的拓扑结构,常用有正激电路、反激电路、半桥电路、全桥电路、推挽电路等。
控制电路主要有PWM控制电路、均流电路、保护电路、辅助电源电路等。PWM控制电路决定开关电源的工作模式,通过产生两路相位相反的驱动信号来驱动功率开关器件工作,通过脉冲宽度来控制开关管的导通时间,从而调节能量传递的大小。
整流模块的控制系统采用双闭环控制系统,内环是电流控制环,具有较好的限流作用,响应速度较快,外环是电压控制环,保证直流输出电压的稳定[3]。
整个充电模块在自身控制系统MCU的监控下工作,可以实现模块的保护及告警、电压调整、模块均流、参数设置等。多台整流模块与PLC通过RS485总线进行通信,采用异步串行传输方式,将整流模块的运行数据上传到PLC并接收相关控制命令。
图1 整流模块原理结构图

3 数字整流模块热备份的实现
文献4对基于PLC控制的直流监控系统进行论述,通过S7-200型PLC及扩展模块实现直流系统的模拟量、开关量采集、数据分析、充电控制和故障处理。由于整流模块不具备与PLC的直接通讯功能,系统根据PID调节控制理论,由PLC扩展模块EM-235输出电压量对整流模块进行控制。
本文中充电装置选用数字整流模块,与PLC直接通信,对监控程序整体优化、升级扩展,实现整流模块热备份方式,提高充电装置效率。
3.1 硬件结构
图2为变电站直流系统原理图,西门子S7-200型PLC与人机界面构成直流监控系统,采集、处理系统各部分的检测数据,根据系统管理和电池管理的要求进行各种控制、显示和记录系统的故障信息并完成与综自后台的通讯。
其中,S7-200有两路RCS-485接口,一路接口与8台数字高频整流模块通讯,构成485总线,采用Modbus RTU规约,校验计算程序在S7-200中编程[5]。PLC是主站,整流模块是从站,PLC可以随时读取整流模块的状态(保护、故障灯信号)和实时电压、电流,并控制充电模块的开/关机,均/浮充转换,调节模块的输出电压、限流百分值等。另一路接口与触摸屏通信,采用Modbus RTU规约。
触摸屏显示直流系统的各种信息,如整流系统、蓄电池、控制母线电压、电流参数,系统开关状态信息、故障情况等,并可设置系统各参数,检测直流系统的运行状态。
触摸屏通过RS485通信接口与综自系统通讯,采用Modbus RTU规约,以实现四遥功能。其中综自后台是主站,直流屏是从站。
图2 直流系统原理

3.2 整流模块热备份策略
电力工程直流系统设计原则中,出于对直流系统安全可靠性考虑,如果每组蓄电池配置一组充电装置,在满足蓄电池均充要求和经常性负荷前提下采取冗余N+1模式(N为充电装置额定电流除以单个模块额定电流,N≤6时)或N+2模式(N≥7时)[7]。
变电站正常运行时,直流充电装置一方面提供变电站内常用直流负荷,另一方面以浮充方式给蓄电池充电,补充蓄电池组的自放电电流。充电装置长期的浮充运行与整流模块的配置不匹配,导致整流模块长期处于高冗余状态,负载率偏低,整流模块自身损耗占比较大,充电装置工作在低效率状态[6]。
文献8研究表明高频开关电源的负载率在40%-80%的范围内,工作效率较高。为此,可以采用高频开关电源休眠控制技术,通过PLC关闭部分整流模块使其处于热备份休眠状态,提高充电装置负载率。
实际运行中,为了保证直流系统供电的可靠性,需要考虑必要的冗余措施,每组充电装置保证任何时刻有两台整流模块在运行状态。相应的并联的整流模块数越多则允许热备份的模块数越多,节能效益越显著。
对于本文所述的直流系统配置,每组充电装置四台整流模块并联供电,允许其中两台整流模块进入热备份,采用如下的控制策略:负载率小于40%(32A)时, 2台模块(模块1和模块2)运行,其余模块热备份;负载率高于60%(48A)时启动第三台模块(模块3)运行;负载率高于80%(64A)时,模块全部启动。
直流控制系统可手动或自动调整各整流模块的热备份次序和时间,通过使各整流模块依次进入热备份状态,维持各整流模块的平均工作时间,避免工作模块长时间高负荷运行易损坏的影响,整体上降低整流模块的维护成本,提高模块使用寿命。
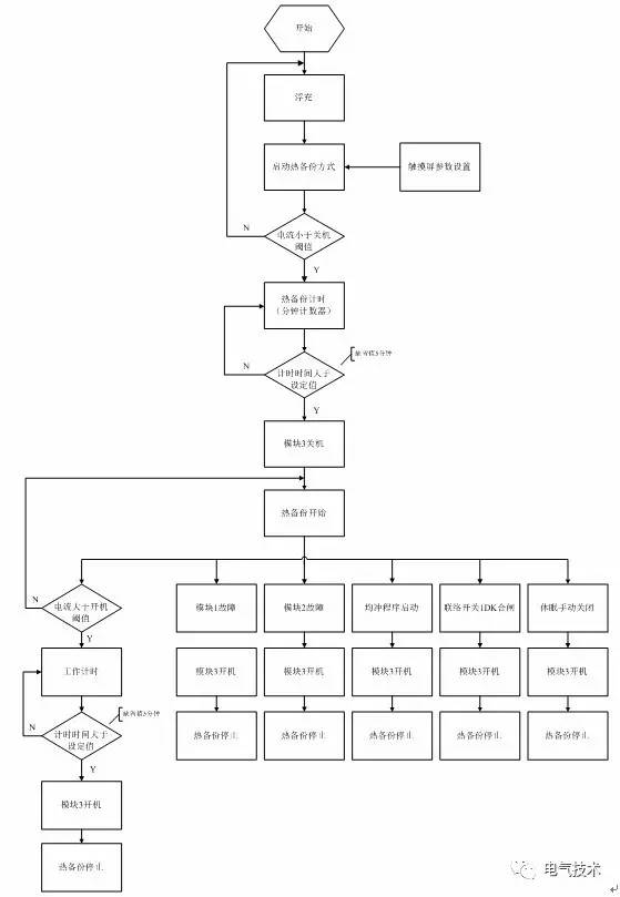
图3给出了整流模块3的休眠程序流程图。整流模块3在浮充工作方式下,经过延时后进入休眠。在负荷电流值大于设定值时经过延时程序关闭休眠,在运行模块出现故障、均充程序启动、交流输入故障导致的联络开关合闸等情况下,控制系统及时打开热备份的模块3,使其进入工作模式,保证直流系统的安全性。模块4与模块3控制程序类似,程序中开机电流阈值设定不同。
图3 整流模块3热备份程序流程图

3.3 程序实现
数字整流模块热备份控制程序在STEP7-Micro/WIN32编程软件下开发,该编程软件可以实现监控用户程序的执行状态。采用STL语言,程序设计采用模块化,功能化结构,便于维护、扩展, PLC在实现初始化、均充浮充子程序、PID计算程序、交直流电源切换、时钟处理、故障报警及保护等功能的基础,扩展整流模块热备份控制程序。
人机界面采用台达画面编辑软件Screen Editor制作画面并编译*载下**到触摸屏。
4 现场应用
某220kV乙变电站充电装置高频开关电源为深圳新能力JIAN-MC22020风冷模块,运行年限较长,模块易损坏,智能化与可靠性较低,该站充电装置经过技改,整流模块更换为数字模块,型号为艾默生公司的HD220-20风冷模块。乙站直流系统人机界面采用台达公司的DOP-B触摸屏。通过升级扩展PLC与触摸屏的控制程序,实现整流模块的热备份并在该站应用。
图4所示为艾默生整流模块采用热备份后面板显示图。充电装置浮充状态下,模块3和模块4进入热备份状态,模块前面板保护指示灯(黄色)亮,风扇停止转动,监控系统无该模块告警信号。
图4 整流模块面板显示

4.1 功能测试
1)遥信遥测检验:监控系统通讯接口可以及时准确的收到每台整流模块保护信号(交流过、欠压,缺相,输出过、欠压,模块过温等信号)和故障信号,给出声音报警的同时系统自动弹出报警画面,数据记入历史数据库中;系统能够快速稳定的接收到每台整流模块的输出电压电流等遥测信息,并与模块自身显示数值一致。
2)遥控遥调试验:根据负荷电流大小和监控系统的命令,控制模块的开/关机,均/浮充转换。当负荷小于模块总输出40%时,自动停止两台模块工作,当负荷大于60%时,启动其中一台模块,负荷大于80%时,模块全部启动;整组充电装置中,其中一台充电模块出现故障时,模块全部启动;当蓄电池组均充条件满足时,模块全部启动;两组充电装置,其中一组充电装置失电,联络开关闭合时,另一组充电装置全部模块启动。根据设置的参数,监控系统可以准确的调节整流模块的输出电压及输出电流限流点。
3)图形界面及数据库检验:人机界面图5所示,用户能够通过人机交互界面的触摸按键查看整流模块运行状态并对其参数进行控制。触摸屏能正确记录动态数据并储存历史数据。
图5 人机界面画面显示

4.2 效益分析
整流模块热备份方式下运行一段时间,发现在较低负荷下模块间的均流有明显改善。
未采用热备份方式前,充电装置负载率10%-20%,效率较低。经过实测,单台整流模块运行功耗约300W,如果忽略模块自带散热风扇能耗,采用热备份方式后站内两组充电装置四台模块休眠运行,粗略估算全年可节约电量一万多度,经济效益可观。同时可以延长整流模块维护周期,降低运维成本。
5 结论
随着数字式高频开关电源技术的发展,实现监控系统与整流模块的直接通信,在此基础上提出的整流模块热备份运行方式,解决了传统充电装置的弊端。
现场运行实践表明,基于整流模块热备份的方式,运行可靠,节能效益显著,人机界面友好,进一步提高了变电站直流系统自动化水平。
进一步阅读,请点击左下角“阅读原文”,访问期刊官方网站,可免费*载下**全文PDF版。
诚邀杂志审稿专家
根据稿件评审工作需要,中国电工技术学会《电气技术》杂志编辑部拟请业内人士自荐审稿专家,阅读详情和报名请扫描二维码。