2023年企业所得税汇算清缴正在进行中,财小加最近收到不少关于汇算清缴的热点问题~
- 企业内部处置资产要确认收入吗?
- 企业发生股权转让,应何时确认收入?
- 个税手续费返还等收入,要缴纳企业所得税吗?
- 企业所得税中,增值税即征即退是不征税收入吗?
- ……
很多企业在实际汇算清缴过程中,往往对政策理解的准确度不够,致使存在一定风险,今天财小加就帮大家梳理一下:
01
企业所得税汇算清缴常见风险点
“收入”相关问题
企业所得税中的“收入”是一个非常重要的概念,是确认应纳税所得额的一个基础,涉及到收入确认原则、收入确认时间,范围也要比会计上的收入范围宽的多,税会差异也是财务同事们关注的重点!
注:由于“视同销售”相关问题更容易混淆,财小加单独列了一个板块详细说明(见下文)
一、不征税收入和免税收入,用于支出所形成的费用都能扣除吗?
不征税收入和免税收入,两者是不同的!千万不要搞混!

根据《财政部 国家税务总局关于财政性资金、行政事业性收费、政府性基金有关企业所得税政策问题的通知》(财税〔2008〕151号)规定:“三、企业的 不征税收入用于支出所形成的费用,不得在计算应纳税所得额时扣除;企业的不征税收入用于支出所形成的资产,其计算的折旧、摊销不得在计算应纳税所得额时扣除。”
根据《国家税务总局关于贯彻落实企业所得税若干税收问题的通知》(国税函〔2010〕79号)规定:“企业取得的各项 免税收入所对应的各项成本费用,除另有规定者外,可以在计算企业应纳税所得额时扣除。”
二、企业所得税中,增值税即征即退是不征税收入吗?
满足不征税收入的 三个条件的才为不征税收入,其他为应税收入:有文件、有办法、有核算。
- 有文件: 企业能够提供规定资金专项用途的资金拨付文件;
- 有办法: 财政部门或其他拨付资金的政府部门对该资金有专门的资金管理办法或具体管理要求;
- 有核算: 企业对该资金以及该资金发生的支出单独进行核算。
为重点鼓励我国产业转型,国家对一些特殊行业给予了增值税即征即退政策的扶持,如《财政部 国家税务总局关于软件产品增值税政策的通知》(财税[2011]100号),由企业专项用于软件产品研发和扩大再生产并单独进行核算,可以作为不征税收入,在计算应纳税所得额时从收入总额中减除;
但并不是所有即征即退的情况都同样属于企业所得税不征税收入,如果没有特殊政策明确规定即征即退属于不征税收入,则应当作为一项企业所得税征税收入(如,资源综合利用产品和劳务增值税按比例即征即退政策;销售自行开发的软件产品属于超税负即征即退)。需要结合行业所属政策判断,同时要满足不征税收入的三个条件。
三、个税手续费返还的这笔收入要缴纳企业所得税吗?
1)企业取得的手续费返还收入应作为企业所得税的应税收入,计入纳税年度的收入总额。
2)如果将取得的手续费奖励给从事代扣代缴的员工,则属于工资薪金,还可以税前扣除。
四、收到退还的增值税留抵税额,要缴纳企业所得税吗?
留抵退税的业务实质是将企业实际承担的用于未来抵扣的增值税进项税额先予以退还,不属于企业所得税的收入范围,不需要缴纳企业所得税。
五、企业发生股权转让,何时确认收入?
根据《国家税务总局关于贯彻落实企业所得税法若干问题的通知》(国税函〔2010〕79号)第三条:“企业转让股权收入,应于转让协议生效、且完成股权变更手续时,确认收入的实现。转让股权收入扣除为取得该股权所发生的成本后,为股权转让所得。企业在计算股权转让所得时,不得扣除被投资企业未分配利润等股东留存收益中该项股权所可能分配的金额。”
举个例子: A公司对投资于B公司的股权发生转让,股权转让协议签订时间为2022年10月,但办理股权变更手续的时间为2023年3月,那公司应于2023年3月确认股权转让收入。
六、预收跨年度租金,何时确认收入?
根据《中华人民共和国企业所得税法实施条例》(中华人民共和国国务院令第512号)第十九条:“租金收入,按照合同约定的承租人应付租金的日期确认收入的实现。”
根据《国家税务总局关于贯彻落实企业所得税法若干税收问题的通知》(国税函〔2010〕79号)规定:“一、关于租金收入确认问题 根据《实施条例》第十九条的规定,企业提供固定资产、包装物或者其他有形资产的使用权取得的租金收入,应按交易合同或协议规定的承租人应付租金的日期确认收入的实现。其中,如果交易合同或协议中规定 租赁期限跨年度,且租金提前一次性支付的,根据《实施条例》第九条规定的收入与费用配比原则,出租人可对上述已确认的收入,在租赁期内,分期均匀计入相关年度收入。”
七、企业所得税跨年收入如何确认?
企业所得税和增值税的收入确认时点是不同的,除企业所得税法及实施条例另有规定外,企业销售收入的确认,必须遵循 权责发生制原则和实质重于形式原则。
企业销售商品同时满足下列条件的,应确认收入的实现:
- 商品销售合同已经签订,企业已将商品所有权相关的主要风险和报酬转移给购货方;
- 企业对已售出的商品既没有保留通常与所有权相联系的继续管理权,也没有实施有效控制;
- 收入的金额能够可靠地计量;
- 已发生或将发生的销售方的成本能够可靠地核算。
符合上述收入确认条件,采取下列商品销售方式的,应按以下规定确认收入实现时间:
- 采用托收承付方式的,在办妥托收手续时确认收入;
- 采取预收款方式的,在发出商品时确认收入;
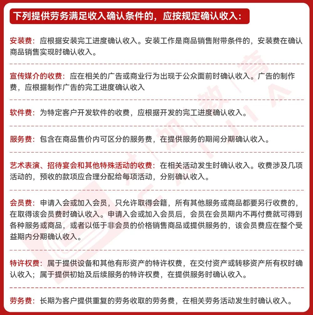
- 需要安装和检验的,在购买方接受商品以及安装和检验完毕时确认收入(如果安装程序比较简单,可在发出商品时确认收入);
- 采用支付手续费方式委托代销的,在收到代销清单时确认收入。
除此以外,对于 提供的是劳务服务的:企业在各个纳税期末,提供劳务交易的结果能够可靠估计的,应采用完工进度(完工百分比)法确认提供劳务收入。


02
企业所得税汇算清缴常见风险点
“视同销售”相关问题
企业所得税中,关于“视同销售”的规定与增值税中的规定是不一样的。
根据《中华人民共和国企业所得税法实施条例》(中华人民共和国国务院令第512号)第二十五条:“企业发生非货币性资产交换,以及将货物、财产、劳务用于 捐赠、偿债、赞助、集资、广告、样品、职工福利或者利润分配等用途的,应当视同销售货物、转让财产或者提供劳务,但国务院财政、税务主管部门另有规定的除外。”
一、哪些情况属于视同销售,需在企业所得税上确认收入?
根据《国家税务总局关于企业处置资产所得税处理问题的通知》(国税函〔2008〕828号)规定,企业将资产移送他人的下列情形,应按规定视同销售确定收入:
- 用于市场推广或销售;
- 用于交际应酬;
- 用于职工奖励或福利;
- 用于股息分配;
- 用于对外捐赠;
- 其他改变资产所有权属的用途。
注意: 视同销售收入可以作为业务招待费、广告费和业务宣传费税前扣除限额的计算基数。
二、哪些情况不属于视同销售,不需要在企业所得税上确认收入?
根据《关于企业处置资产所得税处理问题的通知》(国税函〔2008〕828号)企业发生下列情形的处置资产,除将资产转移至境外以外,由于资产所有权属在形式和实质上均不发生改变, 可作为内部处置资产,不视同销售确认收入,相关资产的计税基础延续计算:
- 将资产用于生产、制造、加工另一产品;
- 改变资产形状、结构或性能;
- 改变资产用途(如,自建商品转为自用或经营);
- 将资产在总机构及其分支机构之间转移;
- 上述两种或两种以上情形的混合;
- 其他不改变资产所有权属的用途。
三、我公司将自主生产的产品作为新年礼品赠送给A公司,请问是否属于视同销售情形?
企业将资产移送他人,用于交际应酬,属于视同销售。除另有规定外,应按照被移送资产的公允价值确定销售收入。
四、我公司是房地产开发企业,将自建的商品房当做自己的办公楼,请问是否属于视同销售情形?
企业发生改变资产用途情形的处置资产,不属于视同销售。
五、我公司自产的一批自产样品用于市场推广宣传,账务上将该笔样品费计入了“销售费用”,企业所得税年度汇算清缴时该如何填报?是否需要作为视同销售并进行纳税调整?
该业务属于“将自产的货物无偿赠送其他单位或者个人”,增值税和企业所得税均应作视同销售处理。
假设这批样品账面成本20万(不含税),近期对外销售的市场销售价格30万(不含税),则该笔业务应确认视同销售收入30万元,并确认视同销售成本20万元。
企业所得税年度申报应在 《A105010视同销售和房地产开发企业特定业务纳税调整明细表》填写“视同销售收入”和“视同销售成本”对应栏次,并将会计处理与税收规定上分别按成本与公允价值进行确认而产生的差额在不超过扣除限额的可以在《A105000纳税调整项目明细表》中进行填报,调减企业的应纳税所得额。
03
企业所得税汇算清缴常见风险点
“其他”相关问题
一、企业间借款产生的利息支出,能否进项抵扣?
下列项目的进项税额 不得从销项税额中抵扣:……(六)购进的*款贷**服务、餐饮服务、居民日常服务和娱乐服务。
*款贷**服务是指,将资金贷与他人使用而取得的利息收入的业务活动,包括各种占用、拆借资金取得的收入,包括金融商品持有期间(含到期)利息(保本收益、报酬、资金占用费、补偿金等)收入、信用卡透支利息收入、买入返售金融商品利息收入、融资融券收取的利息收入,以及融资性售后回租、押汇、罚息、票据贴现、转贷等业务取得的利息及利息性质的收入,按照*款贷**服务缴纳增值税。
因此,相应形成的利息支出属于购进的*款贷**服务,不得进行进项抵扣。
二、我公司自2022年度开始适用新收入准则,收入确认方面与之前有一定差异,请问税收上收入确认是否可与新收入准则一致?
新收入准则(《企业会计准则第 14 号——收入》财会〔2017〕22号)打破商品和劳务的界限,统一在客户取得相关商品(或服务)控制权时确认收入,并分为按时段履约与按时点履约。
目前,税收上收入确认与原收入准则(2006年版)较为趋同,主要依据《企业所得税法》及其实施条例、《国家税务总局关于确认企业所得税收入若干问题的通知》(国税函〔2008〕875号)等规定处理,与新收入准则在收入确认时间、金额方面存在差异的, 需在企业所得税汇算清缴时做纳税调整。
……篇幅原因,更多相关财税干货内容,关注财加教育,后续将持续为您放送!