前言
zuihou-admin-cloud是一个基于SpringCloud(Greenwich.RELEASE) + SpringBoot(2.1.2.RELEASE) 的SaaS微服务脚手架,具备用户管理、资源权限管理、网关API、分布式事务、Xss防跨站攻击、自动代码生成、大文件断点分片续传等多个模块,支持多业务系统并行开发,可以作为后端服务的开发脚手架。代码简洁,架构清晰,适合学习和直接项目中使用。核心技术采用Eureka、Fegin、Ribbon、Zuul、Hystrix、JWT Token、Mybatis、SpringBoot、Redis、等主要框架和中间件。
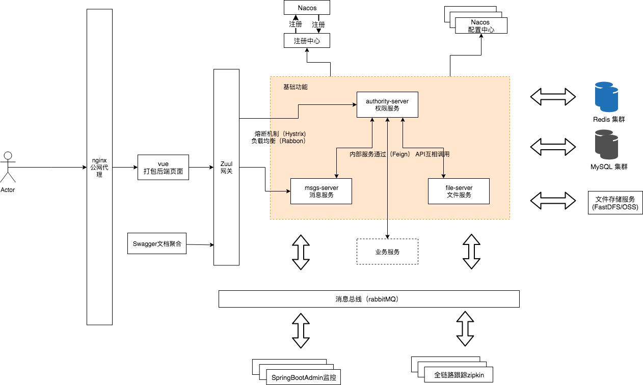
架构图

功能亮点
服务注册与调用:
基于Eureka来实现的服务注册与调用,在Spring Cloud中使用Feign, 我们可以做到使用HTTP请求远程服务时能与调用本地方法一样的编码体验,开发者完全感知不到这是远程方法,更感知不到这是个HTTP请求。
服务鉴权:
通过JWT的方式来加强服务之间调度的权限验证,保证内部服务的安全性。
负载均衡:
将服务保留的rest进行代理和网关控制,除了平常经常使用的node.js、nginx外,Spring Cloud系列的zuul和rebbion,可以帮我们进行正常的网关管控和负载均衡。其中扩展和借鉴国外项目的扩展基于JWT的Zuul限流插件,方面进行限流。
熔断机制:
因为采取了服务的分布,为了避免服务之间的调用“雪崩”,采用了Hystrix的作为熔断器,避免了服务之间的“雪崩”。
监控:
利用Spring Boot Admin 来监控各个独立Service的运行状态;利用turbine来实时查看接口的运行状态和调用频率;通过Zipkin来查看各个服务之间的调用链等。
数据权限:
利用基于Mybatis的DataScopeInterceptor拦截器实现了简单的数据权限
SaaS的无感解决方案:
使用Mybatis拦截器实现对所有SQL的拦截,修改默认的Schema,从而实现多租户数据隔离的目的。
二级缓存:
采用J2Cache操作缓存,第一级缓存使用内存(Caffeine),第二级缓存使用 Redis。 由于大量的缓存读取会导致 L2 的网络成为整个系统的瓶颈,因此 L1 的目标是降低对 L2 的读取次数。 该缓存框架主要用于集群环境中。单机也可使用,用于避免应用重启导致的缓存冷启动后对后端业务的冲击。
优雅的Bean转换:
采用Dozer组件来对 DTO、DO、PO等对象的优化转换
前后端统一表单验证:
严谨的表单验证通常需要 前端+后端同时验证, 但传统的项目,均只能前后端各做一次检验, 后期规则变更,又得前后端同时修改。 故在hibernate-validator的基础上封装了zuihou-validator-starter起步依赖,提供一个通用接口,可以获取需要校验表单的规则,然后前端使用后端返回的规则, 以后若规则改变,只需要后端修改即可。
防跨站脚本攻击(XSS):
当前用户信息注入器:
在线API:
由于原生swagger-ui某些功能支持不够友好,故采用了国内开源的 knife4j ,并制作了stater,方便springboot用户使用。
代码生成器:
基于Mybatis-plus-generator自定义了一套代码生成器, 通过配置数据库字段的注释,自动生成枚举类、数据字典注解、SaveDTO、UpdateDTO、表单验证规则注解、Swagger注解等。
定时任务调度器:
基于xxl-jobs进行了功能增强。(如:指定时间发送任务、执行器和调度器合并项目、多数据源)
汉化 Eureka 注册中心页面:
请切换分支进行查看
大文件/断点/分片续传:
前端采用webupload.js、后端采用NIO实现了大文件断点分片续传,启动Eureka、Zuul、File服务后,直接打开docs/chunkUploadDemo/demo.html即可进行测试。 经测试,本地限制堆栈最大内存128M启动File服务,5分钟内能成功上传4.6G+的大文件,正式服耗时则会受到用户带宽和服务器带宽的影响,时间比较长。
分布式事务:
集成了阿里的分布式事务中间件:seata,以 高效 并且对业务 0侵入 的方式,解决 微服务 场景下面临的分布式事务问题。
1.2 版本更新内容
1,完善系统API&应用模块表结构、前后端对接等
2,操作日志中模块描述记录得更加人性化
3,优化&修复 前后端项目bug、代码功能不健全、命名不规范等若干
4,消息中心接口完善&前后端对接
5,删除附件统计相关无用接口
6,seata-all 相关版本升级到 1.0.0,完善demo&test服务对seata-server的支持 (对本项目中采用的SaaS方案,还存在一些问题)
7,升级 SpringCloud 版本为 Hoxton.SR1
8,升级 SpringBoot 版本为 2.2.2.RELEASE
9,升级 mybatis-plus 版本为 3.3.0 (升级后发现官方分页查询的bug,又回滚到3.2.0)
10,升级 Alibaba Cloud 版本为 2.1.1.RELEASE
11,升级Alibaba Cloud 版本为 2.1.1.RELEASE后, zuihou-j2cache-starter 存在无法读取nacos中配置的bug,已修复
12,升级 knife4j 版本为 2.0.1
13, 升级 hutool 版本为 5.1.0
14, 升级大部分依赖jar的版本为最新稳定版
更多预览



项目代码地址
微服务后端 代码:
[gitee] https://gitee.com/zuihou111/zuihou-admin-cloud /[github] https://github.com/zuihou/zuihou-admin-cloud
租户系统 代码:
[gitee] https://gitee.com/zuihou111/zuihou-ui / [github] https://github.com/zuihou/zuihou-ui
开发&运营管理系统 代码:
[gitee] https://gitee.com/zuihou111/zuihou-admin-ui / [github] https://github.com/zuihou/zuihou-admin-ui
[代码生成器] https://github.com/zuihou/zuihou-generator
演示地址 (演示账号没有写权限,只能查询)
[租户系统演示环境] http://tangyh.top:10000/zuihou-ui/
平台管理员账号/密码: zuihou/zuihou
普通用户账号/密码: test/zuiou
[开发&运营平台演示环境] http://tangyh.top:180/zuihou-admin-ui/
账号/密码: demoAdmin/zuihou
点评
小编非常认真的看了一下,也总结了粉丝的留言,zuihou-admin-cloud多租户微服务脚手架 功能非常的丰富。可能很多同学感觉一大堆配置比较麻烦,学习门槛比较高,因为许多开发者从事的工作可能局限于某一模块,只需要其中的某一个/一些功能即可满足工作需求。但是该项目非常有学习价值,能了解到比较全面的技术整合和架构设计能力。
最后非常感谢作者的开源!