↑ 点击关注,探讨更多育儿知识。
一、什么是百度搜索推广
百度推广,是向企业提供的按效果付费的网络营销服务,借助百度超过80%中国搜索引擎市场份额和60万家联盟网站,打造了链接亿万网民和企业的供需平台。

让有需求的人最便捷地找到适合自己的产品和服务,也让企业用少量投入就可以获得大量潜在客户、有效提升企业品牌影响力。百度推广分类如下见图1-1。
百度搜索推广又名百度竞价,业内人通常称为SEM,属于推广分类里面的搜索广告。百度搜索推广的工作原理是基于搜索引擎百度搜索关键词定向,在搜索结果比较显著的位置展示推广信息,通过精准的关键词来实现产品的销售转化。通常都是采用展示免费,点击付费的方式收取广告费用。

图1.1 百度推广分类
二、百度搜索推广开户
1、百度搜索推广开户方式
百度搜索推广开户主要有以下几种方式:见图2.1。百度分公司和代理商原则上一般没有优惠,开户费用一般为5600元,即5000元广告费+600元服务费。百度端口一般没有优惠,费用为2400,根据行业和消费水平不同,给予不同的返点优惠政策。
百度大客户一般消费和知名度都很高,由其大客户工作人员直接对接,根据其消费情况给予相应的返点。百度框架户属于大客户一种,不局限知名度,但对消费有一定的要求。需缴纳一定数量(一般为框架总额的10%)的保证金。
总体来说,百度框架户具有消耗要求一般、审核快速、账户稳定、返点稳定、投放限制少、享有特权多等多种优势,是最为常见和优惠的开户方式。

图2.1 百度开户方式
2、百度搜索推广开户流程
百度搜索推广开户需要以下流程:见图2.2。

图2.2百度搜索推广开户流程
3、百度推广的开户资质要求
百度搜索推广开户需要提交的信息和资料如下:见图2.3。

图2.3百度搜索推广开户资质
三、百度搜索推广资源位
百度搜索推广根据用户需求可以投放到不同的广告市场,一般来说以扩大销售、品牌推广、商品推广、本地推广、APP推广几种方式对投放目的进行划分。
百度搜索推广主要投放在百度搜索页,一般展示在搜索页左侧最上方、左侧最下方、右侧最下方。其他投放市场占比较小。具体的投放位置和展示方式见下面图片说明。通常情况这类展示只有客户点击广告之后,才产生费用。

图3.1扩大销售为目的的广告投放位置及展现方式
图3.1扩大销售为目的的广告投放位置及展现方式

图3.2以品牌推广为目的的广告投放位置及展现方式
图3.2以品牌推广为目的的广告投放位置及展现方式

图3.3以商品推广为目的的广告投放位置及展现方式
图3.3以商品推广为目的的广告投放位置及展现方式

图3.4以本地推广为目的的广告投放位置及展现方式
图3.4以本地推广为目的的广告投放位置及展现方式

图3.5以APP推广为目的的广告投放位置及展现方式
图3.5以APP推广为目的的广告投放位置及展现方式
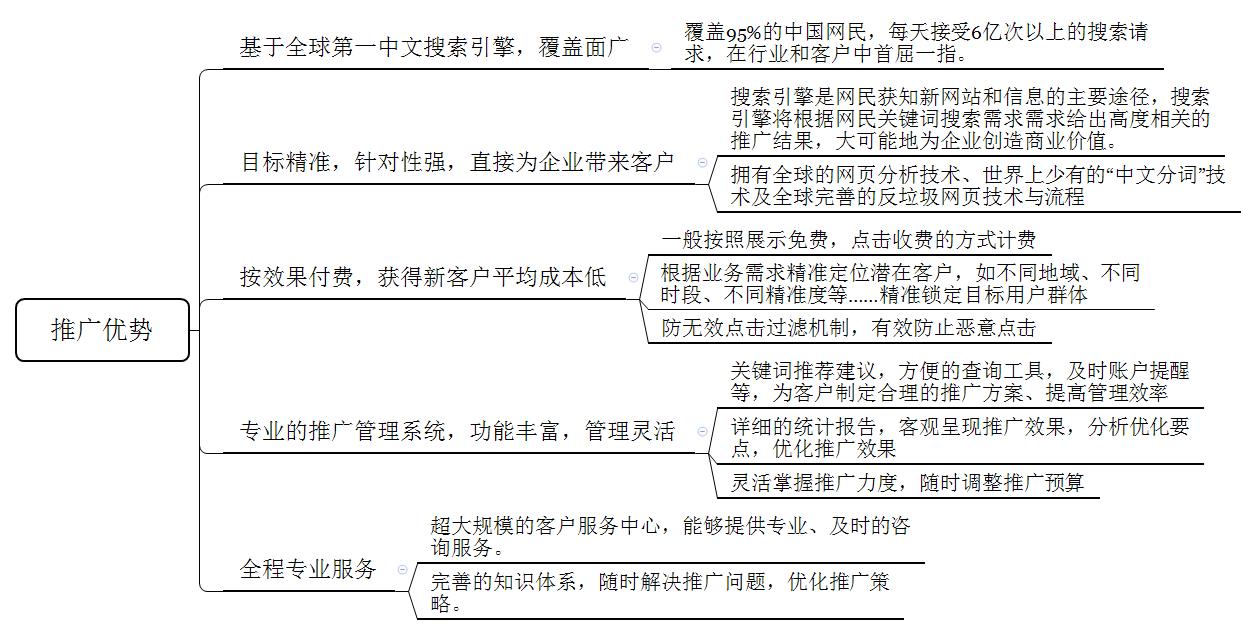
四、百度搜索推广优势
搜索广告是基于全球第一中文搜索引擎百度搜索,在搜索结果显著的位置展示推广信息,具有的优势有以下几点:见图4.1。

图4.1百度搜索推广优势
五、百度搜索推广投放流程
百度搜索推广在广告投放前期,需要将相关的物料准备完善,才可以保证一定的推广效果,具体的物料准备包含以下几个方面:
1、推广方案制作
推广方案的制作包括:构思搭建合理的的账户结构;关键词的选择和拓展、匹配方式、出价的设置、否定关键词的添加和合理清晰的分组;创意的撰写;账户预算、推广地域、推广时段的设置和商盾策略IP排除等。微信回复“关键词”、“拓词”、“匹配方式”、“创意”、“推广时段”等词,可自动获得相对应的知识点。
2、推广物料上传
将准备好的物料上传到账户中。比较小型的账户,关键词数量较少的,可以直接在百度的系统中进行操作(推荐客户端里面直接搭建);比较大型的账户一般都是现将推广物料在Excel中编辑好之后,再使用推广客户端来进行物料的上传。
3、平台审核物料
物料上传到后台之后,进入到审核的步骤。审核包括系统审核和人工审核两个环节。所有的物料都需要经过系统的审核,系统会设置一个敏感层,包括黑名单和一些不宜推广的非法内容,如果关键词和创意不触碰这些敏感内容,系统就会让它们直接上线生效。
如关键词和创意触碰敏感层时,就会进入到人工审核。正常情况下,审核时间为1~2个工作日。较大的账户上传和审核时间会相对较长一些。
4、物料上线推广
在物料上线当天或第二天,确认方案按预设目标正常上线,这里要进行相关内容的检查,包括物料状态检查和推广位置检查。如检查无误,即可进行线上推广。
六、百度搜索推广计费方式
常规的百度搜索计费方式分为以下几种常见形式,一般推广账户通常是几种付费方式结合使用最为便捷。
- 预付费制:按点击计费,无点击不计费。
- 自主出价:商家自主设定点击访问所支付的实际推广费用,实际每次点击费用取决于客户为关键词设定的出价、关键词的质量度和排名情况,是动态变化的。一般点击价格 =(下一名的出价 * 下一名的质量度)/ 本关键词质量度 + 0.01。
- 定额消费:百度框架户,每日定额消费,按合同签订时约定的消费金额,每日有一定额度的消费任务需要完成。
七、百度搜索后期运营方式
百度搜索推广后期运营流程见下图7.1。

图7.1百度搜索后期运营流程
↑点击头像,关注“晨妈育儿说”。