来源:德勤
大纲目录
1、中国医美行业现状
1.1 医疗美容定义及中国医美发展路径
1.2 中国医美产业驱动力及挑战
1.3 中国医美产业中长期政策监管趋势
2、医美机构特点及人群画像
2.1 医美消费者画像&机构核心客群
2.2 医美消费者产品偏好&机构品项布局
2.3 医美消费者决策驱动&机构运营对策
2.4 美业跨界联动探索
2.5 公立医院创新趋势
3、城市画像
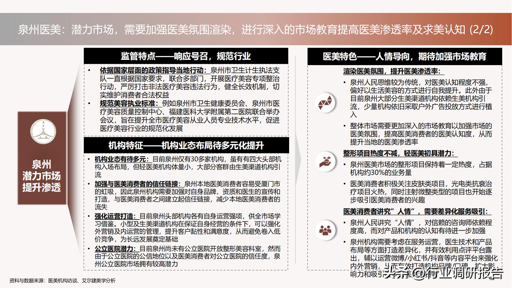
北京、上海、杭州、成都、广州、深圳、西安、珠海、泉州

























































































【完整版领取方式】
该份报告共90页
如果您觉得这份资料对您有帮助
希望获取完整的电子版内容参考学习
您可以关注+评论+转发
然后私信我:报告