本文章为WEFore原创。

在国家政策的支持和微信、支付宝两大寡头的推动下,移动支付正在快速普及。相对于传统刷卡机和现金交易,移动支付极大便利了消费者在线下场景的支付;对于商家来说,简便了收银手续和对账环节,而且通过把线下消费过程信息化,沉淀了用户消费数据,可对用户进行二次精准营销。
目前银行系移动支付与第三方支付竞争激烈,下文通过对银行系移动支付与第三方支付的现状进行对比分析,分析得出银行系移动支付的优势和劣势,从而为银行支付业务的发展提出一些建议。
一、银行系移动支付与第三方支付发展现状对比
(一)银行系移动支付
1.市场规模
我国电子支付业务量处于上升趋势中,2016年银行业金融机构共处理电子支付业务1395.61亿笔,金额2494.45万亿元;其中移动支付的增速最快,2016年完成交易257.10亿笔,金额157.55万亿元,同比分别增长85.82%和45.59%;在整个电子支付规模中,移动支付的交易笔数占比和交易金额占比分别为18.42%和6.32%。

2.产品种类
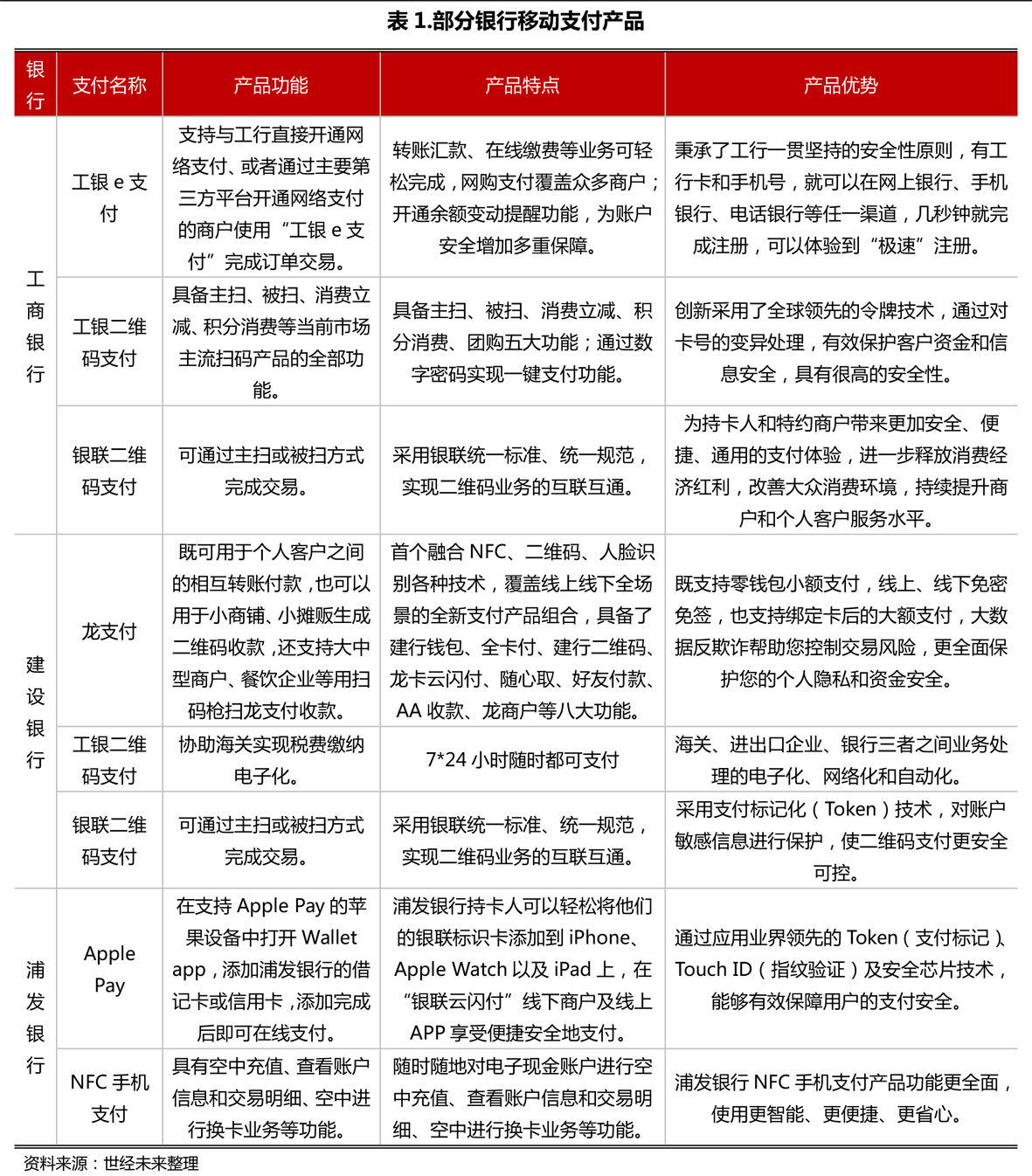
银行系移动支付主要以银联和银行主推的NFC支付以及二维码支付为主,另外还有部分银行开发的特色支付产品。

3.支付方式
银行系支付方式主要由以下三种。
快捷支付。用户在完成绑卡之后,在支付的时候,不需要再输入卡或者身份信息,仅需要输入支付密码就可以完成支付。对于小额度的支付,甚至可以开通小额免密,直接完成支付。这种支付方式不会打断用户的体验,是目前主要的在线支付方式。
网银支付。用户在支付的时候,需要跳转到银行网银页面来完成支付。在网银页面,需要输入用户的卡号和身份信息。这种支付方式会中断用户当前的体验,一般仅用于PC Web上的支付。网银支付是封装银行提供的网银支付来实现。
协议支付。协议支付也称代收或者代扣,代收指渠道授权商户可以从用户的银行账户中扣款,一般用于定期扣款,不用于日常消费。比如水电煤气、有线电视费。协议支付是通过封装银行或者快捷接口来实现。
4.支付模式
(1)银联“四方模式”
中国银联联合各商业银行共同打造的银行卡网上交易转接清算平台——银联在线支付,其支付模式是“四方模式”。在这种模式中,资金直接从发卡银行转入收单银行,不经过卡组织,资金流和支付信息流分离。作为卡组织的银联,专门承担清算职能以及与之相关的标准制定、市场秩序维护,商业银行负责发卡和支付,收单机构负责特约商户的开拓与管理、授权请求、帐单结算等活动,其利益主要来源于特约商户交易手续费的分成、服务费。

(2) Apple Pay “五方模式”
银行加入Apple Pay,重塑利益链条。在美国,刷卡商户端手续费达到2%-3%,在这种收费水准下,2014年推出的Apple Pay对信用卡消费每次收取大约0.15%的交易费,对借记卡消费则每次收取0.5美分的固定费用。Apple Pay此前迟迟未能进入中国的重要原因之一,就是希望参照在美国的模式,谋求0.15%的交易收益,而中资银行认为苹果要求太高。
此后,苹果与银联展开谈判,在各退一步的情况下,达成合作。Apple与银联最终达成的协议是,Apple Pay最初的2016年2017年两年在中国不抽取手续费,两年之后从每笔交易的总体手续费中抽取约为境外0.15%一半的收益。这样一来,支付利益链条就被重塑为“发卡行-收单行-银联-苹果-商户”五方模式。

(二)第三方支付
随着监管趋紧,第三方支付行业进入存量洗牌期,支付宝与财付通两大巨头地位逐步确立。用户支付习惯逐步从PC端向移动端迁移,第三方移动支付迅速崛起,交易规模短期内将保持高速增长态势。
1.市场规模
第三方移动支付交易笔数远超银行,呈现小额特征。与银行相比,第三方网络支付规模增速更快,2016年累计发生网络支付业务1639.02亿笔,金额99.27万亿元,同比分别增长99.53%和100.65%;其中移动支付的交易笔数和金额均超半数,分别达到59.21%和51.39%。

在第三方支付规模占比中,支付宝、财付通双寡头市场格局初定。2017上半年,支付宝与财付通两大巨头交易规模市场份额占比达到94.1%,市场集中度高。

2.产品种类
第三方支付主要是第三方互联网支付、微信、支付宝和采用SDK接口的聚合支付。

3.支付方式
第三方支付有平台支付、信用支付、虚币支付等多种支付方式。
平台支付。使用微信、支付宝等第三方支付平台来完成支付。使用时,一般需要用户预先安装支付平台系统(手机上),注册并登录到第三方支付平台,并且已经在该平台上完成绑卡等操作。由于微信、支付宝已经被大量使用,用户也产生对这些平台的信任,平台支付往往是电商公司的主要支付方式。
信用支付。如京东的白条,蚂蚁花呗等,指使用信用账户进行透支,类似信用卡支付。
虚币支付。不少公司会有自己的虚拟币,比如京豆、Q币等。这些虚币也可以作为一种支付方式。
4.支付模式
第三方支付采取的支付模式是“三方模式”。在“三方模式”中,支付宝、微信支付等第三方支付公司通过虚拟账户,成为一种“钱包”。用户通过银行账户向虚拟账户充值,然后再通过虚拟账户交易,银行丢失了交易信息,沦为资金通道,而第三方支付机构则承担了支付和“本不应具备的”清算职能,监管机构也担忧三方模式中沉淀资金存在的风险。

二、重点案例解析
案例一:建设银行“龙支付”
2016年11月9日,中国建设银行在北京正式宣布推出“龙支付”,该产品具有建行钱包、全卡付、建行二维码、龙卡云闪付、随心取、好友付款、AA收款、龙商户等八个功能,成为国内同业首个融合NFC、二维码、人脸识别各种技术,覆盖线上线下全场景的全新支付产品组合。其中新推出的“建行钱包”和“建行二维码”为革新重点。
1.业务创新分析
“二维码”支付为主,多支付手段融合满足更多场景需求。“龙支付”在IC卡闪付、龙卡云闪付、声纹支付的基础上,增加了二维码收付款功能,支持客户持手机主扫、被扫等不同支付场景。适用于个人之间相互转账付款,小微商贩生成二维码收款,以及大中型商户、餐饮企业等用扫码枪扫龙支付收款。其手机客户端同时支持NFC,ATM刷脸取款,手机闪取,声纹取款功能,多样化支付手段组合可满足客户社交生活、公共交通、网络购物等衣食住行各方面日常支付场景。
开放全支付,钱包一户连多卡。不同于以往传统银行电子钱包只能关联本行银行卡,建行“龙支付”既可绑定本人建行卡,也可以关联非建行卡,即其他商业银行的Ⅰ类借贷记账户,绑卡后即可完成龙支付实名认证,最多可绑定10张银行卡。
转账提现无手续费,提供优惠服务通道。“龙支付”对个人客户之间的资金划转、转账、提现实行手续费免除策略,对商户实行优惠收单服务。该营销战略配合商户“二维码”收款的便利性,为大中小商户以及个人提供了快捷优惠的支付通道。
高支付安全性,保障用户隐私安全。“龙支付”支持零钱包小额支付,线上、线下免密免签,同时也支持绑定卡后的大额支付,使用Token设计的移动支付技术,与银联此次推行的二维码支付技术一致,并且大数据反欺诈控制交易风险,保障用户信息隐私和资金安全。
2.业务获利能力分析
有形获利——收单业务增加、积累沉淀资金。收单业务增加:首先,建行“龙支付”通过引入科技化全支付手段可满足不同场景下的支付需求,以提供安全性银行收单服务和综合金融优势的方式,提高自身的收单业务竞争力,争夺收单业务市场份额;其次,由于收单业务手续费改革,收单机构与商户议价空间变大,建行可通过最大让利于商户的各种优惠手段,开放潜在的客户群,从而增加收单业务;最后由于收单业务对收单机构本行卡所能提供的增值服务以及对本行卡直接消费分期收入具有带动作用,贡献度高,因此,收单业务的增加将会成为该产品有形获利的主要渠道。积累沉淀资金:一方面,建行“龙支付”具有支持绑定非本行银行卡、小微企业以及个人收付款转账无手续费等优惠政策,由于其便捷性和优惠性,客户群体会逐渐增大,银行资金沉淀变多;另一方面建行电子钱包为客户提供账户充值服务,在未来的网络交易中,通过“电子钱包”、“账户余额”等方式完成交易支付将会成为主流。这种形式本质上也是*储吸**行为,成为沉淀资金的一个重要来源。
无形获利——积累获取客户数据,开发满足客户需求的新金融产品。建设银行利用互联网发展收单业务,在经营收单业务的同时可获取经营资金流和数据流量,通过银行卡双边市场特性做大交易流量,从中收获规模经济效益和数据资源,进而发掘数据资源的“使用价值”,可利用数据分析成果帮助商户发现商机以开拓新的收单服务需求。同时,发掘数据的“价值”,创造新的收益增长点,形成大数据与收单业务相互促进、螺旋上升的良性发展循环。此为该产品的无形获利渠道,大数据整合挖掘信息潜在“价值”,开发满足商户与客户的双重市场需求的金融产品,进一步扩大移动支付市场。
3.业务竞争力分析
“龙支付”是建设银行自行搭建的移动支付品牌,其研发的功能与方向,与第三方支付产品,如支付宝等类似。但与第三方支付相比,以“龙支付”为代表的银行自出研发支付产品,具有手续费上的“先天”优势,以及在二维码支付技术手段上的安全性优势。
4.业务适用对象
主要立足于服务个人以及小微商户,同时囊括大中型商户。
案例二:平安银行“光子支付”
2015年6月9日,平安银行联合深圳光启宣布,正式推出光子支付。其实,早在2014年6月,平安银行就与与深圳光启达成战略合作,共同探索光子支付解决方案;2014年9月,平安银行实现全球首笔光子支付;2015年1月,平安银行光子支付在深圳和昆明开展试点。经过近半年的试水,光子支付以安全便捷赢得了客户的信赖,具备了大规模推行的条件,才最终正式推出此业务。
1.业务操作流程
在光子支付的使用方面,用户只需*载下**平安银行新版口袋银行的APP,并且绑定平安银行卡,点击口袋银行的支付功能,手机对着POS机上的光子支付感应器照一下,然后在POS机上输入交易金额和密码,验证、打单即可完成交易。而商户仅需要在平安银行POS机上升级加贴一枚硬币大小的光子支付感应器即可。并且,光子支付可以将近百个支付账户绑定于一个“光ID”(数百张银行卡),并能根据需要灵活选择支付账号。值得一提的是,光子支付并不需要连接网络,并且支持大部分主流手机,没有SIM卡、操作系统等限制。同时,光子支付支持大额支付,是真正意义上的移动支付工具。
2.业务创新分析
从应用场景来看,该业务并没有创新,反而是在捍卫原有支付场景——实体店消费支付场景,该业务的创新之处在于创新了原来的支付模式:利用光感应技术完成支付,它具有无网、无卡、无限额等特点。其实,在此之前也有NFC支付、二维码等近场支付方式推出,但本次光子支付区别于之前近场支付业务的最大特点是:不依赖网络。

3.业务适用对象
平安银行光子支付主要在深圳、昆明两地拓展。且该支付业务仅对本行银行卡持有者提供。
三、银行系移动支付 优劣势分析
根据以上分析,银行系支付和第三方支付各有优势,银行的支付交易多为大额交易,而第三方支付则以小额为主,其交易笔数远超银行。下面通过对手续费、安全保障、市场规模、用户体验、支付方式、支付场景等方面的对比分析,对银行系移动支付的优势劣势进行分析。
(一)银行系移动支付 的优势
1.无手续费
与第三方支付相比,“银行系”支付,如:建设银行“龙支付”转账提现无手续费,且个人间交易资金实时即可到账,第三方支付机构则对提现加收手续费,支付账户内的资金不再能免费回到个人银行账户。因此,银行系的二维码在手续费上有一定的“先天”优势。
2.安全性高
工行二维码支付过程可对原始卡号变异处理,隐藏真实卡号信息,并可进行单笔、日累计交易限额管理,且24小时实时监控二维码支付交易。其中,民生银行和建行的二维码采用Token技术,本身不包含账户敏感信息,提供银行级安全保障,服务更完备,配备完善的风险补偿机制保障使用无忧。
另外在支付模式上,银行系支付模式没有像其他“滞留式钱包”类应用那样截断了银行、卡组织对商户、持卡人的信息交流,资金依然“从银行进、从银行出”,银行的基础地位没有被弱化,保障了资金的安全性。
(二)银行系移动支付 的劣势
1.市场规模较小
在2017年二季度互联网支付交易规模市场份额中,支付宝占比42.8%,财付通占比20%,二者已经瓜分超六成的市场。在大中城市中的线下商超、餐饮等线下高频支付场景大部分已被支付宝、微信支付所覆盖,银行系支付有待进一步发展。
2. 用户体验 较差
银行系支付大多是面对本行客户的支付产品,而第三方支付面向所有社会大众,并且可以一户连多卡,借记卡、信用卡等都可以绑定,使用更加快捷方便;第三方支付使得其可以根据被服务企业的市场竞争与业务发展所创新的商业模式,同步定制个性化的支付结算服务,具有更好的用户体验。
3.支付方式单一
银行系支付产品的支付方式主要是网上银行支付,而第三方支付则具有多样化的支付方式。第三方支付具有信用支付、平台支付、二维码支付、虚币支付等多种支付方式,同时支持客户持手机主扫、被扫等多种场景支付。既可用于个人客户之间的相互转账付款,也可以用于小商铺、小摊贩生成二维码收款,还支持大中型商户、餐饮企业等用扫码支付收款。
4.支付场景 不够丰富
银行系移动支付主要用于转账或大型支付,其支付场景不够丰富,用户的使用度也不够高,而第三方支付可用于超市、餐馆、购物商场、便利店等各种场景,紧密契合日常支付场景,更贴近客户生活,广泛应用于客户衣食住行各个方面。
四、银行系移动支付业务发展策略
根据以上分析,银行系移动支付的优势在于其安全性高,且没有手续费,而第三方支付则具有用户群体大、用户体验高、支付方式多样、支付场景丰富的优势。在这种情况下,银行必须充分发挥其安全保障优势,并加强新产品的开发,提高用户体验,丰富支付场景;加强与第三方支付机构合作,互惠互利,实现共赢。
(一)大、中小银行差异化战略定位,力争自主支付品牌推广
建立自身品牌的支付产品,应为银行竞争支付市场的最直接渠道。虽然第三方支付机构在支付市场占有率较高,一、二线城市的支付市场也已经趋近饱和,但三、四线城市移动支付还并没有完全普及,银行可推出自主品牌,并力争推广,仍旧具有较大的发展空间。
但对于支付产品的研发方式,大、中小银行应当具有差异化战略。首先,大、中小银行应该制定差异化战略定位,对于具有自主研发能力的大银行,可推出,或实时更新现有的支付产品;其次,对于暂无技术、资金实力的中小银行,可积极寻求科技合作,布局自由的支付品牌。
对于自身品牌的支付产品的创新,银行应注重丰富的移动支付手段,保持银行系移动支付安全性优势,以及高开放性。一是,丰富移动支付手段。虽然现阶段,以“二维码支付”为主流的支付技术具有高度的客户粘性。但是未来,随着银行业内“二维码支付”的普遍开放,结合多技术融合“全支付”场景才是发展的未来。NFC、二维码、MST,指纹识别,人脸识别、虹膜识别等支付技术都有各自的优势场景,部分创业型公司,研发了不少专利支付技术,这些技术也有着现有主流技术无法匹及的功能和解决支付问题的能力,未来的移动支付发展方向为将各种支付技术融入到同一产品形态之中实现“全支付”场景。此外,物联网移动支付新市场将是具有潜力的蓝海市场,尤其是自助式移动支付,银行推出物联网环境下的移动支付解决方案,可引领未来收单业务市场新支付方式;二是应注重保持银行系移动支付的安全性优势,保障用户使用安全。银行在丰富交易手段,研发新支付产品的同时应落脚于保障交易安全为第一,必须在保证安全的前提下提高交易效率,并具备足够的风险补偿能力,建立有效的风险管理机制。三是支付产品的高开放性。
(二)依托大数据细分客户群,积极自主布局场景
首先,对于推出自主支付产品困难的银行,尤其是一些中小银行,可先积极与第三方展开支付展开合作。首先,与银联进行合作,基于银联对于支付市场的强势布局,银行应倾向于与银联合作,拓展支付业务布局;其次,与支付宝、财付通的合作,这是基于这两大巨头零售场景布局的完善度,银行可与之展开合作,拓宽场景;最后,对于部分市场份额较小,但具有发展前景,差异化定位的其他非银行系第三方支付机构,银行可根据场景布局,以及该第三方支付的用户规模、数据等情况,与之开展合作。
其次,在与第三方支付开展合作的同时,细分客户群,或依托大数据,积极自主布局场景。一是细分客户群定位市场,布局场景。可关注90后消费群体,2016年90后移动支付占比近92%,未来年轻化的消费者伴随着超前消费意识、科技体验意识,将成为支付市场的主要群体,银行可积极布局针对年轻消费者的场景,诸如视频、文化、游戏、境外消费等;二是依托大数据,积极布局场景。随着中国消费者使用手机来支付,包括电影票和杂货在内的各种商品,2016年第三季度中国移动支付同比激增106%,银行可依据大数据、定位场景布局方向,如电影娱乐、小额消费场景等;三是政策导向的行业也值得银行关注,如政策利好的医药电商行业等。
(三)加强与既有相似理念、目标的第三方支付机构合作
第三方支付机构在支付领域重要参与者的地位已经确立。第三方支付数量多,个体差异性大,内部经营管理水平参差不齐,战略发展方向大相径庭。银行需要认真辨别,寻找具有相似经营理念、共同发展目标、较强内控能力的第三方支付机构,与他们在客户资源共享、产品渠道创新等方面进行深度合作,充分发挥各自专长,探索建立真正的双赢合作模式。
(四)严格管理资金安全,积极主动防范风险
支付服务的根本在于其安全性,各种创新形式的支付服务均应该在保证安全性的前提下逐步提升支付效率,其安全性问题主要涉及到资金安全风险、信息安全风险等方面。因此,银行在创新产品的同时,要更加注意其性,逐步构建良好的内部控制机制,实行大风控,积极主动地防范风险,并及时建立和完善相应的风险应急预案,有效应对经营中出现的风险事件。推动规范、诚信经营,加强支付风险的监测,严格对商户的管理,主动整改严防资金“二清”等违规行为,严禁为违法商户和无证经营支付机构提供支付通道,切实保护金融消费者权益,通过安全高效的支付服务赢得广大消费者的信任。