(报告出品方/分析师:东莞证券 卢立亭 许正堃)
1. 黄金行业高成长之星
1.1 公司基本情况
赤峰黄金成立于 2005 年 10 月,主要从事黄金、有色金属采选业务。设立之初,公司创始人赵美光先生先后获得红花沟金矿和撰山子金矿的产权,并成立赤峰华泰矿业和赤峰吉隆矿业两家公司。

2012 年,公司借壳 ST 宝龙实施重大资产重组,并于上交所成功上市。
2012-2018 年,公司步入快速发展阶段,通过收购并购黄金资源及相关企业,公司成长及盈利能力快速提升。
2013 年,全资子公司吉隆矿业完成收购五龙黄金 100%的股权;2015 年,公司完成对雄风稀贵 100%股权以及广源科技 55%股权的收购,布局金属资源回收业务;2017 年,公司成立赤金(天津)地质勘查技术有限公司,控股 60%;2018 年,公司完成收购老挝 Sepon 铜金矿;2019 年,公司收购瀚丰矿业,布局铅锌业务;2020 年,子公司老挝万象矿业 Sepon 金矿项目氧化矿处理系统投产运行,金铜矿处理系统正式投产,万象矿业由主营阴极铜业务转向发展黄金业务。同年为贯彻“以金为主”的发展战略,公司将持有的雄风环保 100%股权转让。
2022 年 1 月 28 日,赤峰黄金收购加拿大金星资源 62%股权完成交割,金星资源核心资产为位于加纳的瓦萨金矿。
2022 年 12 月 30 日,赤峰黄金公告,公司拟以现金方式收购新恒河矿业合计 51%股权,交易对价为 6120 万元。新恒河矿业持有锦泰矿业 90%股权,锦泰矿业核心资产为位于云南省洱源县的溪灯坪金矿。

公司实际控制人为李金阳女士,截至 2022 年 12 月 22 日,李金阳女士持股比例为 11.44%,董事长王建华先生持股比例为 4.43%。

目前公司主业包括黄金、有色金属采选及资源回收利用业务,随着资源保障能力持续增厚,经济效益、环境效益等技术优势不断提升,叠加扩产降本、提高劳动效率等优势不断凸显下,公司正迈入高质量发展新阶段。
1.2 主营业务介绍
公司位于内蒙古赤峰市境内,主要从事黄金、有色金属采选及资源综合回收利用业务,主要产品为黄金、白银、铋、钯、铑等多种稀贵金属。
公司业务主要通过下属子公司开展。境内全资子公司吉隆矿业、华泰矿业、五龙矿业从事黄金采选业务;全资子公司瀚丰矿业从事锌、铅、铜、钼采选业务;境外方面,位于老挝的控股子公司万象矿业主要从事金、铜矿开采和冶炼业务;位于加纳的控股子公司金星瓦萨主要从事黄金采选业务。此外,公司控股子公司广源科技属资源综合回收利用行业,从事废弃电器电子产品处理业务。
根据公司 2022 年半年报,公司矿山子公司的主要产品为黄金、电解铜等贵金属、有色金属。
黄金的下游用户包括黄金生产企业(生产投资金条、标准金锭)、首饰生产企业、其他工业用金企业等,最终用途包括央行(官方储备)、投资、首饰、工业等方面。
铜广泛应用于基础设施、建筑行业和设备制造业等多个行业,如制造通讯线缆、电线电缆及电力设备、管道、机械设备、空调设备等。

2020 年,公司控股子公司万象矿业由主营阴极铜转向主要生产黄金,使得公司矿产金产销量快速提升。
2022 年,公司收购加拿大金星资源 62%的股权,并将其 2022 年度预算黄金产量由原 4.9 吨提升至 5.6 吨,金星瓦萨将为公司 2022 年矿产金产销量做出较大贡献。
2022 年前三季度,公司矿产金产销量分别达到 9.78 吨及 9.85 吨,均超过 2021 全年的产销量。

目前,公司资源并购加速进行时。
12 月 31 日,赤峰黄金公告,公司于 2022 年 12 月 30 日与刘信、李媛媛、王忠华、云南源浩矿业有限公司及昆明新恒河矿业有限公司签署《股权转让协议》,公司拟以现金方式收购交易对方持有的新恒河矿业合计 51%股权,交易对价为人民币 6,120 万元。
本次交易完成后,公司将成为新恒河矿业的控股股东。新恒河矿业持有洱源锦泰矿业开发有限责任公司 90%股权,锦泰矿业拥有洱源县溪灯坪金矿一宗采矿权和一宗探矿权。
锦泰矿业采矿权、探矿权内已探明资源矿石量(探明+控制+推断)1,028.5 万吨,平均品位 1.32g/t,金金属量 13,558Kg。
2023 年 1 月 7 日,赤峰黄金公告,公司全资子公司赤金香港参与内蒙古产权交易中心公开挂牌的“TIETTO MINERALS LIMITED 普通股股票 25,190,076.00 股公开征集受让方”项目,并于 2022 年 9 月 13 日取得《挂牌成交确认书》。
截至 1 月 7 日,赤金香港通过受让、二级市场买卖等方式合计持有铁拓矿业 140,855,864 股普通股,约占其已发行股份的 13.05%。铁拓矿业的主要资产是阿布贾(Abujar)金矿,该项目位于西非科特迪瓦,铁拓矿业持有阿布贾项目 88%股权,该项目采矿权范围现保有符合 JORC 标准的资源量 104.2 吨,平均品位 1.2 克/吨,预计在 2022 年底至 2023 年初投产。
1.3 财务分析
2022 年上半年,公司通过增产量、降成本,深挖内部探矿增储,同时加速并购资源储量,资源保障能力和可持续发展能力持续增强,国际化步伐进一步加快。
2022 年上半年,公司实现营业收入 30.46 亿元,归属于上市公司股东的净利润 4.11 亿元,分别较上年同期增长 82.12%和 2.50%;黄金单位销售成本较上年同期下降 5.50%,较 2021 年度下降 16.10%。
2022 上半年公司生产矿产金 6,436.73 公斤,较上年同期增长 64.95%,生产电解铜 0.37 万吨,较上年同期增长 161.13%。


2022 年前三季度,公司实现营业收入 44.76 亿元,同比增加 67.74%;实现归母净利润 3.96 亿元,同比减少 28.1%。
第三季度,公司实现营业收入 1.43 亿元,同比增加 43.58%;归母净利润为-0.15 亿元,同比减少 109.84%。
2022 年前三季度,公司毛利率为 32.41%,同比下降 0.02 个百分点;净利率为 10.70%, 同比下降 11.02 个百分点。
2022 年第三季度,公司毛利率为 12.08%,同比下降 10.18 个百分点;净利率为 0.49%,同比下降 15.11 个百分点。
2022 年前三季度,公司净资产收益率(摊薄)为 7.21%,同比下降 4.7 个百分点。
根据公司 2022 年三季报及公司投资者问答,2022 年第三季度净利润下滑主要是因为并购及合并加拿大金星资源导致财务费用、管理费用增加,部分抵减了黄金产销量增长所带来的毛利增加,同时境内主力矿山吉隆矿山因井下技改等原因导致的阶段性品位下降进而产销量下降,老挝子公司万象矿业对即将转入井下开采的露天采场折摊全部计提,汇率变动产生的汇兑损失使得财务费用增加等。
此外,作为本期盈利贡献主体的海外子公司所得税费用较高导致归母净利润较去年同期下降(企业所得税率:老挝 33.33%、加纳 35%,境内主力矿山 15%)。
此外,2022 年第三季度在美联储激进加息作用下,现货黄金价格持续回调,公司黄金价格以上海黄金交易所的市场价进行结算,利润空间受到一定压制。
收入结构方面,公司主要产品为黄金、电解铜及其他有色金属。近年来,公司专注发展黄金主业,立志要成为全球最欢迎的黄金企业。通过不断并购收购相关黄金企业及资源,公司黄金业务不断壮大,矿产金产销量也正快速提升。由于 2018 年收购的万象矿业及 2019 年收购的瀚丰矿业全年纳入 2019 年报表,万象矿业此前主要以生产阴极铜产品为主,使得 2019 年黄金业务营收及毛利占比下滑。

2020 年公司贯彻“以金为主”的发展战略,万象矿业转向主要生产黄金,同时雄风环保 100%的股权完成转让,使得黄金业务营收及毛利占比在此后快速提升,黄金业务营收占比由 2019 年的 13.73%提升至 2022 年上半年的 82.80%;毛利占比由 30.06%提升至 81.92%。2022 年上半年,公司黄金业务营收达到 25.22 亿元,同比增长 78.56%;电解铜业务营收为 2.52 亿元,同比增长 205.58%。
2. 美国经济衰退预期升温,金价有望开启新一轮上涨
2.1 黄金行业分析
2.2.1 黄金行业基本情况
黄金兼具商品及金融两大属性,是重要的全球性战略资产和各国金融储备体系的基石,在维护国家金融稳定、经济安全中具有不可替代的作用。

“十三五”以来,黄金行业已从传统挖矿卖金和粗加工的传统模式发展运用到工业科技前沿,取得了跨越式发展。我国黄金行业已形成了地质勘查、矿山开采、选冶、深加工、批发零售、投资、交易市场等完整产业体系,当前黄金行业已经进入创新驱动转型发展的重要战略机遇期。
随着环境保护、生态治理等领域相继出台新的法律法规,大气污染防治、碳达峰、碳中和等上升至国家战略层面,加快推动绿色发展,是黄金企业实现高质量发展的必由之路。此外,目前国家正大力发展黄金工业应用科技前沿技术,加快推进黄金新材料产业化步伐,拓宽黄金复合材料在新能源、新材料领域的应用。
黄金的供给主要来自于矿产金与再生金,矿产金占总供给约 3/4,再生金占约 1/4。 矿产金主要来源于矿金开采、冶炼,再生金主要是黄金首饰等制品的回收重炼。需求端,黄金下游需求可分为黄金饰品、工业应用、投资需求及央行储备等需求。
黄金兼具金融属性与商品属性。金融属性具体包括货币属性、投资属性与避险属性。从 19 世纪中期金本位制盛行,直到 1971 年布雷顿森林体系瓦解之前,黄金作为稳定的国际结算手段,货币属性占据主导地位。黄金的投资属性类似投资于股票、债券等有价证券,通过买卖差价获取收益。避险属性方面,由于黄金在通货膨胀、国际动荡等诸多风险时具有相当的稳定性,使得黄金的避险属性得以凸显。


黄金资源稀缺且珍贵,在地球上的分布较为分散。
据美国地质调查局的数据显示,2021 年全球黄金矿产资源储备合计约 5.4 万吨,澳大利亚、俄罗斯、南非等国资源储备靠前,分别拥有 11000 吨,6800 吨及 5000 吨,中国黄金资源储备约为 2000 吨。产量方面,2021 年,中国、澳大利亚、俄罗斯等国矿产金产量居前,分别达到 370 吨、330 吨及 300 吨。
2.2.2 黄金产销量及价格分析
据中国黄金协会数据显示,2021 年国内原料黄金产量为 328.98 吨,比 2020 年减产 36.36 吨,同比下降 9.95%,主要由于新冠疫情以及部分企业限电限产的影响所致。其中,黄金矿产金完成 258.09 吨,有色副产金完成 70.89 吨。
另外,2021 年进口原料产金 114.58 吨,同比上升 0.37%。2021 年,国内黄金消费总体保持恢复态势,实现同比较快增长,并明显高于疫情前水平。2021 年,全国黄金实际消费量 1120.90 吨,与 2020 年同期相比增长 36.53%。
2022 年上半年,国内原料黄金产量为 174.687 吨,比 2021 年上半年增加 21.934 吨,同比上升 14.36%。其中,矿产金 139.154 吨,有色副产金 35.533 吨。另外,2022 年上半年进口原料产金 55.658 吨,同比上升 6.65%。若加上这部分进口原料产金,全国共生产黄金 230.345 吨,同比上升 12.40%。上半年全国黄金消费量为 476.82 吨,与 2021 年同期相比下降 12.84%。

2022 年,俄乌冲突爆发,大宗商品价格出现暴涨,伴随着疫情持续影响,全球地缘政治格局不断重塑。由于疫情后宽松的财政及货币政策、能源短缺叠加劳动力市场紧张等多方影响,全球通胀压力快速攀升。
2022 上半年在避险保值情绪作用下,黄金价格快速攀升,在 2022 年 3 月份,黄金甚至突破 2050 美元/盎司,达到自 2020 年新冠疫情后的最高记录。
为应对通胀,以美国为首的主要经济体央行纷纷进入激进加息的阶段。投资环境与金融条件收紧,抑制居民消费与企业投资,经济放缓甚至衰退的预期持续增加。2022 年 3 月后,黄金价格冲高回落,在 9 月份,跌至 2022 年最低的 1618.40 美元/盎司。
目前,通胀增速逐步见顶回落,在历经近 9 个月的密集加息后,美联储 12 月放缓加息。伴随着经济衰退预期不断增强,货币政策紧缩节奏有望放缓,金价的利空情绪有望边际减弱。 截至 1 月 13 日,COMEX 黄金价格收于 1921.70 美元/盎司,较年初上涨 95.5 美元。

2.2.3 黄金行业未来发展
从行业发展现状看,受到环保政策趋严、矿山资源枯竭等因素的影响,国内重点产金地区的矿产金产量接连下降。虽然国内黄金产量持续下滑,但近年来黄金行业积极响应新时代高质量发展要求,在国家产业政策的指导下继续加大结构调整力度,黄金行业正在由原来的挖矿卖金、粗加工向绿色、高质量、国际化的发展路线迈进。
资源加速整合。
我国黄金行业加快转变发展方式,不断加强资源整合,提高产业集中度。众多企业如紫金矿业、山东黄金、赤峰黄金等均加大资源勘探和重点矿区的开发建设力度,不断加大头部企业的行业集中度,使得自身业务规模及盈利能力得到显著提升,初步形成了大型企业集团主导行业发展的战略格局,由规模速度型向高质量效益型持续转变。
走绿色可持续发展之路。
为响应国家“碳中和、碳达峰”政策的号召,走绿色可持续发展之路,黄金行业加强节能减排,持续有序推进绿色矿山建设,淘汰落后产能以及提高黄金矿山企业能源利用效率,逐步走上健康发展之路。黄金行业不仅将迎来产业变革,更将拥有新的发展机遇。
加速黄金行业科技创新。
实现“双碳”目标,依靠的是科技创新,从源头改变生产方式。未来黄金行业将努力推进科技创新,降低成本,提高资源回收率。通过践行“碳中和、碳达峰”的目标。一方面,各大黄金企业加快采矿工艺改革、采掘设备升级、扩产降本取得了显著的成果;另一方面,黄金矿山不断推进绿色矿山、人工智能等技术的应用,加快提升绿色技术水平。
提升中国黄金企业国际影响力。
当下,诸多黄金企业积极践行国家“一带一路”倡议,加快“走出去”的步伐,国际竞争力和影响力不断提高,黄金行业在困境中实现了和谐有序发展。除通过并购收购海外黄金矿产资源,黄金企业通过多种模式的合资合作,储备海外优质矿产资源,巩固生产及储备基地,不断开拓国际资本市场和提高中国黄金企业影响力。
2.2 影响黄金价格的因素
2.2.1 实际利率、名义利率与通货膨胀
(公式:(1+实际利率)=(1+名义利率)/(1+通货膨胀率))
美国实际利率是资产端的重要指示指标,对黄金价格的影响最为直接。黄金的价格走势与实际利率呈现较高的负相关关系。若实际利率提升,持有美元更有价值,美元指数走强,由于会受到美国经济数据、其他货币等因素的影响,使得美元的反应滞后于美债收益率。
美元价值提升,投资黄金的预期回报低于其他金融产品,此时黄金价格走低;反之,实际利率走低,美元指数随之走弱,黄金的投资价值将会凸显。
通货膨胀及名义利率直接影响实际利率。
通货膨胀加剧,实际利率走低,美元走弱,黄金价格将会上升;通货膨胀减缓,实际利率上升,美元走强,黄金价格将受到*压打**。美国名义利率的变化主要与就业数据、通胀情况等相关。通胀方面,以 CPI 指标较为常用。倘若通胀有加剧的预期,会促使美联储开始加息。
就业方面,作为经济的前置指标,就业数据下滑,央行或启动降息,以维持经济的扩张。
美国非农数据能较好的反映出制造行业和服务行业的发展及其增长,如果新增非农人数减少,代表企业生产减弱,经济步入萧条,对黄金走势构成利好因素。


2.2.2 美联储货币政策
美联储货币政策同样对黄金价格影响巨大,布雷顿森林会议确定了以美元为中心的国际货币体系,并将美元与黄金挂钩。此后,布雷顿森林体系虽已解体,但黄金在国际货币体系和金融市场中仍有着不可或缺的重要作用。
美元作为国际货币体系的最重要部分,与黄金共同被人们视作价格稳定的工具,若美元走强,投资者会倾向投资美元,这样势必削弱黄金保值增值的作用。
直观来看,全球市场上黄金大多以美元定价,若美元走强,黄金价格势必回落。美联储的货币政策,通过直接影响市场中的货币供给,改变市场利率,继而影响黄金的价格变化,所以需要随时留意美联储政策动向。
2.2.3 宏观市场因素
由于自身稀缺叠加历史因素,黄金作为一种保值属性较好的大宗商品,在宏观经济走弱之时,其避险属性随之增强,与风险形成对冲关系。当宏观经济波动加剧的时候,黄金往往更受投资者欢迎。
宏观面来看,国际股票市场的波动、政治局势动荡、金融危机的出现等等因素都会影响黄金价格走势,经济不确定性指数(EPU)和黄金价格具有较强的相关关系。面对诸多的市场风险与不确定性,黄金是各国保值和避险的重要资产。由于受到黄金市场供需关系、地缘政治局势、利率、汇率、消费者习惯改变等影响,短期内的全球经济不确定性能较大程度左右短期黄金价格走势。
2.3 美国经济衰退预期成主导因素,金价有望开启新一轮上涨
2.3.1 加息力度有望逐步减弱
在各类经济数据不断变化下,2022 年 7 月的利率决议后,鲍威尔就明确表示,在复杂的经济背景下,美联储将对加息指引采取更加沉默的态度。
11 月美联储继续加息 75基点后,市场对于美联储的加息预期有所缓和,在美国 10 月 CPI 公布且同比增速低于预期的情况下,市场对于放缓加息的预期愈发强烈,贵金属价格也迎来一波较大的反弹。
当地时间 12 月 13 日,美国劳工部数据显示,美国 11 月 CPI 同比上涨 7.1%,为 2021 年底以来最小增幅,低于预期值的 7.3%及前值的 7.7%;11 月季调后 CPI 环比上涨 0.1%, 低于预期值的 0.3%和前值的 0.4%。
11 月的 CPI 数据印证了美国通胀已有所缓和,通胀拐点基本确立。随后,当地时间 12 月 14 日,美联储 12 月正式加息 50bps,这是美联储 2022 年 3 月启动本轮加息周期以来首次放缓加息速度。面对通胀有所缓和、经济数据表现不佳等因素,美联储此次放缓加息符合市场预期。
加息态势逐步缓和,贵金属价格有望持续攀升。
虽然通胀拐点已现,然而鲍威尔在 11 月的议息会议结束后表示,美联储持续的加息是适当的,2023 年 2 月加息规模将取决于未来的数据和就业市场。同时他指出,虽然美国经济已显著放缓,但加息行为不会使经济陷入衰退,并且在通胀目标确认将下降至 2%之前,美联储应该不会考虑降息。
根据美联储 12 月公布的点阵图显示,2023 年利率的预测中值是 5.1%,2024 年为 4.1%,均高于之前的预测。12 月美联储虽然按照预期放缓加息 50 个基点,使得联邦基金利率区间进一步提升至 4.25%-4.50%,2022 全年累计加息 425 个基点,然而会议纪要持续偏鹰派,会议纪要显示没有官员认为 2023 年美联储会降息。
按照利率中值计算,2023 年美联储仍有加息 75 个基点的空间。2023 年 1 月 6 日,美国劳工部公布了 2022 年 12 月份的非农就业数据:数据显示,12 月美国新增非农就业 22.3 万人,预期增加 20.2 万人,前值 25.6 万人;季调失业率为 3.5%,预期 3.7%,前值 3.6%。非农数据虽然高于预期值,然而较前值相比,仍透露着劳动力市场依旧偏紧。
同时数据显示,薪资方面,12 月平均每小时工资环比上升 0.3%,同比上升 4.6%,均不及预期的 0.4%和 5%,薪资放缓意味着通胀压力有所减小,持续大幅加息的可能性降低,进一步为美联储 2 月加息 25 个基点提供保障,黄金价格随即直线上涨。
12 月 CPI 环比回落,2 月加息 25bps 基本确定。1 月 12 日,美国劳工部公布 2022 年 12 月消费者物价指数(CPI),同比上涨 6.5%,预估为 6.5%,前值为 7.1%;环比下降 0.1%,CPI 出现自 2020 年 4 月以来的最大月度跌幅,进一步为美联储 2 月放缓加息提供支持。
美国长短期利率持续倒挂,经济衰退担忧继续升温,黄金价格持续提升,重回 1900 美元之上。截至 1 月 13 日,COMEX 黄金价格收于 1921.70 美元/盎司。
我们认为,在通胀有所缓和之下,放缓加息力度符合市场逻辑,2023 年 2 月加息 25 个基点进一步得到确定。美联储放缓加息以起到平滑加息节奏的作用,持续的鹰派表态是为了将整体金融环境缩紧,继而能让加息的效用得到更多时间展开。
2.3.2 美国经济衰退担忧升温
2022 年,美联储总共加息 7 次,合计加息 425 个基点,创下 40 年来最密集加息记录。美联储期望通过密集的加息以达到抗击通胀的结果,最有可能出现的情况就是在 2023 年美国经济或陷入衰退。
美国 11 月及 12 月的通胀数据虽有所缓和,但整体来看程度偏弱,同时 2022 年 3 月开始的加息在 11 月才略见成效,显示加息的效果不及预期。目前来看,美国经济陷入衰退的迹象已逐步显现。

制造业及服务业 PMI 连续低于荣枯线。
根据 Markit 数据,美国 12 月制造业 PMI 终 值为 46.2,低于前值 11 月的 47.7,且同样低于 50,显示制造业已连续两个月出现萎缩 迹象。12 月服务业 PMI 终值为 44.7,同样连续下降两个月,大幅低于荣枯线。
长短利率倒挂。
通过比对 2 年期美债利率与 10 年期美债利率可以看出,长短期债券收益率倒挂严重,自 2022 年下半年以来,2 年期美债利率持续超过 10 年期美债利率,并且是近 40 年来最严重的倒挂。长短利率倒挂可能是经济衰退的预警信号,同时显示投资者对市场未来走势悲观。
新增非农就业人数持续走低。
1 月 6 日,美国劳工统计局数据显示,2022 年 12 月美国新增非农就业 22.3 万人,预期增加 20.2 万人,前值 25.6 万人;季调失业率为 3.5%, 预期 3.7%,前值 3.6%。具体来看,制造业新增非农虽有所提升,但服务业新增人数下滑明显,使得虽然新增非农高于预期,但总人数依旧走低,为 2020 年 12 月以来的最 低值。
薪资增速放缓。
薪资方面,12 月平均每小时工资环比上升 0.3%,同比上升 4.6%,均不及预期的 0.4%和 5%,暗示就业市场正在转冷,薪资增速放缓进一步为放缓加息提供支撑。
企业裁员暗示着经济活动正在放缓。
继 2022 年 11 月推特大幅裁员以来,多家公司相继进入裁员潮。11 月 9 日,脸书的母公司 Meta 宣布,为应对收益下滑及行业困境,将裁员 13%,即超过 1.1 万名员工;11 月 22 日,惠普宣布,公司预计将在未来三年全球裁员大约 4000 至 6000 人。
1 月 4 日,Salesforce 宣布裁员 10%,约 8000 人;1 月 5 日,亚马逊首席执行官安迪·贾西证实,公司对集团和技术团队的裁员人数将达到 18000 名以上,为亚马逊 28 年历史上最大规模的一次人员削减;1 月 9 日,英特尔宣布计划在全球范围内裁员 1.2 万人,相当于公司总人数的 11%。此外,苹果及谷歌母公司 Alphabet 相继宣布放缓或停止招聘。
美联储高强加息使得经济衰退预期升温。
根据人民日报海外网新闻,美联储前主席格林斯潘日前表示,美联储用持续激进的货币政策来应对通胀问题,“最有可能出现的结果”就是美国将在 2023 年陷入经济衰退。
同时,美国圣路易斯联邦储备银行近日也发布报告称,2022 年 10 月美国已有超过一半的州表现出了经济活动放缓的迹象,预示美国经济衰退风险上升。
美国旧金山联邦储备银行日前发布的报告也显示,一些经济数据预示着美国经济衰退“或将在约八个月内开始”。
整体来看,疫情以及地缘局势持续发酵所带来的贵金属避险保值情绪已有所减弱,贵金属主要逻辑重新回归通胀与加息预期的双重影响之下。
随着此前加息放缓的预期不断升温,黄金价格逐步回升。目前,美国及全球主要经济体的经济衰退预期成为主导贵金属价格的因素,黄金板块预计迎来新一轮牛市。
3. 聚焦黄金主业,迈入跨越式发展阶段
3.1 国内矿山开发潜力巨大,海外资源增厚公司成长能力
赤峰黄金按照“金属矿业带动,环保产业联动,综合实力提升”的经营策略,拓展黄金主版产业,加快大型黄金矿山并购步伐,努力提升发展质量、效益、成本管控力和核心竞争力,加快数字化矿山建设,在调整产业结构组合的同时,推进公司跨越式发展。

公司矿产资源优势显著,境内所属矿山矿石品位优异,属于国内当前少有的高品位富矿床,相比同类黄金矿山企业,黄金生产的单位成本较低,毛利率较高。
海外矿山包括位于老挝的 Sepon 金铜矿以及加纳的瓦萨金矿,资源储备丰富,探矿前景广阔,大大增强公司资源保障能力。

3.1.1 境内矿产资源品位优异
赤峰黄金境内黄金矿业子公司包括吉隆矿业、华泰矿业、五龙矿业,总共拥有 8 宗 采矿权和 14 宗探矿权,截至 2021 年末保有黄金资源量约 52.57 吨。
公司拥有独立的黄金矿山,所属境内子公司均为探矿、采矿、选矿一体化的矿山企业,开采方式均为地下开采。
此外,公司拥有的黄金矿山处于国家重点成矿地带,有进一步获取资源的潜力。
吉隆矿业
赤峰吉隆矿业有限责任公司成立于 2005 年 10 月,前身为国有赤峰撰山子金矿。吉隆矿业主营业务为黄金采选,主要矿产资源为撰山子金矿,主要产品为黄金金锭。
拥有 1 宗采矿权和 6 宗探矿权,矿区面积约 33.95 平方公里,位于内蒙古赤峰市敖汉旗四道 湾子境内,处于华北地台北缘东部张家口-赤峰金矿成矿带的东部,探矿潜力巨大,靠近与华北地台接合部的内蒙地槽一侧,是中国最重要的巨型黄金成矿带之一。
撰山子矿区矿石品位高,属于国内当前少有的高品位富矿床。
吉隆矿业利用其优质的矿山禀赋条件,不断提高技术创新能力,有序开展科研与探矿,目前已被列入国家绿色矿山名录。
根据 2019 年河北德源环保科技有限公司出具的吉隆撰山子金矿环评报告书显示,撰山子金矿矿石品位预计在 13.61g/t,伴生白银资源矿石品位在 16.60g/t。
据赤峰黄金 2021 年报披露,目前吉隆矿业黄金矿石资源量在 42.38 万吨,年产量为 12 万吨/年,综合黄金品位为 14.57g/t,
华泰矿业
赤峰华泰矿业有限责任公司成立于 2005 年 1 月,前身为国有赤峰红花沟金矿,主营业务为黄金采选,华泰矿业为吉隆矿业全资子公司,目前拥有 6 宗采矿权,6 宗探矿权。
矿区面积约 14.31 平方公里,位于赤峰市区西南 35 公里处的松山区王府镇,呼海铁路和国道 111 线从公司通过,交通便利。
根据赤峰黄金 2021 年报,华泰矿业保有资源量 304.89 万吨,矿石品位 7.31g/吨,年产量达到 18.89 万吨,剩余可开采年限 16 年。现拥有 3 个采区,选矿厂日矿石处理能力为 250 吨。
五龙矿业
辽宁五龙黄金矿业有限责任公司成立于 2008 年 4 月,前身为“冶金工业部五龙金矿”。
2013 年 11 月,赤峰黄金全资子公司吉隆矿业以现金方式收购五龙矿业 100%股权。五龙矿业主营业务为金矿地下开采,拥有 1 宗采矿权和 2 宗探矿权,矿区面积约 10.97 平方公里。
根据赤峰黄金 2021 年报,五龙矿业保有资源量为 127.74 万吨,矿石品位 8g/t,年产量达到 10 万吨,剩余可开采年限 13 年。
现有 3 个采区,选矿厂日矿石 处理能力 2000/3000 吨。矿区位于丹东市西北 15km,与丹(东)长(甸)公路相通,运输距离 29km,交通十分便利。
五龙矿业是国内历史较长的成熟矿山,矿区位于辽东-吉南金多金属成矿带西南部,是被列入国家重点项目“辽东复查成矿系统三维结构与成矿预测”课题中的重点研究矿山。
五龙矿业作为丹东市政府强力打造的重点生态环保开发项目,是公司未来发展的核心工程之一,公司将以“生态优先、绿色发展”的理念,加大环保投入,同时全面加快生产采区和选矿厂的数字化换型升级,逐渐淘汰落后产能与设备,把五龙矿业打造成一个规范化、标准化、国际化的矿业公司。
瀚丰矿业
吉林瀚丰矿业科技有限公司前身为天宝山矿务局,2004 年 9 月成立,2019 年 11 月,赤峰黄金非公开发行股份收购瀚丰矿业 100%股权。矿区位于吉林省延边朝鲜族自治州,包括立山矿及东风矿。根据《全国矿产资源规划(2016-2020 年)》,其所在的“吉林天宝山-开山屯”区域为“重要矿产资源重点勘查区—铅锌矿”,该区域成矿地质条件优越,是重要的多金属矿化集中区。
瀚丰矿业为锌铅铜钼多金属矿业企业,主要从事锌、铅、铜、钼采选业务,拥有 2 项采矿权、1 项探矿权,证载开采规模为 69.9 万吨/年。
2020 年 12 月,经吉林省自然资源厅评审备案,瀚丰矿业立山铅锌矿深部新增主矿产锌金属量 54.26 万吨,铜金属(伴生+共生)3.09 万吨,铅金属量 2.86 万吨,银金属量 131 吨。
瀚丰矿业主要产品包括锌精粉、铅精粉(含银)、铜精粉(含银)和钼精粉,对外销售的定价一般以精矿中所含的金属的市场价格为基准确定。
2021 年扩建后,立山矿证载生产规模由 16.5 万吨/年提升至 60 万吨/年,为使采矿规模相配套,公司于 2022 年 12 月 28 日申请将立山厂选矿能力由 49.5 万吨/年提升至 66 万吨/年;东风矿证载生产规模为 9.9 万吨/年,2022 年上半年开始东风矿钼矿采矿及选厂恢复工作,重启钼矿生产。

3.1.2 海外矿产增厚公司资源储备
公司生产的黄金中海外矿占比较高,超过半数。2021 年度境外矿产金产量占公司总产量 70%以上。公司海外黄金矿业子公司包括老挝万象矿业的 Sepon 金铜矿以及加拿大金星资源的 Wassa 金矿。
万象矿业
万象矿业有限公司位于老挝人民民族共和国,成立于 1993 年 9 月,主要从事金、铜矿开采和冶炼业务。2018 年,赤峰黄金以 2.75 亿美元的交易对价收购了万象矿业 90% 股权。
万象矿业运营的 Sepon 铜金矿位于老挝境内沙湾拿吉省 Vilabouly 区,Sepon 铜金矿是目前老挝最大的有色金属矿山,处于老挝“川圹—长山”多金属成矿带,是老挝境内较为重要的内生金属矿带。截至 2021 年末保有黄金资源量约 158 吨,探矿前景广阔。
万象矿业拥有 1 项采矿权和 1 项探矿权,拥有该区域 1,247 平方公里的矿产资源勘探及开采的独占权利,其中采矿权面积 99.31 平方公里。所运营的 Sepon 金铜矿,开采方式为露天开采,目前已动地下开采项目建设。
万象矿业拥有金和铜两条独立生产线,年处理矿石能力 300 万吨以上,主要产品为黄金和电解铜,黄金产品为含金 30%-80%、含银 20%-70%的合质金。
赤峰黄金制定了 Sepon 铜金矿“一体两翼”的发展战略。“一体”是指基于万象矿业塞班矿山成熟的采矿和选冶系统,通过降本增效和科学管控,力争实现铜矿和金矿的并行生产并稳定增长;“两翼”是指在加大探矿增储力度的同时,加大低品位复杂矿石选冶工艺的实验研究,力争实现跨越式发展。
探矿增储不断突破,开发*土稀**新业务。
此外,万象矿业探矿增储不断突破,2022 年上半年,万象矿业在南部矿区东西两块花岗岩分布区共计约 50 平方公里范围内持续开展*土稀**资源普查工作,并在两个高级勘查靶区 9.2 平方公里范围开展加密钻探详查,累计完成钻孔 600 余个,进尺 4,000 多米。
初步勘探表明该区域矿体赋存于花岗岩风化壳中,矿床成因类型属风化壳离子吸附型*土稀**矿床,已取得大部分化验结果,离子相*土稀**氧化物配分显示其配分类型属较为稀缺的中重型*土稀**,目前正在加紧编制相应的资源储量报告。
下一步将继续展开 50 平方公里花岗岩范围内的*土稀**探矿工作,对详查阶段的区块继续进行加密钻探,并进行浸出试验和渗透性试验工作。同时,万象矿业 Sepon 矿区东部易选石英脉型金矿,矿区深部和外围金矿、铜矿勘探也在持续进行,发行均有新的丰富资源。
金星资源
加拿大金星资源有限公司是赤峰黄金在 2022 年 1 月,通过全资子公司赤金香港以现金方式收购 62%股权,取得经营权。金星资源核心资产为位于加纳的 Wassa 金矿,其位于西非加纳最大黄金成矿带阿散蒂(Ashanti)金矿带上一座大型、年轻的黄金在产矿。
瓦萨金矿拥有 3 宗采矿权和 4 宗探矿权,矿区位于加纳最大且全球知名的黄金成矿带阿散蒂(Ashanti)金矿带,面积约 300 平方公里,保有金资源量约 364.8 吨,平均品位 3.53 克/吨,其中探明及控制的约 110 吨。
控股子公司金星瓦萨主要从事黄金采选 业务,运营的加纳 Wassa 金矿开采方式为地下开采与露天开采相结合,选厂年处理矿石能力 270 万吨以上,主要产品为含量 80%以上的合质金。
并购金星资源为迈向国际打下坚实基础。
完成金星资源并购后,赤峰黄金保有黄金资源量达到 575 吨。并购金星资源不但是公司积极践行国家关于中非经济合作战略的具体行动,同时使公司国际化战略又向前迈进了一大步。公司将金星瓦萨 2022 年度预算黄金产量由原 4.9 吨提升至 5.6 吨。
以金星瓦萨资源条件为基础,公司制定了“日选矿 石 1 万吨,年产黄金 1 万公斤”的“双万计划”,力争三至五年内将金星瓦萨打造成年产不低于 10 吨的大型黄金矿山。
持续夯实资源保障。Wassa 金矿黄金产量和资源规模大,选冶综合回收率高,运营成本低,目前正处于良好的生命周期,现金流良好。
金星瓦萨
2022 年计划钻探不低于 7 万米,井下 4 台巷道钻对 3 个靶区主要进行资源量升级工作,地表钻探在瓦萨的 5 个靶区和 HBB 区域的 1 个靶区进行重点勘探,同时也将继续加大其他区域的勘探工作。HBB 区域具有较大的保有资源量,且矿区及周边还具备很大的找矿潜力,有望为后续增产扩能开拓新的区域。
2022 年 4 月,加纳国家林业委员会已批准金星瓦萨在加纳苏布里林区东北部边缘、金星瓦萨采矿租约范围内的林区进行勘探活动的准入许可。
2022 上半年在矿区西南林区的化探异常验证,发现赋存深度较浅的露采新矿体,在 B 矿体南延区新发现的高品位资源,估算未来远景资源储量将可能支持矿山运营 50 年以上。
3.2 技术升级、扩产降本,公司步入跨越式发展阶段
3.2.1 技术优势增添公司发展动能
通过加速资源并购与勘探力度,公司资源优势持续凸显。此外,通过技术创新、升级改造,公司海内外各重点项目持续得到突破,产能及建设进度均有所提升。
吉隆矿业和华泰矿业新采用的“尾矿脱氰压滤工艺”改变了原尾矿压滤排放工艺,尾渣总氰含量及其它有害元素含量均符合《黄金行业氰渣利用与处置污染控制技术规范》要求,为国内同行业选矿氰渣尾矿技术处理摸索出了新途径。
经中国黄金协会组织专家鉴定,吉隆矿业与长春黄金研究院共同完成的《氰化尾渣脱氰处理关键技术研究与应用》项目成果具有创新性,环境效益、经济效益和社会效益显著,达到了国际先进水平。
据公司 2022 年半年报披露,吉隆矿业年新增 18 万吨金矿石采选能力扩建项目于 2022 年启动实施,未来选厂日处理能力将由目前的 450 吨提升至 1000 吨,2022 上半年已完成选厂设计、主要设备招标及土地预审等工作,下半年开始选厂主厂房建设、设备安装及尾矿库建设,力争用 18 个月建成一座智能化、数字化、节能环保的新型选矿厂,大幅提高吉隆矿业的生产能力。
五龙矿业
3000 吨/日选矿厂已于 2021 年底正式竣工投产,选矿能力从 1200 吨/日跃升至 3000 吨/日,与之配套的井下技改工程均按计划顺利推进,以在 2024 年形成 3000 吨/日的采选能力。瀚丰矿业千米竖井工程即将进入竖井装配施工,完成后将进入下一步开拓工程施工以开采深部新发现资源,进一步提升产量,同时瀚丰矿业上半年开始东风矿钼矿采矿及选厂恢复工作,重启钼矿生产,目前已进行了试生产。
海外方面,老挝塞班金铜矿、加纳瓦萨金矿已持续稳定运营 15 年以上,拥有国际先进的矿业生产技术。
万象矿业正全面推进扩能改造,针对金矿选冶回收率进行持续攻关,在配矿、高压氧化、浮选、浸出等环节不断完善工艺流程,通过炭解析、再生流程调试优化、工业水质提升等具体措施,金选矿综合回收率大幅提高,由 2021 年的 50%左右提升至 2022 年的 70%左右;随着闪速浮选、热浸项目及浮选尾矿炭浸项目逐步完成、优化,选矿回收率有望进一步提高。
2022 上半年,万象矿业 Discovery 采区深部斜坡道工程开工,预计 2023 年投产后新增产能 120 万吨/年,开采深度为地表以下 450 米,地下矿品位更高、开采更加经济、对环境和社会的影响更小。金选矿回收率的大幅提高和地下采矿工程的启动为万象矿业黄金产量提升、单位成本下降提供了强有力的支撑。
金星瓦萨设立多项针对性措施。为保障本年度及未来几年增产目标完成,金星瓦萨在矿山地质勘探、采矿、选矿、矿山设备升级等方面制定并逐步实施了多项针对性措施,具体如下表。

2022 上半年,金星瓦萨成立专门的项目组,全力推进该两处采矿租约区的露天矿重启和新矿区开发工作。加纳矿业委员会和环境保护局已批准金星瓦萨重新开启本索采矿租约的 I 区露天采矿工作,HB 矿权租约区预计将于今年重启生产。
2022 上半年,金星瓦萨坑内钻探、深孔施工、资本性平巷掘进等工作指标全面超计划完成,扩展了井下采矿区域,增加投入了设备和人员,为实现全年产金目标提供了可靠保证。
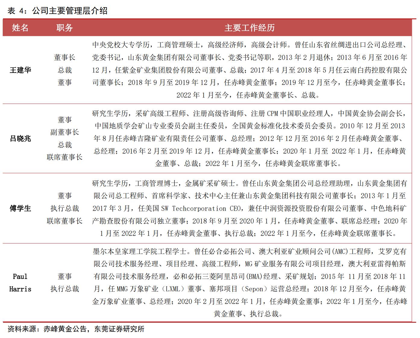
3.2.2 管理层经验丰富,奠定公司可持续发展基础
公司的经营管理团队由在矿业领域和资本市场有丰富经验的专家组成,涵盖企业管理、采矿、选矿、地质、测量、财务、法律等各个专业。

在王建华董事长的带领下,管理层转变观念,打开边界,提升整体认知水平,赤峰黄金始终贯彻着“以金为主”的理念,夯实黄金主业,布局全球矿产资源。王建华先生曾是山东黄金、紫金矿业、云南白药等优质大型企业的掌门人,在矿业界拥有丰富的管理经验并享有很高的威望。
2018 年王建华先生入职赤峰黄金,并于 2019 年底接任公司董事长。任职以来,王建华董事长进行了一系列的改革,聚焦黄金主业,加速收购并购海内外各优质矿产资源,同时深化治理公司管理制度体系,使得公司管理团队的认知格局日渐提升,自我成长意识逐渐提高,共生共长理念逐渐形成。
公司专注黄金矿山的开采与冶炼,聚焦海内外优质黄金矿山资源,做专注、专业的黄金矿业公司,积极探索应用新技术、新工艺,高效开发矿产资源。
经过近几年的探索和实践,公司逐步建立了符合公司实际的管理模式和激励考核机制,在成本控制、降本增效、提高劳动效率等方面卓有成效。
通过实施海外并购,公司不仅获得了优质资产和资源储备,而且获得了国际先进的技术和矿山管理方法、管理模式以及国际化人才队伍,为公司可持续发展奠定了基础。
公司持续推进共生共长文化,建立员工与公司休戚与共、利害相关的企业组织,倡导所有者、经营者、劳动者“三位一体”,推动三种角色突破界限、全面开放,立志成为全球欢迎的主要黄金生产商。
2022 年上半年,公司推出第二期股份回购方案,拟使用自有 3.00 亿元-6.00 亿元,回购不超过 41,597,700 股股份用于员工持股计划或股权激励。
持续实施员工持股、股权激励将成为公司的常态化举措,形成员工与公司发展深度绑定、共生共长的长效机制,并进一步提升治理水平,保障公司高质量可持续发展。
未来公司将坚守“以金为主”的发展战略,坚定不移地发展黄金矿业主业,抓住国家经济结构转型的战略机遇,成为全球欢迎的主要黄金生产商。
3.2.3 与厦门钨业强强联合,共同打造*土稀**新业务
Sepon 矿花岗岩区域富含离子型*土稀**,未来找矿潜力巨大。
8 月 17 日,赤峰黄金公告子公司万象矿业Sepon矿山南部矿区的*土稀**矿普查进展情况,万象矿业拥有包括Sepon 矿区在内的合计 1,247km²范围内的矿产资源勘探及开采的独占权利。2021 年初,万象矿业在南部矿区开展金铜矿勘查时,发现本区花岗岩风化壳富含离子吸附型*土稀**,且找矿前景可观。2021 年 12 月至 2022 年 7 月,万象矿业开展了*土稀**矿普查工作,现已取得阶段性进展并编制完成《老挝沙湾拿吉省 Sepon 矿山南部矿区*土稀**矿普查报告》。
根据万象矿业 Sepon 矿区填图资料分析,*土稀**矿体赋存于花岗岩风化壳中,Sepon 矿区南部花岗岩分布面积约 50km²。目前阶段性普查工作在矿区南部西区 10km²范围内 进行,经普查工作查明矿体 2 个,矿床成因类型属风化壳离子吸附型*土稀**矿床。
2 个矿体经估算共获得全相*土稀**氧化物(TREO)内蕴经济资源量(332+333)共 32,047.52 吨,估算面积 9.1km²,矿体平均铅直厚度 4.83m,平均品位 0.045%。其中全相*土稀**氧化物 (TREO)332类8,075.02吨,占总资源量的25.2%;全相*土稀**氧化物(TREO)333类23,972.5 吨,占总资源量的 74.8%。
离子相*土稀**氧化物配分显示其配分类型属中重型*土稀**。
对矿石加工提取技术性能进行类比评价,该矿区水文地质条件简单,工程地质条件简单,地质环境质量良好。同时,矿区开发的内外部条件良好,采用原地浸取工艺提取*土稀**,生产工艺流程简单,成本低、产量高、矿产资源利用率高。
目前,在矿区南部西区钻探工程控制范围约 10km²,实际花岗岩出露面积超 50km²,因此在矿区内具有较大探矿增储的潜力;另外,矿区外围空白区域约有 330km²花岗岩出露。因此,在该区域内风化壳型*土稀**找矿前景广阔。
目前钻探控制范围仅占其五分之一,仍具有较好的找矿增储的潜力。下一步将对现有矿体进一步加密钻探,并进一步加强外围找矿,对探矿权外围南侧分布的约 330km² 的同期花岗岩进行踏勘和找矿工作,旨在对区域找矿潜力进行摸底排查,寻找更多的高品位*土稀**勘查靶区。同时开展浸出试验,选出矿山生产首采区并开展可行性论证。
8 月 13 日,赤峰黄金与厦门钨业签署《资源开发战略合作框架协议》。
厦门钨业是国务院批准设立的国家*土稀**集团之一,建成了完整的*土稀**产业链,在*土稀**资源的绿色高效开发和深加工领域居于行业领先地位;赤峰黄金在老挝具有国际化矿山运营的成功经验,并获得当地政府的肯定与支持,与老挝矿业发展国有公司和 Douangchaleun Development Company(DDC)成功签署了合作协议,在老挝境内进行金、铜及*土稀**等资源的合作勘探工作。
老挝的地质、气候等自然条件为离子吸附型*土稀**矿的形成和开发创造了有利条件,近年来老挝在*土稀**勘查工作方面取得了较大进展,具有良好的*土稀**资源开发潜力。双方能有效优势互补、强强联合,具有较好的合作前景。赤峰黄金与厦门钨业强强联合,将有利于老挝*土稀**资源的科学开发,有利于老挝*土稀**资源的绿色高效利用,有利于实现政府、企业和社区的多方共赢。因此,双方拟设立合资公司,其中厦门钨业占 49%,赤峰黄金占 51%。合资公司赤金厦钨将专注于开发老挝*土稀**资源。
赤峰黄金对 Sepon 矿区内南部西区花岗岩地区 35.8 平方公里范围内的*土稀**资源可 进行自主开发或与其他方合作方开发。
此次《战略合作协议》的签署有利于双方在*土稀**资源开发方面开展广泛深入的交流合作,有助于实现双方优势互补、互惠共赢、共同发展的目标;有利于推进*土稀**资源的共同开发利用,符合公司的战略发展需要。
2022 年 9 月 21 日,赤峰黄金公告,与厦门钨业签署《出资协议》,双方拟共同出资设立赤金厦钨海外资源开发有限公司,注册资本 6,000 万元人民币,其中赤峰黄金出资比例为 51%,厦门钨业出资比例为 49%。根据老挝现行相关政策,老挝政府和相关部门鼓励并支持优质大型企业规范化、规模化开发资源,万象矿业作为老挝最大的有色金属矿山企业,在老挝矿业开发领域具有领先地位,开展*土稀**资源开发具有独特的区位优势和资源优势。
目前万象矿业正在对矿区内*土稀**资源开展进一步勘探和进行开发准备工作,与厦门钨业的战略合作正在按计划积极推进。
2022 年 10 月 18 日,天眼查数据显示,上海赤金厦钨金属资源有限公司成立,注册资本 6000 万元,经营范围包含*土稀**功能材料销售;金属矿石销售;金属材料销售;新型金属功能材料销售;有色金属合金销售等。
老挝*土稀**探矿潜力巨大,有望成为另一业绩增长亮点
*土稀**作为一种战略性矿产资源,因具有其他材料难以比拟的光电磁性能,被广泛应用于新能源、消费电子等新兴领域。*土稀**行业在国家持续规范整治下,发展环境持续优化,行业集中度不断提升。供给端国家严格把控开采、冶炼指标,需求端随着*土稀**及磁材全产业链向着高端制造、绿色环保、新能源新材料等领域迈进,利润空间逐步打开,板块长期上涨逻辑不改。
在“双碳”政策下,新能源汽车、工业电机、风力发电等产业高速发展,对*土稀**产品的需求快速增长,*土稀**行业正迎来更加广阔的发展空间。以氧化镝、氧化铽为主的中重*土稀**,相比轻*土稀**更为稀缺,主要用于激光、核反应堆等领域,目前下游刚性需求持续增多。随着供求关系的改变,将使得*土稀**资源的战略性价值快速凸显。
当下国家“双碳”系列政策的陆续出台以及持续落实,能源结构调整和能源装备产业转型升级加速推进,*土稀**行业已迎来新的发展机遇。当下*土稀**产品价格目前正逐步回升,原料端厂商报价居高,后市消费预期转好,预计*土稀**及磁材板块未来上涨通道有望开启。

赤峰黄金子公司万象矿业的 Sepon 矿*土稀**探矿潜力巨大,且*土稀**品种为更加稀缺的中重离子型*土稀**,与厦门钨业合作开发老挝*土稀**资源,双方能够优势互补,赤峰黄金将进一步完善*土稀**业务的产业链,填补*土稀**资源开发、*土稀**深加工等技术的空缺,有望在未来打造成为公司另一业绩增长亮点。
4.报告总结
公司主营业务为黄金及有色金属采选,围绕着产量持续增长、成本不断下降制定战略目标,贯彻“专注黄金主业”的发展理念。
一方面,公司持续加大对黄金资源的收购整合力度,境内黄金矿业子公司吉隆矿业、华泰矿业、五龙矿业共拥有 8 宗采矿权和 14 宗探矿权,截至 2021 年末保有黄金资源量约 52.57 吨;位于老挝的控股子公司万象矿业探矿增储不断突破,同时积极开发*土稀**新业务;2022 年金星瓦萨完成收购,使公司国际化战略向前迈进。通过收购并购黄金资源及相关企业,公司资源保障能力快速提升,为未来业绩发展奠定坚实基础。
另一方面,公司全面推进扩能改造,增产降本,促进国内外矿山产量提升。
2022 年前三季度,公司矿产金销量同比增长 78.32%,单位销售成本下降 3.63%,成长能力持续凸显。围绕着“金属矿业带动,环保产业联动,综合实力提升”的经营策略,公司夯实黄金主业,加快大型黄金矿山并购步伐,努力提升发展质量和核心竞争力,使得公司迎来跨越式发展阶段。
此外,美国通胀数据回落,进一步为放缓加息提供支撑,目前美国经济衰退预期成为主导金价的因素,黄金价格正快速上涨。预计公司 2023-2024 年每股收益分别为 1.08 元和 1.30 元,对应 PE 分别为 18.07 倍和 14.92 倍。
5. 风险提示
(1)宏观经济波动风险;
由于受到全球黄金供给及需求、远期交易及其它宏观政治经济因素(如地缘政治、局部战争、通货膨胀、利率、汇率、全球经济状况预测等),贵金属行业市场供求及价格会产生较大波动,可能对公司的经营构成不利影响。
(2)汇率波动风险;
公司黄金产量超过半数来自海外,汇率变动在公司编制人民币计价的合并报表时,对子公司销售收入、成本及公司与子公司之间的美元借款等的折算会产生一定影响。
(3)境外投资国别风险;
公司境外投资规模不断增加,境外项目国别政治、经济、文化发展水平差异较大,存在一定的国别政治、政策风险。
(4)安全生产风险:
公司采矿涉及多项风险,包括自然灾害、设备故障及其他突发性事件等,这些风险可能导致公司的矿山受到不可预见的财产损失和人员伤亡。
(5)环保风险;
公司在矿产资源开采、选冶过程中伴有可能影响环境的废弃物,如废石、废渣的排放。矿产资源的开采,不仅会产生粉尘及固体废物污染,还可能导致地貌变化、植被破坏、水土流失等现象的发生,进而影响到生态环境的平衡。
——————————————————
报告属于原作者,仅供学习!如有侵权,请私信删除,谢谢!
报告来自【远瞻智库】报告中心-远瞻智库|为三亿人打造的有用知识平台