江苏女会计直言:自从做了电商会计工资没低过1w,分享下做账经验 !这不马上就算是6.18啦!6.18购物节,其实该忙活的就是电商行业的财务会计人员了。说到电商行业会计,身边的姐妹劝我转行做电商财务!说是待遇薪资好,不过很多想跳槽的财务会计人员担心的是电商行业会计核算太复杂了,涉及的退货换货、积分消费、赠品消费、买赠消费等等财税处理真是理解不了,想想都头大!今天小编完成了本月的报税工作,没啥工作了,所以借此机会在这里给各位财务人员分享一下电商会计日常做账实务内容,有兴趣的可以一起看看。
电商会计日常做账实务内容
[鼓掌]电商会计分析报表
[鼓掌]电商行业会计分录
[鼓掌]电商行业财务做账流程
[鼓掌]电商行业60笔真账业务处理
[鼓掌]电商行业会计处理流程
文末抱走

一、首先电商会计必备会计做账流程

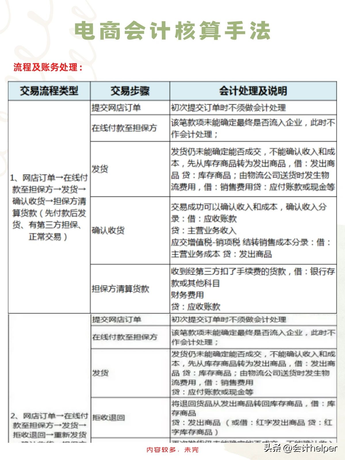
其次是电商会计上岗必备的电商会计核算方法

第三是电商行业会计分录模板(可直接套用)


第四:新手电商会计上岗必练:60笔电商行业会计分录实操例题(带案例)







电商行业财务主管必备:电商公司财务管理制度范文

最后就是电商会计报表分析表格模板(自带公式)




看到这里,上述介绍的就是电商行业会计日常实务工作主要内容了,希望对接下来处理618电商业务的会计实务工作有帮助。
