本章主要介绍企业常见岗位的量化绩效指标。读者朋友们在阅读和应用本章的内容时须注意,由于行业不同、规模不同、时期不同,企业对不同部门、不同岗位设置的量化绩效指标应当有所不同。
比如运营类岗位或客服类岗位,在传统零售业、互联网行业和生产制造业三类行业中的岗位名称可以相同,但是岗位的工作内容和职责却可以完全不同,三个行业中对应的量化绩效指标更是截然不同。
由于行业类型繁杂,书籍内容有限,无法在书中做到全行业、全岗位指标的全收录。为便于不同行业读者查找,本章内容按照岗位类别划分,列出同一岗位职能类别下,常见行业中,常用到的量化绩效指标。
本章所提供的量化绩效指标仅作为对读者启发思路的参考,建议读者不要照搬硬套。

1、总经理岗位量化绩效指标库
总经理是企业日常经营管理中的最高管理职位,主要职责包括:负责制定和实施企业总体战略与年度经营计划;建立和健全企业的管理体系与组织结构;主持企业的日常经营管理工作,实现企业经营管理目标和发展目标等。
对总经理岗位的量化绩效指标设置应当主要包含企业经营管理的最终结果,可以参考表1所示。

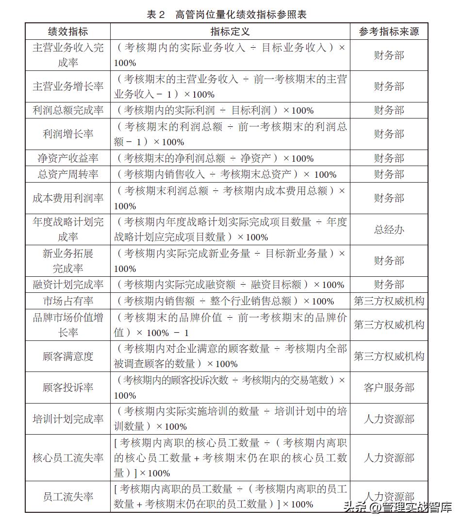
2、高管岗位量化绩效指标库
高管岗位包括常务副总经理、分管业务的副总经理、总经理助理等。高管类岗位的主要职责包括:协助总经理制定并实施企业战略、经营计划等政策方略,实现企业的经营管理目标及发展目标等。
对高管岗位的量化绩效指标可以参考表2所示。

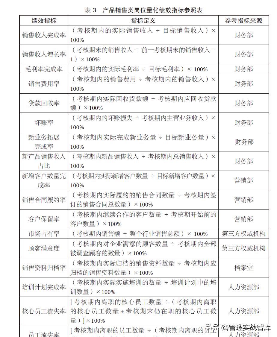
3、产品销售类岗位量化绩效指标库
产品销售类岗位主要包括销售总监、销售经理、销售专员、销售代表、业务员等。
销售类岗位的主要职责包括:负责制定并推进实施全面的销售战略、销售方案,有效地管理客户;建立、维护、扩大销售终端,完成分销目标、分销计划等。
对产品销售类岗位的量化绩效指标可以参考表3所示。

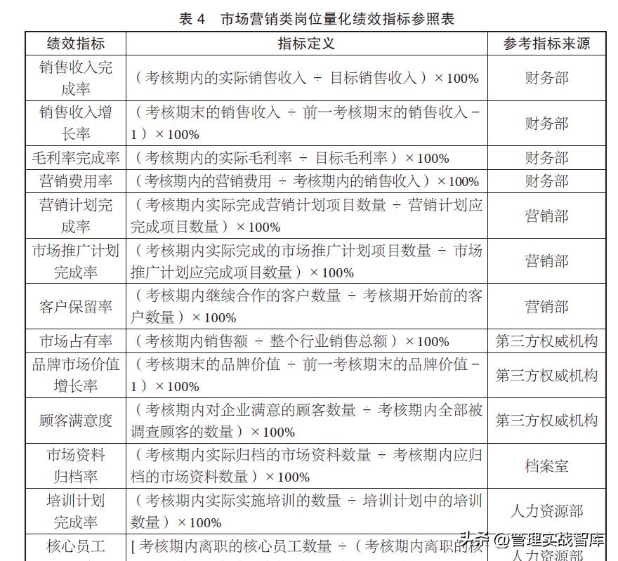
4、市场营销类岗位量化绩效指标库
市场营销类岗位按职级划分,可以分成营销总监、市场总监、营销经理、市场经理、营销专员、市场专员等;按照岗位类别划分,可以分成营销策划、市场拓展、品牌推广、产品促销、市场调研等。
市场营销类岗位的主要职责包括:负责规划、制定并推进市场营销战略与策略,实现企业各项年度经营指标;组织制定市场规划、市场策略与产品拓展;制定、实施各项市场调研计划以及市场调研项目,为相关部门人员提供所需的市场信息支持;拟订并实施促销方案,监督实施各项促销活动,进行促销效果评估等。
对市场营销类岗位的量化绩效指标可以参考表4所示。

5、运营管理类岗位量化绩效指标库
运营管理类岗位按岗位等级划分,可以分成运营总监、运营经理、运营主管、运营专员等;按照岗位类别划分,可以分成产品运营、内容运营、用户运营、活动运营等。
运营管理类岗位的主要职责包括:负责策划推进企业的业务运营战略、流程与计划;组织协调企业各部门执行、实现企业的运营目标;日常经营行为及业务、财务等运营流程相互衔接、执行、协调和监督等。
对运营管理类岗位的量化绩效指标可以参考表 5 所示。

本文*载下**方法 | 管理实战智库
《常见岗位量化绩效指标库(40个岗位实操)》我们已经为你整理成了完整的电子版格式,如何拿到分享的源文件收藏学习:请您关注、转发,然后私信本头条号“管理”2个字。