个人所得税家庭认定
近日,朋友圈转发关于“个人所得税家庭认定”已疯狂,小编自从获知此信息第一时间前往各区房地产交易中心核实,现核实结果如下:

例:夫妻1、2及名下未成年子女3,有住宅A,住宅B,仅有夫妻1、2的名字,若住宅A为在浦东、徐汇、嘉定、静安、黄浦的产权,则,夫妻1、2,不唯一,未成年子女3,唯一,若住宅A位于其余行政区,则三人均为非唯一。
政策导向比较明确,在不减少税收的情况下,鼓励父母给未成年孩子单独买房,就目前来说,上海未成年单独在产证上的情况很少,比例不会超过5%,能享受到个税减免少之又少。还有虹口、宝山、静安还未实行,很快也会同步上。
故对于《存量房涉税情况表》的填写,一定要注意,因为个人所得税原则上以业主承诺为主,虽然,税务部门有稽查的义务,但还是有可能有遗漏,产生不必要的损失。
对于按购房的角度、限购的角度、即购房资格与契税、房产税的征收方面,夫妻及未成年子女还是算一个家庭,并无变化。
公积金改善型面积调整
3月30日,上海市公积金管理中心发布通知:
自2023年3月31日起,本市购买第二套改善型住房申请公积金*款贷**的家庭,现持有住房人均住房建筑面积调整为不高于37.46平方米。
原来二套改善型住房申请公积金*款贷**的家庭,现持有住房人均住房建筑面积为不高于37.4㎡,新规比旧规上升了0.06㎡。

公积金*款贷**申请条件:
1、具有上海市城镇常住户口;
2、申请*款贷**前6个月连续正常缴存住房公积金;
3、借款人家庭没有尚未还清的住房公积金债务。
公积金限贷条件
1、没有参加住房公积金制度;
2、申请*款贷**前连续缴存住房公积金的时间少于六个月;
3、配偶一方申请了住房公积金*款贷**,在其未还清*款贷**本息之前,配偶双方均不能再获得住房公积金*款贷**;
4、*款贷**申请人在提出住房公积金*款贷**申请时还有尚未还清的数额较大、可能影响住房公积金*款贷**偿还能力的其他债务;
首套房和二套房的认定方式:
首套房:
①在上海无房无贷(无贷指上海无公积金*款贷**记录)。
②夫妻双方在婚前与各自父母共有房产均不超过一套,且家庭名下无房。
二套房:
①在上海无房,有过1次上海公积金*款贷**记录。
②在上海有1套房,人均面积≤37.46m²,无上海公积金*款贷**在使用。
个人所得税政策公告
自2022年10月1日至2023年12月31日,对出售自有住房并在现住房出售后1年内在市场重新购买住房的纳税人,对其出售现住房已缴纳的个人所得税予以退税优惠。

关于支持居民换购住房有关个人所得税政策的公告
财政部 税务总局公告2022年第30号
为支持居民改善住房条件,现就有关个人所得税政策公告如下:
一、自2022年10月1日至2023年12月31日,对出售自有住房并在现住房出售后1年内在市场重新购买住房的纳税人,对其出售现住房已缴纳的个人所得税予以退税优惠。其中,新购住房金额大于或等于现住房转让金额的,全部退还已缴纳的个人所得税;新购住房金额小于现住房转让金额的,按新购住房金额占现住房转让金额的比例退还出售现住房已缴纳的个人所得税。
二、本公告所称现住房转让金额为该房屋转让的市场成交价格。新购住房为新房的,购房金额为纳税人在住房城乡建设部门网签备案的购房合同中注明的成交价格;新购住房为二手房的,购房金额为房屋的成交价格。
三、享受本公告规定优惠政策的纳税人须同时满足以下条件:
1.纳税人出售和重新购买的住房应在同一城市范围内。同一城市范围是指同一直辖市、副省级城市、地级市(地区、州、盟)所辖全部行政区划范围。
2.出售自有住房的纳税人与新购住房之间须直接相关,应为新购住房产权人或产权人之一。
四、符合退税优惠政策条件的纳税人应向主管税务机关提供合法、有效的售房、购房合同和主管税务机关要求提供的其他有关材料,经主管税务机关审核后办理退税。
五、各级住房城乡建设部门应与税务部门建立信息共享机制,将本地区房屋交易合同网签备案等信息(含撤销备案信息)实时共享至当地税务部门;暂未实现信息实时共享的地区,要建立健全工作机制,确保税务部门及时获取审核退税所需的房屋交易合同备案信息。
六、本公告执行期限为2022年10月1日至2023年12月31日。
特此公告。
财政部税务总局
2022年9月30日
个人所得税退税这个政策上海一直有,这不过是升级版。
1、在上海,满三年的动迁房以及售后公房,缴纳的个人所得税抵在一年内新购房屋都可以抵契税。一手售后公房、动迁房市场成交占比约20%。这类换购人群享受不到政策再次优惠。
2、在上海,出售满五年唯一住宅,无需缴纳个人所得税,此类房屋占据市场成交主导,占比总成交高达60%,既然没有缴纳个税,买新房也不存在退税之说。
3、剩下20%卖房房东不是土著就是土豪,拥有多套房屋。其中有一部分卖掉就不会买进。另有一部分卖房打新,愁的是房子降价多少才能出手,大几十万都降了,去打新倒挂几百万新房。哪里还会在乎这点个人所得税?
退税流程
2022年10月1日至2023年12月31日,卖房后又购房的,可以申请退还已缴纳的个人所得税;
(1)要“先卖后买”,“卖”要在2022年10月1日后“完税”,“买”要在2023年12月31日前“完税”
即卖的房子要在2022年10月1日后去缴税,买的房子要在2023年12月31日前,完成缴税,领证时间可以晚于2023年12月31日这个时间节点,如果买的房子是新房的,只要在2023年12月31日完成“网签”并填开发票,申请退税的时间可以晚于2023年12月31日。
(2)新购房屋的产权人一定是出售房屋的产权人之一,才能退税。
即“本人卖”,“本人买”;“本人卖”,“配偶买”是不能退的,出售人一定要上新购房屋的产证。
(3)退税金额:只有“新购房屋”总价≥“出售房屋”总价,才能全额退税,否则按照比例来退
即,退税金额=新购产权本人所占比例(含配偶)×新购房屋总价/出售房屋总价(比值>1,按1计算)×出售产权本人所占比例(含配偶)×所缴个税
具体情况见下表

(4)出售产权地理位置在哪个行政区,去哪个行政区办理退税。
即“哪缴税”“去哪退”。
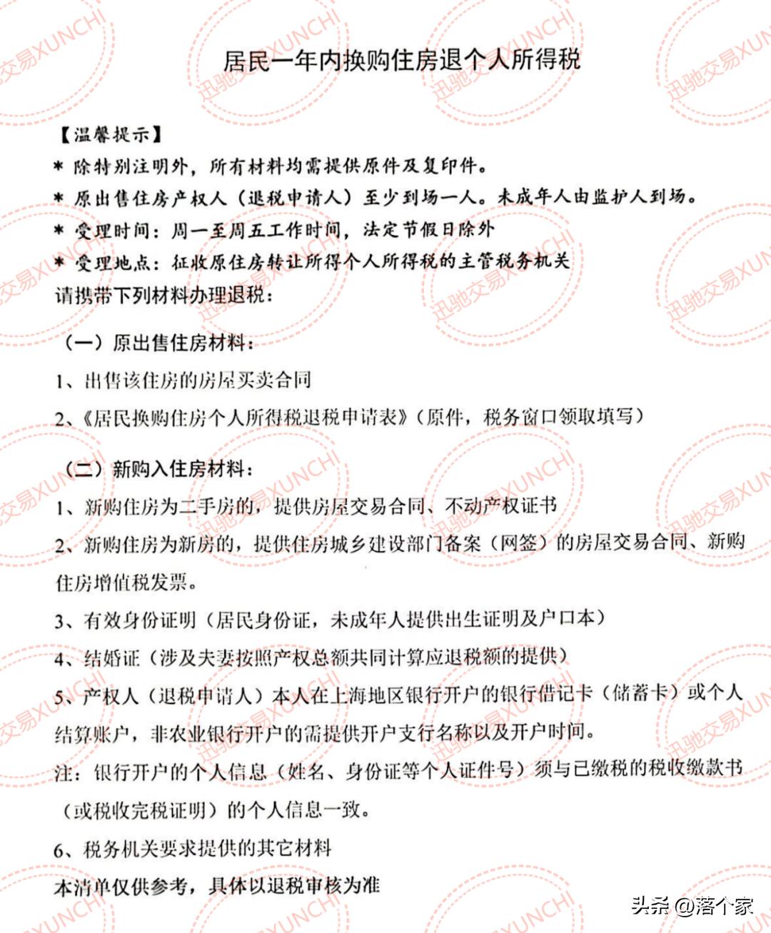
(5)退税材料清单:
①本人身份证②卖出房屋的合同(网签合同)③购入为“二手房”的提供产证,购房合同;购入为新房的,购房合同(网签合同)及发票④上海市发卡的一类银行卡⑤《居民换购住房个人所得税退税申请表》

税务总局政策原文
