点击上方“关注”,每天为你分享建筑工程企业管理、项目管理必备基础知识。
一、钢筋原材质量验收
1.热轧钢筋
热轧钢筋(图5-6)是经热轧成型并自然冷却的成品钢筋,分为热轧光圆钢筋和热轧带肋钢筋两种。

图5-6 热轧钢筋
(1)热轧钢筋的牌号及分类
热轧光圆钢筋按屈服强度特征值为300级,热轧带肋钢筋按屈服强度特征值分为335级、400级、500级。钢筋牌号的构成及其含义见表5-8。
表5-8 热轧钢筋牌号的构成

(2)光圆钢筋 光圆钢筋(图5-7)是经热轧成型并自然冷却的成品钢筋,由低碳钢和普通合金钢在高温状态下压制而成,主要用于钢筋混凝土和预应力混凝土结构的配筋,是土木建筑工程中使用量最大的钢材品种之一。

图5-7 光圆钢筋
①光圆钢筋的公称横截面面积与理论质量见表5-9。
表5-9 光圆钢筋公称横截面面积与理论质量

注:钢筋直径的测量应精确到0.1mm。
②光圆钢筋检验规则、检验项目的内容和方法见表5-10和表5-11。
表5-10 光圆钢筋检验规则的内容

表5-11 光圆钢筋检验项目及方法

注:对化学分析和拉伸试验结果有争议时,仲裁试验分别按GB/T 223、GB/T 228进行。
③重量测量。钢筋实际质量与理论质量的偏差按下式计算:

(3)热轧带肋钢筋
①带肋钢筋的表面形状(图5-8)及允许偏差如表5-12所示。

图5-8 带肋钢筋
表5-12 带肋钢筋尺寸及允许偏差

②带肋钢筋检验规则、检验项目的内容和方法见表5-13。
表5-13 检验项目及方法

(4)热轧钢筋质量验收要点 热轧钢筋验收要点的内容如表5-14所示。
表5-14 热轧钢筋验收要点

2.冷轧扭钢筋
冷轧扭钢筋(图5-9)是低碳钢热轧圆盘条经专用钢筋冷轧扭机调直、冷轧并冷扭(或冷滚)一次成型具有规定截面形式和相应节距的连续螺旋状钢筋。

图5-9 冷轧扭钢筋
(1)分类及标志组成
①分类。依据现行行业标准《冷轧扭钢筋》(JG190—2006)的规定,冷轧扭钢筋按其强度级别不同分为550级、650级两级;冷轧扭钢筋按其截面形状不同分为近似矩形截面为Ⅰ型、近似正方形截面为Ⅱ型、近似圆形截面为Ⅲ型三种类型。
②冷轧扭钢筋标志的组成如图5-10所示。

图5-10 冷轧扭钢筋标志的组成
(2)截面控制尺寸 冷轧扭钢筋的截面控制尺寸的内容如表5-15所示。
表5-15 冷轧扭钢筋的截面控制尺寸内容

(3)公称横截面面积和理论质量 冷轧扭钢筋的公称横截面面积和理论质量的内容见表5-16。
表5-16 公称横截面面积和理论质量的内容

注:冷轧扭钢筋实际质量与理论质量的负偏差不应大于5%。
(4)检验项目及方法 冷轧扭钢筋的检验项目及方法如表5-17所示。
表5-17 冷轧扭钢筋的检验项目及方法

3.余热处理钢筋
余热处理钢筋(图5-11)是经热轧后立即穿水,进行表面控制冷却,然后利用芯部余热自身完成回火处理所得的成品钢筋。

图5-11 余热处理钢筋
(1)余热处理钢筋的公称横截面积与公称质量的内容见表5-18。
表5-18 公称横截面积与公称质量的内容

注:表中公称质量按密度为7.85g/cm3计算。
(2)余热钢筋的长度及允许偏差。钢筋按直条交货时,其通常长度为3.5~12m。其中长度为3.5~6m之间的钢筋不应超过每批质量的3%。
(3)质量及允许偏差的内容见表5-18。
(4)余热处理钢筋的检验项目及方法见表5-19。
表5-19 余热处理钢筋的检验项目及方法

检验规则:钢筋应按批进行检查和验收,每批质量不大于60t;每批应由同一牌号、同一炉罐号、同一规格、同一交货状态的钢筋组成;不大于30t的冶炼炉冶炼制成的钢坯和连铸坯轧制的钢筋,允许由同一牌号、同一冶炼方法、同一浇筑方法的不同炉罐号组成混合批,但每批不多于6个炉罐号;各炉罐号含碳量之差不得大于0.02%,含锰量之差不得大于0.15%。
(5)测量钢筋质量偏差时,试样应从不同根钢筋上截取,数量不少于10支,每支试样长度不小于60m。长度应逐支测量,应精确到10m。测量试样总质量不大于100kg时,精确到0.5kg;试样总质量大于100kg时,精确到1kg。
钢筋实际质量与理论质量的偏差按下式计算。

4.无黏结预应力钢绞线
无黏结预应力钢绞线(图5-12)外包高密度聚乙烯挤塑成型的塑料管,该塑料管与钢筋之间采用防锈、防腐润滑油脂涂层。无黏结预应力筋是采用无黏结预应力钢绞线的预应力筋。

图5-12 无黏结预应力钢绞线
(1)无黏结预应力钢绞线标记的组成见图5-13。

图5-13 钢绞线标记
(2)无黏结预应力钢绞线的主要规格如表5-20所列。
表5-20 无黏结预应力钢绞线的规格

(3)无黏结预应力钢绞线的检验项目和组批规则
①原材料检验项目的内容如表5-21所列。
表5-21 原材料检验项目的内容

②出厂检验项目的内容如表5-22所列。
表5-22 出厂检验项目的具体内容

③无黏结预应力钢绞线的组批规则如下。
a.无黏结预应力筋中钢绞线应按批验收,每批由同一钢号、同一规格、同一生产工艺生产的钢绞线组成。每批重量不大于60t。每批随机抽取3根钢绞线进行检验。
b.防腐润滑脂滴点和腐蚀试验,按批进行验收,每批由同一牌号、同一生产工艺生产的油脂组成,每批重量不大于50t。随机抽取样品2.0kg进行表5-21中规定项目检验。
c.防腐润滑脂重量按无黏结预应力钢绞线供货批验收,每不大于30t抽取3件试样进行检验。
d.护套拉伸及弯曲试验按无黏结预应力钢绞线供货批验收,每不大于60t抽取3件试样进行检验。护套原料按批进行验收,每批由同一牌号、同一生产工艺生产的高密度聚乙烯树脂组成。每批重量不大于50t随机抽取样品2.0kg进行检验。
e.护套厚度按无黏结预应力钢绞线供货批验收,每不大于30t抽取3件试样进行检验。
5.高强碳素钢丝
(1)高强碳素钢丝(图5-14)的分类见表5-23。
表5-23 高强碳素钢丝的分类


图5-14 高强碳素钢丝
(2)尺寸、外形、重量及允许偏差
①光圆钢丝的尺寸及允许偏差见表5-24的规定。
表5-24 光圆钢丝尺寸及允许偏差的规定

②螺旋肋钢丝的尺寸及允许偏差见表5-25的规定。
表5-25 螺旋肋钢丝尺寸及允许偏差的规定

③三面刻痕钢丝的尺寸及允许偏差见表5-26的规定。
表5-26 三面刻痕钢丝尺寸及允许偏差的规定

注:公称直径指横截面积等同于光圆钢丝横截面积时所对应的直径。
(3)高碳素钢丝的检验项目及方法见表5-27。
表5-27 高碳素钢丝的检验项目及检验方法

注:钢丝应成批检査和验收,每批钢丝由同一牌号、同一规格、同一加工状态的钢丝组成,每批重量不大于60t。
6.冷拔低碳钢丝
冷拔低碳钢丝(图5-15)是低碳钢热轧圆盘条经一次或多次冷拔制成的以盘卷供货的钢丝。冷拔低碳钢丝有较高的抗拉强度,用于混凝土制品(如预应力管、自应力管、排水管、电杆、管桩及市政水泥制品)的受力筋(甲级冷拔低碳钢丝适用于作预应力筋)或构造筋(乙级冷拔低碳钢丝适用于作焊接网、焊接骨架、箍筋和构造钢筋)。

图5-15 冷拔低碳钢丝
(1)直径允许偏差及横截面面积规定 冷拔低碳钢丝直径允许偏差及横截面面积的规定见表5-28。
表5-28 冷拔低碳钢丝的规定

(2)质量要求及测量方法 冷拔低碳钢丝的质量要求及测量方法如表5-29所列。
表5-29 冷拔低碳钢丝的质量要求及测量方法

(3)冷拔低碳钢丝的检查项目及方法 冷拔低碳钢丝的检查项目及方法如表5-30所列。
表5-30 冷拔低碳钢丝的检查项目及方法

注:冷拔低碳钢丝应成批进行检查和验收,每批冷拔低碳钢丝应由同一钢厂、同一钢号、同一总压缩率、同一直径组成,甲级冷拔低碳钢丝每批质量不大于30t,乙级冷拔低碳钢丝每批质量不大于50t。
钢筋原材验收时常出现进场钢筋原材(盘条)接头过多、表面起皮的现象,如图5-16所示。

图5-16 钢筋原材质量不合格
解决方法:钢筋进场应现场检验以下项目。混凝土结构工程所用的钢筋都应有出厂质量证明书或试验报告单,每捆(盘)钢筋均应有标牌。钢筋进场时应按批号及直径分批验收,验收的内容包括查对标牌、外观检查,并按有关标准的规定抽取试样做力学性能试验,合格后方可使用。
二、钢筋加工质量验收
1.钢筋调直
钢筋调直施工操作如图5-17所示。

图5-17 钢筋采用调直机调直
钢筋调直操作质量验收的具有内容见表5-31。
表5-31 钢筋调直操作的具体内容

2.钢筋弯曲成型
(1)受力钢筋的弯钩和弯折加工操作 如图5-18所示。

图5-18 柱中受力筋弯钩加工
受力钢筋的弯钩和弯折加工质量验收的具体内容见表5-32。
表5-32 受力钢筋的弯钩和弯折加工质量验收

(2)箍筋弯钩加工质量验收 箍筋弯钩加工操作如图5-19和图5-20所示。

图5-19 箍筋弯钩加工质量不合格

图5-20 箍筋弯钩长度不合格
箍筋弯钩加工质量验收的具体内容见表5-33和表5-34。
表5-33 箍筋弯钩加工质量验收

表5-34 箍筋调整值

钢筋加工过程中常出现箍筋成品尺寸不合格的现象,如图5-21所示。

图5-21 箍筋加工尺寸不合格
解决方法:加工过程中应严格按照下料单进行下料,加工过程中严格控制加工尺寸,以减少偏差。
三、钢筋连接质量验收
1.钢筋电弧焊接
钢筋电弧焊接施工操作如图5-22所示。

图5-22 钢筋电弧焊接
钢筋电弧焊接施工质量验收的具体内容见表5-35。
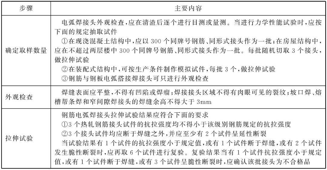
表5-35 钢筋电弧焊接施工质量验收

2.钢筋气压焊接
钢筋气压焊接操作施工如图5-23所示。

图5-23 钢筋气压焊接
钢筋气压焊接施工质量验收的具体内容见表5-36。
表5-36 钢筋气压焊接施工质量验收

3.钢筋电渣压力焊
钢筋电渣压力焊施工操作如图5-24所示。

图5-24 钢筋电渣压力焊
钢筋电渣压力焊施工质量验收的主要内容见表5-37和表5-38。
表5-37 钢筋电渣压力焊焊接参数

表5-38 钢筋电渣压力焊焊接施工质量验收

4.钢筋机械连接
钢筋机械连接施工操作如图5-25所示。

图5-25 钢筋机械连接
钢筋机械连接施工操作质量验收的内容见表5-39。
表5-39 钢筋机械连接施工操作质量验收

钢筋采用直螺纹连接时常出现连接不规范的现象,如图5-26所示。

解决方法:在现场施工过程中应建立完善的质量验收制度,由专业的技术人员进行指导施工,发现连接不合格的应立即进行整改,整改后再报有关部门进行验收。钢筋直螺纹连接加工与安装时要注意以下几个问题。
①丝头加工长度为标准型套筒长度的1/2其公差为+2P(P为螺距)。
②连接钢筋时,检查套筒和钢筋的规格是否一致,钢筋和套筒的螺纹是否干净、完好无损,连接套筒的位置、规格和数量应符合设计要求。经检查无误后拧下钢筋丝头保护帽和套筒保护帽,手工将两个待接钢筋的丝头拧入套筒中两至三个扣,以钢筋不脱离套筒为准,然后由两名操作工人各持一把力矩扳手,一把咬住钢筋,另一把咬住套筒,检查两钢筋丝头在连接套两端外露应尽量一致,并保证偏差量不大于1P(P为螺距),两把力矩扳手共同用力直到接头拧紧。对已经拧紧的接头做标记,与未拧紧的接头区分开。
钢筋采用焊接连接过程中常出现接头偏心、焊包成形不良的现象,如图5-27所示。

图5-27 焊接连接不合格
对焊接连接不合格的解决方法如下。
(1)钢筋闪光对焊未焊透
①现象:焊口局部区域未能相互结晶,焊合不良,接头镦粗变形量很小,挤出的金属生刺很不均匀,多集中于焊口,并产生严重的胀开现象;从断口上可看到如同有氧化膜的粘合面存在。
②处理:对不符合要求的全部返工重焊。
(2)钢筋闪光对焊接头弯折或偏心
①现象:接头处产生弯折,折角超过规定或接头处偏心,轴线偏移大于0.1d或2mm。
②处理:对不符合要求的全部返工重焊。
(3)电渣压力焊接头偏心和倾斜
①现象:弯折角度大于4°,轴线偏移大于0.1d(d为钢筋直径)或2mm。
②处理:对超过标准要求的全数返工重焊。
钢筋搭接过程中常出现钢筋搭接不规范的现象,如图5-28所示。

图5-28 钢筋搭接不规范
解决方法:施工过程中应有专业的技术人员进行指导施工,施工时认真地进行技术交底。对于钢筋普通绑扎搭接,应该按照以下几点进行操作和控制。
(1)同一构件中相邻纵向受力钢筋的绑扎搭接接头宜相互错开。绑扎搭接接头中钢筋的横向净距不应小于钢筋直径,且不应小于25mm。钢筋绑扎搭接接头连接区段的长度为1.3ll(ll为搭接长度),凡搭接接头中点位于该连接区段长度内的搭接接头均属于同一连接区段。同一连接区段内,纵向钢筋搭接接头面积百分率为该区段内有搭接接头的纵向受力钢筋截面面积与全部纵向受力钢筋截面面积的比值。
当纵向受拉钢筋搭接接头面积百分率大于25%,但不大于50%时,其最小搭接接长度应按表5-40中的数值乘以系数1.2取用;当接头面积百分率大于50%时,应按表5-40中的数值乘以1.35取用。
(2)同一连接区段内,纵向受拉钢筋搭接接头面积百分率应符合设计要求;当设计无具体要求时,应符合下列规定:
①对梁类、板类及墙类构件,不宜大于25%;
②对柱类构件,不宜大于50%;
③当工程中确有必要增大接头面积百分率时,对梁类构件,不应大于50%;对其他构件,可根据实际情况放宽。
四、钢筋安装质量验收
1.纵向钢筋绑扎
纵向钢筋绑扎施工操作如图5-29所示。

图5-29 纵向钢筋绑扎
纵向受拉钢筋的最小搭接长度见表5-40。
表5-40 纵向受拉钢筋的最小搭接长度

注:d为钢筋直径。
2.梁端箍筋安装
梁端箍筋安装施工操作如图5-30所示。

图5-30 梁端箍筋安装
梁端箍筋调整值见表5-41。
表5-41 箍筋调整值

3.钢筋网架安装
钢筋网架安装施工操作如图5-31所示。

图5-31 钢筋网架安装
钢筋网架安装位置的允许偏差和检验方法见表5-42。
表5-42 钢筋网架安装位置的允许偏差和检验方法

4.植筋安装
植筋施工操作如图5-32所示。

图5-32 植筋安装施工
植筋安装施工质量验收的具体内容见表5-43和表5-44。
表5-43 植筋锚固技术参数

表5-44 胶黏剂凝固愈合时间

5.冷轧扭钢筋安装
冷轧扭钢筋安装施工如图5-33所示

图5-33 冷轧扭钢筋安装施工
冷轧扭钢筋安装施工质量验收的具体内容见表5-45和表5-46。
表5-45 冷轧扭钢筋混凝土保护层最小厚度规定

表5-46 冷轧扭钢筋的检验

钢筋绑扎过程中常出现板筋绑扎中的拉筋不合格的现象,如图5-34所示。

图5-34 板钢筋绑扎不合格
解决方法:针对此问题,应该将拉筋重新进行加工、绑扎,保证施工质量的规范。在整改的过程中应有专业的技术人员进行指导,使其整改后能够符合要求。
钢筋绑扎过程中常出现地梁主次梁钢筋绑扎安装位置错误的现象,如图5-35所示。

图5-35 主次梁绑扎安装错误
解决方法:只能是拆掉后重新绑扎。最重要的一处错误是梁上部主筋在支座处接头。按图集要求,梁主筋可以在支座内锚固,不能接头。
底板主次梁的绑扎:地梁受力与楼板梁受力相反,是将地基承载力看成是反向作用在地梁上的受力模型,因此,对地梁主次梁交接处来说,应该将次梁钢筋放在主梁钢筋的下部,形成“扁担原理”。此外,地梁上部负筋不能在支座和弯矩最大处连接。