导读
1967年,芬兰瓦萨控制系统有限公司(Vacon),成功开发出世界第一台变频器,与丹麦的丹佛斯(Danfoss)并称为变频器的鼻祖,共同开创了世界商用变频器的市场。经历半个多世纪的发展,承担着电机调速重任的变频器已成为工业控制领域的 中坚力量 ,在节能降耗、改善生产工艺等方面发挥着重要作用。
文章来源
本文由e-works编辑部杨培原创发布。
而且,如今随着以智能制造为代表的新一轮产业变革浪潮汹涌而至,以及我国提出“碳达峰、碳中和”双碳目标, 变频器的作用也越来越突出,并正在经历一场技术蝶变。
电机调速困局
推动变频器的诞生
电机作为电能量转换的重要装置,是电气传动的基础部件,在工业生产制造领域不可或缺,一直被视为机械设备的心脏。大到飞机坦克,小到微型机器人,都离不开工业电机的驱动。在没有变频器的年代,由于无法自由地调节电机转速,为了达到某种运动目的,传统的机械设备不得不增加很多配件,这不仅会增加整体系统复杂性与成本,也会限制设备的性能和发展空间。为了解决这些问题,推出简单而高效的电机调速技术,一直是工业传动研究的热点和痛点。
在早期,电机调速的重点一直是直流电机。究其原因,主要是人们首先掌握的是整流技术,而且直流电机的机械特性,也非常适宜某些场景需求。最简单的调整电枢电压的方法,就是串入电阻,阻值越大,压降越大,直流电机转速越慢。然而,直流电机的缺陷也非常明显,比如直流电机制造工艺复杂、制造成本高,使用维护不方便,以及直流电机复杂的结构限制了其体积和重量的进一步缩小等等。这意味着,在大范围的电机应用中,直流电机并不适合。
与直流电机相比,交流电机的内部结构就要简单很多,没有换向器等结构,制造方便,牢靠稳定,适合于高转速、高电压、大电流的应用场合,唯一需要解决的便是交流电机的调速问题。正是由于传统的直流电机调速因体积大、故障率高、难维护等而造成应用受限,以及人们对交流电机调速的需求广泛,变频技术以及变频器应运而生。
变频技术是在电力电子技术、交流调速技术控制理论和计算机技术基础上发展起来的,将一种频率电源变换成另一种频率电源的技术,是应交流异步电动机和节能需求而诞生。根据变频技术制造出的用于交流异步电动机调速的电气设备,就被称为变频器(Variable-frequency Drive,VFD)。

图1 西门子SINAMICS变频器系列产品 (图源:西门子)
具体而言,变频器是应用变频技术与微电子技术,将电压和频率固定不变的交流电变换为电压和频率可变的交流电的一种电能控制装置。由于变频器具有很多优点,比如可实现全范围的无极调速、可节能,可实现软启动、控制方便等因此深受欢迎,在工业生产中得到广泛应用。
变频器主要由整流(交流变直流)、滤波、逆变(直流变交流)、制动单元、驱动单元、监测单元、微处理单元等组成。其中,整流器主要是将电网的交流整流成直流;逆变器通过三相桥式逆变电路将直流转换成任意频率的三相交流;中间环节又叫中间储能环节,由于变频器的负载一般为电动机,属于感性负载,运行中中间直流环节和电动机之间总会有无功功率交换,这种无功功率将由中间环节的储能元件(电容器或电感器)来缓冲;控制电路主要完成对逆变器的开关控制,对整流器的电压控制,以及完成各种保护功能(如过流、过压、过载保护等)。

图2 交—直—交变频器的基本组成
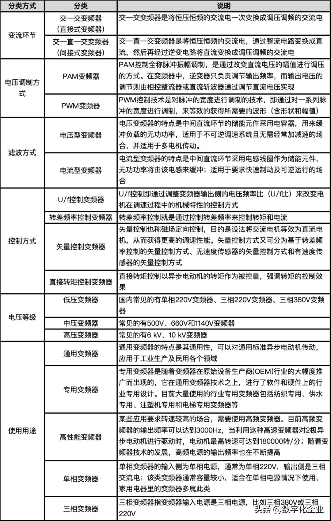
变频器的分类方法多种多样。按照变流环节分类,变频器可分为交—交变频器和交—直—交变频器;其中,交—交变频器又称直接式变频器,可直接将工频交流电(50Hz或60Hz)变换成频率电压可调的交流电;交—直—交变频器是通用变频器的主要形式,又称间接式变频器,其先把工频交流电通过整流器变成直流电,然后再把直流电变成频率电压可调的交流电。
根据直流电路的滤波方式分类,可将变频器分为电流型和电压型两大类。根据电压调制方式分类,可分为PAM(Pulse Amplitude Modulation,脉冲幅值调制)变频器和PWM(Pulse Width Modulation,脉冲宽度调制)变频器。按照控制方式分类,可以分为常规U/f变频器、转差频率控制变频器、矢量控制变频器、直接转矩控制变频器等。按照电压等级分类,变频器可分为低压变频器、中压变频器和高压变频器;按照使用用途分类,可分为通用变频器、专用变频器(行业专机)、高频变频器、单相变频器和三相变频器等。
表1变频器的主要分类

(来源:e-works整理)
不断演进
变频器控制技术发展“四部曲”
电力电子器件是变频器技术发展的基础。无论是交—直—交变频器还是交—交变频器,都是采用电力电子器件作为开关器件。自20世纪60年代后半期开始,电力电子器件从SCR(晶闸管)、CTO(门极可关断晶闸管)、BJT(双极型功率晶体管)、MOSFET(金属氧化物场效应管)、SIT(静电感应晶体管)、SITH(静电感应晶闸管)、MGT(MOS控制晶体管)、MCT(MOS控制品闸管),发展到如今的IGBT(绝缘栅双极型晶体管)、HVIGBT(耐高压绝缘栅双极型晶体管)、IGCT(集成门极换流晶闸管)以及性能更为完善的IPM(智能功率模块)等,电力电子器件的更新促使电力变换技术不断发展。
计算机技术和自动控制理论是变频器技术发展的支柱。计算机技术使变频器的功能从单一的变频调速功能发展为包含算术、逻辑运算及智能控制的综合功能;自动控制理论的发展则使变频器在改善压频比控制性能的同时,推出了多种控制方式。回顾变频器的发展历程,其控制技术的发展主要经历了四个阶段:
1、恒压频比U/f控制技术,又称SPWM控制方式
一般电机的转速可通过n=60f/p(1-s)进行计算。式中,n为电机转速(r/min),f为定子供电频率(Hz),p为极对数,S为转差率。由公式可知,改变电机的供电频率f就可平滑地改变电机的转速。早在20世纪20年代,变频调速的优越性即被发现,包括调速精度高、范围宽、起动平滑、性能稳定、维护简便等,并易于实现生产过程的自动化控制,但当时还不具备改变频率的手段。闸流管的问世,为变频调速的实现提供了可能。但由于设备庞大且昂贵,使它无法进入实用阶段。
20世纪的60年代,随着晶闸管的出现及其应用技术的迅速发展,变频调速开始进入实用阶段。早期变频器采用恒压频比U/f控制技术。其基本原理为,在额定频率以下,如果电压一定而只降低频率,那么气隙磁通就要过大,造成磁路饱和,严重时烧毁电动机。因此为了保持气隙磁通不变,就要求在降低供电频率的同时降低输出电压,保持U/f=常数,即保持电压与频率之比为常数进行控制。这种控制方式为恒压频比控制方式,又称为恒磁通控制方式,它是采用正弦脉宽调制技术(SPWM)控制半导体器件开通和关断,将直流电压转变为一定形状的电压脉冲序列,实现频率和电压的控制,在调节频率f的同时,调节输出电压U的大小,通过U和f的配合实现不同类型的调频调压来进行调速。在额定频率以下,磁通恒定时转矩也恒定,因此属于恒转矩调速。
U/f控制方式是变频调速系统应用最普遍的调速模式,优点是控制结构简单、成本较低,机械特性硬度也较好,能满足一般传动的平滑调速要求;其缺点是在低频运行时,由于变频装置的输出电压较低,对交流异步电机的定子阻抗压降的影响较显著,因此造成输出最大转矩减小。另外,其机械特性终究没有直流电动机硬,动态转矩能力和静态调速性能都不尽如人意,其系统性能不高,控制曲线会随着负载的变化而变化;转矩响应慢,电机转矩利用率不高,低速时因定子电阻和逆变器死区效应的存在而性能下降、稳定性变差等。因此,U/f控制方式一般适用于风机、水泵类负载设备,而对于诸如数控机床主轴、伺服等要求高精度、快响应的传动机械则不太适用。
2、电压空间矢量控制技术,又称SVPWM控制方式
20世纪80年代初,日本学者提出了基本磁通轨迹的电压空间矢量(或称磁通轨迹法)控制方法。该方法以三相波形的整体生成效果为前提,以逼近电机气隙的理想圆形旋转磁场轨迹为目的,一次生成二相调制波形,以内切多边形逼近圆的方式而进行控制。这种方法被称为电压空间矢量控制(SVPVM)。
电压空间矢量控制方式经实践使用后有所改进,包括引入频率补偿,以消除速度控制的稳态误差;通过反馈估算磁链幅值,消除低速时定子电阻对性能的影响;将输出电压、电流进行闭环控制,以提高动态负载下的电压控制精度和稳定度。同时也一定程度上求得电流波形的改善。这种控制方法的另一个好处是对再生引起的过电压、过电流抑制较为明显,从而可以实现快速的加减速。然而,由于控制电路环节较多,且没有引入转矩的调节,因此系统性能并没有得到根本改善。
3、矢量控制技术,又称VC控制
矢量控制(VC控制),也称磁场定向控制,其基本思想是仿照直流电动机的调速特点,使异步电动机的转速也能通过控制两个互相垂直的直流磁场来进行调节。矢量控制方法是20世纪70年代由德国科学家F.Blasschke等人最先明确提出,以直流电动机和交流电动机比较的方法分析阐述了这一原理,由此开创了交流电动机等效直流电动机控制的先河。它使人们看到交流电动机尽管控制复杂,但同样可以实现转矩、磁场独立控制的内在本质。
矢量控制方式的优点包括同时控制电流的幅值和相位,还可通过软件来设定这种控制方式;可从零转速进行控制,低频转矩大,调速范围宽;可对转矩进行精确控制;以及调速精度高,动态响应快,可实现电机的四象限运行。。但是,在实际应用中,由于转子磁链难以准确观测,系统特性受电动机参数的影响较大,且在等效直流电动机控制过程中所使用矢量旋转变换较复杂,使得实际控制效果往往难以达到理论分析的效果。
4、直接转矩控制技术,又称DTC控制
一般认为,直接转矩控制理论(Direct Torque Control,简称DTC)由德国鲁尔大学Depenbrock教授于1985年首先提出。直接转矩控制与矢量控制不同,它并不是通过控制电流、磁链等量来间接控制转矩,而是把转矩直接作为被控量来控制,强调转矩的控制效果。
转矩控制的优越性在于,这项技术在很大程度上解决了矢量控制中计算复杂、特性容易受电动机参数变化的影响,实际性能难以达到理论分析结果等一些重要技术问题。它以新颖的控制思想,简洁明了的系统结构,优良的静、动态特性,受到普遍控制,并得到迅速发展。
需要说明的是,以上列举的仅是具有代表意义的变频器控制技术与方法,变频器的控制方法很多,比如,矩阵式交—交控制、转差频率控制,以及基于现代理论的控制策略,包括滑模变结构技术、模型参考、自适应技术等。而且,近年来,人工智能化控制和模糊控制理论也开始引入交流变频调速技术中,并已成为控制理论和控制技术研究及其发展的方向,衍生了模糊控制、神经元网络、专家系统和各种各样的自优化、自诊断技术等。
与此同时,得益于计算机技术的发展,许多难以用硬件实现的复杂控制,如矢量控制中的坐标变换运算、参数在识别的自适应控制等,采用计算机控制便得以解决。此外,计算机控制还给变频器增加了多种功能。现代的变频器已经内置有参数辨识系统、PID调节器、PLC控制器和通讯单元,根据需要可实现拖动不同负载、宽调速和伺服控制等多种应用。
应用广泛
变频器无所不在
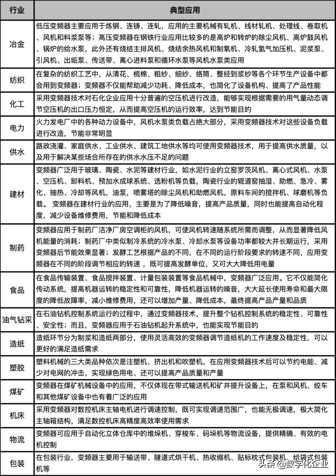
随着现代变频技术的成熟,变频器的应用已渗透到我们日常生活以及工业生产的各个方面。如今,在日常生活中,无论是汽车还是高铁,无论是通风系统还是供暖系统,无论是空调、电冰箱、洗衣机,还是小家电产品,都大量应用了变频技术。在工业生产领域,变频器与变频技术则已广泛应用到冶金、纺织、化工、电力、煤矿、塑胶、石油钻采、建材、供水、制药、食品、机床机械、物流、包装等各行各业。
表2 变频器在主要行业的典型应用

(来源:e-works整理)
从应用现状来看,变频器应用于工业生产领域,主要发挥以下几个方面的作用:
◉ 一是节能降耗。实际上,变频器最初被发明和应用,主要是为了控制电机转速。然而,发展到现在,应用变频器更多的是为了实现节能目的。这是因为,许多变动负载的电机一般按最大需求来生产电动机的容量,因此设计裕量偏大,但在实际运行中,轻载运行的时间所占比例却非常高,而应用变频器可以大大提高电机转速的控制精度,使电机在最节能的转速下运行。
而且,由于我国电机种类繁多,但长期低效率运行,高效节能电机是我国节能减排的重点领域。根据相关统计,电机是重要的工业耗能设备,其耗电量约占我国整个工业电耗的60%以上,采用变频器进行对电机节能改造,节能潜力巨大。特别是,随着我国提出“碳达峰、碳中和”的双碳目标,变频器作为电机控制系统与工业节能的关键部分,也将发挥关键性作用。
◉ 二是改善工业控制系统工作效率。在工业自动化领域,变频器作为一种应用变频与微电子技术来控制交流电机的电力控制设备,具有不可替代的重要作用。它与前端PLC控制和后端伺服电机等联系紧密,共同组成工业自动化控制系统。在自动化生产线控制系统的实际组合应用中,变频器通过改变电压和改变频率来改善控制系统的工作效率,提高工业设备的自动化水平。变频器也集合了若干控制功能,以实现更方便的控制。此外,变频器还集合了生产线供电的保护功能,能够调节电压,为安全生产提供保护。
◉ 三是提高工艺水平和产品质量。变频器可以广泛应用于传送、起重、挤压和机床等各种机械设备控制领域,它可以提高工艺水平和产品质量,减少设备的冲击和噪声,延长设备的使用寿命。采用变频调速控制后,可以使机械系统简化,操作和控制更加方便,有的甚至可以改变原有的工艺规范,从而改善了整个设备的功能。如今,变频技术和变频器已经成为提高工业产品质量的有效手段之一。
比如,炼钢厂、化纤生产企业、水泥制造厂,都需要应用到风机,若通过用调节风门来调节风量大小,电机一直处于满负荷运行的状态,但风门开度通常在50%- 80%之间,会造成极大的浪费。变频器技术应用于风机负载中,其无级调速成能力可以满足更大的调速范围,且更为可靠,能更好的满足生产工艺和工况的要求。在食品行业,将变频器应用于食品传输装置中,可根据原材料的需求量
来控制传输带速度,保证产品质地均匀,同时根据不同的传输系统间的速度配比要求来实现速度同步和微调等功能。
◉ 四是实现电机软启动。电机直接启动不仅会对电网造成严重的冲击,而且会对电网容量要求过高,启动时产生的大电流和振动对挡板和阀门的损害极大,对设备、管路的使用寿命极为不利。而使用变频器后,变频器的软启动功能将使启动电流从零开始变化,最大值也不超过额定电流,减轻了对电网的冲击和对供电容量的要求,延长了设备和阀门的使用寿命,同时也节省设备的维护费用。
数量众多
中国市场主要变频器厂商概览
变频器自20世纪60年代问世,到20世纪80年代在主要发达国家已广泛使用。与发达国家相比,我国的变频器行业起步较晚。20世纪80年代,大连机电厂引入了日本东芝的变频技术,此后以三垦、富士等日本品牌为代表的国际品牌开始涌入中国。尽管在这之前,西安电力电子技术研究所研制了电流型变频器,天津电气传动研究所研制了电压型变频器,但并未形成规模。
从20世纪80年代到90年代末,在这长达十多年的时间里,国际品牌占据了我国变频器市场绝大部分份额,其中日本品牌占据主流。在此期间,国产变频器厂商以及科研院所也在艰难探索国产变频器的生存发展之道。1996年,国家原机械部等四部委推荐国家29个厂家33个规模的变频器,但由于大部分本土企业受技术、资金等方面的制约,发展较为缓慢,难以形成与国际品牌相抗衡的局面。
进入21世纪,国内变频器行业开始发生裂变,并迅速蔓延开来。一方面,国际厂商纷纷在中国投资建厂;另一方面,国产变频器厂商的人员与资金不断分离,以“细胞裂变”的态势派生出多家国产变频器厂商,如业界经常会提及的“华为系”、“普传系”、“富凌系”等。而且,近年来,在国家政策的支持与鼓励之下,国产变频器厂商中已诞生了部分优势企业,其生产规模和产品性能已有了较大提高。虽然尚未具备与国际顶级品牌展开全面竞争的实力,但已在一些细分产品和细分市场显示出一定竞争优势,市场份额逐渐扩大,国内变频器市场竞争格局已有了明显改观。
目前,中国变频器市场的国际厂商达到数十家,主要包括ABB、丹佛斯、西门子、博世力士乐、施耐德电气、罗克韦尔、霍尼韦尔、艾默生、赛威传动、伦茨、伊顿、邦纳、KEB等欧美厂商,以及三菱电机、安川电机、欧姆龙、松下、东芝、日立、富士、三垦、日本电产、明电舍、三星、LS电气、现代等日韩厂商。
表3 中国变频器市场的国际厂商盘点

(来源:e-works整理,不完全统计)
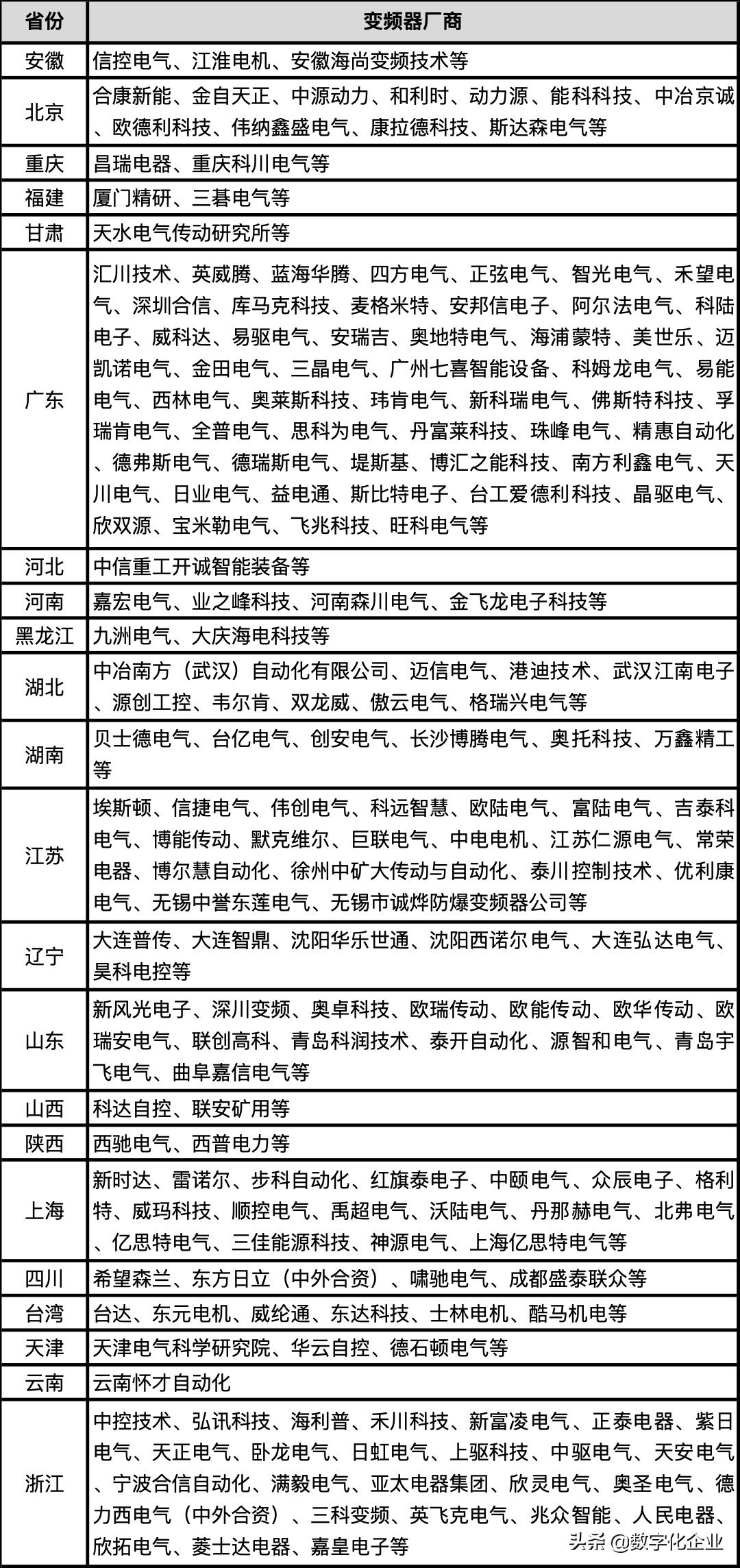
国产变频器厂商数量则已达到数百家。这其中,以汇川技术、英威腾、信捷电气、蓝海华腾、正弦电气、四方电气、伟创电气、智光电气、合康新能、台达、新风光电子、大连普传、希望森兰等为代表。
表4 国产变频器厂商盘点

注:省份按拼音首字母排序 (来源:e-works整理,不完全统计)
技术蝶变,
迈向数字化、智能化、专用化和集成化
变频器的发展,已经走过了数十年的历程,不仅市场正在逐步走向成熟,应用领域也在不断扩大。而且,随着当今世界进入新一轮科技产业革命以及“工业4.0”的新阶段,变频器技术也在持续演进和发展,呈现出“数字化、智能化、专用化、集成化”的发展特征。
1、数字化/智能化:
由于数字化转型与智能制造的持续推进,数字化和智能化已经成为了当今整个工业领域的发展主旋律。而变频器作为智能制造的执行单元,也正在迈向数字化与智能化。如今,变频器不仅能完成节能调速、转矩控制、位置控制等电机驱动功能,也能够对驱动设备实施振动、电流、速度、温度等多维度在线监测,实现故障诊断、故障预警以及预测性维护等。
比如,丹佛斯通过将边缘智能技术嵌入到变频器中,将变频器转换为系统中最智能的传感器,使得用户可实时访问智能系统,轻松精准地探查到应用程序进行维护的时间或对其进行全面优化,并且能够实现基于工况的预测性维护功能。
无论是复杂的工业生产线、大型暖通空调系统、食品加工厂还是啤酒厂,都可以使用丹佛斯内置基于工况的预测性监控功能的智能变频器,快速、轻松地优化应用,从而最大限度减少停机时间,减少工作量。

图3 丹佛斯智能变频器内置的智能逻辑控制功能,可最大限度地延长泵运行时间(图源:丹佛斯)
目前,西门子所有的变频器都配备了上云接口。其中,SINAMICS系列所有变频器仅需通过SINAMICS Connect 300这一网关模块就能实现与云的直接连接,而无需经过PLC。而且,西门子基于云的开放式物联网操作系统MindSphere上的应用程序Analyze My Drive还可以对从变频器端收集的数据进行可视化分析,从而帮助终端用户实现生产优化和预警维护。
罗克韦尔也持续发力,将变频器打造为智能制造的基础“智能硬件”。以其PowerFlex 755TS变频器为例,其内置的预测模型可利用持续运行监测功能来计算变频器组件的预测剩余寿命。用户了解这些信息后,可根据需要更换组件,无需定期更换,从而缩短故障停机时间,降低维护成本。
2、专用化:
面对细分市场及用户需求的多样化,变频器在不断满足功能和性能需求的同时,还要不断满足操作习惯需求、机械设备安装简便和空间节省需求、多台自动化设备融合兼容需求等一系列个性化的需求,通用变频器的结构和特征无法全面满足新的个性需求。传统的通过通用变频器来覆盖所有行业的做法,已经逐步被基于行业场景的精准设计所替代,但通用机型也仍将继续存在,形成通用机型与专业机型并存,多功能与简易产品并存的态势。
如今,更多的变频器厂商都在围绕特定行业、特定客户和特定需求,开发定制化的变频器产品及解决方案,以更好地贴近客户应用,解决客户痛点,提升产品竞争力。比如,在汇川技术的低压变频器产品系列中,除了有通用型的低压变频器产品,也有面向起重、风电、机床、空压机、中央空调、煤矿防爆等行业领域的专用型变频器产品。英威腾针对各行业特点设计专用结构和功能,为空压机、光伏水泵、建筑施工、港口、矿山、暖空空调、应急电源等行业提供安全稳定、扩展灵活、防护可靠的专用变频器产品和解决方案。东方日立也通过深挖细分市场的客户需求,形成不同的专机解决方案,并以解决用户需求为首要目的进行针对性的产品软硬件研发。

图4 英威腾行业专用变频器 (图源:英威腾官网)
3、集成化:
随着各行各业自动化应用的系统化与集成化越来越高,用户对行业的整体解决方案的需求日益凸显,变频器作为工业自动化产品家族中不可或缺的一员,也正朝着集成化方向发展。所谓集成化,也就是将变频器相关功能部件,如参数辨识系统、PLC控制器、PID调节器和通信单元等有效的集成在一起,组成高可靠性、多功能的一体化产品。集成化的变频器产品拥有更强大的能力,可满足工业4.0需求,并能无缝衔接数字化系统。
- 参考资料 -
[1] 李嘉梁.一组图文告诉你变频器的诞生与发展过程[EB/OL]. 2018-10-29.
https://mp.weixin.qq.com/s/TtTi-DVyJBpsQKBI4fgVqw
[2] 钟苏,卢宇.变频器在节能领域中的应用探讨[J].现代商贸工业,2010(20):289-290
[3] 冯启恩.变频器技术分析及在工业生产中的应用[J].电子世界, 2012(06):105-106
[4] 驱动数字化变革,丹佛斯变频器的*途征**和远方[EB/OL]. 2022-06-17.
https://mp.weixin.qq.com/s/J64BoQS40jOhKlQhugDKnQ
[5]西门子:变频器产品如何以数字化赋能客户价值?[EB/OL]. 2020-03-06.
https://mp.weixin.qq.com/s/TkGofz7oCGg8j0jayHCS-A
[6] 文晓.罗克韦尔自动化:打造“智能硬件”[J].自动化博览, 2021(06):12-13.
[7] 明菲.东方日立:精准把控每个细节 以多元化布局撬动未来发展[EB/OL]. 2021-06-15[].
https://mp.weixin.qq.com/s/gzstsmTxxLgR0ka8za2fEA
[8] 变频器未来趋势:基于场景、重新定位、聚势创新、智造优品[EB/OL]. 2021-08-17.
https://mp.weixin.qq.com/s/z_Y56HBE1oqOmzRSlK0Jiw