拼多多上市以来,社会唱哀声不断。声讨、嘲笑拼多多的山寨劣质货成了媒体圈与互联网的一种拼多多上市,不仅仅带来了巨大的争议,还让人们开始重新审视基于关系链的“微信电商”,意识到到微信里不仅有卖面膜的微商和刷屏的专柜代购,还蕴藏着巨大能量。珠玉在前,模仿者自然趋之若鹜,但残酷的是“模仿者”更多成了“先烈”。深受“成本越来越高;获客越来越难;转化越来越低”的折磨营销人不禁要问,为什么“我成不了拼多多”?基于社交关系链的营销又应该怎么玩呢?

先讲两个身边的例子。A君是某独角兽公司的营销总,他摩挲着不断后移的发际线,指着天猫、京东上惨淡销量数据说,我们怎么能提高销量呢?然后从区域代理到垂直渠道,从区域代理到直营门店,我们聊了很多,期间也聊到了关系链营销,他说我们商城里也放了分享二维码,也设置了分享激励机制,但效果就是非常不理想。B君是一家做细分手机市场的营销总,他守着茶台,冲一泡鸭屎香,跟我聊起了新加盟的经销商。他们天猫、京东上的数据更不乐观,但是他们最近活得很滋润,因为他们基于关系链的营销体系产生了巨大的价值,销量不断攀升。都是九年义务教育,差距怎么就这么大呢?

基于社交关系链的营销看起来很简单,找一帮种子用户,通过物质激励手段,让他们通过自己的社交关系去影响周围的人形成第二批用户,第二批用户再复制这一过程,最终形成裂变效应,达成销售目标。但是实际上真的如此简单吗?
关系链营销想要成功,要克服的困难包括:
1. 信任问题:首先是用户对产品的信任问题。营销的过程简单来说就是让顾客认识产品、信任产品、购买产品的过程。对于采用关系链营销的企业来说,如何让用户信任产品是需要跨越的第一个门槛。其次是对人的信任,在传统的认知中“无事献殷勤,非奸即盗”,即使在西方经典中,理性经济人假说也是管理学的基石。在这样的思维下,问题就出现了,“你推荐给我东西,你在中间赚了多少差价?你会不会因为想赚钱而忽悠我买不好的东西?”如果是常规的交易行为,发生在两个陌生人中间,这种问题不会产生什么影响,如果是发生在朋友间,这种疑问的影响就不可忽视了。同时对“生意伤感情”的担忧也是很多人不愿意在个人社交关系中进行产品销售的原因。
2. 动力问题:我们知道即使核裂变也要达到一个临界质量才能发生,否则第一次裂变产生的中子来不及被其他的铀原子吸收就跑掉了,核裂变的链式反应也就不能发生。关系链营销也是如此,如果大多数用户行为以产品购买为结束,不进行进一步的分享传播行为,那么关系链营销的价值也无法体现。如何给用户动力去分享,是关系链营销面临的第二个难题。

下面我们来看看拼多多是如何通过玩法设计来克服这两个难题的。
首先对于信任问题的解决:拼多多上一级类目销售额前三的依次是:食品、母婴、女装,三级类目销售额最高的是抽纸。


我们不难发现这些产品大多具备低值、更换频率高,品牌忠诚度低的特征,另外还有一个不易发现的特征就是这些产品全部是成熟的品类,消费者学习成本无限接近于零,价格透明,平台提供的低价优势非常明显。由于对产品太熟悉而其对品牌不敏感,所以消费者对产品是否实用、质量是否可靠等怀疑在“超级优惠”面前显得不堪一击。团购、砍价等玩法的过程中,用户本人是传播的发起者,是主动参与者,而不是传统关系链销售行为里的信息接收者。同时被邀请来的人享受同等优惠(同样的拼团价)或者是仅仅提供助力(砍一刀就走,对参与者不产生任何影响),避免了购买者对信息发起者的不信任。
其次,传播动力方面,首先传播产生的价值共享的,而不是从下线流向上线的方式(成团后所有人享受同一低价优惠),简单说就是,我分享信息,不光我获取利益,也能给你打来利益,而且我的利益不是从你那里得来的。其次是通过关系绑架的方式半强迫参与(这一点我非常反感,但不得不承认他很有效)。说白了就是“我们关系那么好,你动动手指,就能帮我省一大笔,你好意思拒绝吗?”

从拼多多的案例出发,我们来看看该如何玩转关系链营销。
首先是产品的选择:第一类是水果、饮料、零食、纸巾之类的低价,品牌集度中低,但是属于生活必须拼的商品。这类商品需求弹性低,不需要进行学习就能轻松使用,价格是决定购买的第一因素,拼多多就是这种模式的代表。第二种产品的代表是B君运营的类型。这种产品非常小众,用户在看到产品甚至是见到周围的人使用过以后才意识到自己的需求。这种产品价格高,购买频率低,同时由于差异化高细分市场小,企业可以做到一家独大,同时销售渠道单一。用户产生需求后,只能从其朋友手里购入。由于此时用户已经了解产品,解决了产品信任问题,又由于销售渠道单一,价格管控到位,消费者无论从哪个渠道购入花费同样的成本,但是从朋友那里购入能得到更好的后期服务,所以关系链就成为了其首选渠道。
其次是分享动力的问题:回到前面A君的例子,他的产品也符合上述对产品的要求,但为什么效果不好呢?关键在于用户分享的动力不足。他只是提供了分享的入口,然后就不再进行任何跟进,完全处于放养的模式。人都是有惰性的,一个未经任何培训,没有监督,不知道分享有没有效果的人,很难通过你设置的那一点儿激励去积极分享,主动影响周围的人购买的。拼多多解决分享动力的方法是,产品够大众,用户基数够大,不用太大比例的用户参与就能形成可观的裂变效应。A君经营是新概念的智能硬件,用户不了解,需求不强烈,放养的模式效果自然不好。再看B君,他有一套完整的体系架构,每一个用户只要注册成为其社区会员,就自动增加一重身份,即产品的销售员。对于销售员,有明确的激励模式,有完善的培训方案,有活跃的交流社区,还有考核监督体系。这样的运作模式下,一旦有意愿参与到其中的用户,他会得到足够的体系支持和推动,发挥出更强的裂变能力。
拼多多的成功只是一个简单的偶然吗?接下来我们从商业模式、产品定位与玩法、困难与*局破**三个方面入手,对拼多多的模式做一个简单的分析。

拼多多的市值如同过山车,谁也猜不到明天是飞升还是下坠。但拼多多的模式则是可以分析并值得分析的。
一、商业模式
一个产品成功的前提是商业模式是否合理,是否有足够的成长空间。拼多多以低价优惠为核心的战略需要解决三个问题:如何让商家端愿意以极低价进行销售;如何找到买家端的目标用户群体;如何做到人与货的连结。以下一一加以讨论:
1. 商家侧
拼多多成立并发展的初期正是电商领域开始大倡“消费升级”的2015、2016年。这场消费升级的运动对消费者的影响姑且不论,对中小型商家的触动相当之大。B2C模式的天猫与京东对尾部小商家的扶持有限,而在淘宝的尾部商家的生存空间与利益也越发得到侵占。这些在不断升级中被排挤、清除出来的中小型商家,正是拼多多初期商家端的资源。
商家逐渐汇集,新的中小型商家不断进入,拼多多何以能让这群商家心甘情愿地让利呢?首先,这些商家多数是自产自销的小厂商或与小厂商合作的低端卖家,所售商品多为“白牌货”,即非品牌货,中间流通环节少则中间成本低,非品牌货又无品牌溢价,相比市面上的品牌商品,价格本就低了不少。其次,这是一个新的平台,新的竞争机会,许多原来的腰部、尾部商家有机会在这个平台成为头部商家,而平台的低价战略势必让其流量资源向低价商品倾斜,因此商家主动让利是新环境下最有效的竞争手段(相比其他平台复杂的操作)。
而拼多多又能给这些商家带来什么?上面所说的新的平台和机会是一个方面。还有一点也至关重要。拼多多通过对消费者侧需求的集聚,可以向上游的供应链做到一定程度的批量定制。中小厂商生存的一大困难在于生产的不确定性:对市场信息的了解不足使它们难以确定到底需要生产怎样的商品,生产多少商品。生产波动大,也导致了生产成本高(例如:生产线忽多忽少,忽停忽启,厂商的生产资源有效利用率极低)。拼多多会聚消费者侧的需求,给中小厂商们提供了足够的需求信息,据此,厂商可以进行一定时间段的生产资源合理规划。反过来,生产成本的降低又能进一步压缩价格,从而形成一个正循环。
2. 用户侧
商家找到了,接下来要解决的是如何找到用户。黄峥对拼多多的用户的理解是“价格敏感型用户”。不妨从两个角度考虑。首先是低消费能力的群体,典型的就是三四线及以下的用户群体。同样是从15、16年开始,智能手机迅速向三四线城市以下普及,大量被裹挟进入移动互联网的下沉用户带来了一波巨大的还未被充分利用的流量福利。这类群体的人均可支配收入较低,对价格更为敏感,追求性价比。随着拼多多的进一步发展,用户群体不再局限于“北京五环外”了,一二线城市的用户占比逐渐提升。其原因在于,多数人群对高品质商品的追求不会覆盖到所有方面,在某些场景下低价商品具有极大的吸引力(例如一个男生可能在数码产品上表现奢侈,但买快消品就追求低价)。低价商品的用户场景需求的规模事实上是极大的。若能以低价买到质量可靠的商品,一二线城市用户也能成为产品的忠实用户。
3. 人与货的连结
电商本质上就是解决人与货的连结的问题。传统电商面对的购物场景和采用的导购方式可以粗略归结为以下几类:

对目标明确的需求、目标模糊的需求、无目的性闲逛的需求的满足难度依次增大。随着电商市场的逐渐饱和,如何更好地满足满足用户无目的性的闲逛需求,增长用户的使用时间,提高用户的下单率成了头等大事。除了一如既往的促销活动之外,依靠千人千面的个性化推荐算法搭建场景化频道、发力做视频图文等内容,细分用户场景需求,精细化运营,是包括淘宝、京东等大电商平台努力的方向。
在这一点上,拼多多的做法很是不同。若说其他电商是利用用户兴趣偏好来引导用户下单,拼多多则是利用低价爆款来引导用户下单。只要低价的引诱力足够强,商品推荐的精准化欠佳的缺点就变得很小——用户的阈值足够低,则跨过这个阈值需要满足的用户兴趣偏好就足够简单。拼多多基本的导购方式大致为:品类tab+商品推荐,通过品类tab做简单的用户需求筛选,再通过低价的推荐商品促销用户的购买欲望。
二、产品设计与玩法
商业模式的合理使得拼多多找准了发力点,但能成功还是依靠产品本身的优秀素质。有趣的是,与一般的电商业务驱动的特质相比,拼多多有很强的产品驱动的特质,出色的产品设计与玩法直接促成了它的成功。
拼多多的产品定位是通过拼单,让用户以低价购买优质物品。上文已说明拼多多围绕低价爆款的战略设计出了品类+个性化商品推荐的特色,结合上拼单的核心玩法,则一个拼多多用户的基本购物流程应该是:首页——翻看品类tab页(或点击底部推荐icon)——翻看商品推荐列表——查看商品详情——发起拼单——支付成功。来看看在这个流程中拼多多是怎样引导用户的。
首页:
- 取消顶部搜索框,减少了用户直接搜索商品而跳走的比率。
- 首页模块较少,在首焦、功能性入口、大促楼层之下并无其他电商平台习见的各种特色频道和场景频道,而是直接接入商品推荐列表,使得推荐商品在首屏即可露出。
- 品类tab作为固定的顶部导航栏,用户左右滑动即可切换tab。
品类tab页:品类tab页在二级类目下即是商品推荐列表,没有筛选功能,用户可以做的就是不断下滑。
以上两个环节的主要目的,在于用精简的设计营造用户逛低价大卖场的场景感,吸引用户在商品推荐页不断下滑浏览,最终吸引用户点击进入商详页。此后页面的设计的核心目的则是引导用户迅速成单。
商详页:
- 在商品图左上方(下滑后在顶部导航栏正中)不断浮层展示其他用户的发起拼单、拼单成功、五星评价等正面用户行为,利用用户背书,提高用户对商品的信任度。
- 下方购买栏,展示单独购买和发起拼单两个按钮,单独购物设置较高价格,利用用户占便宜的心理引导用户发起拼单。
发起拼单:
- 取消购物车设计,缩短用户决策路径;
- 全场默认包邮,减小用户决策成本,引导用户迅速下单。
拼多多的拼单是同时支持陌生人拼单和好友拼单的。陌生人拼单的优点在于快速成单,但产品更鼓励的方式是发起拼单支付后再分享到朋友圈的好友拼单玩法。后者的目的在于通过社交元素吸引更多的流量。
当然,更值得一提的,让拼多多脱颖而出(也让它备受诟病)的应当是它在拼单的主流程之外的各种社交裂变玩法。
基本特点可概括为利用优惠、现金刺激,诱导用户分享,在用户社交关系链中不断传播,从而达到获取新用户、激活老用户的目的。
目前平台上的各种社交玩法有如下多种:
- 助力享免单:邀请新用户助力,达到一定人数可免费获得商品。
- 砍价免费拿:分享邀请好友砍价,砍价到0元可免费获得商品。
- 一分抽好礼:支付一分钱开团并邀请好友参团,成团后所有成员获得抽奖机会。
- 帮帮免费团:免费开团并邀请好友帮忙支付一定金额,成团后团长获得商品。
- 天天领现金:获得红包,通过邀请好友等方式拆红包,拆足金额用户可得到现金券。
助力、砍价、抽奖等方式活动规则简单明确,获取流量效果显著,现在已为各大社交电商所借鉴。帮帮免费团的利己属性太强,笔者有点怀疑其线上效果。本文主要天天领现金这一玩法。
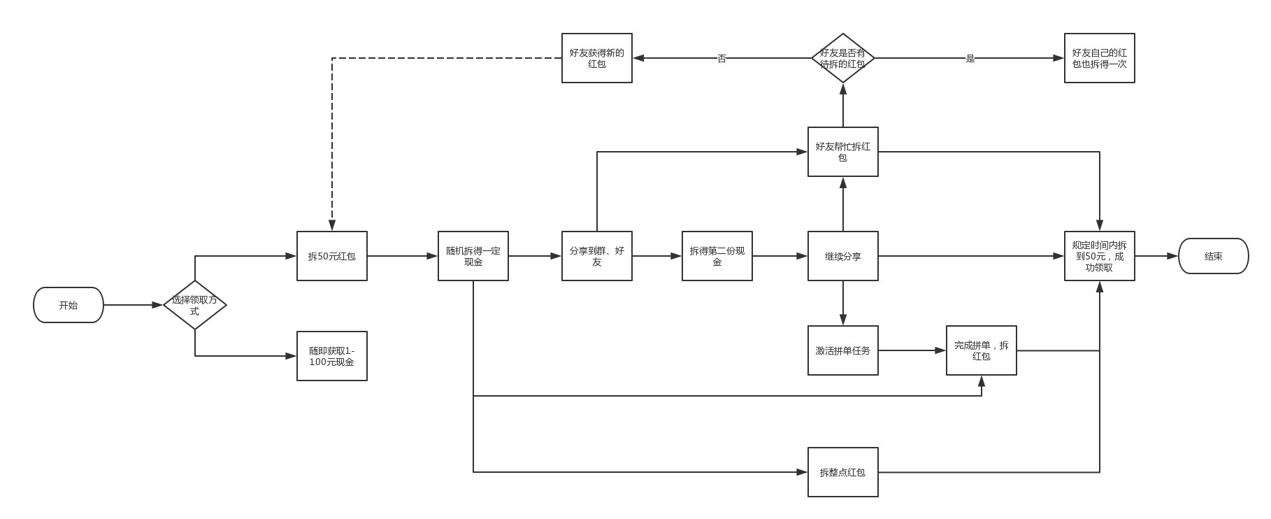
天天领现金的活动在安卓端和iOS端有一定差异(价格歧视),这里以iOS端为例做分析。其基本的业务流程如下:

笔者拟从两个角度来探讨这个玩法:
第一,多层次、多维度的诱导社交分享。红包总金额极大,用户需要多次分享才能达到条件。用户拆的第一份金额大(总金额40%左右),利用用户兴奋感迅速引导分享并给用户拆第二金额,持续的金额形成持续的分享力。新用户拆得金额多,老用户拆得金额少,引导用户主动拉新。好友若有红包活动,则同时自己也能拆得金额,互惠互利,引导用户互相分享,形成多向沟通;好友若无红包活动,则发给好友红包,形成新的传播。一个50元的红包能形成巨大的分享链条,而最厉害的地方在于只有达到了条件,金额才是有效的——于是,持续的反馈和对沉没成本的不舍会让用户在开始任务之后想方设法去完成(当然,要控制任务的链条不要超过用户耐心的限度);而如果用户未能达成任务,则先前所有的分享都不过是为平台做嫁衣裳——平台通过用户的分享免费收获了一批流量。
第二,多样的游戏规则。不得不说这个分享的链条是过长的。因此拼多多在分享的主线任务外还加入了一些支线任务。其一是拆整点红包,通过抢红包可以更快达成任务。其二是抽奖,相比拆50元红包的困难,抽奖必得优惠更为简单。其三是通过完成拼单拆红包,引导用户下单是平台最终的目的,手段(红包补贴)与目的(引导下单)的置换和互相促进也是精妙的。
三、困境与*局破**
不妨将拼多多的模式归为低价策略+社交裂变玩法。这两者成就了拼多多,但也让现在的拼多多深陷泥淖之中。
困境之一:低价策略让拼多多选择了接手低端供应链。而随之而来的假货、山寨货、劣质货问题成了拼多多最深的痛。对于假货,平台可以采取严格的审核和严厉的惩罚加以整治;对于山寨货,可以整治与引导*管双**齐下;但对于劣质货,则受制于中小商家自身的生产能力,并非平台以一时之力就能迅速解决的。这必然成为拼多多发展路途中绕不过去的一道难题——淘宝曾经踩过的坑,拼多多是要用同样的步伐再踩一遍,还是另辟蹊径?
困境之二:依靠着微信巨大的流量福利,社交裂变玩法让拼多多的流量以指数级飞增,但同样也埋下了隐患。第一,这些玩法主要仍是单方获利而做不到互惠互利,其本质上是消费了发起者一方的社交货币,其病毒式的传播也让不少用户深受其扰;第二,其玩法引入了游戏玩法的许多优点,也带上了游戏玩法的一大缺点:难以保证长久的生命力。不变的酬赏带给用户的吸引力会随着用户使用频次增加而迅速下降。这就逼迫着玩法的不断更新迭代和创作,给用户制造新奇感与多变的酬赏。
黄峥曾在发言中称拼多多要做Costco+Disney的模式,如果笔者的理解没有错的话,这两项正好可以对应上面两部分。所以拼多多的*局破**也应当在个中寻求突破。
*局破**之一:通过C2B,推动低端供应链的升级。中小厂商的供应链是拼多多起家之本,但也拖累了拼多多的进一步升级。掌握供应链才是电商的核心护城河所在。拼多多对供应链的*局破**,应当在努力发展C2B的模式上。所谓C2B,就是在消费者侧聚集消费者的需求后,对供应商侧进行批量化的定制。网易严选、小米优品、京造的终极模式也是如此。只不过两者的进路不同。由此,来倒推原本低端供应链的小厂商在单品上做到极致。——这可以看做是拼多多对供应链的独特的赋能形式,也是拼多多引导中小厂商升级的一个较合适的途径。笔者认为,拼多多未来的主要供应链,可能是一至数个超强单品对应一个厂商的形式。当然高端供应商和品牌商的引进,也是应当去推进的,但有阿里与京东的大山在前,且其与主站拼团玩法的抵触,可能是一个较难解决的问题。
*局破**之二:增加更多方向的游戏性玩法,减弱社交裂变的强度。随着产品覆盖率的提高,拉新的成本会越来越高,接下来拼多多应当更多地去考虑如何激活和留存用户。另一方面,社交裂变玩法对用户社交货币的消耗大,其针对的用户群体是社交货币价值较低的用户。但随着用户群体的扩大化,对社交货币价值较高的用户群体需求,该如何去满足也是一个值得思考的问题。推出更多短分享路径的社交玩法,或者弱分享性而强调站内互动的游戏玩法,或许是可行之道。
1.没有商业模式,传统模式经营很痛苦;
2.苦苦经营一直没有办法突破,企业做不大;
3.看着别人的店越开越多,越挣越多自己却素手无策;
4.累死累活挣钱,省吃俭用给员工发工资,员工嫌少留不住;
5.看着自己的店濒临倒闭而素手无策;
6.拥有很多资源却无法招商融资;
如果你有这些问题你不必担心,刚好有这么一次机会,你可以私信或者关注我,每天为你分享更多的商业模式和帮你梳理问题。