上期说完了庆历新政,这一期烽火为大家继续介绍发生在北宋的另一次变法运动——王安石变法。此次变法,持续时间更长,效果更显著,影响也要大得多。当然,这其中最大的影响,莫过于传统史学中将北宋的最终灭亡归结于这次变法。直到近代,这次变法的价值才被史学家们重新发掘,甚至为近代中国提供变法的历史依据和经验教训。
那么,王安石变法究竟是如何发生的呢?要弄清这个问题,我们首先要对王安石这个人有一番了解才是。
变法前夜
王安石,生于北宋天禧五年(公元1021年),自幼聪慧过人,且酷爱读书。早年跟随父亲宦游各地,对民间事物较为熟悉。庆历二年(公元1042年),王安石得中进士,被授予淮南节度判官,自此踏上为官生涯。并在随后的十几年间逐步升迁,名声也越来越大。
虽然他早年不在大宋的中央政府内担任要职,但却因才华能力出众,被当朝的几位名臣赏识。宋英宗时期曾经屡次召他赴京担任职位,均被他以各种理由拒绝。直到宋神宗熙宁年间,王安石这才第一次踏足权力中枢。

王安石画像
可以说,在王安石正式踏入大宋的最高权力中心前,他的职业生涯一直都在地方上度过。无疑,如此的履历让他对民间疾苦有着非同一般深刻的认识。而这,也成为了他日后推动变法的直接理论来源。不过,在中央要职上缺乏较长时间的历练,日后却也成为他权掌中枢后的实践局限。
如此看来,在庆历新政年间,王安石才刚刚通过科举踏入*场官**。对于那场持续时间很短的新政,王安石虽然没有机会去参与,但他同样有着自己的思考。比如王安石就曾经批判过范仲淹等人在庆历新政时的用人策略,并且对新政着眼于吏治问题颇有微词。可见,虽然庆历年间王安石还在基层摔打历练,但作为文人士大夫阶层中优秀的一份子,他同样早已经开始关注大宋朝的“中年危机”了。
等到了英宗、神宗年间,大宋的危机更加凸显,庆历新政没能解决的问题,现在愈发严重起来。“三冗”问题造成的财政赤字逐年递增,*队军**的战斗力更加不堪。这一切的现象,都让刚刚即位,年纪轻轻的宋神宗赵顼警觉不已。他强烈渴望通过变法,干出一番事业。
于是,年轻的皇帝首先将目光投向了当年参与庆历新政的名臣富弼。然而,此时的富弼,或许早已熄灭了当初的那份热情。面对少年皇帝的问策,只是一味地让他坐定江山,依照祖制安心治理即可。一句“愿陛下二十年不谈兵”彻底让赵顼对他失去了希望。终于,他将目光从庆历新政旧臣转移到了王安石的身上。对于后者,他久闻大名,早就对他“崇拜至极”了。
治平四年(公元1067年),宋神宗赵顼第一次见到了自己的政治偶像,当年曾向赵祯上《上仁宗皇帝言事书》的王安石。并且从王安石那里,终于看到了自己想要的东西。君臣二人迅速达成共识,终于,继当年的庆历新政之后,又一场自上而下的变法运动即将拉开大幕。而这次变法的两个主角——赵顼与王安石这对君臣,却并不知道他们接下来将会遇到什么。

宋神宗赵顼
变法正式启动
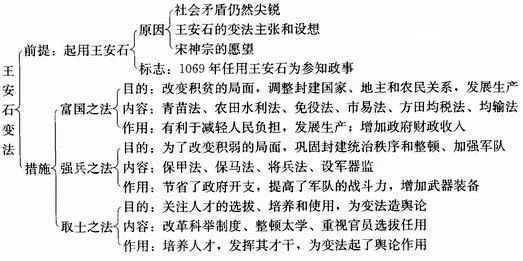
熙宁二年(公元1069年)二月,宋神宗赵顼任命王安石为参知政事(副宰相),王安石旋即提出当务之急在于“改变风俗、确立法度”,正式提议变法,赵顼当即表示同意。
而正式实施变法步骤之前,他显然吸取了当年庆历新政迅速失败的教训。第一,不能与整个朝堂,或者说是整个文人士大夫阶层为敌。第二,从经济层面解决问题,现实中的吏治暂时靠后,甚至当前完全不去考虑。第三,要从思想上打破反对派们对于变法的抵触。
第三点,也是王安石与赵顼最早开始布局的一件大事。在此之前二人的一番策论中,王安石便巧妙地将昔日“尧舜之道”阐发为“世务贯通、体用合一”的实学。从而确立了变法的原则就是以解决问题为要,理论联系实际,经世致用。
如此,便能从根本上反击保守派们所谓“祖宗之法不可变”的顽固态度,为变法提供理论依据。减小保守势力的反扑力度。
接下来,作为变法实施的第一步,设立了“制置三司条例司”。在大宋统治者与其直接统辖的三司(户部、盐铁、度支)之间设立一个主管财政的机构。目的在于接下来能够更好的规划变法具体实施方案、制定相应的改革举措。由此可见,此次的变法,其着眼点与当年的庆历新政截然不同。它将变革集中在了经济层面而非吏治层面。

王安石变法脉络图
关于这一点,看其后接连颁布的各项新法便能看的更加清楚。而新法的名目很多,主要有以下几种。
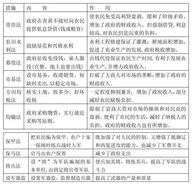
青苗法、募役法、方田均税法、农田水利法、市易法、均输法、保甲法、裁兵法、将兵法、保马法、军器监法。
具体的条款太多太细,这里就不再讨论了。烽火按照之前变法的主要着力点,将这些新法分为了两类,即所谓的“经济法”与“军事法”。前六种属于经济法,后五种属于军事法。分别对应大宋“中年危机”的两大具体症状——财政赤字和*队军**战力退化。
另外,对于科举取士方面,这次变法运动之中同样加以关注。目的其实很明显,同样是汲取了当年庆历新政失败的教训,即人才队伍的建设和舆论引导问题。一方面抓科举制度考察士子的具体细节(颁布贡举法,废除明经科,而进士科的考试则以经义和策论为主,并增加法科),以期改变人才结构。另一方面抓“院校教育”,培养主要行业的专业人才。
综上所述,变法的内容大致如上,具体细节有兴趣的朋友可以去查相关资料。可以看出,宋神宗赵顼与王安石的目的很明确,即“富国”、“强兵”、“任人”六个字,尤以“富国”、“强兵”四个字为要。而遍阅所有新法的具体条款,则是涵盖了大宋的经济、军事的方方面面,牵涉的内容之广,层次之深,远非当年的庆历新政可比。可见以王安石为首的变法派的用心与期望之深。

王安石变法内容及作用
变法过程与结果
在讲述过程之前,烽火在这里给大家描述两个小故事。
故事一:王安石与司马光的“论战”
早在熙宁元年,意气风发的王安石与朝内保守派代表司马光,就曾经对变法的两个主要目的之一——“富国”(即如何解决国家财政困难),有过一次激烈的论战。王安石认为,造成国家财政状况不好的原因,是因为没有善于“理财”的人。若是有这样的人才为国家税收广开财源,才是解决问题之道。而司马光却认为天下的财富总有个定数,不在民间百姓身上,就在朝廷国库之中(即“天地所生财货百物,止有此数,不在民则在官!”)。所谓的“理财”,不过就是盘剥老百姓而已。因此,“节流”才是解决财政危机的根本。
由此可见王安石与司马光之争,其实就是“开源”与“节流”之争。

司马光画像
故事二:王安石的新法“试验田”
其实,早年王安石在鄞县知县任上的时候,曾经在自己的治下小规模试验过自己日后提出的青苗法,即所谓的“贷谷于民立息以偿”。实际步骤如下:春天庄稼刚刚出苗之时,凡是急需钱粮的农户,可向本地官员提出申请。由地方官吏在验明该户所耕种田地的实际情况后,对其所申请数额与其将来的偿还能力进行评估,提出一个初步的意见。最后再上报县主管官吏批准。等到秋天粮食收获后,再归还本钱和利息(利息制定为二分利,远低于高利贷的利息),用当年新粮充实官府仓库中剩余的旧粮。这样,百姓既用较低的代价解了燃眉之急,官府的收入也增加了。
结果,试验的效果非常好。与此同时,他还在鄞县任上时兴修水利,改善了当地的生产条件,收成自然随之增加。
由此可见,在地方的实践经验,为王安石提供了一定的新法实践基础。
困难,便隐藏在这两个小故事之中。
第一,便是文人士大夫阶层对新法理念的根本反对,以司马光为代表,保守派并不认同王安石的那套“富国”理论。直接将新法等同于盘剥广大百姓的酷法。直接的反应就是朝中大量的能臣干吏几乎全都站在了以王安石为代表的变法派的对立面上。司马光、苏轼等一批贤臣去朝或者被贬。连韩琦、富弼等之前的改革派也深受打击。使得王安石不得不任用一批“新人”来推行新法。很明显,新法将朝臣们彻底撕裂,从而为日后大规模的“*党**争”埋下了隐患。
而且,这些被任用的“新人”里,还混迹着一大批的政治投机者。如此的情形,像极了当初庆历新政时的用人窘境。

新旧*党**争
第二,也是最为重要的一点,那便是新法的落实情况。可能当初王安石设想的很好,新法从制度设计层面来说,是十分健全的。不仅如此,他还通过一定范围内的实践,得到了不错的反馈。这一切都让王安石本人信心满满。然而,按照今天现代人的眼光,王安石在鄞县任上时的那种小范围的“社会试验”,样本量太小,而且复杂程度同整个大宋规模的社会实践完全不在一个档次。
换句话说,王安石当年的社会试验数据,其代表性明显不足,而且时间太短,完全不能作为大规模社会实践的参照。事实上,接下来新法的实施情况,也完全违背了王安石最初设计新法时的设想。
就拿王安石引以为傲的“青苗法”来说,本意是为穷苦百姓提供“低息*款贷**”度过难关。但是,在被具体执行时,地方官吏们却将青苗法变相执行成了疯狂敛财的酷法。他们具体的做法如下:直接忽略对“低息*款贷**”需求最迫切的所谓“下农”,而是将放贷目光盯在了*款贷**需求不那么强烈的“中户”甚至“上户”身上。然后强迫他们向政府进行借贷。重点来了,原本只有二分的低利息被他们生生提高到了比高利贷还高。这样一来,“中户”与“富户”便被地方官府不断盘剥,逐渐沦为了“下户”甚至直接破产。
这样的结果,同王安石最初的设想大相径庭。正应了那句话:上有政策,下有对策。钻政策的漏洞,一直是某些官吏们最为擅长的。同时也说明,好的制度,也要有好的执行者才能发挥最初的政策目标。
变法的整个过程,到处都充满着这样的故事。其他新法的执行情况,有兴趣的朋友可以查看相关资料。总之,原本为国为民的新法,从一开始就朝着盘剥鱼肉百姓,为贪官污吏们中饱私囊的不归路而去。如此一来,完全违背王安石初衷的“新法”,也逐渐成为摧毁这次变法运动的地雷,只等着被触发的那一刻。
失败的到来,只是时间的问题。
熙宁七年(公元1074年),王安石身后最为坚定的支持者,宋神宗赵顼,在面对越来越多问题的变法,终于出现犹豫。在各方压力下,不得不罢免了王安石的宰相职务,使变法遭受重挫。虽然次年王安石再次拜相,但已经得不到赵顼更多支持了。加上变法派内部分裂,变法实际上已经很难继续推行下去了。
熙宁九年,王安石长子王雱病故,心灰意冷的王安石辞去宰相职位,从此隐居江宁,新法法令也开始陆续被废止。元丰八年(公元1085年),宋神宗赵顼去世。宋哲宗赵煦即位,高太后垂帘听政,起用司马光为宰相,新法几乎全被废掉,史称“元祐更化”。至此,王安石变法彻底失败。
总结
王安石变法虽然以失败告终,但是,其“富国强兵”的效果是十分显著的。

熙河开边后的大宋疆域(蓝色圈中即为新得之地)
“富国”方面,使得北宋的财政情况大为好转,财政赤字消失不见,国库积蓄可供朝廷二十年财政支出。一改当初“积贫积弱”的窘境。
“强兵”方面,最为显著的成效便在于西北战场上战争形势的彻底扭转。熙宁六年(公元1073年),在王安石指挥下,宋熙河路经略安抚使王韶率军进攻吐蕃,收复河、洮、岷等五州,拓地两千余里,受抚羌族三十万帐。史称“熙河开边”。这是北宋军事上一次空前的大捷,也建立起进攻西夏地区的有利战线。从此对西夏形成了两个方向上的战略包围。
然而,以上两个闪光点,也成了王安石变法最后的荣光了。甚至对于北宋一朝来说,也不过是回光返照而已。
下面重点谈一谈经验教训。
第一,王安石变法的实质还是对封建王朝利益的再分配,并不是社会生产力发展的要求。同时变法的具体措施太过超前,与当时的社会发展程度无法匹配。所以,对推动社会进步的作用微乎其微。而利益的再分配,难免会损害既得利益者的利益。也就是皇族、文人士大夫阶层与将门的利益。由此看来,王安石变法犯了当初庆历新政一样的根本性的错误。
第二,变法的根本目的在于“富国”,而非“富民”。即广大百姓难以在这场变法运动中得到实实在在的好处,自然难以得到百姓们的全力支持。王安石“理财”的实质,一定程度上就是司马光所说的那般,虽然名义上为“开源”,实际上在执行过程中成为了官吏强取豪夺商人、地主、农民之利归国家财政的“苛政”。
第三,王安石变法的进展依旧太过急功近利,存在用人不当、政策执行不力、变法派内部分裂等等组织问题。这一点很好理解,皇帝本人都做不到对变法一如既往的支持,底下的臣子更是见风使舵,借助变法谋取私利。甚至发展到后来朝中*党新**旧*党**之间相互倾轧的“*党**争”。成为压垮大宋的最后一根稻草之一(这样的稻草很多,但“*党**争”绝对算一个)。
第四,无法团结大多数人,反对派之中其实也有可以争取的人才。其实,以王安石为代表的改革派,和以司马光为代表的保守派之争,本质上并不是权力之争,而是策略上的争议。并不是要不要改革的争论,而是怎样改革的争论。这一点从第一个小故事里就可以看出来。无论是“开源”或是“节流”。变法派与保守派至少达成了一个共识,那就是改革是必须的。或许,求同存异是个不错的选择。
以上就是烽火对于王安石变法的一些浅见,欢迎大家批评指正。