
每天跨河去上班辛苦不辛苦?现在,家门口就业不再是梦想!先行区的广大居民注意啦,先行区“春风行动”网络招聘会开始了!

无论你是曾经驻守边疆的退役军人,还是刚刚经历*迁拆**的被*地征**农民,无论你是想调换工作的技术骨干,还是想出来打零工的务工人员,在这里总有适合的岗位等你来,只要动动手指,就有机会找到适合自己的就业岗位。
为促进转移就业,支持返乡创业,助力脱贫增收,在了解辖区及周边用工企业招聘需求的前提下,先行区管委会组织此次“春风行动”网络招聘会,为用工企业与劳动者搭建“鹊桥”。
随着先行区工程建设、招商引资、社会管理等工作的全面展开,先行区将来会吸引更多优质企业签约落地,同时会为广大市民朋友们提供更多待遇好、上班方便的就业岗位。先行区管委会本着“送岗位,送政策,送服务”的原则将主动为用工企业与劳动者搭建平台,让家门口就业“遍地开花”,让跨河上班成为历史,让更多先行区居民共享先行区建设发展的成果,让咱们的日子越来越红火!
此次网络招聘涉及食品、物流、机械制造等多个行业的20余家企业,1100余个就业岗位任你挑选。

快看看下面的汇总表,有没有适合你的岗位 。
先行区被*地征**农民专场招聘会岗位信息汇总
1.达利食品
生产普工男50名、女150名:17-45周岁,服从公司工作安排及调整,身体健康,吃苦耐劳。
人事、行政文员:女士优先,1名,24-35周岁,大专及以上学历,从事人事行政相关工作者优先先。
品控员10名:男女不限,20-35岁,中专以上学历,生物工程、食品、化学专业,有一定工作经验者优先。
化验员10名:男女不限,20-35岁,大专以上学历,生物工程、食品、化学专业,有一定工作经验者优先。
污水处理专员2名:25-45周岁,相关专业,大专以上学历,有污水处理证者优先。厨师男性1名:20-45周岁,身体健康、责任心强,有相关工作经验者优先。
储备干部:5名。
应届毕业生:大专以上学历,食品、物流、机电一体化、行政相关专业。绿化工1名:17-45周岁,有相关经验者优先。
清洁工:2名。17-45周岁,身体健康,吃苦耐劳。市场管理部内勤10名:24-30周岁,大专及以上学历能够熟练使用office办公室软件有相关工作经验者优先。
电工/电焊工/机修/电气工程师15名:男性20-45周岁,电工/机械/维修/机电专业、有上岗操作证及实际工作经验优先。
统计/仓管员5名:20-35周岁,大专以上学历,财务、计算机相关专业。
地址:济南市济阳县孙耿办事处迎宾大街达利食品工业园驻地。联系人:0531-84552068 13864068868(李女士)
2.山东稻香园
生产工人20名:18-40岁,初中及以上学历,身体健康,责任心强,无不良嗜好,2.5-6K。
订单员1名:18-35岁,大专以上学历,沟通应变能力强,熟练操作电脑软件,2.5-4k。
财务经理1名:40岁以下,财务类专业大专以上学历3年以上成本财会管理工作经验5-8K。
营业员15名:18-35岁,学历不限,形象好、气质佳、沟通和应变能力强,3-6K。
现烤技师/裱花技师各8名:18-35岁,初中及以上学历有同行相关技师工作经验1年以上,3-6K。
裱花/现烤学徒10名:18-35岁,初中及以上学历,2.5K起。
面试地址:济南市天桥区师范路21号稻香园办公室
招聘联系电话:0531-85718777、85807888
3.膜丽东方新材料科技有限公司
质检员3人:中专及以上学历,具备一定的质检理论或经验;身体健康,责任感强,工作踏实,具有吃苦耐劳精神,薪资面谈。
生产普工10人:初中及以上学历,40岁以内;具备较强的工作责任感和团队协作精神、吃苦耐劳,薪资面谈。
地址:济阳县庙廊工业园创业路2号 联系人:周老师 电话:15064026973
4.山东科尔自动化设备有限公司
机械设计工程师、电气编程工程师各2名:22-50周岁,大专以上学历,男女不限,自动化、机械设计或机电一体化专业,熟练操作各类设计绘图软件,熟悉各类机械元件性能及设计,三年以上非标自动化设备设计经验者优先。(薪资面议)
销售员2名:25-45周岁,高中专以上男性,自动化、机械设计或机电一体化专业,能适应出差,三年以上相关设备销售工作经验者优先。(薪资面议)
电子商务/文员 2名:22-45周岁高中专以上,熟练操作各类办公软件,熟悉网络推广、运作模式和交易规则,三年以上相关工作经验者优先。(薪资2400-3000)出纳1名:25-45 中专,女性,持上岗证,三年以上相关工作经验者优先。(薪资面议)。
仓管员1名:22-45岁,高中以上,女性,能操作办公软件,二年以上机械待业仓库管理工作经验者优先。
氩焊工若干名:20-50周岁,初中以上,男性,身体健康,二年以上从事不锈钢氩弧焊接工作经验或者持焊工证者优先。
济南市济阳县太平街道庙廊工业园创业路2号。联系人/电话:许老师/13021711863
5.山东天略服饰
车间主任3名:25-45周岁,高中专以上,男性,高中及以上学历,具有企业管理、生产管理、产品管理、质量管理、设备管理等相关专业知识;熟悉生产计划、调度、统计方式方法;较强的分析能力、应变能力和决策能力;较强的管理技能和人际关系能力。
文员3名:18-30周岁,高中专以上,女性,熟练操作各类办公软件,沟通、应变能力强,有责任心、亲和力。
财务2名:18-35周岁,中专以上,女性,三年以上相关工作经验者优先,(薪资面议)。
美工2名:20-30周岁,大专及以上学历,熟练使用Photoshop/ Dreamweaver等设计类软件,有相关工作经验者优先。
客服10名:18-30周岁,高中以上,女性优先;有无淘宝客服工作经验都可,来了会有2-3天的免费培训,打字速度60字/分钟以上。较强的应变能力、协调能力和表达能力,能独立处理紧急问题。
仓库10名:18-35周岁,初中以上,男女均可,身体健康,能服从公司安排、指挥。
裁剪工3名:18-35周岁,初中以上,男性优先,有服装裁剪知识,熟悉面料,能看懂样版以及技术资料。
缝纫工100名:18-45 初中以上,女性,身体健康,能服从公司安排、指挥,要求技术熟练,工作认真,能吃苦耐劳,服从工作安排。
地址:济南市济阳县孙耿街道104路,山东天略服饰有限公司。联系人/电话:张老师/15564171868
6.紫燕食品
锅炉工1名:男性,年龄45岁以下,有多年工作经验者可以放宽,有锅炉证(二级锅炉证或更高级别),能住厂,待遇:工资待遇4000—4500,可提供五险一金,免费食宿。
普工6名:男性优先,年龄35岁以下,身体健康,无传染性疾病,能住厂。待遇:工资待遇3000-4500(试用期2300),可提供五险一金,有夫妻房,欢迎夫妻同来上班。工作地点:崔寨街道青宁工业园紫燕食品 联系电话:15662682020
7.好景节能设备
销售经理10名:25-45岁,具有1年以上的销售管理经验者优先,吃苦耐劳,有较强的工作责任心和团队协作精神,能力优秀者可适当放宽要求。工资:底薪+提成。负责完成所辖区域的产品销售任务,提升产品在区域内的占比;负责所辖区域内市场的开拓、客户的开发、网点的布局及新客户谈判工作;负责对账、催款。
销售内勤5名:22-45岁,熟悉操作Windows、Excel等各类办公软件,协助销售人员处理客诉及其他事物,具备良好的语言沟通能力,责任心强,工作态度端正,做事麻利有条理,应变能力强、计划能力强、能吃苦,工资:2500-3000元。
仓库管理2名:22-40岁,执行物资管理中与仓库有关的SOP,包括与财务部对数据的对接,与采购部库存预警,确保仓库作业顺利进行,负责仓库日常物资的验收、入库、码放、保管、盘点、对账等工作,负责保持仓内货品和环境的清洁、整齐和卫生工作,工资2600-3000元。
质检员2名:22-40岁,采购产品入库前的检验和试验,车间、测试、售后外购物料质量问题的信息搜集及采购的联络,监督采购供应商质量提升整改措施的制定、实施及效果验证,编制进料检验质量报告,参与过程检验、测试及终检的工作,工资2800-3200元。
生产主管2名:25-45岁,有生产车间现场管理实践经验3年以上,具有很强的协调沟通组织能力和责任心,具备管理创新意识和能力,有较强的团队建设和领导能力,会运用生产管理手法分析和管理现场,会常用的办公软件操作,擅长用数据、图表分析总结生产管理成效,工资4000-6000元。
美工2名:22-40岁,公司产品页面设计,后台UI设计,宣传资料设计,2800-3500元。
电子商务3名:22-40岁,熟悉操作各种办公软件,熟悉网络推广、运作模式和交易规则,沟通应变能力强,有责任心负责公司的商城,工资:底薪+提成。技术内勤1名:22-35岁,负责技术资料整理、图纸的下发、文档的整理,熟练操作办公软件,会简单的CAD制图,2800-3200元。普工10名:22-45岁,身体健康、精力充沛、无不良嗜好,工资2500-3500。工作地址:大桥镇与崔寨镇(新阳路口好景工业园)联系电话:58681829 15650036908
8.山东亿鸿机械科技有限公司
机械设计工程师1名:22-50,大专以上,男女不限,自动化、机械设计或机电一体化专业,熟练操作各类设计绘图软件,熟悉各类机械元件性能及设计,三年以上非标自动化设备设计经验者优先。(薪资面议)
销售经理5名:25-45,高中专以上男女不限,自动化、机械设计或机电一体化专业,能操作办公软件,市场开拓能力强,能适应出差,有较强的忠诚度、责任心、事业心,三年以上相关设备销售工作经验者优先。(底薪+提成)
电焊工4名:22-50岁,初中以上 男性,身体健康,能吃苦耐劳,二年以上从事手弧焊接和二保焊工作经验者,持焊工证者优先(薪资4000-6000元)。
氩焊工1名:20-50岁,初中以上 男性,身体健康,能吃苦耐劳,二年以上从事不锈钢氩弧焊接工作经验者,持焊工证者优先(薪资5000-7000元)。
地址:济南市济阳县太平镇庙廊工业园创业路4号。联系电话:13573779086
9.济南统一有限公司
食品研究员2人,要求食品研发相关工作经验,薪资面谈。地址:济阳区济北开发区 联系人:艾老师15666666931(微信同步)
10.山东上好佳食品有限公司
电焊工1名:男;3年以上工作经验,持有电焊工证(磁卡);了解机械设备原理,会安装、维修。会电焊、氩弧焊;年龄40岁以下。污泥工长白班 1名:要求:男;有污泥清理工作经验、会木工、瓦工者优先;年龄40岁左右。地址:公司地址:济北开发区正安路北首路西联系人:张老师 55605048
11.铭润家具
招聘:办公文员、生产跟单员、仓库管理员(要求熟练办公软件,高中及以上学历)、会计(有3年工作经验优先)。联系人:张林,电话:18364108158
12.山东旺旺食品
招聘检验员5人:35周岁以下,大专及以上学历,食品检测、食品营养安全等专业,熟悉食品品质工作程序,熟悉食品检测分析仪器的使用,具备食品质量检测的基础知识。
品质稽核员5人:35周岁以下,大专及以上学历,食品相关专业。
共享会计10人:30周岁以下,大专及以上学历,男女不限,财务相关专业,具备优秀沟通协调能力,能有效与内外部客户协作,调查、沟通、处理问题。电工1人:机电类相关专业;需持电工证,有相关工作经验者优先。
警卫2人:35周岁以下,退伍军人优先
操作工30人:45周岁以下,男,有食品厂工作经验优先。
福利待遇:综合月薪3500-6000元,入职当日签订劳动合同,缴纳五险一金;实习生签订实习协议;提供食宿,享受国家法定假(每年11天)、婚丧、产假、带薪年休假等假期;地址:山东省济南市济阳区济北开发区旺旺街8号联系人:李老师联系电话:84230088-531073 15853100270 15069070807
13.迈大食品
生产操作工:年龄18-40周岁,初中及以上学历,身体健康,品行端正,服从管理,有食品行业工作经验优先。
非生产操作岗位(食品现场检验、叉车司机、设备维修工、高低压电工、锅炉工等):18-45周岁,中专及以上学历,有2-3年相关岗位工作经验且持有相关特种设备作业证。
应届高校毕业生:食品、生物、化工等相关专业。
福利待遇:按规定签订劳动合同,缴纳五险一金,每月准时发放员工工资,执行八小时工作制,八小时以外按规定计算加班费,免费提供工作餐,享有国家法律法规规定的节假日。咨询电话:0531-81175872报名地址:山东省济阳县济北经济开发区迈大大街1号
14.山东麦瑞特农牧科技
内勤1名:18-28周岁,对互联网感兴趣,有志于电商销售的市场精英。高中、中专及以上学历,线上线下通过有效方式进行产品销售,完成销售目标,熟练使用QQ、微信、微博、头条 ,有微商、淘宝店铺经验、对抖音、快手等短视频感兴趣者优先工资待遇底薪+提成,上不封顶
电子商务销售人员6名:18-28周岁,对互联网感兴趣,有志于电商销售的市场精英。高中、中专及以上学历,线上线下通过有效方式进行产品销售,完成销售目标,熟练使用QQ、微信、微博、头条,有微商、淘宝店铺经验、对抖音、快手等短视频感兴趣者优先工资待遇底薪+提成,上不封顶。
地址:济南市济阳区太平街道办太平商业街联系电话 :18866812698 /13075372128联系人:朱经理
15.济南银鹏建筑材料
办公室1人、调度1人、实验室1人要求:一年的工作经验 大专以上学历 年龄35岁以下 薪资:3000-5000元交五险一金 正式员工享受企业福利。
联系人:陈法荣 15066112199
16.山东友玻节能玻璃
男普工20名:年龄20-45。B证驾驶员:2名 联系电话18615577706、18660416529 孔经理 地址:济南市济阳县太平镇农科院东邻
17.山东华迪建筑材料
操作工7人:45岁以下的男性,身体健康。实验室实验员3人:专科以上学历,建筑、材料、等相关专业优先考虑,有较强的责任心和敬业精神,身心健康。联系人:王主任
15306448789/84562196
18.济南万兴达化工
车间操作工:男女不限,45岁以下,身体健康。质检员:女性,40岁以下,能熟练掌握电脑。联系人:胡文波18253116013
19.济南中通吉物流
操作工:50人左右,男女不限,女士年龄18-45周岁,男士年龄18-50周岁,主要负责分拣、扫描、装卸等,工资4000-5000元,+300餐卡+2天休班+五险。
客服:20名左右,大专及以上学历,电脑操作熟练,普通话标准有相关工作者优先。
联系人刘老师,咨询电话15335412009。
20.山东顶津食品
生产操作工30名:初中(含)及以上学历。
设备/制造技术员10名:中专(含)及以上学历,机电、数控、自动化、电气、计算机等相关专业。
仓储管理员5名:大专(含)及以上学历,工商管理类,食品等相关专业。
岗位薪资为3000-6000元,福利:五险一金、带薪年假、免费工作餐、免费班车、定制工装、节日福利、生日贺礼、婚育贺礼
公司地点:济南市济阳区迈大大街5号 济南顶津食品有限公司。李老师:0531-58622825 / 0531-58622826.
21.山东科信达建筑安装有限公司
施工员3名:工程、给排水类相关专业大学专科及以上学历;2年以上相关工作经验,中级以上职称;熟悉设计行业和业务,掌握设计工作流程,具备本专业的基本理论知识,了解相关专业知识;熟练运用Office、Auto、CAD等计算机软件系统;细心严谨,能吃苦耐劳。
标书专员3名:根据招标文件,制作投标技术标;办理投标报名、保证金缴纳事宜;工程管理、土木工程等相关专业;男女不限。
预算员3名:工程造价等相关专业,男女不限;熟练使用广联达等相关预算软件能够熟悉掌握国家的法律法规及有关工程造价的管理规定,精通本专业理论知识,熟悉工程图纸,掌握工程预算定额及有关政策规定,为正确编制和审核预算奠定基础;负责审查施工图纸,参加图纸会审和技术交底,依据其记录进行预算调整。
法务专员1名:协助企业法律顾问起草或组织审查企业的重要规章制度;参与企业的投资、融资、租赁、资产转让、股改等涉及企业权益的重要经营活动的准备工作,并处理相关的法律事务;协助企业法律顾问审核企业的合同并对其进行归档管理;其他相关事宜。
策划专员1名:负责项目的定位与策划报告的撰写;负责产品推广与执行;负责产品创意与推广策略的制定;根据公司有关经营发展战略,制定年度、季度、月度推广方案,呈报上级领导;负责营销费用的预算与控制;其他相关事宜。
经营部人员:1-3年建筑施工经验,沟通交际能力强,人品端正,会开车者优先。
土建技术员5名:大学本科及以上学历,建筑、工民建、土木工程类相关专业;熟悉国家及地方相关法规、政策,熟悉土建类施工图、施工管理和有关土建的施工规范及要求,掌握项目规划、建筑设计、施工、验收规范及市政配套等基本建设程序;熟练使用CAD制图,富有责任心。
联系人:张老师13006592731 高老师13969055637
22.山东珑润商贸有限公司
退役军人:25到45岁(特殊情况可放宽),参加过*队军**服役的中国合法已婚公民(退伍军人,*党**员及预备*党**员优先);吃苦耐劳,遵纪守法;无“老赖记录”,无刑事犯罪记录。薪资待遇:①外派退役军人:每月:基本工资:3500元;生活补贴900元;话补100元;路补300元;②本地退役军人:基本工资:3200元;生活补贴400元;话补100元;③统一社保,统一年终分红。
咨询电话:栗老师13146083666 吴老师18654501817
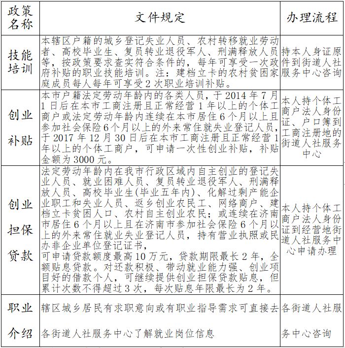
就业创业相关政策:

各街道人社服务中心业务咨询电话:
崔寨人社中心:84586399
太平人社中心:84330030
孙耿人社中心:84558365
大桥人社中心:88097645
