如何做一名合格的“捡漏王”,低分上名校?如何比别人少考几十分依然可以读同一所大学?
答案来了:学会做选择!
大家都知道,越热门的专业报考的人就越多,人多就意味着竞争激烈。大家完全可以退一步想:如果选择报考人数少的专业呢?顺着这个思路,小西给大家总结了几个“捡漏”方式,速看!
一、选择重点大学的冷门专业
实际上,没有绝对的冷门专业或热门专业。随着国家政策变化和各行业的不断发展,也许当你毕业时冷门专业也就成了热门专业。
选择实力强劲的大学中相对冷门的专业,主要是可以让想考取好学校但分数没有太大优势的同学先被心仪大学录取。如果经过一段时间的学习后仍然不喜欢所选专业,有以下几种方式供大家选择。
1
入学后转专业
为了保障学生的自主选择权及满足学生的个性化发展,国内大多数高校都推出了比较宽松的转专业政策。一般来说,大部分高校转专业多安排在大一、大二阶段。很多学校也都降低了转出“门槛”甚至无要求,但转入会设置考核。
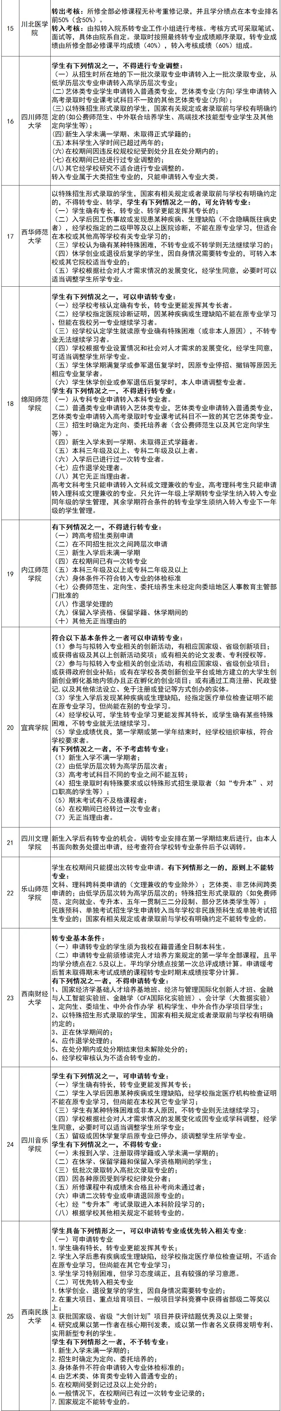
西南中学生整理了四川本科高校的转专业要求,供大家参考:



通过以上高校的转专业规则,不难发现有以下几点共同之处:
1、特殊招生录取类型考生,一般无法转入统招录取的专业。如:免费师范生、定向生、委培生等等。
2、不同类别的专业之间一般无法互转。如:普通文理类专业、体育类专业和艺术类专业。
3、不同招生批次之间一般无法互转。如:本科批次和专科批次。
4、如无特别说明,学生在校期间仅有一次转专业的机会。
5、如因身体原因无法继续在原专业学习,应在申请转专业时提供相关的体检证明。
6、在申请转专业时,已修读的课程需要全部合格。部分学校还会对学生的成绩有要求,譬如西南医科大学、西南财经大学要求平均学年学分绩点高于2.5;川北医学院要求学分绩点在本专业排名前50%。
7、申请转专业的时间通常在第一学年之内,最多不会超过第二学年,因此想要转专业的同学需要留意学校的安排,及时申请。
想了解各校的详细转专业政策、方式,大家可以查询学校官网或咨询招办。
2
辅修学位
可以在大三时辅修本校的第二学历,这个时候就可以基于个人喜好和长期职业发展进行选择,会比你在高考志愿填报时拥有更多依据。
3
考取本校研究生
目前,越来越多的本科生毕业后选择考研升学。如果你直接考取本校的研究生,会在前期了解专业上节省很多时间,比如:去想要跨考的专业课堂蹭课、向成功上岸的学长学姐取经等。
每年也有不少同学通过保研继续留校深造,国内210所高校2021届保研率排行如下:





图源:博雅数据库
二、选择同一高校不同批次的招生计划
同一所高校可能在不同的批次都招生,比如很多高校在一二本同时招生,还有的是在国家专项和普通本科批同时招生。
以2020年四川高考录取情况为例,有37所高校在一本、二本批次均招文科生,84所高校在一本、二本批次均招理科生,不同批次的录取分数线之间的差值可高达118分——也就是说,高考分数差了一百多分的考生,也有机会通过填报不同批次的志愿而考上同一所大学。
下面附上2020年高校在四川一二本均招生的情况统计,大家可以参考一下:


三、选择第一志愿招生缺额的重点大学
因地域关系、院校层次和考生家长认识上的偏差,某些重点大学第一志愿报考的人数相对较少,出现缺额现象,不得不录取参加征集志愿考生,此类院校是成绩不太稳定,分数在一二本边缘徘徊的考生第一志愿的首选目标。
在2020年四川高考本科一批第一次征集志愿时,不少如厦门大学、武汉大学、中国地质大学(武汉)、西南交通大学等知名高校还有缺额,就很适合“捡漏”。
四、选择非重点大学的王牌专业
对于大多数人来说,无论是选学校还是选专业,归根到底是在毕业时找到一个好工作。俗话说的好:人要有一技之长。对于高考分数不占太大优势的考生来说,报考非重点大学的王牌专业,无疑是性价比超高的选择了。
部分非985/211高校的王牌专业如下:
- 南京医科大学:公共卫生与预防医学
- 黑龙江中医药大学:中药学
- 四川外国语大学:英语、俄语、德语、西班牙语
- 贵州医科大学:临床医学、药学、预防医学
- 南京审计大学:审计学
- 北京工商大学:保险精算、金融工程
- 扬州大学:动物医学、农学、数学与应用
- 延安大学:历史、法学
- 湘潭大学:数学、法学
- 燕山大学:机械工程、材料科学与工程
- 上海师范大学:心理学
- 西南政法大学:法学
- 河北医科大学:中西医结合基础
- 东北电力大学:电气专业
五、选择名校的分校区
比如西南交通大学峨眉校区、合肥工业大学宣城校区、哈尔滨工业大学威海校区、成都理工大学宜宾校区、东北大学秦皇岛分校等,大部分分校区的录取分数都要比本部分数更低,但毕业证一样,毕业生的本科毕业证书由校本部统一颁发,证书的封皮样式和文字与校本部毫无差别,证书内芯同样加盖本部公章和本部校长印。

六、报考中外合作办学的院校/专业
这类学校专业由于学费偏高,报考人数少,相应的录取分数偏低,但办学质量往往有保障,适合家庭条件较好的学生。中外合作办学院校有西交利物浦大学、宁波诺丁汉大学、温州肯恩大学等。
值得一提的是,今年宁波诺丁汉大学、温州肯恩大学在录取四川理科生时出现了断档,两校今年的同位调档线相比2019年分别下降了76分和44分,所以今年报考该校的四川理科生算是捡了大漏,以很低的分数就轻松考上这两所大学。
不过小西还是要提醒各位考生,高校出现断档涉及到大小年、招生政策变化等多种原因,今年出现断档,不代表明年的录取分数依旧会这么低,大家在选择院校的时候必须综合考虑各方面因素。


七、选择具有唯一性的特色院校
如上海海关学院、北京印刷学院、中国劳动关系学院、北京服装学院、北京物资学院、南京审计大学、中国计量大学等。这些学校的分数虽然比985/211类的大学分数低,但其王牌专业在就业方面并不比重点大学差。
八、选择地域相对偏远的重点院校
一些地处较远的双一流高校,譬如海南大学、*藏西**大学、延边大学、西北农林科技大学、兰州大学等,也可作为目标院校,分数比热门抢手的重点高校要低一些,比较好考。
这些高校2020年在四川的录取分数线高不高呢?小西帮大家整理了:

最后想说:以上这8种低分上名校的方法主要是给考生和家长提供一种院校选择的思路,想要低分上名校不是没有可能。不过,提升自己的成绩和排名才是考上名校的根本方法,毕竟“捡漏”的机会有限,不是任何低分考生都能轻松逆袭的。距离2021年高考还有半年的时间,即便是寥寥几分的进步,都有可能提高你上名校的几率,请继续努力!

以上这些低分上名校的方法你get了吗?
记得转发本文到朋友圈/班级群
和同学一起讨论!
声明:本文内容由高考直通车团队(微信公众号:gkztcwx)综合自网络、博雅数据库、四川省教育考试院等,转载请注明本声明。