
从本节课开始,后续会给大家从零开始介绍笔记本相关知识,让大家自已可独立动手可以维修笔记本主板以及生活中的家用电器,学习笔记本主板最关键的要知识电脑是如何开机启动的,只要把启动顺序搞懂基本上入门就容易了。
一.笔记本开机时序:
1.当外接适配器电源与电池都没有插入时,主板内部有一颗RTC小电池给主板CMOS模块提供一个微小的电压维持CMOS电路的正常运行.

2.小电池输出的电压一般会通过1颗电阻进行限流,然后给到D2001 pin2产生+VCC_RTC,此电压是给PCH提供3V电压,另外当外接适配器插入时待机芯片会产生+3VA电压,这个电压为3.3V同时经过D2001 pin1产生+VCC_RTC,因+3VA电压要高于+RTC_BAT电压,所以+RTC_BAT电压就不能通过D2001 pin2,只有当外接适配器或外接电池没有插入或没有电的情况下+RTC_BAT电压才能通过D2001 pin2到pin3 产生+VCC_RTC.

3.通过上图可以看出+RTCBAT电压要经过R2001 1Kohm电阻,这颗电阻做什么用呢?这颗电阻主要是作限流作用的,因为我们的主板CMOS电路只需要微弱的小电流即可.
4.那我们主板上那颗小电池能在主板上大概能使用多久呢?下面给在家介绍一下:
公式:RTC電池容量/流過R2001的電流/24小時/ 365天= RTC電池的使用年數,RTC電池的容量為225maH,PCH吃載電流為6uA,帶入公式『225mAH / 6uA / 24 / 365 = 4.28年』可計算出4.28年,但實際上還需確認連接至PCH的RTC VOLT 下限為2V,假如RTC電池電壓低於2V,則會導致系統無法儲存RTC的時間,故實際維持時間會比4.28年還要小,实际上RTC电池能正常使用2年多是没有问题的.
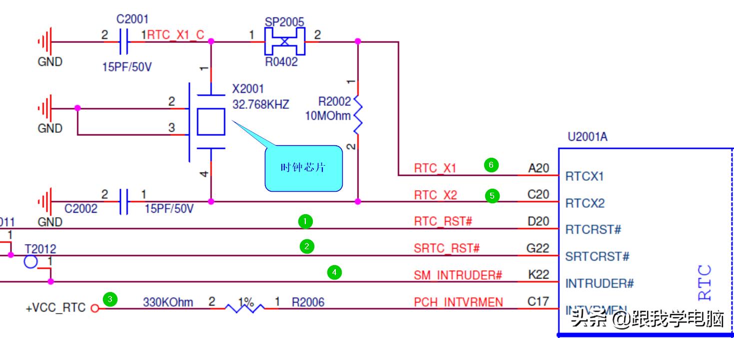
5.当+RTC_BAT电压产生后立即需要送到PCH内部,这时PCH得到电压之后开始正常工作,首先芯片内部要复位,所以需要有复位信号RTC_RST#&SRTC_RST#,同时也需要SM_INTRUDER#&PCH_INTVRMEN这两个侦测电压.

6.当这4个信号电压起来之后PCH会在A20&C20脚输出一个小电压给X2001引脚提供一个小电压让晶振起来,其波形为32.768KHz,如下图所示:

7.当PCH内部CMOS模块有RTC电压、复位、时钟后才能真正进入到工作状态,如果在维修时发现波形不正常或者复位不够等等都会影响你正常开机,所以大家一定要懂得.
二.总结:
1.目前业界不管是台式机主板还是笔记本主板均是这种电路,从50年代至今天还是没有改变过,RTC是主板上第一个电路,所以维修分析时一定要确认各电压是否OK。
2.本节课从主板第一个电压进行介绍,未来继续给大家介绍下一个电路,如果大家对电脑主板及电子感兴趣的电子学员,可以先关注我:跟我学电脑,希望在下方给我留言,转发评论前5名者可以免费提供笔记本维修电路知识教程,此教程同时也适合一名电子工程师学习.


