前两期,内控科技中心解读了行政事业单位内控相关政策体系和2019年度内控报告相关通知,并深度分析了近两年内控报告指标的变化及其背后的逻辑关系。
为了在填报内控报告时准确定位相关指标,本期以“财政部统一报表系统”填报页面直观呈现内控报告填报指南。

填报指南根据财政部官网发布的填写说明和常见问题答疑梳理形成,并以“财政部统一报表系统”的填报页面呈现,直观展示各评价指标所需填列的数据和对应的佐证材料,同时能体现2019年度内控报告对各单位内控单位层面建设实施和业务层面制度、流程建设实施的具体要求。
在填报前,您可按照佐证材料清单,提前准备好相关资料;在填报时,按照填报指南解释准确填写对应数据、上传佐证材料;填报完成后,可对照本单位内控报告不足之处,进一步完善单位内控体系的建设和运行。
温馨提示:本文以“财政部统一报表系统”的填报页面直观呈现,部分图片文字较小,您可点击图片放大观看,也可在私信获取excel版本。当然还可观看近期即将发布的内控报告填报教学视频哦。
一、系统登录
- 登录地址:
中央部门及下属单位登录网址是:https://tybb.mof.gov.cn/
重庆市单位登录网址是:https://czj.cq.gov.cn:9797/
首先确保网址正确,使用 IE、 Firefox(火狐)、 Chrome(谷歌)等主流浏览器,如果提示“此网站的安全证书存在问题”,请点击“继续浏览此网站(不推荐)”,即可显示页面。

- 用户名和密码:
中央部门及下属单位的用户名、密码与2018年相同,忘记密码可以由上级单位管理员重置;
重庆市单位用户名为单位组织机构代码(组织机构代码为单位统一社会信用代码第 9-17 位)+@NKBG,初始密码为:TYbb_2019!@#。
二、填报
2019年度行政事业单位内部控制报告共11张表,其中,封面、佐证材料附件分别1张,单位层面内部控制建设情况1张,业务层面内部控制建设情况占4张,信息系统层面内部控制建设情况1,总结项共3张。根据往年填报经验,业务层面第四张表在填报时最耗费时间、填报难度最大,2019年内控报告经过大量精简后,将会节省单位不少时间。

(一)封面代码
这一部分,根据单位情况如实填写。其中单位名称和组织机构代码两项,单位在登录后自动生成,无须填写。年末在职人数原则上小于等于单位编制人数。

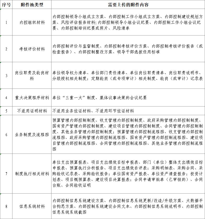
(二)佐证材料附件池
单位可对照佐证材料附件池提前准备资料,并按照附件池类型设置文件夹。填报时,首先按照附件池类型,上传对应文件夹内的资料。其中,“不适用”是指单位不存在此项业务,对于不适用的业务或环节,应在佐证材料中加以说明,并加盖单位公章。

(三)单位层面内部控制建设情况
这一部分主要填报内部控制机构组成情况、工作情况和权力运行制衡机制建立情况信息。需要注意的是,即使与上级主管单位共用一套内部控制领导小组或工作小组,下级单位也应成立本单位的领导小组和内部控制工作小组,若未成立,则选择“否”;且当单位组织架构发生变化时,应及时调整单位领导小组、工作小组成员。内控牵头部门与内控评价与监督部门应分离。成立领导小组、工作小组、牵头部门、评价与监督部门的材料应是正式发文或会议决策;
执行层面材料,应是2019年内发生的材料。其中,新增的指标“单位是否建立风险清单”也是在2019年内识别的风险。

(四)业务层面内部控制建设情况
表(一)主要填报单位内控六大业务岗位职责说明书建立情况、不相容岗位分离情况、业务轮岗或专项审计情况,其中不适用的业务和环节选择不适用。

表(二)主要填报单位六大业务内控制度和流程的关键管控环节的建立、更新、管控以及发文情况,共23个关键环节。
本次内控报告对制度流程关键管控点更细化,您单位内控制度是否涵盖了以下所有关键管控点呢?






表(三)主要填报单位除六大业务外其他领域制度流程建立、更新、管控及发文情况。

表(四)主要填报单位六大业务制度和流程的执行情况,其中可从部门决算、资产年报中获取的数据无需上传佐证材料。
从去年内控报告填报情况来看,这张表需要各个部门配合填报,是比较耗时间的,建议您提前收集、准备相关资料,以提高内控报告填报的效率。

(五)信息系统层面内部控制建设情况
需要注意的是,对于只具有报表编报或信息记录功能的系统(模块),比如预决算报表系统、国库集中支付系统、资产管理信息系统、内部控制报告填报软件等,难以实现内部控制管理要求,不属于内部控制信息系统的组成模块。

(六)总结项
这一部分的填报框比较窄,不便于打字填写,建议在填报前根据以下要点提前准备资料,填报时复制到相应版块。



下期预告:
重庆市财政局于3月12日印发《重庆市财政局关于开展 2019 年度行政事业单位内部控制报告编报工作的通知》(渝财会〔2020〕14 号),要求:2019 年度行政事业单位内部控制报告编报将结合重庆市行政事业单位内部控制评价指标评价工作开展实施,各单位在报告编报、上传佐证材料时,要结合《重庆市行政事业单位内部控制评价指标》完成。
内控科技中心将结合《重庆市行政事业单位内部控制评价指标》,梳理重庆市单位填报内控报告所需的资料清单及资料要求。