今天(9月8日)至9月15日,滴滴在中国大陆地区暂停提供深夜23:00-5:00时间段的出租车、快车、优步、优享、拼车、专车、豪华车服务。在加密保存数据、保障司乘隐私的前提下,在网约车业务中(快车、优享、专车等)试运营全程录音功能。

滴滴上线行程录音功能
今天开始用户使用滴滴出行将有不一样体验。
根据滴滴在9月4日发布的整改措施,9月8日至9月15日,滴滴在中国大陆地区暂停提供深夜23:00-5:00时间段的出租车、快车、优步、优享、拼车、专车、豪华车服务。其他业务如单车、代驾、公交、海外自驾租车及二手车服务照常。
值得注意的是,滴滴整改方案显示,9月8日起,在加密保存数据、保障司乘隐私的前提下,在网约车业务中(快车、优享、专车等)试运营全程录音功能。
法律人士表示,开启录音功能需要经司乘人员同意,要有选择权。此外数据安全问题也值得关注。
▾
司机端录音 数据在平台保存7天
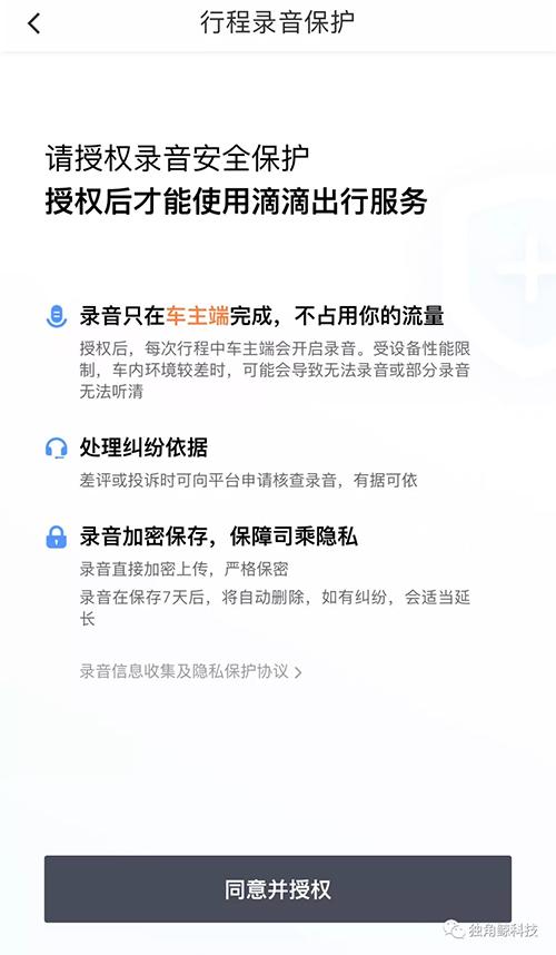
9月8日午间,新京报记者使用滴滴最新版APP显示,选定行程后,页面出现“请授权录音安全保护,授权后才能使用滴滴出行服务”的提醒。也就是说,乘客必须授权行程录音才能正常使用滴滴的快车、优享、专车等服务。而且后续行程不再做单独提示。
页面提示显示,“目录音只在车主端(司机端)完成,授权后,每次行程中车主端会开启录音。”也就是说,每次行程,司机端会自动开启录音。
若不想被行程录音怎么办?录音协议提示,如乘客使用的滴滴出行APP版本未及时更新,无法对录音进行授权,则录音不开启。在“拼车”场景下, 在获得车主及部分乘客用户同意后录音将开启。
“行程录音功能就直接上线了,平台也没有和我们说,司机也没有权限。”滴滴快车司机王先生向新京报记者表示。
“这个不合适,到时候乘客肯定会投诉。”滴滴专车司机刘先生告诉新京报记者,司机端并没有提示今天上线录音功能。“此前开会平台有说将上线录音功能,若开启需要经过乘客同意,我们点击司机端上的按钮才能启动。”
“那以后就不能在车上聊工作和生活的话题了吗?感觉司机和乘客都被监控了。”用户李小姐称。
“ 我国民法总则第110条及侵权责任法均规定了隐私权,滴滴网约车全程录音,可能会对乘客和司机的隐私有所影响。滴滴网约车录音功能应设置对乘客的风险提示,对录音功能的开启向乘客进行告知明示,是否同意开启录音功能完全交给用户选择。”北京康达律师事务所律师韩骁认为,平台不宜设置为强制性配置,这样也将有助于减少全程录音引起的相关隐私权纠纷。
中国政法大学知识产权中心特约研究员、北京志霖律师事务所律师赵占领也表示,这个举措应该是为了维护乘客安全,同时通过保留证据,可为及时解决司乘纠纷及投诉提供依据。不过,录音涉及到司机和乘客的个人隐私,应明确告知,录音功能的开启应由司机或乘客主动选择开启。
有业内人士认为,如果录音功能选择性使用,那大部分用户考虑隐私将不会使用,上线录音功能的意义就微乎其微了。
▾
专家:要重视数据安全问题
滴滴表示,行程录音作为未来处理纠纷依据,司乘人员发生差评或投诉时可向平台申请核查录音,有据可依。
此外,录音协议还提到,录音信息将用为维护用户人身安全等重大合法利益,情况紧急又很难得到用户同意的。用于抽查检测用户是否存在违反平台用户规则的行为。用于系统分析,设计、开发、应用保护用户安全的辅助工具或产品。
事实上,上线行程录音功能并不是首次出现。郑州空姐顺风车事件之后,5月底,滴滴整改方案显示,在现实场景中,大多数司乘纠纷的投诉,双方都各执一词,难以提供有力的证据,给平台判责带来非常大的困难,也让很多司机和乘客认为平台偏袒一方或者不作为。
当时,滴滴表示收到建议,在用户允许的情况下对车内每个行程全程录音的建议,为保护司乘隐私,录音资料不保存于个人手机,将直接加密上传服务器,保留72小时后自动删除。
对于数据安全问题。9月8日滴滴页面显示,录音将实时上传至滴滴服务器,车主或乘客用户无法自行*载下**、 调取或*放播**。“录音直接加密上传,严格保密,录音在保存7天后,将自动删除,如有纠纷,会适当延长。”
中国人民大学商法研究所所长刘俊海认为,滴滴出行上线行程录音功能会涉及隐私问题,如果一些特殊人群包括上市公司、公职人员在行程中与单位沟通,如此一来可能涉及商业秘密、国家机密和个人隐私问题。所以上线该功能需要慎重。
“安全保障权与隐私权并没有矛盾。上线行程录音功能与保护乘客生命安全并没有必然的逻辑关系,如果保障了安全,但侵犯了隐私权也是一个问题。”刘俊海教授认为平台应该在消费安全方面下功夫。
“滴滴目前采取的录音加密传输、7天后自动删除措施值得肯定,但如果管理不善仍存在泄漏的可能,网约车录音数据不可随意调取,须建立相应的等级保护制度,只有在涉案情况下才可由警方人员依照职权进行数据调取。”北京康达律师事务所律师韩骁表示,这就需要滴滴在内部管理上,依据《网络安全法》及行业规范等要求建立完善的制度和措施,保证该数据安全。
“现在信息泄漏还挺严重的,每个企业都说会保护好,但泄漏数据的事情也时有发生。”用户林先生认为,这个功能需要完善。
作者 | 陈维城
编辑 | 金彧 陈维城