这周,营养学界和低碳水界沸沸扬扬。
全世界最权威的学术期刊之一,《细胞》公开刊载,支持低碳水饮食的论文。
而且,还大大批评了碳水化合物一把,说碳水化合物有毒!

《细胞》,全世界最权威的学术期刊之一。主要发表生命科学领域的最新发现,刊登过很多生命科学的重大进展。
这篇论文的主要作者,来自欧洲、美国和澳大利亚科研机构,对近期关于糖毒性和低碳水饮食的论文进行梳理,并为低碳水饮食正名。
没时间看全文的朋友,这里附上知识小卡片:

有时间的朋友们,就一起来看研究吧!
01.
以前人碳水吃很少
人类吃糖的历史,总共可以分成 3 个阶段。
第一个阶段,是在早期农耕文明开启时,欧洲、亚洲、美洲分别驯化了不同的谷物,祖先们渐渐抛弃了采集、狩猎的生活。伴随着谷物的普及,人类开始有了龋齿。

在当时,赤道到纬度 40 度的地区,碳水化合物占人类能量总摄入近 三分之一 。但是随着纬度的上升,尤其是在寒冷的苔原地区,人类碳水摄入量又减小了 15%,北欧地区的碳水摄入量,一度小于每日总热量的 15% 。这比美国政府现在公布的建议数值( 45%-65% )低很多。

02.
现代人怎么吃那么多碳水?
接着,作者讲述了制糖业的发展史。糖,本来是一种奢侈品,只有王公贵族才能消费得起。
随着奴隶制种植园以及海外贸易的发展,英国商人首先成功降低了糖的成本,这让英国也成了首先发胖的国家。当时的英国人,在果酱、调味咖啡中添加大量糖分。

第三个阶段,就是现在。二战后,发达国家建起了食品加工工厂,兜售起各种各样以高糖分的加工食品。
其中最知名的就是高果糖玉米糖浆(HFSC)。
到 2000 年,欧美已经达到吃糖量的巅峰。美国人每年从食品中添加的蔗糖、玉米糖浆中,摄入 45 kg 的糖;欧洲人也不遑多让,每年吃掉 39 kg 糖。

这可是世界卫生组织公布的安全数值( < 9.1 KG)的好几倍啊!这样吃,自然导致了各种新陈代谢疾病。
作者认为,内脏肥胖、二型糖尿病、血脂异常、非酒精性脂肪肝、高血压、心脏病、类风湿性关节炎及黄斑部病变,这些现代常见的疾病,都是因为碳水摄入过量,所造成的。
2017 年柳叶刀发表了一篇论文,追踪高达 13 万 5000 人的个体实验案例,发现碳水摄入越高,死亡率越高。
03.
碳水为什么有毒?
碳水为什么有毒?为什么引起这么多的现代疾病?
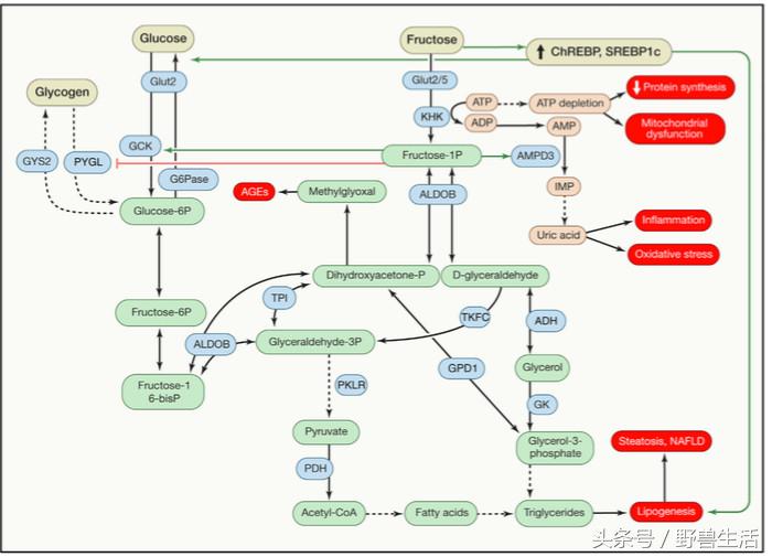
葡萄糖的代谢物,包括:二羟基*酮丙**磷酸盐(DHAP) 和 甲基乙二醛 ,会形成糖基化终产物 AGEs,会引发多样化慢性疾病,例如:肥胖和而二型糖尿病,并会加速衰老。
然而,水果中的果糖(Fructose),却比葡萄糖更可怕。

小剂量的果糖摄入,会被小肠吸收,不会进入门静脉。但是超量的果糖摄入,会引发新陈代谢疾病症状。
当果糖与高脂肪饮食结合时,会引发肝脏 SREBP1c 和脂肪酸合成,最终会 促进脂肪合成,降低肝脏对 胰岛素的敏感性,会增加 内脏脂肪,胰岛素抵抗,导致 动脉粥样硬化 及 非酒精性脂肪肝。

果糖在身体中还会影响 ATP (能量)的利用,减少蛋白质合成,使线粒体功能失常。
同时果糖还会导致 尿酸升高,引起 发炎 和 氧化应激反应。
而且,高剂量的果糖会进入门静脉循环,最终在身体里又形成葡萄糖有毒代谢物——二羟基*酮丙**。

但是果糖和葡萄糖不一样,果糖 不会经过糖酵解,无法进入身体正常的糖代谢过程,而且还会过度抑制葡萄糖使用,导致糖异生、乳酸产生和 乙酰辅酶A (Acetyl-Coa) 合成、并持续形成脂肪。
04.
不吃碳水的好处
当限制碳水化合物摄入时,身体会将膳食脂肪与体脂肪转换成酮体,为器官提供能量。
生酮状态能让胰岛素水平保持在很低的状态,并且降低胰岛素生长因子-1(IGF-1),升高胰高血糖素和糖异生,并将甘油三酯(脂肪)中的甘油分解成糖,供给身体使用。
其中一种酮体-β-羟基丁酸,可以:
1. 抑制 NLRP3 发炎体-改善身体发炎状况

2. 增加解偶联蛋白:修饰饥饿反应基因,抑制饥饿
3. 改变神经递质 GABA:GABA 是哺乳动物中枢神经系统的重要组成物质,可以改善焦虑、不安、疲倦、忧虑等情绪。
GABA 同时具有促进血管扩张、降血压的作用。研究发现,帕金森症患者和癫痫患者的 GABA水平,都低于常人。
这也是为什么很多人在进行低碳水饮食后,会感觉精神更放松,甚至治疗了抑郁等神经疾病。
日本甚至把 GABA 加进饮料中,推出“具有放松和抗紧张功效”的功能性饮料。

4. 激活PPAR路径:PPAR 又称为胰岛素增敏受体,PPAR 能改善胰岛素敏感性、降低血糖、改善炎症、降低发炎因子 C-反应蛋白 的浓度,能治疗动脉粥样硬化与糖尿病。另外近期研究还发现,PPAR 具有抗增殖的作用,降低肿瘤发生率。
5. 激活AMPK路径:AMPK 是腺苷磷酸激酶生物能量代谢调节的关键分子,能将血中葡萄糖送进细胞,提升胰岛素敏感性,还会刺激线粒体生成、降低发炎、增加血流、改善肥胖、新陈代谢综合征。
糖尿病治疗药物二甲双胍的其中一个作用,就是激活 AMPK。
生酮饮食的好处

这些研究都证实,低碳水饮食,包括生酮饮食是安全,而且不与长期健康状态冲突。
These findings support the contention that low-carb diets including ketogenic diets are safe and compatible with long- term health .
在动物实验上还发现,生酮饮食能:
- 增加老鼠寿命
- 改善因年龄增长而产生的记忆衰退
- 增加肝脏、小肠黏膜、海马体组织细胞自噬
- 增加能量消耗
在临床上,低碳水饮食比限制热量的中等碳水饮食,能:
- 降低体重
- 减少用药
- 改善糖化血色素
- 减少肝脏脂肪新生
- 肠道内能产生叶酸的链球菌增生,让身体叶酸水平升高
从上面的例子可以相信,低碳水饮食,尤其是生酮饮食,是安全、并且可以用于逆转一系列的病理疾病上。而且许多案例显示,一旦停止低碳水饮食,身体又会立刻出现负面反应,我们称之为 碳水毒性(carbotoxicity)。
05.
那,我吃药来解“毒”可以吗?
论文中也提到,除了在饮食中控制碳水外,还可以通过药物,改善身体碳水中毒的情况。
比如:
1. 阿波卡糖(acarbose):可以抑制小肠吸收葡萄糖,通过抑制 α-葡萄糖苷酶 的释放,让身体无法分解葡萄糖。研究证实,长期吃阿波卡糖能延长小鼠寿命,改善病人体内的微生物相。
2. 豆科植物:豆科植物中,也含有 α-葡萄糖苷酶 和 α-淀粉酶 的天然*制剂抑**,能减少身体对碳水化合物的吸收。
3. 恩格列净、达格列净:这类药物通过抑制钠-葡萄糖协同转运蛋白(SGLT2),能预防肾小球滤液渗出葡萄糖,让糖可以随尿液流出体外。
5. 氨基葡萄糖盐酸盐:可以抑制糖酵解,降低血糖。
不过,作者也提到,这些药物是否对身体有副作用仍未可知。部分药物在降血糖的过程中,可能会影响身体其他代谢,所以与其靠 吃药 解决碳水毒性(Carbotoxicity),不如从饮食中控制碳水,既能达到效果,又没有副作用。
06.
写在最后...
超量摄入碳水化合物,会对人体造成伤害,引发一系列的新陈代谢疾病,缩短人类的寿命,降低生活质量。
人类完全不需要,也不应该,吃下《膳食指南》推荐的碳水摄入量。动物脂肪、新鲜蔬菜、坚果中都有一定比例的碳水,足够满足我们日常需要。
《细胞》的这篇论文来得非常及时,里面解释部分,也与之前我们做的一系列科普文章观点一致。在此,我们想再告诉大家一遍:远离大量主食,控制碳水摄入,才能免于新陈代谢疾病的困扰。
微信关注【野兽生活研究所】回复「入门」,看健康的饮食方式
扫描下方二维码关注我们,回复「吃」获取一份简单的低碳水食谱!
