每去一个新城市
都得办一张当地的公交卡
这事是不是很烦?!
28日起
广东全国交通一卡通卡正式发行
手持全国一卡通
可以游遍全国210个城市
wuli广东人真正实现
“一卡在手,通行全国”

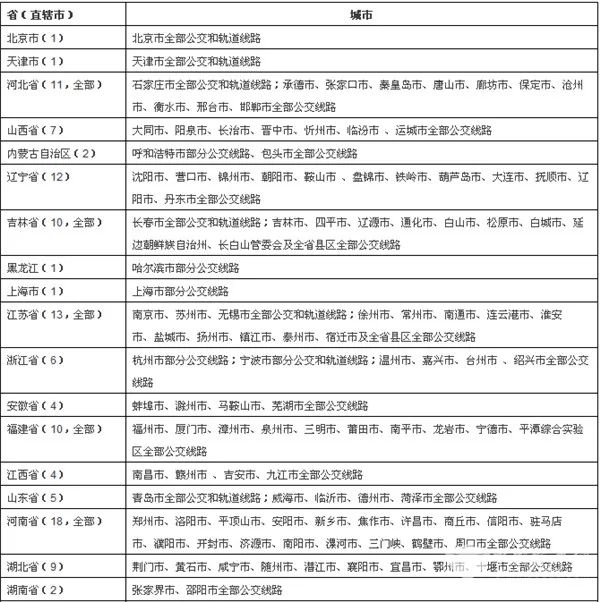
省内通行城市
广州、深圳、东莞、珠海、汕尾、湛江、潮州、韶关、惠州、江门、河源、揭阳、云浮、肇庆
今年年底前,广东将实现全国交通一卡通互联互通应用在全省21个地市的城市公交和地铁全覆盖。
省外通行城市

本次发行的广东省全国交通一卡通票卡采用了“部省双标融合”技术,兼容全国交通一卡通标准和岭南通标准,是一张“部省兼容卡”。这意味着,新发行的部省兼容全国交通一卡通票卡与原本省一卡通票卡在购买、使用、充值等方面,不仅在广东省内可以无差异使用,还可在全国210个已开通全国交通一卡通的城市使用。也就是说,在岭南通购买、充值的地方,也可以购买全国公交一卡通啦。此外,部省兼容票卡已可进行空中发卡及空中充值。
2018年年底前,广东省计划发行超过10万张部省兼容票卡,同时将研究在用卡和新卡的置换方案,预计2018年以后每年票卡发行增量至少在1000万张,逐步实现省内全国交通一卡通标准卡的全面发行和使用。
未来将于港澳交通无缝对接
据悉,岭南通公司与粤港澳系统科技有限公司签订了港珠澳大桥便民服务协议。岭南通将在港珠澳大桥珠海口岸投放岭南通充值售卡设备,使三地居民可以便利购买并充值岭南通·八达通、岭南通·澳门通卡,过境之后使用卡片即可无缝换乘当地公共交通工具。双方还将在电子票证应用方面展开合作,探索将三地联程车票写入岭南通空发卡,并直接在闸机上验票通行,实现真正的“一卡通行”。
截至2018年6月中旬,广东省交通一卡通岭南通技术标准卡发卡量及二维码用户量累计突破7000万,成为目前中国规模最大的区域交通一卡通系统。
不出省使用不用换卡
目前,广州已经完成了15000多台公交车载终端(含245台BRT闸机和终端)的改造工作。现阶段已完成全国交通一卡通应用改造的终端可同时接受全国交通一卡通卡和岭南通卡刷卡支付,车身和终端会同时张贴“交通联合”和“岭南通”标识。

现有的岭南通持卡用户,如不需要出省使用,无需换卡或重新买卡。而在全国交通一卡通没有完成全面改造之前,部省兼容卡可最大程度的保障用户体验,在省内使用与现有岭南通卡应用范围与体验一致。
以后再也不用频繁地买卡、退卡了
很棒有木有!
