最新版



表格版:
版本1:

版本2:

版本3:










图文版:




文字版:
版本1:
一、常用功能键
F1: 获取帮助
F2: 实现作图窗和文本窗口的切换
F3: 控制是否实现对象自动捕捉
F4: 数字化仪控制
F5: 等轴测平面切换
F6: 控制状态行上坐标的显示方式
F7: 栅格显示模式控制
F8: 正交模式控制
F9: 栅格捕捉模式控制
F10: 极轴模式控制
F11: 对象追踪模式控制
(用ALT+字母可快速选择命令,这种方法可快捷操作大多数软件。)
二、常用CTRL,ALT快捷键
ALT+TK 如快速选择
ALT+NL 线性标注 ALT+VV4 快速创建四个视口
ALT+MUP 提取轮廓
Ctrl+B: 栅格捕捉模式控制(F9)
Ctrl+C: 将选择的对象复制到剪切板上
Ctrl+F: 控制是否实现对象自动捕捉(F3)
Ctrl+G: 栅格显示模式控制(F7)
Ctrl+J: 重复执行上一步命令
Ctrl+K: 超级链接
Ctrl+N: 新建图形文件
Ctrl+M: 打开选项对话框
Ctrl+O:打开图象文件
Ctrl+P:打开打印对说框
Ctrl+S:保存文件
Ctrl+U:极轴模式控制(F10)
Ctrl+v:粘贴剪贴板上的内容
Ctrl+W:对象追 踪式控制(F11)
Ctrl+X:剪切所选择的内容
Ctrl+Y:重做
Ctrl+Z:取消前一步的操作
Ctrl+1:打开特性对话框
Ctrl+2:打开图象资源管理器
Ctrl+3:打开工具选项板
Ctrl+6:打开图象数据原子
Ctrl+8或QC:快速计算器
双击中键:显示里面所有的图像
三 、尺寸标注
DLI:线性标注
DRA:半径标注
DDI:直径标注
DAL:对齐标注
DAN:角度标注
DCO: 连续标注
DCE:圆心标注
LE:引线标注
TOL:公差标注
四、捕捉快捷命令
END:捕捉到端点
MID:捕捉到中点
INT:捕捉到交点
CEN:捕捉到圆心
QUA:捕捉到象限点
TAN:捕捉到切点
PER:捕捉到垂足
NOD:捕捉到节点
NEA:捕捉到最近点
五、基本快捷命令
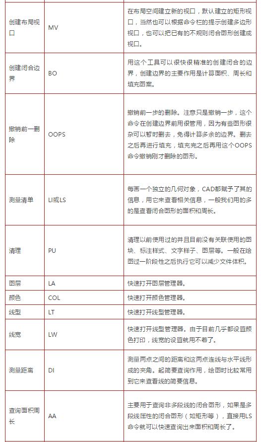
AA:测量区域和周长(area)
ID:指定坐标
LI:指定集体(个体)的坐标
AL:对齐(align)
AR:阵列(array)
AP:加载*lsp程系
AV:打开视图对话框(dsviewer)
SE:打开对象自动捕捉对话框
ST:打开字体设置对话框(style)
SO:绘制二围面( 2d solid)
SP:拼音的校核(spell)
SC:缩放比例 (scale)
SN:栅格捕捉模式设置(snap)
DT:文本的设置(dtext)
DI:测量两点间的距离
OI:插入外部对象
RE:更新显示
RO:旋转
LE:引线标注
ST:单行文本输入
La:图层管理器
六 、绘图命令
REC:矩形
A:绘圆弧
B:定义块
C:画圆
D:尺寸资源管理器
E:删除
F:倒圆角
G:对象组合
H:填充
I:插入
J:对接
S:拉伸
T:多行文本输入
W:定义块并保存到硬盘中
L:直线
PL:画多段线。
M:移动
X:分解炸开
V:设置当前坐标
U:恢复上一次操作
O:偏移
P:移动
Z:缩放
版本2:
(一)、26个字母:
A:圆弧 B:定义块 C:圆
D:标注样式 E:删除 F:圆角
G:编组 H:图案填充 I:插入块
L:直线 M:移动 O:偏移
P:时实平移 R:刷新窗口 S:拉伸
T:多行文字 U:撤消上一步 V:视图
W:保存块 X:分解 Z:视口缩放
(二) 、二维绘图命令
XL:构造线 RAY:射线 ML:多线
PL:多段线 POL:多边形 REC:矩形
SPL:样条曲线 EL:椭圆 PO:单点
DIV:定数等分点 ME:定距等分点 DO:圆环
SKETCH:徒手线 SO:二维填充 T:单行文本
3P:三维多段线 POL:正多边形 MT:多行文本
(三)、二维修改命令
CO:复制 MI:镜像 AR:阵列
RO:旋转 SC:比例缩放 LEN:直线拉长
TR:修剪 EX:延伸 BR:打断
CHA:倒角 PE:编辑多段线 SPE:编辑样条曲线
ED:编辑注释文字 ST:文字样式 AL:对齐
AA:面积 DED:编辑标注 PNA:平移
(四)、其它命令
UN:单位设置 LA:图层特性管理 LW:线宽设置
LT:线型设置 COL:颜色设置 LIMITS:图形界限
MO:对象特性 ADC:设计中心 OS/DS:草图设置
OP:选项 MA:特性匹配 ID:点位置
DI:测两点距离 OPEN:打开 NEW:新建
SHA:体着色 HI:消隐 3DO:三维观察
SET:设置变量 EXIT:退出CAD
(五)、三维命令
BOX:长方体 WE:楔体 REG:面域
EXT:拉伸 REV:旋转 SL:剖切
SU:差集 UNI:并集 IN:交集
SEC:截面 RR:渲染 RMAT:材质
3A:三维阵列 3F:三维面
(六)、标注命令
DAL:对齐标注 DAN:角度标注 DDI:直径标注
DRA:半径标注 DBA:基线 DCE:圆心 标注
DLI:线性标注 DOR:坐标标注 DCO:连续标注
QDIM:快速标注
(七)、捕捉设置
END:端点 CEN:圆心 MID:中心点
QUA:象限点 PER:垂足 TAN:切点
PAR:平行 NEA:最近的 FRO:基点于
EXT:延伸
(八)、视窗缩放
Z+空格+空格:实时缩放 Z+E:显示全图或者鼠标滚轮放大缩小,双击滚轮图纸最大化显示
(九)、对象特性
PU:清除垃圾 OP:自定义CAD COL:设置颜色
版本3:
1. 创建直线的快捷方式是L+空格
2. 创建圆的快捷方式是C+空格
3. 创建圆弧的快捷方式是A+空格
4. 创建矩形的快捷方式是REC+空格
5. 创建点的快捷方式是PO+空格
6. 创建单行文本的命令是DT
7. 创建多行文本的命令是MT
8. 创建填充的命令是H
9.将已经画出的线段延伸到某一线段 EX+空格
10.将已经画出的矩形倒圆角 F+空格
11.修剪绘图过程中多余的线 TR+空格
12. 修改文本 ED+空格
13. 移动命令是M+空格;
14. 旋转命令的快捷方式是RO+空格
15. 偏移命令的快捷方式是O+空格
16. 镜像命令的快捷方式是MI+空格
17. 复制命令的快捷方式是CO+空格
18. 局部观察平面图细节时,通常使用Z+空格
19. 可以在工作区看到实时缩放的放大镜 Z+空格+空格
20. 平移视图的快捷方式是P+空格
21. 通过平移视图平移视图P+空格
22.返回上一视图Z+空格+P+空格
23. 全局显示自己绘的平面图Z+空格+A+空格
24. 快捷方式CTRL+P代表打印文件
25. 快捷方式CTRL+C代表复制
26. 快捷方式CTRL+V代表粘贴
27. 快捷方式CTRL+X代表剪切
28. 新建文件的快捷方式是CTRL+N
29. 在CAD里寻求帮助时,可直接点击F1
30. 正交的快捷方式是F8
31. 打开和关闭对象捕捉工具的快捷方式是F3
32. 直线标注的快捷方式是DLI+空格
33. 调整文字样式可以通过ST+空格快捷方式实现
34. 重新生成的快捷方式是R+ E+空格
35. 设置捕捉模式可以通过快捷方式实现 OS+空格
36.ENTER键可以重复上一次的操作
37. 刷新的快捷键是RE+空格
38. AutoCAD系统中,想取消正在执行的命令可用ESC
39. 设置捕捉模式的快捷键是OS
40. 旋转命令的快捷方式是RO
41. 计算面积的快捷键是AA
42. 平移的快捷键是P+空格
43. 最常用的标注快捷键是DLI
44. 直线的快捷方式是LINE
45. 创建圆的快捷键 C
46. 偏移命令的快捷方式是O
47.可以修改文本ed
号外!开始画重点了!
重点1、如何修改CAD默认快捷键吗?
大家都知道直线(Line)命令在命令行输入时可简化为L,为何会如此呢?
因为在AutoCAD中有一个自定义文件acad.pgp中定义了Line命令的简写。
要修改这些命令的快捷键,先找出acad.pgp这个文件打开它。
在修改前可以看看其他命令的编写格式。记住它的左列是简写命令的文字实现你可以根据你的需要进行修改(当然是你比较熟悉的英文缩写喽),它的右列是默认的命令请不要随意修改。相信这能为你提高一定的速度。
一般定制习惯,一个字母的快捷键定义自己最重用的命令,两个字母次之。例如CAD中默认circle的快捷键是c,而copy的快捷键是co,但大多数设计人员copy用得更多,因此会将copy的快捷键改为c,而将circle修改成ci。
acad.pgp打开方式:工具——》自定义——》编辑程序参数,如图。
重点2:怎么恢复CAD默认快捷键?
AutoCAD的操作命令已及各方面的设置都是分默认和自定义的,可以根据每个人的喜好来设置,并不完全需要遵照软件的默认操作,但正所以由于这个快捷键是具有可变性的,所以换个人操作的话还是不习惯,想调回默认的设置,那我们该如何恢复呢?
通常需要恢复的情况有以下两种:
一、自己设置的
因每个人的习惯已经操作方式不同,现在有很多爱好者还是喜欢把这些命令都改成自定义的快捷键的,这样方便自己去操作,但是难免有时候会需要让其它人操作你的CAD软件,这样就需要恢复一下了。
二、别人改过CAD设置
有些时候,你的电脑会给别人使用,但是别人又不习惯你CAD软件的快捷键,只能把它改成他习惯的,所以,难免会把你所有的设置都调整一下。
不管你遇到以上哪种情况,你都要学会在两种之间变换的能力,方法如下:
方法一:只需打开“选项—》配置—》重置”即可把所有的设置恢复到默认状态。

方法二:电脑开始菜单找到【将设置重置为默认值】,重置即可。

但恢复后,有些选项还需要自己调整一下的,如:十字光标的大小等,不过这些都是比较简单的。
重点3:左手快捷键,让你的速度提升3-5倍(压轴!!!)
注:修改时记得备份一份,以防万一!
原理:左手键盘,右手鼠标,眼睛看屏幕
条件:严格按照要求多练!!!重要!重要!重要!
内容:所谓“左手键”就是只用左手使用键盘的左半部分敲打命令。

主要使用15个字母:QWERTASDFGZXCVB及空格键。
因为键盘固有的结构,数字小键盘位于键盘的右边,所以在实际绘图中,需要输入尺寸的时候,还是用右手输入方便些。右手从鼠标挪到数字小键盘,动作幅度也并不大。
最常用“左手键”快捷命令表【常用】
A
*ARC
创建圆弧
AD
*ATTEDIT
改变属性信息
AG
*ALIGN
将对象与其他对象对齐
AR
*ARRAY
阵列
B
*BLOCK
创建块
BR
*BREAK
打断选定对象
C
*CIRCLE
创建圆
CA
*CAL
计算算术和几何表达式
CC
*COPY
复制对象
CF
*CHAMFER
为对象的边加倒角
D
*DIMSTYLE
创建和修改标注样式
DA
*DIMANGULAR
创建角度标注
DD
*DIMDIAMETER
创建圆和圆弧的直径标注
DE
*DIMLINER
创建线性标注
DG
*DIMALIGNED
创建对齐线性标注
DR
*DIMRADIUS
创建圆和圆弧的半径标注
E
*ERASE
从图形中删除对象
ES
*ELLIPSE
创建椭圆
EX
*EXTEND
延伸对象
F
*FILLET
倒圆角
FC
*POLYGON
创建闭合的等边多段线
FF
*LINE
创建直线段
FS
*OFFSET
偏移
FV
*MOVE
移动对象
R
*PAN
在当前视口中移动视图
RA
*RAY
画射线
RD
*REDO
撤销前面UNDO 或 U 命令的效果
REC
*RECTANG
绘制矩形多段线
RT
*ROTATE
旋转
SC
*SCALE
按比例放大或缩小对象
SD
*DDSELECT
选项设置
T
*TRIM
修剪对象
V
*UNDO
撤消命令
WW
*MIRROR
镜像
XX
*XLINE
创建无限长的直线(即参照线)
Z
*ZOOM
放大或缩小视中对象的外观尺寸
ZA
*ZOOMALL
缩放全部
ZD
*ZOOMDYNAMIC
动态缩放
ZE
*ZOOMEXTENTS
缩放范围
“左手键”快捷命令表【全】
A
*ARC
创建圆弧
AD
*ATTEDIT
改变属性信息
AA
*AREA
计算对象或指定区域的面积和周长
AG
*ALIGN
将对象与其他对象对齐
AP
*APPLOAD
加载或卸载应用程序
AR
*ARRAY
阵列
AT
*MATCHPROP
将选定对象的特性应用到其他对象
ATT
*ATTDEF
创建属性定义
AV
*DSVIEWER
鸟瞰视图
B
*BLOCK
创建块
BD
*BOUNDARY
从封闭区域创建面域或多段线
BR
*BREAK
打断选定对象
C
*CIRCLE
创建圆
CA
*CAL
计算算术和几何表达式
CC
*COPY
复制对象
CF
*CHAMFER
为对象的边加倒角
CT
*CUTCLIP
剪切图形
CR
*COLOR
设置新对象的颜色
D
*DIMSTYLE
创建和修改标注样式
DA
*DIMANGULAR
创建角度标注
DB
*DIMBASELINE
从上一个标注或选定标注的基线处创建标注
DC
*DIMORDINATE
创建坐标点标注
DD
*DIMDIAMETER
创建圆和圆弧的直径标注
DE
*DIMLINER
创建线性标注
DG
*DIMALIGNED
创建对齐线性标注
DR
*DIMRADIUS
创建圆和圆弧的半径标注
DT
*DIST
测量两点之间的距离和角度
DV
*DVIEW
定义平行投影或透视视图
DZ
*LEADER
创建连结注释与几何特征的引线
E
*ERASE
从图形中删除对象
ED
*DDEDIT
编辑文字、标注文字、属性定义和特征控制框
ES
*ELLIPSE
创建椭圆
EG
*LENGTHEN
修改对象的长度和圆弧的包含角
EX
*EXTEND
延伸对象
ER
*LAYER
管理图层和图层特性
EE
*LINETYPE
加载、设置和修改线型
F
*FILLET
倒圆角
FC
*POLYGON
创建闭合的等边多段线
FD
*OPEN
打开现有的图形文件
FE
*EXPORT
以其他文件格式输出
FF
*LINE
创建直线段
FG
*PLINE
创建二维多段线
FGE
*PEDIT
编辑多段线和三维多边形网格
FW
*LWEITH
设置线宽、线宽显示选项线宽单位
FS
*OFFSET
偏移
FT
*FILTER
为对象选择创建过滤器
FV
*MOVE
移动对象
FX
*PROPERTIES
控制现有对象的特性
G
*GROUP
对象编组
R
*PAN
在当前视口中移动视图
RW
*REDRAW
刷新当前视口中的显示
RA
*RAY
画射线
RD
*REDO
撤销前面UNDO 或 U 命令的效果
RE
*REGEN
从当前视口重生成整个图形
REE
*RENAME
修改对象名
REC
*RECTANG
绘制矩形多段线
RT
*ROTATE
旋转
RR
*RENDER
渲染
SA
*SAVEAS
另存为
SV
*SAVE
保存
SC
*SCALE
按比例放大或缩小对象
SD
*DDSELECT
选项设置
SS
*HATCH
用无关联填充图案填充区域
ST
*STYLE
创建、修改或设置命名文字样式
T
*TRIM
修剪对象
TB
*TOOLBAR
显示、隐藏和自定义工具栏
TE
*TOLERANCE
创建形位公差
TT
*TEXT
创建单行文字对象
TTT
*MTEXT
创建多行文字对象
V
*UNDO
撤消命令
VV
*UNITS
控制坐标和角度的显示格式并确定精度
W
*WBLOCK
将对象或块写入新的图形文件
WW
*MIRROR
镜像
WE
*WEDGE
创建三维实体并使其倾斜面沿 X轴方向
X
*EXPLOPE
将合成对象分解成它的部件对象
XA
*XATTACH
将外部参照附着到当前图形
XB
*XBIND
将外部参照依赖符号绑定到当前图形中
XC
*XCLIP
定义外部参照或块剪裁边界,并且设置前剪裁面和后剪裁面
XX
*XLINE
创建无限长的直线(即参照线)
Z
*ZOOM
放大或缩小视图中对象的外观尺寸
ZA
*ZOOMALL
缩放全部
ZD
*ZOOMDYNAMIC
动态缩放
ZE
*ZOOMEXTENTS
缩放范围