
本文作者:温温柔
作为即将步入职场的大学生,撰写简历已成为我们需要掌握的必要能力之一。
求职面试、求学申请、找实习乃至申请学生工作,在各种场合我们总能听到或看到相同的一句话:发送你的简历至某邮箱。
许多同学有着不错的个人履历,却苦于不知如何才能将其美观地展现给他人。
现在网上的模板各种各样,图案和版式设计变化多样,可是大多数却是华而不实,质量参差不齐。
或许你也曾花费很多的时间精力,然而使用了错误的方法,结果做出的简历是这样的:

毫无疑问,这样的简历不能够帮助Hr快速的定位和了解求职者,这将对求职产生非常不利的影响。
那么接下来,我将为大家介绍三个Word小技巧,帮助你轻松排版出美观大方的简历。

一提到简历制作,有很多人会首先想到插入文本框和形状,再在里面填充文字内容的方法。
但是,由于此方法做出的文档是由形状拼贴而成的,因此当我们需要提取其中数部分内容的纯文本时,便会非常的麻烦,需要逐个复制粘贴。
而各个模块之间的分割线,也常常是通过添加线段来实现的。

我们之前提到过,简历最重要的是内容。
直接写完简历的整篇内容,能够帮助我们更好的理清逻辑和顺序,方便调整和修改。
之后,利用字体字号以及粗细的调整,再加上好用的段落下框线,就可以快速美观的设置好模块分割线。
首先,将光标放置在段落里,点击「段落-边框-边框和底纹」,调整框线的粗细、颜色和应用范围,再在预览窗口点击框线位置,即可在所选的段落下方添加一条边框线,来作为分割线了。

利用格式刷,可以将段落格式轻松的刷到其他需要的地方。下一个段落就可以一刷搞定,无需重复操作。

在写个人经历的时候,时间、单位和职务通常会被提炼出来,放在一段经历的开头一行。
这三个元素中间需要一定的留白,很多人都在使用原始的敲空格方法来实现,然而这样效率很低,费时费力。使用制表符和制表位就能够轻松实现对齐。
将光标置于要调整的段落中,点击「审阅-标尺」,将标尺调出(已经调出标尺的可以略过这一步骤),再用鼠标单击标尺的下方的边缘,添加一个制表符。


将光标放在需要留白的文字前,按Tab键,将文字与制表位对齐,如下图所示。

我们可以用鼠标拖动标尺上的制表符,来调整文字的位置。
同时,也可以在制表符上双击,调出制表位控制窗口,修改位置和对齐方式等。如下图:

按住Alt键,同时用鼠标进行拖动,可以实现精细调整,完成细小的移动。
同样的,这里的制表位也是可以通过格式刷进行复制的。只不过,格式刷只能够复制制表位的位置,在新的段落里,需要重新将光标放在需要的位置,并按下Tab键,才能让相应的内容与制表位对齐。

当我们书写完一大段履历内容之后,会想让它们看起来有层次感。
除了为段落添加项目符号以外,我们还可以通过标尺上的段落缩进,来对段落进行统一的位置调整。
那么,什么是缩进呢?
缩进是指调整文本与页面边界之间的距离。
缩进分为四种,分别是:首行缩进、悬挂缩进、左缩进和右缩进。它们的调整位置如下图所示:

其中,
首行缩进是让段落的第一行进行缩进,其他行不缩进;
悬挂缩进与首行缩进刚好相反,是指首行不缩进,其余行缩进;
左缩进是段落整体在左侧缩进;
右缩进与其相对应,是段落整体在右侧缩进。
使用段落缩进,能够避免原始古老的“笨拙狂敲空格法”,能够一步到位地操纵段落。
通过这种方式调整的段落格式,还可以轻松通过格式刷复制到其他段落。
那么我们如何在简历排版中使用缩进呢?
首先,我们需要把鼠标放到需要调整的段落里,然后再调整标尺上的缩进按钮。按住左缩进滑块,向右拖拽到合适位置,即可实现想要的排版效果。

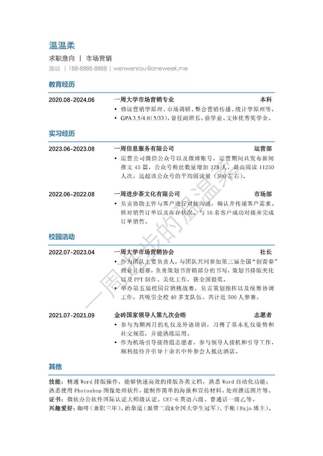
那么,使用这些小技巧排版出来的简历效果是怎样的呢?如下图:

是不是感觉这样排版,简历变得清爽整洁了不少呢?
好了,以上就是今天为大家介绍的Word排版简历小技巧,快打开自己的简历,实践一下吧!快来利用这些小tips动手排版一份简历吧!
祝大家求职面试升学顺利!
海量免费内容,欢迎关注有讲课堂App~ 分享完毕,希望有助。
