导读
在安徽省最新的化妆品抽检中,120批次化妆品全部合格,不过此次检测仅有糖皮质激素这一个项目。
安徽省食品药品监管局按照《关于印发2016年省级药品医疗器械化妆品质量抽检监测计划的通知》(皖食药监风险秘〔2016〕89号)要求,组织全省各级食品药品监管部门开展了化妆品监督抽检。
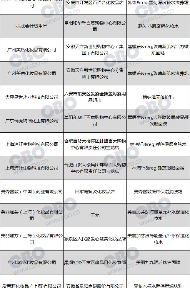
本次抽检依据《化妆品中四十一种糖皮质激素的测定 液相色谱/串联质谱法和薄层层析法》(GB/T 24800.2-2009),涉及4个品种化妆品,包括:面膜、润肤霜膏、润肤乳液、化妆水,抽检样品共计120批次,经安徽省食品药品检验研究院检验,检验结果全部合格。
据《化妆品财经在线》记者了解,广州澳谷化妆品制造有限公司生产的仟佰草品牌面膜在此前多次被检出含有激素,而此次,该品牌旗下仟佰草紧致娇颜修护面膜、仟佰草水莹嫩颜修护面膜和我的花果园仙人掌精油补水保湿面膜均未检测出含有糖皮质激素。
以下是被抽检产品名单。









