跳票是什么意思啊,一旦发生如何自救?看专业人士怎么说,所谓商票,是指出票人签发的,委托付款人在见票时或者在指定日期无条件支付确定的金额给收款人或者持票人的票据。

跳票是什么意思啊,一旦发生如何自救
那么,商票跳票是什么意思呢?“跳票”是一句行话,直译过来是黑话,原本为金融用语,指因为支票账户内没有钱,银行无法兑现支票,遂把此空头支票寄还给支票持有人的行为。
商业承兑汇票的融资成本很低,即不用交保证金,又不占用企业在银行的授信额度,未来商票的市场占有率会越来越高。也正因为低门槛,一些企业便想着空手套白狼,开大量商业承兑汇票进行套现,到期却成了“白条”。
这个市场并不大, 如果一家公司开的商票不兑付,那整个市场都会把这家公司拉入黑名单。后期持票人通过走法律程度,这家公司可能还是需要给这笔钱,但该公司的名声可能永远也洗不白了。因此,“跳票”的商票之后,开此空头支票的人只会受到罚款。综上所述,就是企业商票跳票的一些危害性,希望对大家可以去深入了解一下。
银行承兑汇票以银行信用为基础,除了部分瑕疵或特殊原因,银行都会兑付。
相比之下,以企业信用为基础的商业承兑汇票风险就要大很多,到期付不付款完全看*票开**企业的脸色。

跳票是什么意思啊,一旦发生如何自救
当商业承兑汇票到期不能收回款项时,最后持票人该如何维权呢?
我们来看看李志华律师的观点:
建议持票人分两步走:
第一步:妥善保管商业承兑汇票原票,并及时取得拒付证明。
商业承兑汇票到期不能收回款项时,权利人一定要妥善保管票据原件,并想方设法取得付款义务人拒绝付款的证明材料,可以是义务人出具的书面拒付证明、托收行出具的义务人账户余额不足的书面材料,义务人工作人员拒绝支付的影像资料、邮件、聊天记录等也要及时收集、保存,多多益善。
在义务人拒不配合、权利人无法取得拒付证明的情况下,比较有效的方法是,权利人联系公证处,办理证据保全公证,由第三方机构来见证义务人拒绝支付的行为并出具公证文书。无论权利人以后通过什么途径来维权,原票和拒付证明都是非常重要、必要的证据。

跳票是什么意思啊,一旦发生如何自救
第二步:比选法律关系的适用,提起诉讼。
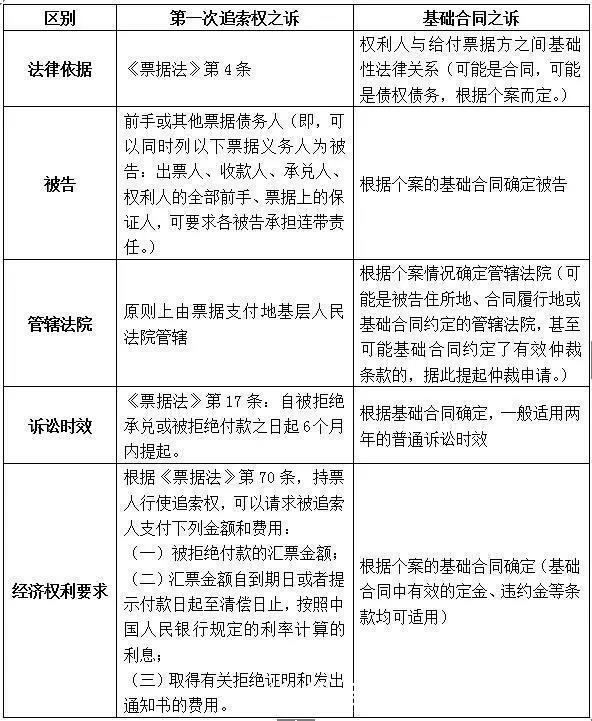
律师认为,权利人可以依据基础法律关系提起诉讼,如合同纠纷、债权债务纠纷等等,也可以依据票据法律关系提起追索权诉讼(本文*特中**指第一次追索权之诉)。
当该商业承兑汇票是经过背书转让的,或给付票据的一方并非该商业承兑汇票上记载的任一参与主体的,最后持票人选择依据什么法律关系提起诉讼显得尤其重要,在管辖、诉讼时效、被告的确定、经济权利要求方面均存在重大的区别。
在诉前,权利人应当根据个案情况、证据情况综合分析比较,选择对自己最有利的法律关系适用,以争取权益最大化。
下面通过表格的形式将其区别列示:

跳票是什么意思啊,一旦发生如何自救
天下通商贸说
商业承兑汇票的融资成本很低,即不用交保证金,又不占用企业在银行的授信额度,未来商票的市场占有率会越来越高。也正因为低门槛,一些企业便想着空手套白狼,开大量商业承兑汇票进行套现,到期却成了“白条”。
这个市场并不大,如果一家公司开的商票不兑付,那整个市场都会把这家公司拉入黑名单。后期持票人通过走法律程度,这家公司可能还是需要给这笔钱,但该公司的名声可能永远也洗不白了。

跳票是什么意思啊,一旦发生如何自救
最后温馨提示票友们,做票有风险,赚钱需风控。
文章来源:李志华
(天下通商贸-让电票学习更简单,做电票知识普及的领航者,关注“让电票学习更简单”抖音号,免费获取全套电票视频操作教程)